Combustíveis experimentais
Publicado em
10/11/2020 10h00
Atualizado em
12/12/2023 16h50
Cabe à ANP estabelecer as especificações de combustíveis no Brasil, em defesa do interesse do consumidor e do meio ambiente. A introdução no mercado de novos combustíveis deve ser precedida de testes controlados que fundamentem futuras especificações para a sua comercialização, o uso de combustíveis experimentais de qualquer origem deve seguir as regras estabelecidas pela Resolução ANP nº 908/2022.
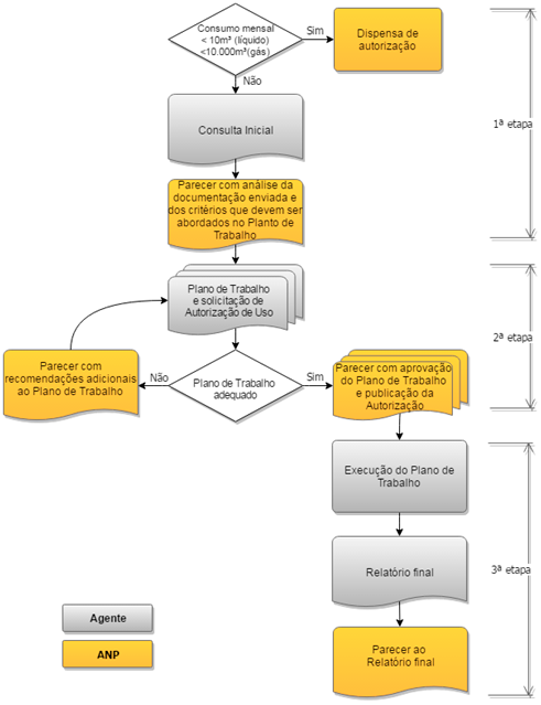
As etapas que devem ser seguidas para a utilização de combustíveis experimentais são resumidas no diagrama:


Os documentos necessários para a apresentação de consulta inicial à ANP são:
- Modelo adesivo
- Ficha cadastral
- Declaração de responsabilidade (atualizado em 06/03/2023)