Como Funciona
O Setor Educacional do Mercosul é um espaço de coordenação das políticas educacionais entre os países membros e associados do Mercosul. Sua origem remonta a dezembro de 1991, quando o Conselho do Mercado Comum (CMC) criou a Reunião de Ministros de Educação do Mercosul (RME), mediante a Decisão CMC 07/91, sendo uma das primeiras reuniões especializadas a ser constituída no Bloco.
Por meio da negociação de políticas públicas e da elaboração e implementação de programas e projetos conjuntos, o Setor Educacional do Mercosul busca a integração e o desenvolvimento da educação em toda a região.
O Setor se institucionalizou em 2001, quando o CMC, por meio da Decisão 15/01 (posteriormente atualizadas pelas Decisões CMC N°, 05/06, 05/11 e 18/17), aprovou a “Estrutura orgânica do Setor Educacional do MERCOSUL” (SEM), assim como a Resolução GMC 28/01, que institui o Regulamento Interno do SEM. A partir dessa data o SEM passou a contar com três níveis de atuação: Políticas (objetivos estratégicos), Técnicas (áreas e linhas de ação), de execução (elaboração e execução de projetos).
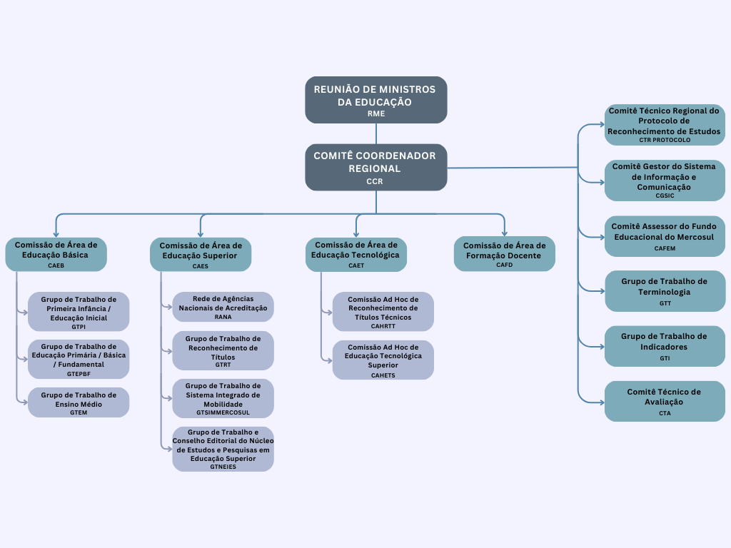
De acordo com a Decisão vigente (17/18), a instância política fica a cargo da Reunião de Ministros de Educação do Mercosul (RME), responsável por adotar Acordos sobre os aportes que a gestão educacional possa promover ao desenvolvimento das políticas do Mercosul (CMC/DEC. 7/91). As decisões da RME são incluídas nas agendas dos órgãos decisórios do MERCOSUL (GMC e CMC). A Reunião conta com um órgão assessor, Comitê Coordenador Regional (CCR), que propõe políticas de integração e cooperação na área educacional e coordena o desenvolvimento de todas as ações do SEM.
Sob o CCR, as Comissões de Áreas (CA) são encarregadas de propor as linhas estratégicas e seus mecanismos de implementação tendo em conta os objetivos estratégicos estabelecidos pelo Setor Educacional do MERCOSUL.
As atuais CAs são:
-
Comissão de Área de Educação Básica (CAEB)
-
Comissão de Área de Educação Tecnológica (CAET)
-
Comissão de Área de Educação Superior (CAES)
-
Comissão de Área de Formação Docente (CAFD)
Com funções de execução, foram instituídos:
a) Grupos de Trabalho (GT): subsistemas especializados que assessoram o CCR ou uma CA. Contam com um funcionamento permanente e tem como objetivo projetar e/ou realizar uma ou várias tarefas relacionadas a um tema.
b) Comissão Ad Hoc: instância de trabalho especial criada com caráter temporário com a finalidade de analisar uma temática específica de interesse emergente e considerada de importância para o SEM. A duração da comissão se estende até a conclusão das atividades e finalidades para as quais foi criada.
Organograma do SEM:

Cabe destacar que o Mercosul trabalha com presidências pro tempore (PPT) semestral e rotativa (artigo 5º - Protocolo de Ouro Preto), por ordem alfabética dos países.
Durante esse período, o Ministério de Educação do país no exercício da PPT organiza todas as reuniões do SEM e ao final remete a documentação procedente da RME ao respectivo Ministério de Relações Exteriores. O objetivo é que as resoluções sejam consideradas pelo Grupo Mercado Comum e Conselho Mercado Comum.
Cabe ao MEC organizar as reuniões do SEM no segundo semestre de 2025.
Ações empreendidas:
Entre as principais ações desenvolvidas no Setor Educacional do Mercosul, destacam-se acordos para o reconhecimento de diplomas e títulos entre os países; programas de intercâmbio e mobilidade de estudantes; e projetos de integração cultural, incluindo atividades voltadas para escolas situadas em regiões de fronteira.
Entre as ações em destaque estão:
Durante a Presidência Pro Tempore do Brasil (PPTB), no segundo semestre de 2025, o país sediará uma nova edição do Parlamento Juvenil do Mercosul, em Foz do Iguaçu (PR), reafirmando o compromisso com a formação cidadã e a integração das juventudes do bloco.
- https://www.gov.br/mec/pt-br/pjm
- Mais informações sobre o Setor Educacional do Mercosul podem ser encontradas em seu site oficial.
- Consultas
- Mercosul Educacional
- Consulta a documentos (Decisões, atas): Mercado Comum do Sul – Mercosul
- Consulta a Acordos Mercosul assinados e vigentes