Ir para o Conteúdo 1 Ir para a Página Inicial 2 Ir para o menu de Navegação 3 Ir para a Busca 4 Ir para o Mapa do site 5
Abrir menu principal de navegação
Ministério do Meio Ambiente e Mudança do Clima
Termos mais buscados
  • imposto de renda
  • inss
  • assinatura
  • cnh social
  • mei
Termos mais buscados
  • imposto de renda
  • inss
  • assinatura
  • Assuntos
    • Notícias
    • Consultas Públicas
    • Biodiversidade e Biomas
      • Áreas Protegidas
      • Biodiversidade
      • Biomas e ecossistemas
      • Comissão Nacional de Biodiversidade - Conabio
      • Direitos Animais
      • Florestas e outras formações da vegetação nativa
      • Gestão integrada de paisagem
    • Mudança do Clima
      • Adaptação
      • Artigo 6
      • Clima
      • COP30
      • Financiamento Climático
      • Governança Climática
      • Mitigação
      • NDC: Ambição Climática do Brasil
      • Oceano e Clima
      • Plano Clima
      • Proteção à Camada de Ozônio
      • REDD+
      • Comitê Interministerial sobre Mudança do Clima – CIM
      • Guia de Bolso – ComunicAÇÃO Climática
      • ProCoral
    • Controle do Desmatamento, Queimadas e Ordenamento Ambiental Territorial
      • Destinação de Florestas Públicas
      • Zoneamento Ecológico-Econômico
      • Programa União com Municípios
      • Controle do Desmatamento
      • Projeto Floresta+ Amazônia
      • REDD+
    • Bioeconomia
      • Patrimônio Genético
      • Acervo Histórico
      • Comissão Nacional de Bioeconomia
      • Política Nacional de Pagamento por Serviços Ambientais
      • Programa de Formação em Sociobioeconomia e Agroecologia para Agentes de Crédito Rural
      • Diálogos da Sociobioeconomia
      • Estratégia Nacional de Bioeconomia
      • Plano Nacional de Desenvolvimento da Bioeconomia
    • Meio Ambiente Urbano, Recursos Hídricos e Qualidade Ambiental
      • Agricultura Urbana e Periurbana
      • Áreas Contaminadas
      • Catadoras e Catadores
      • Cidades Verdes Resilientes
      • Emergências Ambientais
      • Logística Reversa
      • Plano Nacional de Resíduos Sólidos
      • Qualidade da Água
      • Qualidade do Ar
      • Resíduos Sólidos Urbanos
      • Segurança Química
      • Sistema Nacional de Informações sobre a Gestão de Resíduos Sólidos (SINIR)
      • Lei de Incentivo à Reciclagem (LIR)
      • Cadastro Ambiental Urbano
      • Gestão Sustentável da Água
      • Gestão Ambiental de Bacias Hidrográficas
    • Povos e Comunidades Tradicionais
    • Assuntos transversais
      • Petróleo e gás
    • 5ª Conferência Nacional do Meio Ambiente
      • Programação
      • Documentos
      • Últimas Notícias
      • FAQ
    • Educação Ambiental
      • Agenda Ambiental da Administração Pública (A3P)
      • Articulação e Enraizamento
      • Bibliotecas
      • Calendário (em breve)
      • Cidadania Ambiental
      • Educamb: Centro de Formação Ambiental (MMA)
      • Eventos, Notícias e Editais
      • Formação e Educomunicação
      • Política Nacional de Educação Ambiental
      • Relatório BEG na CNIJMA
    • COP30
      • COP30: Como começamos
      • COP30: Ação do Brasil
      • Balanço Ético Global
      • TFFF
      • FAQ
      • Zona Azul
      • Zona Verde
    • COP15
      • Blue Zone Programme
      • Mapa Zona Azul
  • Acesso à Informação
    • 1. Institucional
      • 1.1. Estrutura Organizacional (organograma)
      • 1.2. Competências
      • 1.3. Base Jurídica da Estrutura Organizacional e das Competências
      • 1.4. ´Principais Cargos e Respectivos Ocupantes ("Quem é quem")
      • 1.5. Perfil Profissional
      • 1.6. Horário de Atendimento
      • 1.7. Atos Normativos
      • 1.8 Histórico Institucional
      • Regimento Interno
    • 2. Ações e Programas
      • 2.1. Programas, Projetos, Ações, Obras e Atividades
      • 2.2 Carta de Serviços
      • 2.3. Concessões de Recurso Financeiros ou Renúncias de Receitas
      • 2.4 Governança
      • 2.5 Unidades Responsáveis
      • Apoio a Projetos
    • 3. Participação Social
      • 3.1 Ouvidoria
      • 3.2 Audiências e Consultas Públicas
      • 3.3 Conselhos e Órgãos Colegiados
      • 3.4. Conferências
      • 3.5. Editais de Chamamento Público
      • 3.6. Outras Ações
    • 4. Auditorias
      • 4.1. Prestação de Contas
      • 4.2 Rol de Responsáveis
      • 4.3. Relatórios da CGU
      • 4.4. Plano Anual de Atividades de Auditoria Interna (PAINT)
      • 4.5. Relatório Anual de Atividades de Auditoria Interna (RAINT)
      • 4.6. Ações de Supervisão, Controle e Correição
      • Balanço Geral da União
    • 5. Convênio e Transferências
      • 5.1 Repasses e Transparências de Recursos Financeiros
    • 6. Receitas e Despesas
      • 6.1 Receita Pública
      • 6.2 Quadro de Execução de Despesas por Unidade Orçamentária
      • 6.3 Despesas com Diárias e Passagens
      • 6.4 Notas Fiscais Eletrônicas
    • 7. Licitações e Contratos
      • 7.1. Licitações
      • 7.2. Contratos e Outras Avenças
    • 8. Servidores (ou Empregados Públicos)
      • 8.1. Dados dos Servidores
      • 8.2. Aposentados e Pensionistas
      • 8.3 Concursos Públicos
      • 8.4. Relação Completa de Empregados Terceirizados
      • 8.5. Despesas com Ações de Desenvolvimento de Servidores
      • 8.6. Mesa Setorial de Negociação Permanente do Ministério do Meio Ambiente e Mudança do Clima
      • Quantitativo de cargos e funções do MMA
      • Lista de Servidores do MMA
      • Acompanhamento do Programa de Gestão e Desempenho no MMA
      • 8.7. Perfis Profissionais Desejáveis
    • 9. Informações Classificadas
    • 10. Serviço de Informação ao Cidadão - SIC
      • Autoridade de monitoramento
      • Fluxogramas
      • Relatórios
    • 11. Perguntas Frequentes
      • Gabinete da Ministra
      • Consultoria Jurídica
      • Biodiversidade e Áreas Protegidas
      • Combate ao Desmatamento
      • Oceano
      • Sistema Nacional do Meio Ambiente (Sisnama)
      • Qualidade Ambiental e Meio Ambiente Urbano
      • Mudança do Clima
    • 12. Dados Abertos
      • 12.1. Planos de Dados Abertos (PDA) Vigente e Anteriores, Bem como Comunicados de Eventuais Alterações em seus Conteúdos
      • 12.2 Disponibilização das Bases de Dados Programadas para Abertura no PDA do Órgão
      • 12.3. Relatório Anual de Execução do PDA
    • 13. Sanções Administrativas
    • 14. Ferramentas e Aspectos Tecnológicos dos Sites Institucionais
      • 14.1. Ferramenta de Pesquisa
      • 14.2 Transparência Proativa
      • 14.3 Tecnologia da Informação
    • Histórico de Agenda
      • Histórico Agenda do Ministro do Meio Ambiente
      • Histórico Gabinete
      • Histórico Secretaria Executiva
      • Histórico Secretaria da Amazônia e Serviços Ambientais
      • Histórico Secretaria de Biodiversidade
      • Histórico Secretaria de Qualidade Ambiental
      • Histórico Secretaria de Áreas Protegidas e Ecoturismo
      • Histórico Secretaria de Clima e Relações Internacionais
      • Histórico Agendas
      • Download do Histórico das Agendas de Autoridades
    • Oportunidades de Estágio
      • Oportunidades de estágio 2026
      • Oportunidades de estágio 2025
    • Informações Ambientais
      • Indicadores Ambientais Nacionais
      • Painel Nacional de Indicadores Ambientais
      • Portal Nacional do Licenciamento Ambiental
      • Agenda 2030 e os Objetivos de Desenvolvimento Sustentável (ODS)
      • Histórico ODS
      • Histórico dos ODS no MMA
    • Análise de Impacto Regulatório (AIR) e Avaliação de Resultado Regulatório (ARR)
      • Dispensas de AIR
      • Guias e Documentos de Suporte
      • Relatórios de AIR
      • Agenda ARR
      • Legislação AIR ARR e AR
      • O que é AIR
      • Relatórios ARR
      • Agenda ARR
      • O que é ARR
    • Termos de Execução Descentralizada
      • Termo de Execução Descentralizada 01-2021
      • Extrato de Execução Descentralizada 2022
      • Extrato TED Nº 004/2022
      • Extrato TED Nº 005/2022
      • Extrato TED Nº 006/2022
      • Extrato TED Nº 007/2022.
      • Extrato TED Nº 001/2022
      • Extrato TED Nº 010/2022
      • Extrato TED Nº 011/2022
      • Termo de Apostilamento - TED Nº 001/2022
      • Extrato TED Nº 008/2022
      • Extrato TED Nº 009/2022
      • Extrato de Execução Descentralizada 2023
      • Extrato de Execução Descentralizada 2024
      • Extrato de Execução Descentralizada 2025
      • Extrato de Execução Descentralizada 2026
    • Relatórios
    • Programa de Gestão e Desempenho (PGD)
      • O que temos para você
      • Conheça o Programa de Gestão e Desempenho do MMA
      • Normativos
      • Manual
      • Perguntas Frequentes
      • Painel PGD
    • Planejamento Institucional
    • Lei Geral de Proteção de Dados Pessoais (LGPD)
    • Colegiados
    • Acordos de Cooperação
  • Composição
    • Gabinete do Ministro
      • Quem é Quem
      • Competência
      • Assessoria de Participação e Diversidade
      • Assessoria Especial de Assuntos Parlamentares e Federativos
      • Assessoria Especial de Comunicação Social
      • Assessoria Especial de Assuntos Internacionais
      • Assessoria Especial de Controle Interno
      • Corregedoria
      • Ouvidoria
      • Consultoria Jurídica
      • Assessoria Extraordinária para a COP30
      • 5ª Conferência Nacional do Meio Ambiente
      • Comissão de Ética
      • Assessoria Especial de Economia e Meio Ambiente
    • Secretaria Executiva
      • Quem é Quem
      • Competências
      • Subsecretaria de Planejamento, Orçamento e Administração
      • Departamento de Planejamento e Gestão Estratégica
      • Departamento de Gestão de Fundos e de Recursos Externos
      • Departamento de Educação Ambiental e Cidadania
      • Departamento de Apoio ao Conama e ao Sisnama
      • Departamento de Políticas de Avaliação de Impacto Ambiental
      • G20
      • Consultas Públicas (Secex)
    • Secretaria Nacional de Biodiversidade, Florestas e Direitos Animais
      • Quem é Quem
      • Competências
      • Departamento de Florestas
      • Departamento de Proteção, Defesa e Direitos Animais
      • Departamento de Conservação e Uso Sustentável da Biodiversidade
      • Departamento de Áreas Protegidas
      • Projeto Paisagens Sustentáveis da Amazônia - ASL Brasil
      • COP da Biodiversidade
      • Paisagens Sinérgicas para as Convenções do Rio
    • Secretaria Nacional de Bioeconomia
      • Departamento de Gestão Compartilhada de Recursos Pesqueiros
      • Departamento de Patrimônio Genético
      • Departamento de Políticas de Estímulo à Bioeconomia
      • Competências
      • Quem é Quem
      • Comissão Nacional de Bioeconomia
    • Secretaria Extraordinária de Controle do Desmatamento e Ordenamento Ambiental Territorial
      • Departamento de Políticas de Controle do Desmatamento e Incêndios
      • Departamento de Ordenamento Ambiental Territorial
      • Competências
      • Quem é Quem
      • Edital para Assentamentos
      • Comitê Nacional de Manejo Integrado do Fogo - COMIF
      • Manejo Integrado do Fogo
    • Secretaria Nacional de Meio Ambiente Urbano, Recursos Hídricos e Qualidade Ambiental
      • Quem é Quem
      • Competências
      • Departamento de Meio Ambiente Urbano
      • Departamento de Gestão de Resíduos
      • Departamento de Qualidade Ambiental
      • Departamento de Recursos Hídricos e Meio Ambiente
    • Secretaria Nacional de Mudança do Clima
      • Quem é Quem
      • Competências
      • Departamento de Governança Climática e Articulação
      • Departamento de Políticas de Mitigação e Instrumentos de Implementação
      • Departamento de Políticas para Adaptação e Resiliência à Mudança do Clima
      • Departamento de Oceano e Gestão Costeira
      • Departamento de Instrumentos de Mercado e REDD+
      • ´Plano Clima
      • AdaptaCidades
      • Comitê Interministerial sobre Mudança do Clima
      • UNOC3
      • Acordos de Cooperação SMC
      • Guia de Bolso – ComunicAÇÃO Climática
      • Publicações
      • Competências
    • Secretaria Nacional de Povos e Comunidades Tradicionais e Desenvolvimento Rural Sustentável
      • Departamento de Gestão Socioambiental e Povos e Comunidades Tradicionais
      • Departamento de Políticas de Gestão Ambiental Rural
      • Departamento de Combate à Desertificação e Mitigação dos Efeitos das Secas
      • Competências
      • Quem é Quem
      • Cop da Desertificação
    • Entidades Vinculadas
      • Instituto Brasileiro do Meio Ambiente e dos Recursos Naturais Renováveis - Ibama
      • Instituto Chico Mendes de Conservação da Biodiversidade - ICMBio
      • Instituto de Pesquisas Jardim Botânico do Rio de Janeiro - JBRJ
    • Órgãos Colegiados
      • Conama
      • Fundo Nacional do Meio Ambiente
      • Conselho de Gestão do Patrimônio Genético - CGen
      • Comitê Gestor do Fundo Nacional sobre Mudança do Clima
      • Comissão Nacional de Florestas - Conaflor
      • Comitê Gestor do Fundo Nacional para a Repartição de Benefícios - FNRB
      • Conaredd+
      • Comissão Nacional de Biodiversidade - Conabio
      • Conselho Nacional de Recursos Hídricos
      • Conselho Nacional de Mudança do Clima - CNMC
      • Conselho Nacional dos Povos e Comunidades Tradicionais - CNPCT
      • Comitê Nacional de Manejo Integrado do Fogo - COMIF
      • Comissão Nacional de Bioeconomia
      • Comissão Nacional de Combate à Desertificação – CNCD
  • Centrais de Conteúdo
    • Publicações
      • Biodiversidade e Biomas
      • Mudança do Clima
      • Bioeconomia
      • Combate ao Desmatamento, Queimadas e Ordenamento Ambiental Territorial
      • Educação Ambiental
      • Povos e Comunidades Tradicionais
      • Qualidade Ambiental e Meio Ambiente Urbano
      • Governança
      • Instituições Vinculadas
      • 2012 - 2020
      • COP30
    • Legislação
    • Vídeos
    • Imagens
    • Áudios
    • Marca Ministério do Meio Ambiente e Mudança do Clima
  • Canais de Atendimento
    • Endereços Importantes
    • Ouvidoria
      • Fala.BR
      • Fale Conosco
      • Legislação
      • Relatórios
      • Carta de Serviços
      • Painel Resolveu? (CGU)
      • Painel Ouvidoria
      • Fluxograma
    • Atendimento à imprensa
      • Datas Comemorativas
      • Campanhas e Informativos
      • Notas à Imprensa
    • Processo Eletrônico
      • Acesso Externo SEI
  • Redes Sociais/Canais
    • Flickr
    • Instagram
    • Facebook
    • Youtube
    • LinkedIn
    • Bluesky
    • Threads
    • TikTok
  • GOV.BR
    • Serviços
      • Buscar serviços por
        • Categorias
        • Órgãos
        • Estados
      • Serviços por público alvo
        • Cidadãos
        • Empresas
        • Órgãos e Entidades Públicas
        • Demais segmentos (ONGs, organizações sociais, etc)
        • Servidor Público
    • Temas em Destaque
      • Orçamento Nacional
      • Redes de Atendimento do Governo Federal
      • Proteção de Dados Pessoais
      • Serviços para Imigrantes
      • Política e Orçamento Educacionais
      • Educação Profissional e Tecnológica
      • Educação Profissional para Jovens e Adultos
      • Trabalho e Emprego
      • Serviços para Pessoas com Deficiência
      • Combate à Discriminação Racial
      • Política de Proteção Social
      • Política para Mulheres
      • Saúde Reprodutiva da Mulher
      • Cuidados na Primeira Infância
      • Habitação Popular
      • Controle de Poluição e Resíduos Sólidos
    • Notícias
      • Serviços para o cidadão
      • Saúde
      • Agricultura e Pecuária
      • Cidadania e Assistência Social
      • Ciência e Tecnologia
      • Comunicação
      • Cultura e Esporte
      • Economia e Gestão Pública
      • Educação e Pesquisa
      • Energia
      • Forças Armadas e Defesa Civil
      • Infraestrutura
      • Justiça e Segurança
      • Meio Ambiente
      • Trabalho e Previdência
      • Turismo
    • Galeria de Aplicativos
    • Acompanhe o Planalto
    • Navegação
      • Acessibilidade
      • Mapa do Site
      • Termo de Uso e Aviso de Privacidade
    • Consultar minhas solicitações
    • Órgãos do Governo
    • Por dentro do Gov.br
      • Dúvidas Frequentes em relação ao Portal gov.br
      • Dúvidas Frequentes da conta gov.br
      • Ajuda para Navegar o Portal
      • Conheça os elementos do Portal
      • Política de e-participação
      • Termos de Uso
      • Governo Digital
      • Guia de Edição de Serviços do Portal Gov.br
    • Canais do Executivo Federal
    • Dados do Governo Federal
      • Dados Abertos
      • Painel Estatístico de Pessoal
      • Painel de Compras do Governo Federal
      • Acesso à Informação
    • Empresas e Negócios
Links Úteis
  • Galeria de Aplicativos
  • Participe
  • Galeria de Aplicativos
  • Participe
Redes sociais
  • Twitter
  • YouTube
  • Facebook
  • Flickr
  • Instagram
  • Linkedin
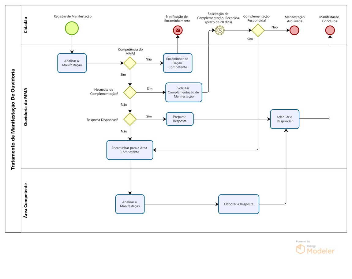
Você está aqui: Página Inicial Canais de Atendimento Ouvidoria Fluxograma Fluxograma de Manifestações

Fluxograma de Manifestações

Info

Fluxograma de Manifestações

  • Assuntos
    • Notícias
    • Consultas Públicas
    • Biodiversidade e Biomas
      • Áreas Protegidas
      • Biodiversidade
      • Biomas e ecossistemas
      • Comissão Nacional de Biodiversidade - Conabio
      • Direitos Animais
      • Florestas e outras formações da vegetação nativa
      • Gestão integrada de paisagem
    • Mudança do Clima
      • Adaptação
      • Artigo 6
      • Clima
      • COP30
      • Financiamento Climático
      • Governança Climática
      • Mitigação
      • NDC: Ambição Climática do Brasil
      • Oceano e Clima
      • Plano Clima
      • Proteção à Camada de Ozônio
      • REDD+
      • Comitê Interministerial sobre Mudança do Clima – CIM
      • Guia de Bolso – ComunicAÇÃO Climática
      • ProCoral
    • Controle do Desmatamento, Queimadas e Ordenamento Ambiental Territorial
      • Destinação de Florestas Públicas
      • Zoneamento Ecológico-Econômico
      • Programa União com Municípios
      • Controle do Desmatamento
      • Projeto Floresta+ Amazônia
      • REDD+
    • Bioeconomia
      • Patrimônio Genético
      • Acervo Histórico
      • Comissão Nacional de Bioeconomia
      • Política Nacional de Pagamento por Serviços Ambientais
      • Programa de Formação em Sociobioeconomia e Agroecologia para Agentes de Crédito Rural
      • Diálogos da Sociobioeconomia
      • Estratégia Nacional de Bioeconomia
      • Plano Nacional de Desenvolvimento da Bioeconomia
    • Meio Ambiente Urbano, Recursos Hídricos e Qualidade Ambiental
      • Agricultura Urbana e Periurbana
      • Áreas Contaminadas
      • Catadoras e Catadores
      • Cidades Verdes Resilientes
      • Emergências Ambientais
      • Logística Reversa
      • Plano Nacional de Resíduos Sólidos
      • Qualidade da Água
      • Qualidade do Ar
      • Resíduos Sólidos Urbanos
      • Segurança Química
      • Sistema Nacional de Informações sobre a Gestão de Resíduos Sólidos (SINIR)
      • Lei de Incentivo à Reciclagem (LIR)
      • Cadastro Ambiental Urbano
      • Gestão Sustentável da Água
      • Gestão Ambiental de Bacias Hidrográficas
    • Povos e Comunidades Tradicionais
    • Assuntos transversais
      • Petróleo e gás
    • 5ª Conferência Nacional do Meio Ambiente
      • Programação
      • Documentos
      • Últimas Notícias
      • FAQ
    • Educação Ambiental
      • Agenda Ambiental da Administração Pública (A3P)
      • Articulação e Enraizamento
      • Bibliotecas
      • Calendário (em breve)
      • Cidadania Ambiental
      • Educamb: Centro de Formação Ambiental (MMA)
      • Eventos, Notícias e Editais
      • Formação e Educomunicação
      • Política Nacional de Educação Ambiental
      • Relatório BEG na CNIJMA
    • COP30
      • COP30: Como começamos
      • COP30: Ação do Brasil
      • Balanço Ético Global
      • TFFF
      • FAQ
      • Zona Azul
      • Zona Verde
    • COP15
      • Blue Zone Programme
      • Mapa Zona Azul
  • Acesso à Informação
    • 1. Institucional
      • 1.1. Estrutura Organizacional (organograma)
      • 1.2. Competências
      • 1.3. Base Jurídica da Estrutura Organizacional e das Competências
      • 1.4. ´Principais Cargos e Respectivos Ocupantes ("Quem é quem")
      • 1.5. Perfil Profissional
      • 1.6. Horário de Atendimento
      • 1.7. Atos Normativos
      • 1.8 Histórico Institucional
      • Regimento Interno
    • 2. Ações e Programas
      • 2.1. Programas, Projetos, Ações, Obras e Atividades
      • 2.2 Carta de Serviços
      • 2.3. Concessões de Recurso Financeiros ou Renúncias de Receitas
      • 2.4 Governança
      • 2.5 Unidades Responsáveis
      • Apoio a Projetos
    • 3. Participação Social
      • 3.1 Ouvidoria
      • 3.2 Audiências e Consultas Públicas
      • 3.3 Conselhos e Órgãos Colegiados
      • 3.4. Conferências
      • 3.5. Editais de Chamamento Público
      • 3.6. Outras Ações
    • 4. Auditorias
      • 4.1. Prestação de Contas
      • 4.2 Rol de Responsáveis
      • 4.3. Relatórios da CGU
      • 4.4. Plano Anual de Atividades de Auditoria Interna (PAINT)
      • 4.5. Relatório Anual de Atividades de Auditoria Interna (RAINT)
      • 4.6. Ações de Supervisão, Controle e Correição
      • Balanço Geral da União
    • 5. Convênio e Transferências
      • 5.1 Repasses e Transparências de Recursos Financeiros
    • 6. Receitas e Despesas
      • 6.1 Receita Pública
      • 6.2 Quadro de Execução de Despesas por Unidade Orçamentária
      • 6.3 Despesas com Diárias e Passagens
      • 6.4 Notas Fiscais Eletrônicas
    • 7. Licitações e Contratos
      • 7.1. Licitações
      • 7.2. Contratos e Outras Avenças
    • 8. Servidores (ou Empregados Públicos)
      • 8.1. Dados dos Servidores
      • 8.2. Aposentados e Pensionistas
      • 8.3 Concursos Públicos
      • 8.4. Relação Completa de Empregados Terceirizados
      • 8.5. Despesas com Ações de Desenvolvimento de Servidores
      • 8.6. Mesa Setorial de Negociação Permanente do Ministério do Meio Ambiente e Mudança do Clima
      • Quantitativo de cargos e funções do MMA
      • Lista de Servidores do MMA
      • Acompanhamento do Programa de Gestão e Desempenho no MMA
      • 8.7. Perfis Profissionais Desejáveis
    • 9. Informações Classificadas
    • 10. Serviço de Informação ao Cidadão - SIC
      • Autoridade de monitoramento
      • Fluxogramas
      • Relatórios
    • 11. Perguntas Frequentes
      • Gabinete da Ministra
      • Consultoria Jurídica
      • Biodiversidade e Áreas Protegidas
      • Combate ao Desmatamento
      • Oceano
      • Sistema Nacional do Meio Ambiente (Sisnama)
      • Qualidade Ambiental e Meio Ambiente Urbano
      • Mudança do Clima
    • 12. Dados Abertos
      • 12.1. Planos de Dados Abertos (PDA) Vigente e Anteriores, Bem como Comunicados de Eventuais Alterações em seus Conteúdos
      • 12.2 Disponibilização das Bases de Dados Programadas para Abertura no PDA do Órgão
      • 12.3. Relatório Anual de Execução do PDA
    • 13. Sanções Administrativas
    • 14. Ferramentas e Aspectos Tecnológicos dos Sites Institucionais
      • 14.1. Ferramenta de Pesquisa
      • 14.2 Transparência Proativa
      • 14.3 Tecnologia da Informação
    • Histórico de Agenda
      • Histórico Agenda do Ministro do Meio Ambiente
      • Histórico Gabinete
      • Histórico Secretaria Executiva
      • Histórico Secretaria da Amazônia e Serviços Ambientais
      • Histórico Secretaria de Biodiversidade
      • Histórico Secretaria de Qualidade Ambiental
      • Histórico Secretaria de Áreas Protegidas e Ecoturismo
      • Histórico Secretaria de Clima e Relações Internacionais
      • Histórico Agendas
      • Download do Histórico das Agendas de Autoridades
    • Oportunidades de Estágio
      • Oportunidades de estágio 2026
      • Oportunidades de estágio 2025
    • Informações Ambientais
      • Indicadores Ambientais Nacionais
      • Painel Nacional de Indicadores Ambientais
      • Portal Nacional do Licenciamento Ambiental
      • Agenda 2030 e os Objetivos de Desenvolvimento Sustentável (ODS)
      • Histórico ODS
      • Histórico dos ODS no MMA
    • Análise de Impacto Regulatório (AIR) e Avaliação de Resultado Regulatório (ARR)
      • Dispensas de AIR
      • Guias e Documentos de Suporte
      • Relatórios de AIR
      • Agenda ARR
      • Legislação AIR ARR e AR
      • O que é AIR
      • Relatórios ARR
      • Agenda ARR
      • O que é ARR
    • Termos de Execução Descentralizada
      • Termo de Execução Descentralizada 01-2021
      • Extrato de Execução Descentralizada 2022
      • Extrato TED Nº 004/2022
      • Extrato TED Nº 005/2022
      • Extrato TED Nº 006/2022
      • Extrato TED Nº 007/2022.
      • Extrato TED Nº 001/2022
      • Extrato TED Nº 010/2022
      • Extrato TED Nº 011/2022
      • Termo de Apostilamento - TED Nº 001/2022
      • Extrato TED Nº 008/2022
      • Extrato TED Nº 009/2022
      • Extrato de Execução Descentralizada 2023
      • Extrato de Execução Descentralizada 2024
      • Extrato de Execução Descentralizada 2025
      • Extrato de Execução Descentralizada 2026
    • Relatórios
    • Programa de Gestão e Desempenho (PGD)
      • O que temos para você
      • Conheça o Programa de Gestão e Desempenho do MMA
      • Normativos
      • Manual
      • Perguntas Frequentes
      • Painel PGD
    • Planejamento Institucional
    • Lei Geral de Proteção de Dados Pessoais (LGPD)
    • Colegiados
    • Acordos de Cooperação
  • Composição
    • Gabinete do Ministro
      • Quem é Quem
      • Competência
      • Assessoria de Participação e Diversidade
      • Assessoria Especial de Assuntos Parlamentares e Federativos
      • Assessoria Especial de Comunicação Social
      • Assessoria Especial de Assuntos Internacionais
      • Assessoria Especial de Controle Interno
      • Corregedoria
      • Ouvidoria
      • Consultoria Jurídica
      • Assessoria Extraordinária para a COP30
      • 5ª Conferência Nacional do Meio Ambiente
      • Comissão de Ética
      • Assessoria Especial de Economia e Meio Ambiente
    • Secretaria Executiva
      • Quem é Quem
      • Competências
      • Subsecretaria de Planejamento, Orçamento e Administração
      • Departamento de Planejamento e Gestão Estratégica
      • Departamento de Gestão de Fundos e de Recursos Externos
      • Departamento de Educação Ambiental e Cidadania
      • Departamento de Apoio ao Conama e ao Sisnama
      • Departamento de Políticas de Avaliação de Impacto Ambiental
      • G20
      • Consultas Públicas (Secex)
    • Secretaria Nacional de Biodiversidade, Florestas e Direitos Animais
      • Quem é Quem
      • Competências
      • Departamento de Florestas
      • Departamento de Proteção, Defesa e Direitos Animais
      • Departamento de Conservação e Uso Sustentável da Biodiversidade
      • Departamento de Áreas Protegidas
      • Projeto Paisagens Sustentáveis da Amazônia - ASL Brasil
      • COP da Biodiversidade
      • Paisagens Sinérgicas para as Convenções do Rio
    • Secretaria Nacional de Bioeconomia
      • Departamento de Gestão Compartilhada de Recursos Pesqueiros
      • Departamento de Patrimônio Genético
      • Departamento de Políticas de Estímulo à Bioeconomia
      • Competências
      • Quem é Quem
      • Comissão Nacional de Bioeconomia
    • Secretaria Extraordinária de Controle do Desmatamento e Ordenamento Ambiental Territorial
      • Departamento de Políticas de Controle do Desmatamento e Incêndios
      • Departamento de Ordenamento Ambiental Territorial
      • Competências
      • Quem é Quem
      • Edital para Assentamentos
      • Comitê Nacional de Manejo Integrado do Fogo - COMIF
      • Manejo Integrado do Fogo
    • Secretaria Nacional de Meio Ambiente Urbano, Recursos Hídricos e Qualidade Ambiental
      • Quem é Quem
      • Competências
      • Departamento de Meio Ambiente Urbano
      • Departamento de Gestão de Resíduos
      • Departamento de Qualidade Ambiental
      • Departamento de Recursos Hídricos e Meio Ambiente
    • Secretaria Nacional de Mudança do Clima
      • Quem é Quem
      • Competências
      • Departamento de Governança Climática e Articulação
      • Departamento de Políticas de Mitigação e Instrumentos de Implementação
      • Departamento de Políticas para Adaptação e Resiliência à Mudança do Clima
      • Departamento de Oceano e Gestão Costeira
      • Departamento de Instrumentos de Mercado e REDD+
      • ´Plano Clima
      • AdaptaCidades
      • Comitê Interministerial sobre Mudança do Clima
      • UNOC3
      • Acordos de Cooperação SMC
      • Guia de Bolso – ComunicAÇÃO Climática
      • Publicações
      • Competências
    • Secretaria Nacional de Povos e Comunidades Tradicionais e Desenvolvimento Rural Sustentável
      • Departamento de Gestão Socioambiental e Povos e Comunidades Tradicionais
      • Departamento de Políticas de Gestão Ambiental Rural
      • Departamento de Combate à Desertificação e Mitigação dos Efeitos das Secas
      • Competências
      • Quem é Quem
      • Cop da Desertificação
    • Entidades Vinculadas
      • Instituto Brasileiro do Meio Ambiente e dos Recursos Naturais Renováveis - Ibama
      • Instituto Chico Mendes de Conservação da Biodiversidade - ICMBio
      • Instituto de Pesquisas Jardim Botânico do Rio de Janeiro - JBRJ
    • Órgãos Colegiados
      • Conama
      • Fundo Nacional do Meio Ambiente
      • Conselho de Gestão do Patrimônio Genético - CGen
      • Comitê Gestor do Fundo Nacional sobre Mudança do Clima
      • Comissão Nacional de Florestas - Conaflor
      • Comitê Gestor do Fundo Nacional para a Repartição de Benefícios - FNRB
      • Conaredd+
      • Comissão Nacional de Biodiversidade - Conabio
      • Conselho Nacional de Recursos Hídricos
      • Conselho Nacional de Mudança do Clima - CNMC
      • Conselho Nacional dos Povos e Comunidades Tradicionais - CNPCT
      • Comitê Nacional de Manejo Integrado do Fogo - COMIF
      • Comissão Nacional de Bioeconomia
      • Comissão Nacional de Combate à Desertificação – CNCD
  • Centrais de Conteúdo
    • Publicações
      • Biodiversidade e Biomas
      • Mudança do Clima
      • Bioeconomia
      • Combate ao Desmatamento, Queimadas e Ordenamento Ambiental Territorial
      • Educação Ambiental
      • Povos e Comunidades Tradicionais
      • Qualidade Ambiental e Meio Ambiente Urbano
      • Governança
      • Instituições Vinculadas
      • 2012 - 2020
      • COP30
    • Legislação
    • Vídeos
    • Imagens
    • Áudios
    • Marca Ministério do Meio Ambiente e Mudança do Clima
  • Canais de Atendimento
    • Endereços Importantes
    • Ouvidoria
      • Fala.BR
      • Fale Conosco
      • Legislação
      • Relatórios
      • Carta de Serviços
      • Painel Resolveu? (CGU)
      • Painel Ouvidoria
      • Fluxograma
    • Atendimento à imprensa
      • Datas Comemorativas
      • Campanhas e Informativos
      • Notas à Imprensa
    • Processo Eletrônico
      • Acesso Externo SEI
  • Redes Sociais/Canais
    • Flickr
    • Instagram
    • Facebook
    • Youtube
    • LinkedIn
    • Bluesky
    • Threads
    • TikTok
Redefinir Cookies
Redes sociais
  • Twitter
  • YouTube
  • Facebook
  • Flickr
  • Instagram
  • Linkedin
Acesso àInformação
Todo o conteúdo deste site está publicado sob a licença Creative Commons Atribuição-SemDerivações 3.0 Não Adaptada.
Voltar ao topo da página
Fale Agora Refazer a busca