Cadastro Institucional da ANEEL (CDA2)
-
-
1) O que é o CDA2?
CDA2 é a segunda versão do Sistema de Cadastro Institucional da ANEEL. A finalidade do produto é proporcionar um gerenciamento centralizado das informações cadastrais de Pessoas Físicas e Jurídicas de interesse da ANEEL. Além disso, permitir que os agentes do setor elétrico, Pessoa Física, Pessoa Jurídica, Pessoas Estrangeiras e Entes Despersonalizados possam realizar o cadastro e atualizar seus dados - os mesmos deverão ser homologados pela Unidade Organizacional competente (área responsável).
-
2) Como faço para realizar uma Solicitação de Cadastro de Pessoa Física no CDA2?
O processo de cadastramento de Pessoa Física pode ser realizado acessando a opção “Cadastrar → Pessoa Física” a partir da página inicial do sistema em https://cda2.aneel.gov.br/.
Caso tenha alguma dúvida no processo, basta seguir o seguinte fluxo:
-
3) Por que não consigo editar algumas informações durante a Solicitação de Cadastro no CDA2?
Uma das premissas do sistema CDA2 é a integração com diversas bases de dados do Governo Federal. Portanto, as informações que são de responsabilidade de outros órgãos, como a Receita Federal, permanecerão exatamente como constam nessas fontes e serão sincronizadas periodicamente.
-
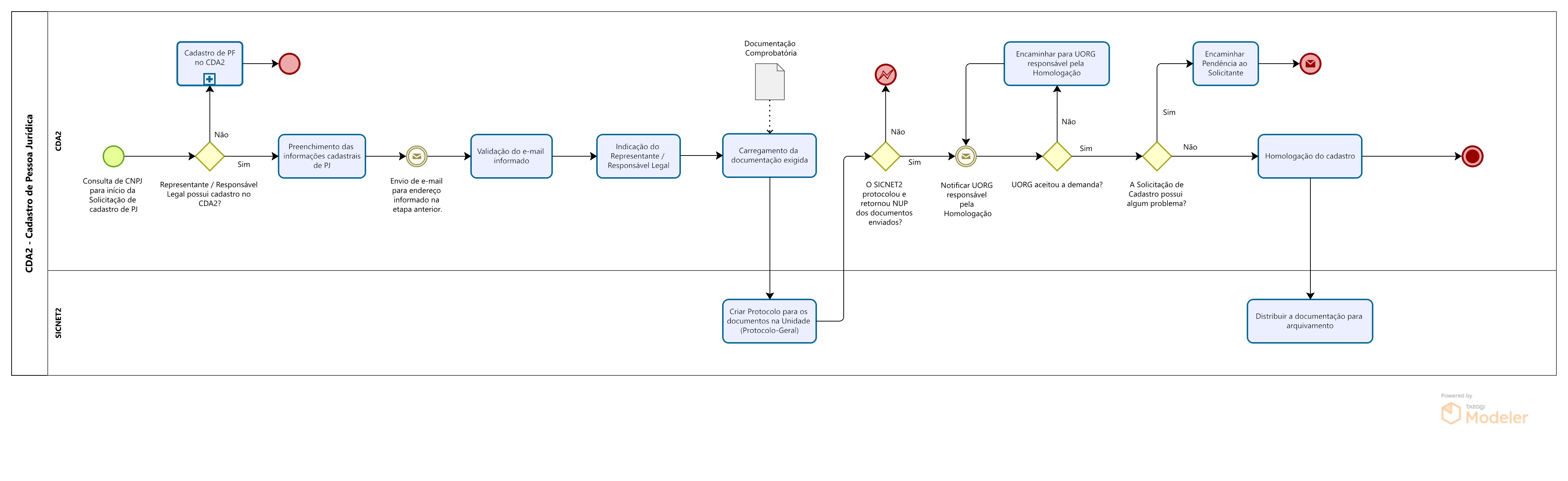
4) Como faço para realizar uma Solicitação de Cadastro de Pessoa Jurídica no CDA2?
Para realização da Solicitação de Cadastro de Pessoa Jurídica é necessário que tenha sido realizado o Cadastro de Pessoa Física.
O processo de cadastramento de Pessoa Jurídica pode ser realizado acessando a opção “Cadastrar → Pessoa Jurídica” a partir da página inicial do sistema em https://cda2.aneel.gov.br/.
Caso tenha alguma dúvida no processo, basta seguir o seguinte fluxo:
-
5) Durante a realização da Solicitação de Cadastro de Pessoa Jurídica, existe a necessidade protocolar, via SICNET, o Termo de Responsabilidade e a documentação comprobatória de Titularidade?
Não. Esse processo ocorre automaticamente via CDA2.
-
6) Como faço para realizar uma Solicitação de Cadastro de Conselho de Consumidores no CDA2?
Para realização da Solicitação de Cadastro de Conselho de Consumidores é necessário que tenham sido realizados: o Cadastro de Pessoa Física e do respectivo Agente de Distribuição (Pessoa Jurídica).
O processo de cadastramento de Conselho de Consumidores pode ser realizado acessando a opção “Cadastrar → Conselho de Consumidores” a partir da página inicial do sistema em https://cda2.aneel.gov.br/.
Caso tenha alguma dúvida no processo, basta seguir o seguinte fluxo:
- 7) Existe alguma norma que regulamenta o CDA2?
-
8) O CDA2 tem integração com quais bases externas do Governo Federal?
Receita Federal, Login Único [Gov.Br], SIORG, ComprasNet e ECT.
-
9) Como fica o cadastro de usuários nos sistemas DUTO e DUTONET?
Inicialmente, os sistemas DUTO e DUTONET não estarão integrados ao novo Cadastro Institucional. Portanto, o fluxo de atendimento para esses sistemas não sofrerá alterações.
-
10) Quais pessoas devem realizar o cadastro no CDA2?
a) Agente Setorial;
b) Potencial Agente;
c) Pessoa contratada ou que tenha interesse em celebrar contrato de fornecimento de bens ou serviços com a ANEEL;
d) Conselho de Consumidores de Energia Elétrica; e
e) Pessoas físicas e jurídicas que queiram utilizar serviços digitais da Agência, à exceção do serviço de ouvidoria setorial, realizado pelo Sistema de Gestão de Ouvidoria (SGO). -
11) Caso eu já tenha cadastro nas bases da ANEEL, terei que refazer meu cadastro no CDA2?
Sim. Todos os cadastros existentes nos sistemas legados serão migrados, entretanto precisarão ser validados no CDA2.
-
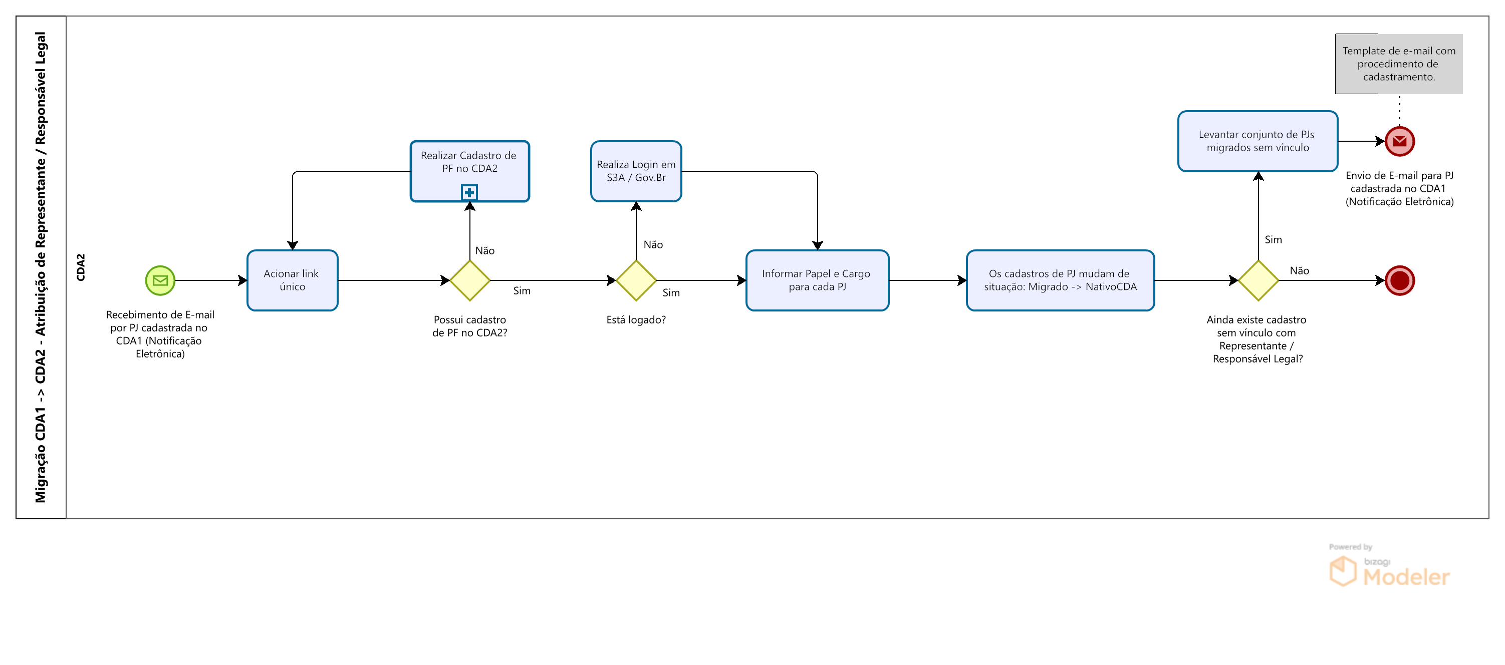
12) Caso eu já tenha cadastro no CDA (1ª versão), terei que refazer meu cadastro no CDA2?
Não. As Pessoas Jurídicas que já possuem cadastro no CDA1 terão apenas que complementar o cadastro existente.
Após a entrada em produção do CDA2, será enviado um e-mail para todas as caixas de e-mail de notificação do CDA1, contendo um link único de acesso e as instruções para conclusão do processo de migração do respectivo. Além disso, será necessária a indicação do Representante ou Responsável Legal da referida Pessoa Jurídica.
-
13) As solicitações de cadastro de Pessoa Física necessitam de homologação?
Não. Os cadastros de Pessoa Física têm validade imediata, a partir da integração com a plataforma Gov.Br.
-
14) Qual a diferença entre Cargo e Papel no contexto do CDA2?
Cargo refere-se ao conjunto de atividades/atribuições que determinada Pessoa Física desempenha em relação a uma Pessoa Jurídica ou Ente Despersonalizado. Ex: Gerente, Diretor, Supervisor, entre outros.
Papel refere-se ao grau de representatividade de uma Pessoa Física em relação a uma Pessoa Jurídica ou Ente Despersonalizado. Ex: Representante Legal, Responsável Legal, Colaborador, entre outros.
-
15) Após a entrada em produção do CDA2 haverá necessidade de abertura de chamado para atualização cadastral?
Não. Toda a gestão do cadastro de Pessoas será realizada diretamente pelo responsável pelo dado.
-
16) Quais áreas da ANEEL são responsáveis pela homologação dos Cadastros de Pessoa Jurídica?
Conforme Resolução Normativa ANEEL nº 1004 de 8 de fevereiro de 2022, as Unidades Organizacionais (UORGs) responsáveis pela homologação dos cadastros de Pessoa Jurídica são:
a) Assessoria Institucional da Diretoria (AID);
b) Superintendência de Concessões, Permissões e Autorizações dos Serviços de Energia Elétrica (SCE);
c) Superintendência de Gestão Administrativa, Financeira e de Contratações (SGA);
d) Superintendência de Mediação Administrativa e das Relações de Consumo (SMA).
-
17) Qual o prazo das UORGs para homologação dos Cadastros de Pessoa Jurídica?
O prazo é de 2 dias úteis a partir da Solicitação de Cadastro.
-
18) Qual a UORG responsável pela gestão do sistema CDA2?
O sistema CDA2 é gerido pela Secretaria-Geral da ANEEL (SGE).
-
19) Caso eu seja representante de uma Pessoa Jurídica Estrangeira, como fazer o cadastro no CDA2?
Durante o processo de cadastramento de uma Pessoa Jurídica é possível informar se ela representa uma Pessoa Estrangeira.
-
20) Já tenho um cadastro de Pessoa Jurídica ou de Conselho de Consumidores homologado no CDA2, mas não possuo nenhum Responsável Legal, Representante Legal e/ou Colaborador apto para administrá-lo. O que fazer?
Caso todos os usuários com permissão para gerir um cadastro de Pessoa Jurídica ou de Conselho de Consumidores não estejam mais aptos/disponíveis para realizar essa operação, o procedimento recomendado é requerer à ANEEL a inativação do referido registro (enviar e-mail para cda@aneel.gov.br) e realização de uma nova Solicitação de Cadastro de Pessoa Jurídica ou de Conselho de Consumidores.
-
1) O que é o CDA2?



