Ir para o Conteúdo 1 Ir para a Página Inicial 2 Ir para o menu de Navegação 3 Ir para a Busca 4 Ir para o Mapa do site 5
Abrir menu principal de navegação
Receita Federal
Termos mais buscados
  • imposto de renda
  • inss
  • assinatura
  • cnh social
  • mei
Termos mais buscados
  • imposto de renda
  • inss
  • assinatura
  • Serviços
    • Serviços de A a Z
    • Auditorias Fiscais
      • Consultar procedimentos fiscais
      • Responder notificações
      • Obter laudo fiscal
    • Cadastros
      • Cidadão (CPF/CAEPF)
      • Pessoa Jurídica (CNPJ)
      • Imóvel Rural
      • Obra de Construção Civil
      • Grandes Contribuintes
      • Registros Especiais
    • Certidões e Atestados
      • Consultar certidões emitidas
      • Emitir certidão
      • Anular certidão
      • Obter atestado fiscal
    • Comércio Exterior
    • Comunicações Eletrônicas
      • Compartilhar dados fiscais
      • Consultar correio eletrônico
      • Consultar editais e ADEs
      • Optar pelo DTE
    • Declarações e Escriturações
      • Consultar informações
      • Entregar escrituração
      • Entregar declaração
      • Entregar documentos de malha
      • Cancelar declaração
      • Obter cópias de declarações
      • Simular cálculos
    • Defesas e Recursos
    • Interpretação e Programas
      • Consultar normas da RFB
      • Consultar soluções da RFB
      • Formalizar consulta de NCM
      • Formalizar consulta da legislação
    • Isenções e Regimes Especiais
    • Processos Digitais
      • Consultar processos
      • Juntar documentos a processo
      • Validar e assinar documentos
    • Autorizações de Acesso (Procurações)
      • Cadastrar ou cancelar procuração
      • Restringir procuração
    • Regularização de Impostos
      • Consultar dívidas e pendências
      • Pagar impostos
      • Alterar pagamentos
      • Consultar pagamentos
      • Parcelar dívidas
      • Consultar parcelamentos
      • Fazer acordo de transação
      • Revisar débitos e pendências
    • Restituições e Compensações
      • Consultar restituição
      • Obter restituição
      • Compensar impostos
    • Conveniados e Parceiros
      • Estados e Municípios
      • Rede Arrecadadora
      • Casa da Moeda
      • Outras Entidades
    • Reforma Tributária
      • Aderir ao Piloto da Reforma Tributária da Contribuição sobre Bens e Serviços (CBS)
  • Assuntos
    • Notícias
      • Todas as notícias
      • Arrecadação e Cobrança
      • Cidadania Fiscal
      • Combate ao contrabando
      • Combate à corrupção
      • Combate à sonegação
      • Institucional
      • Serviços
      • Tributação
    • Agenda Tributária
      • 2026
    • Taxas de Juros
    • Aduana e Comércio Exterior
      • Atendimento via e-CAC
      • Classificação Fiscal de Mercadorias
      • Controle de Carga e Trânsito (CCT)
      • Como Importar ou Exportar
      • Compras Internacionais
      • Guia do Viajante
      • Exportação
      • Importação
      • Intervenientes no Comércio Exterior
      • Manuais Aduaneiros
      • Operador Econômico Autorizado (OEA)
      • Regimes Aduaneiros Especiais
      • Remessas Internacionais
      • Serviços - Aduana
      • Siscomex
      • Notícias Aduaneiras
    • Meu CPF
    • Meu Imposto de Renda
    • Minhas Empresas e Negócios
    • Construção Civil
    • Leilão e Doação
    • Orientações sobre Processos Digitais
    • Transação Tributária
      • Nova Página da Transação
      • Tenho débitos e quero negociar
      • Já possuo acordo de transação
      • Termos de Transação Tributária individual Deferidos
    • Mais Orientações Tributárias
      • Fiscalização
      • Benefícios Fiscais
      • Cadastros
      • Cobranças e Intimações
      • Controles Fiscais Especiais
      • Declarações e Demonstrativos
      • Julgamento Administrativo
      • Pagamentos e Parcelamentos
      • Restituição, Ressarcimento, Reembolso e Compensação
      • Sigilo Fiscal
      • Tributos
  • Acesso à Informação
    • Institucional
      • Estrutura
      • Quem é Quem
      • Cadeia de Valor
      • Código de Conduta
      • Competências
      • História da Receita Federal
      • Planejamento Estratégico
      • Relações Internacionais
    • Ações e Programas
      • Ações, Atividades, Obras, Programas e Projetos
      • Carta de Serviços
      • Governança
    • Participação Social
      • Audiências e Consultas Públicas
      • Anos Anteriores
      • Conselhos e Órgãos Colegiados
      • Congressos
      • Ouvidoria
    • Auditorias
    • Convênios e Transferências
    • Receitas e Despesas
    • Licitações e Contratos
      • Avisos de Edital de Leilao
      • Contratos
      • Licitações
      • Relatórios
      • Anexos
    • Servidores
    • Serviço de Informação ao Cidadão (SIC)
      • Relatórios
      • Autoridade de Monitoramento
      • Como utilizar
    • Perguntas Frequentes
      • Benefícios Fiscais
      • Cadastros
      • Compartilhamento de Dados
      • Concursos Públicos
      • Construção Civil
      • Declaração de Serviços Médicos e de Saúde
      • Imposto de Renda
      • Isenção para compra de carro
      • Piloto da Reforma Tributária do Consumo
      • Programa Nacional de Apoio às Microempresas e Empresas de Pequeno Porte
      • Receita de Consenso
      • Serviços Digitais
      • Transação Tributária
    • Dados Abertos
    • Sanções Administrativas
      • Decisões de Processo Administrativo de Responsabilização
      • Notificações e Intimações em Processo Administrativo de Responsabilização
    • Privacidade e Proteção de Dados
      • Boas Práticas
      • Encarregado
      • Relatórios de Auditoria
      • Termo de Uso e Privacidade
    • Legislação e Jurisprudência
      • Legislação
      • Jurisprudência
    • Processos Seletivos
  • Canais de Atendimento
    • Digital
    • Portal e-CAC
    • Presencial
    • E-mail
    • Online (Chat)
    • Fale Conosco
    • Conveniados
    • Alfândegas
    • Imprensa
    • Ouvidoria
  • Centrais de Conteúdo
    • Atas e Pautas
      • Comitê Gestor do Programa de Produtividade da Receita Federal
      • Turmas Recursais - Atas e Pautas de Julgamento
      • Câmaras Recursais – Atas e Pautas de Julgamento
      • Comitê de Governança Institucional
    • Áudios
    • Editais
      • Editais Eletrônicos
      • Transação Tributária
      • Notificações e Intimações em Processo Administrativo de Responsabilização (PAR)
    • Formulários
      • Cadastros
      • Certidões
      • Comércio Exterior
      • Declarações
      • Impostos e Dívidas
      • Regimes Especiais
      • Outros Processos
      • Modelos de Documentos
      • Reforma Tributária
    • Imagens
    • Planilhas
    • Programas e Aplicativos
      • Apps para Celular e Tablet
      • Programas de Declaração
      • Programas do SPED
      • Restituição e Compensação
      • Receitanet
      • Validador de arquivos
    • Publicações
      • Acordos de Cooperação
      • Apresentações
      • Boletins
      • Documentos Técnicos
      • Estudos Tributários e Aduaneiros
      • Folheteria
      • Manuais
      • Materiais Didáticos
      • Modelos de Documentos
      • Passo a Passos
      • Perguntas e Respostas
      • Relatórios
      • Representações Fiscais
      • Revistas
      • Trabalhos Acadêmicos
      • Web Stories
    • Vídeos
      • TV Receita Federal
      • Cidadania Fiscal
      • Histórias de Trabalho
      • Mais Vídeos
  • Composição
  • Portais Relacionados
    • Empresas e Negócios
    • ENAT
    • eSocial
    • ITR Orientações para celebração de convênios
    • Nota Fiscal de Serviço Eletrônica (NFS-e)
    • Nota Fiscal Eletrônica
    • Nota Fiscal Eletrônica do Ouro (NF-e Ouro)
    • Portal CNIR
    • Procuradoria da Fazenda (PGFN)
    • Registrato
    • Simples Nacional
    • Sinter
    • Siscomex
    • Sped
  • GOV.BR
    • Serviços
      • Buscar serviços por
        • Categorias
        • Órgãos
        • Estados
      • Serviços por público alvo
        • Cidadãos
        • Empresas
        • Órgãos e Entidades Públicas
        • Demais segmentos (ONGs, organizações sociais, etc)
        • Servidor Público
    • Temas em Destaque
      • Orçamento Nacional
      • Redes de Atendimento do Governo Federal
      • Proteção de Dados Pessoais
      • Serviços para Imigrantes
      • Política e Orçamento Educacionais
      • Educação Profissional e Tecnológica
      • Educação Profissional para Jovens e Adultos
      • Trabalho e Emprego
      • Serviços para Pessoas com Deficiência
      • Combate à Discriminação Racial
      • Política de Proteção Social
      • Política para Mulheres
      • Saúde Reprodutiva da Mulher
      • Cuidados na Primeira Infância
      • Habitação Popular
      • Controle de Poluição e Resíduos Sólidos
    • Notícias
      • Serviços para o cidadão
      • Saúde
      • Agricultura e Pecuária
      • Cidadania e Assistência Social
      • Ciência e Tecnologia
      • Comunicação
      • Cultura e Esporte
      • Economia e Gestão Pública
      • Educação e Pesquisa
      • Energia
      • Forças Armadas e Defesa Civil
      • Infraestrutura
      • Justiça e Segurança
      • Meio Ambiente
      • Trabalho e Previdência
      • Turismo
    • Galeria de Aplicativos
    • Acompanhe o Planalto
    • Navegação
      • Acessibilidade
      • Mapa do Site
      • Termo de Uso e Aviso de Privacidade
    • Consultar minhas solicitações
    • Órgãos do Governo
    • Por dentro do Gov.br
      • Dúvidas Frequentes em relação ao Portal gov.br
      • Dúvidas Frequentes da conta gov.br
      • Ajuda para Navegar o Portal
      • Conheça os elementos do Portal
      • Política de e-participação
      • Termos de Uso
      • Governo Digital
      • Guia de Edição de Serviços do Portal Gov.br
    • Canais do Executivo Federal
    • Dados do Governo Federal
      • Dados Abertos
      • Painel Estatístico de Pessoal
      • Painel de Compras do Governo Federal
      • Acesso à Informação
    • Empresas e Negócios
Links Úteis
  • Galeria de Aplicativos
  • Participe
  • Galeria de Aplicativos
  • Participe
Redes sociais
  • Twitter
  • Instagram
  • YouTube
Você está aqui: Página Inicial Assuntos Aduana e Comércio Exterior Manuais Aduaneiros Manual de Exportação via DE/DE-web Tópicos Procedimentos Preliminares
Info

Procedimentos Preliminares

Compartilhe por Facebook Compartilhe por Twitter Compartilhe por LinkedIn Compartilhe por WhatsApp link para Copiar para área de transferência
Publicado em 01/01/2015 17h47 Atualizado em 10/02/2025 15h16

Atualmente o exportador não pode mais utilizar DE ou DE web para amparar suas exportações.

Este conteúdo pode ser utilizado para assuntos pendentes referentes a exportações amparadas por DE/DE web (por exemplo, averbação ou retificação de RE ou DE).

Antes do despacho de exportação, o exportador deve se habilitar para operar no Sistema Integrado de Comércio Exterior (Siscomex), procedimento regido pela Instrução Normativa RFB nº 1.984, de 2020.

Uma vez cadastrado, o exportador poderá acessar o sistema:

  • por meio do link:  Portal Siscomex.
  • por meio de programa (emulador) fornecido pelo Serpro.

A exportação será submetida ao controle administrativo da Secretaria de Comércio Exterior (Secex) do Ministério do Desenvolvimento, Indústria e Comércio Exterior (MDIC), nos termos da Portaria Secex nº 23/2011.

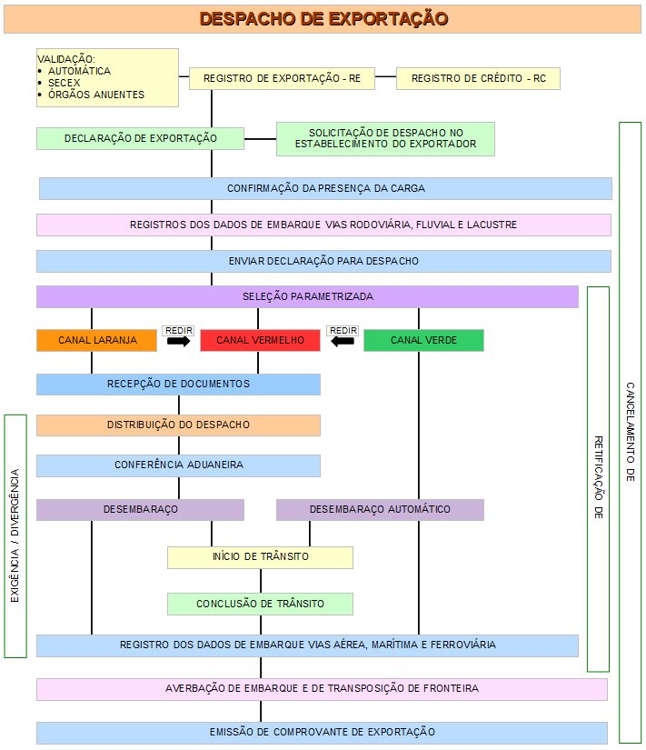
FluxodoDespachodeExportao.PNG

  • Controle Administrativo da Secex
Compartilhe por Facebook Compartilhe por Twitter Compartilhe por LinkedIn Compartilhe por WhatsApp link para Copiar para área de transferência
  • Serviços
    • Serviços de A a Z
    • Auditorias Fiscais
      • Consultar procedimentos fiscais
      • Responder notificações
      • Obter laudo fiscal
    • Cadastros
      • Cidadão (CPF/CAEPF)
      • Pessoa Jurídica (CNPJ)
      • Imóvel Rural
      • Obra de Construção Civil
      • Grandes Contribuintes
      • Registros Especiais
    • Certidões e Atestados
      • Consultar certidões emitidas
      • Emitir certidão
      • Anular certidão
      • Obter atestado fiscal
    • Comércio Exterior
    • Comunicações Eletrônicas
      • Compartilhar dados fiscais
      • Consultar correio eletrônico
      • Consultar editais e ADEs
      • Optar pelo DTE
    • Declarações e Escriturações
      • Consultar informações
      • Entregar escrituração
      • Entregar declaração
      • Entregar documentos de malha
      • Cancelar declaração
      • Obter cópias de declarações
      • Simular cálculos
    • Defesas e Recursos
    • Interpretação e Programas
      • Consultar normas da RFB
      • Consultar soluções da RFB
      • Formalizar consulta de NCM
      • Formalizar consulta da legislação
    • Isenções e Regimes Especiais
    • Processos Digitais
      • Consultar processos
      • Juntar documentos a processo
      • Validar e assinar documentos
    • Autorizações de Acesso (Procurações)
      • Cadastrar ou cancelar procuração
      • Restringir procuração
    • Regularização de Impostos
      • Consultar dívidas e pendências
      • Pagar impostos
      • Alterar pagamentos
      • Consultar pagamentos
      • Parcelar dívidas
      • Consultar parcelamentos
      • Fazer acordo de transação
      • Revisar débitos e pendências
    • Restituições e Compensações
      • Consultar restituição
      • Obter restituição
      • Compensar impostos
    • Conveniados e Parceiros
      • Estados e Municípios
      • Rede Arrecadadora
      • Casa da Moeda
      • Outras Entidades
    • Reforma Tributária
      • Aderir ao Piloto da Reforma Tributária da Contribuição sobre Bens e Serviços (CBS)
  • Assuntos
    • Notícias
      • Todas as notícias
      • Arrecadação e Cobrança
      • Cidadania Fiscal
      • Combate ao contrabando
      • Combate à corrupção
      • Combate à sonegação
      • Institucional
      • Serviços
      • Tributação
    • Agenda Tributária
      • 2026
    • Taxas de Juros
    • Aduana e Comércio Exterior
      • Atendimento via e-CAC
      • Classificação Fiscal de Mercadorias
      • Controle de Carga e Trânsito (CCT)
      • Como Importar ou Exportar
      • Compras Internacionais
      • Guia do Viajante
      • Exportação
      • Importação
      • Intervenientes no Comércio Exterior
      • Manuais Aduaneiros
      • Operador Econômico Autorizado (OEA)
      • Regimes Aduaneiros Especiais
      • Remessas Internacionais
      • Serviços - Aduana
      • Siscomex
      • Notícias Aduaneiras
    • Meu CPF
    • Meu Imposto de Renda
    • Minhas Empresas e Negócios
    • Construção Civil
    • Leilão e Doação
    • Orientações sobre Processos Digitais
    • Transação Tributária
      • Nova Página da Transação
      • Tenho débitos e quero negociar
      • Já possuo acordo de transação
      • Termos de Transação Tributária individual Deferidos
    • Mais Orientações Tributárias
      • Fiscalização
      • Benefícios Fiscais
      • Cadastros
      • Cobranças e Intimações
      • Controles Fiscais Especiais
      • Declarações e Demonstrativos
      • Julgamento Administrativo
      • Pagamentos e Parcelamentos
      • Restituição, Ressarcimento, Reembolso e Compensação
      • Sigilo Fiscal
      • Tributos
  • Acesso à Informação
    • Institucional
      • Estrutura
      • Quem é Quem
      • Cadeia de Valor
      • Código de Conduta
      • Competências
      • História da Receita Federal
      • Planejamento Estratégico
      • Relações Internacionais
    • Ações e Programas
      • Ações, Atividades, Obras, Programas e Projetos
      • Carta de Serviços
      • Governança
    • Participação Social
      • Audiências e Consultas Públicas
      • Anos Anteriores
      • Conselhos e Órgãos Colegiados
      • Congressos
      • Ouvidoria
    • Auditorias
    • Convênios e Transferências
    • Receitas e Despesas
    • Licitações e Contratos
      • Avisos de Edital de Leilao
      • Contratos
      • Licitações
      • Relatórios
      • Anexos
    • Servidores
    • Serviço de Informação ao Cidadão (SIC)
      • Relatórios
      • Autoridade de Monitoramento
      • Como utilizar
    • Perguntas Frequentes
      • Benefícios Fiscais
      • Cadastros
      • Compartilhamento de Dados
      • Concursos Públicos
      • Construção Civil
      • Declaração de Serviços Médicos e de Saúde
      • Imposto de Renda
      • Isenção para compra de carro
      • Piloto da Reforma Tributária do Consumo
      • Programa Nacional de Apoio às Microempresas e Empresas de Pequeno Porte
      • Receita de Consenso
      • Serviços Digitais
      • Transação Tributária
    • Dados Abertos
    • Sanções Administrativas
      • Decisões de Processo Administrativo de Responsabilização
      • Notificações e Intimações em Processo Administrativo de Responsabilização
    • Privacidade e Proteção de Dados
      • Boas Práticas
      • Encarregado
      • Relatórios de Auditoria
      • Termo de Uso e Privacidade
    • Legislação e Jurisprudência
      • Legislação
      • Jurisprudência
    • Processos Seletivos
  • Canais de Atendimento
    • Digital
    • Portal e-CAC
    • Presencial
    • E-mail
    • Online (Chat)
    • Fale Conosco
    • Conveniados
    • Alfândegas
    • Imprensa
    • Ouvidoria
  • Centrais de Conteúdo
    • Atas e Pautas
      • Comitê Gestor do Programa de Produtividade da Receita Federal
      • Turmas Recursais - Atas e Pautas de Julgamento
      • Câmaras Recursais – Atas e Pautas de Julgamento
      • Comitê de Governança Institucional
    • Áudios
    • Editais
      • Editais Eletrônicos
      • Transação Tributária
      • Notificações e Intimações em Processo Administrativo de Responsabilização (PAR)
    • Formulários
      • Cadastros
      • Certidões
      • Comércio Exterior
      • Declarações
      • Impostos e Dívidas
      • Regimes Especiais
      • Outros Processos
      • Modelos de Documentos
      • Reforma Tributária
    • Imagens
    • Planilhas
    • Programas e Aplicativos
      • Apps para Celular e Tablet
      • Programas de Declaração
      • Programas do SPED
      • Restituição e Compensação
      • Receitanet
      • Validador de arquivos
    • Publicações
      • Acordos de Cooperação
      • Apresentações
      • Boletins
      • Documentos Técnicos
      • Estudos Tributários e Aduaneiros
      • Folheteria
      • Manuais
      • Materiais Didáticos
      • Modelos de Documentos
      • Passo a Passos
      • Perguntas e Respostas
      • Relatórios
      • Representações Fiscais
      • Revistas
      • Trabalhos Acadêmicos
      • Web Stories
    • Vídeos
      • TV Receita Federal
      • Cidadania Fiscal
      • Histórias de Trabalho
      • Mais Vídeos
  • Composição
  • Portais Relacionados
    • Empresas e Negócios
    • ENAT
    • eSocial
    • ITR Orientações para celebração de convênios
    • Nota Fiscal de Serviço Eletrônica (NFS-e)
    • Nota Fiscal Eletrônica
    • Nota Fiscal Eletrônica do Ouro (NF-e Ouro)
    • Portal CNIR
    • Procuradoria da Fazenda (PGFN)
    • Registrato
    • Simples Nacional
    • Sinter
    • Siscomex
    • Sped
Redefinir Cookies
Redes sociais
  • Twitter
  • Instagram
  • YouTube
Acesso àInformação
Todo o conteúdo deste site está publicado sob a licença Creative Commons Atribuição-SemDerivações 3.0 Não Adaptada.
Voltar ao topo da página
Fale Agora Refazer a busca