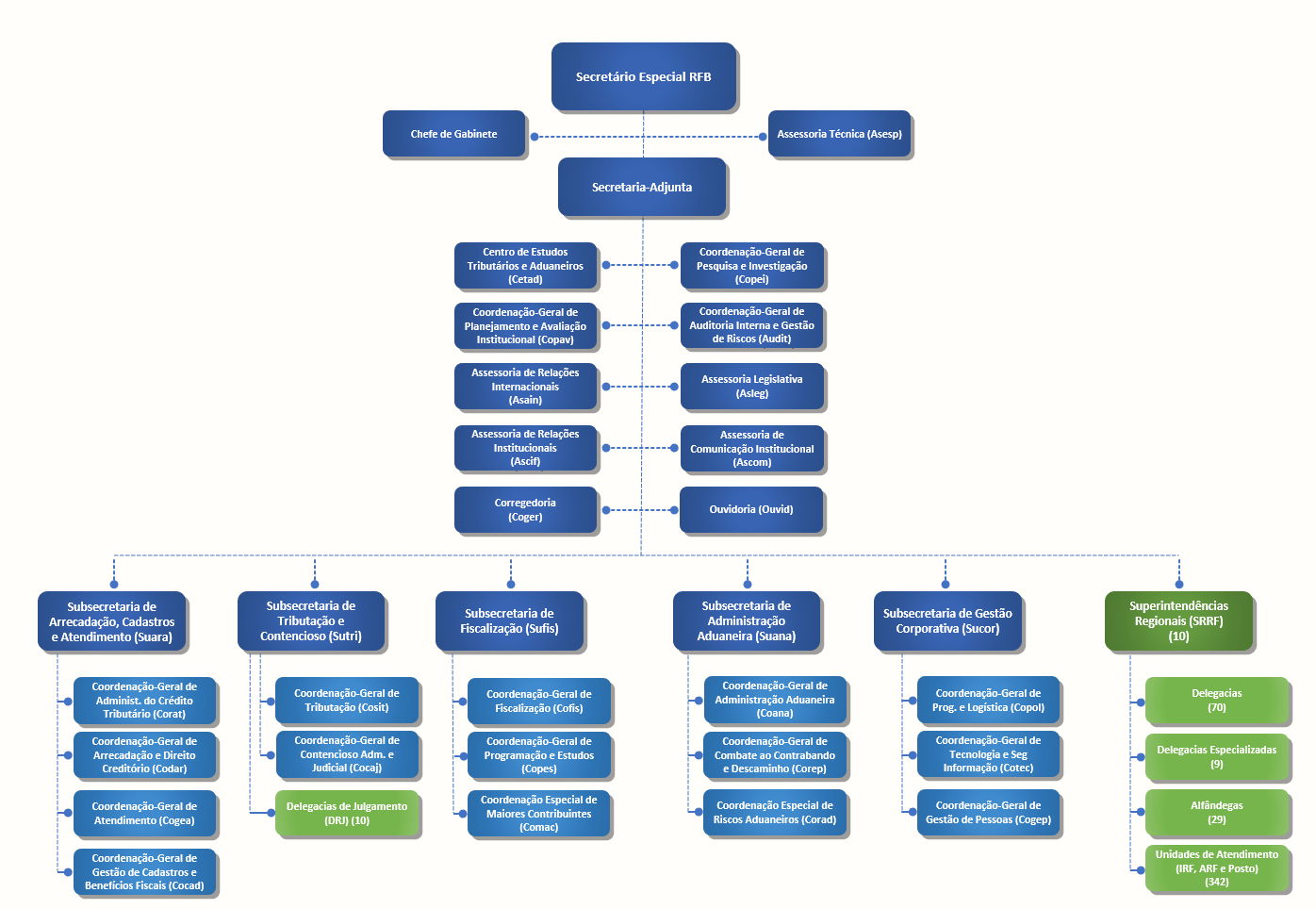
Estrutura da Receita Federal
A Secretaria Especial da Receita Federal do Brasil é composta por unidades centrais e unidades descentralizadas, distribuídas por todo o território nacional, abrangendo uma área de 8,5 milhões de quilômetros quadrados.
Em 27/07/2020 foi publicada a Portaria ME nº 284, de 27 de julho de 2020, que aprovou o novo Regimento Interno da RFB.
Fig. 1 - Organograma da Receita Federal em Português (clique para expandir)
Fig 1 - Organizational Chart of the Special Secretariat of the Federal Revenue of Brazil (click here for English version)
Atualmente, a Receita Federal possui: 89 Delegacias (incluindo as de Julgamento e as Especializadas), 29 Alfândegas, 43 Inspetorias, 266 Agências e 57 Postos de Atendimento.
Quadro geral das Unidades Descentralizadas
Alfândegas, Inspetorias, Delegacias, Superintendências e Unidades de Atendimento
