Ir para o Conteúdo 1 Ir para a Página Inicial 2 Ir para o menu de Navegação 3 Ir para a Busca 4 Ir para o Mapa do site 5
Abrir menu principal de navegação
Instituto Nacional da Propriedade Industrial
Termos mais buscados
  • imposto de renda
  • assinatura
  • inss
  • mei
  • Simples Nacional
Termos mais buscados
  • imposto de renda
  • assinatura
  • inss
  • Serviços
    • Marcas
      • Guia Básico
      • Sistema Internacional de Madri
      • Consultas Públicas
      • Classificação
      • Busca
      • Custos e Pagamento
      • Sistema e-Marcas
      • Dúvidas
      • Legislação de marcas
      • Cópia de Documentos de Marcas
      • Normativos revogados
      • INPI Explica Tudo
      • Trâmite Prioritário de Marcas
      • Alto renome
    • Patentes
      • Guia Básico
      • Tutorial de depósito
      • Busca
      • Dúvidas
      • Custos e Pagamento
      • Sistema e-Patentes
      • Trâmite Prioritário
      • Legislação
      • Proteção da Patente no Exterior
      • Cópia de Documentos de Patentes
      • Consultas Públicas
      • Plano de Combate ao Backlog
      • Observatório de Tecnologias Relacionadas à COVID-19
      • Relatórios Gerenciais
      • Materiais de Consulta e Apoio
      • Informações relacionadas à ADI n° 5.529/DF
      • Classificação
      • CPAPD Patentes
      • Restauração de autos
      • Diálogo Permanente com as Partes Interessadas
      • Módulo de Serviços de Patentes
      • Perguntas e Respostas - Módulo de Serviços de Patentes
      • Manual do Depósito Eletrônico (ePCT-Filing)
      • guias rápidos - pag de web
      • Módulo de Serviços de Patentes
    • Desenhos Industriais
      • Guia Básico
      • Busca
      • Custos e Pagamento
      • Sistema e-DI
      • Dúvidas
      • Classificação
      • Materiais de Consulta e Apoio
      • Legislação de desenhos industriais
      • Normativos revogados
      • Cópia de documentos de desenho industrial
      • Consultas Públicas
      • Acordo de Haia
    • Indicações Geográficas
      • Guia Básico
      • Busca
      • Custos e Pagamento
      • Sistema e-IG
      • Dúvidas
      • Materiais de Consulta e Apoio
      • Legislação de indicações geográficas
      • Consultas Públicas
      • Certificados de registros de Indicações Geográficas concedidos
      • Fichas Técnicas de Indicações Geográficas
      • Normativos revogados
    • Programas de Computador
      • Guia Básico
      • Busca
      • Custos e Pagamento
      • Sistema e-Software
      • Dúvidas
      • Legislação
      • Consultas Públicas
      • Relatórios Gerenciais
    • Topografias de Circuitos Integrados
      • Guia Básico
      • Busca
      • Custos e Pagamento
      • Sistema e-Chip
      • Dúvidas
      • Legislação
    • Contratos de Tecnologia e de Franquia
      • Guia Básico
      • Busca
      • Custos e Pagamento
      • Sistema e-Contratos
      • Dúvidas
      • Materiais de Consulta e Apoio
      • Legislação
    • Academia do INPI
      • Institucional
      • Soluções de Ensino
      • Cursos de Pós-Graduação
      • Cursos de Extensão
      • Biblioteca
      • Eventos Acadêmicos
      • Processo Seletivo
      • Publicações Acadêmicas
      • Calendário Acadêmico
      • Área do Aluno da Pós
      • Notícias da Academia
      • Alinhamento Estratégico
      • Educação Corporativa
      • ACAD News
      • Instalações Educacionais
  • Acesso à Informação
    • Institucional
    • Ações e Programas
    • Participação Social
    • Auditorias
    • Convênios e Transferências
    • Receitas e Despesas
    • Licitações e Contratos
    • Servidores
    • Programa de Gestão e Desempenho
    • Informações Classificadas
    • Serviço de Informação ao Cidadão
    • Dados Abertos
    • Sanções Administrativas
    • Ferramentas e Aspectos Tecnológicos
    • Simplificação Administrativa
    • Sustentabilidade
    • Tecnologia da Informação
    • Glossário de Verbetes de PI
    • Manifestações Jurídicas de PI
      • Arquivos
    • Patrimônio
      • Bens Doados
      • Doações Recebidas
      • Bens Imóveis
      • Bens Móveis
  • Canais de Atendimento
    • (1) Pré-Atendimento
    • (2) Atendimento em Campo
    • (3) Atendimento na Solução de Problemas
    • (4) Atendimento em Novas Soluções
    • Termo de Uso
    • Política de Privacidade
    • Endereços
  • Governança
    • Planejamento Estratégico
      • Plano Estratégico
      • Plano de Ação
      • Central de Monitoramento
      • Plano Plurianual
      • Estratégia Nacional de Propriedade Intelectual
      • Perfil do INPI
    • Transparência e Prestação de Contas
      • Continuidade de Negócios
      • Supervisão, Controle e Correição
      • Remuneração
      • Relatórios dos Órgãos do Sistema de Controle Interno e do Controle Externo
      • Rol de Responsáveis
      • Relatórios de Gestão
      • Pareceres de Auditoria Interna sobre Processos de Contas Anuais
      • Arquivos
    • Tratamento de Dados Pessoais
      • Guia Prático de Proteção de Dados Pessoais
      • Inventário de Dados Pessoais
      • Arquivos
    • Agenda das Autoridades
    • Excelência da Gestão
    • Ouvidoria
      • Relatórios de Gestão
    • Comitês
    • Gestão da Integridade
      • Agenda de Autoridades
      • Programa de Integridade
      • Ética
      • Transparência
      • Interação Público-Privada
      • Canal de Denúncias
      • Atividade Correicional
      • Conflito de Interesses
      • Combate ao Nepotismo
      • Gestão de Riscos
      • Conformidade
      • Proteção de Dados
    • Gestão da Qualidade
      • Gestão de Riscos
      • Avaliação da Satisfação dos Usuários
      • Sistema de Padronização de Documentos
      • Imagens
    • Segurança da Informação
    • Disponibilidade Técnica de Sistemas
  • Uso Estratégico da PI
    • INPI para empreender e inovar
    • Observatório de Tecnologias Verdes
    • Depósito Internacional de Marcas (Madri)
    • Depósito Internacional de Patentes (PCT/CUP)
    • Relações e Parcerias Nacionais
      • Documentos ACT
      • ACTs
    • Relações e Parcerias Internacionais
    • Estudos e Informação Tecnológica
    • Trâmites Prioritários de Patentes
  • Projetos Estratégicos
    • Pesquisa de Percepção da Qualidade do Exame
    • Contato Direto com o Usuário
    • Combate à Falsificação
      • Diretório Nacional de Combate à Falsificação de Marcas CNCP–INPI
      • Diretório Nacional de Combate à Falsificação de Indicações Geográficas CNCP–INPI
      • Plataforma Bebidas
    • Memória da Propriedade Industrial
    • Combate ao Backlog de Patentes
      • Combate ao Backlog de Patentes
    • Webinário Acordo de Haia
    • Inova Simples
    • Programa Agir INPI
    • Programa Bem Aqui no INPI
    • Roadmap de Modernização Tecnológica
    • Portal de Serviços
  • INPI Data
    • Índice Brasil de Inovação e Desenvolvimento (IBID)
    • Dados e Séries Temporais
    • Painéis e Infográficos
    • Relatórios
      • Cenario Economico da PI
    • Estudos
    • Valor Econômico e Gestão Estratégica da PI
      • Negociando a PI
      • Valorando a PI
      • Financiando a PI
      • Auditando a PI
      • Divulgações
    • Precificação dos Serviços
      • Perguntas e Respostas
  • Central de Conteúdo
    • Legislação e Atos Normativos Internos
    • Publicações de Propriedade Industrial
    • Alerta contra Fraudes
    • Carta de Serviços
      • Carta de Serviços
    • Comunicação
    • Notícias
    • Webmail
  • GOV.BR
    • Serviços
      • Buscar serviços por
        • Categorias
        • Órgãos
        • Estados
      • Serviços por público alvo
        • Cidadãos
        • Empresas
        • Órgãos e Entidades Públicas
        • Demais segmentos (ONGs, organizações sociais, etc)
        • Servidor Público
    • Temas em Destaque
      • Orçamento Nacional
      • Redes de Atendimento do Governo Federal
      • Proteção de Dados Pessoais
      • Serviços para Imigrantes
      • Política e Orçamento Educacionais
      • Educação Profissional e Tecnológica
      • Educação Profissional para Jovens e Adultos
      • Trabalho e Emprego
      • Serviços para Pessoas com Deficiência
      • Combate à Discriminação Racial
      • Política de Proteção Social
      • Política para Mulheres
      • Saúde Reprodutiva da Mulher
      • Cuidados na Primeira Infância
      • Habitação Popular
      • Controle de Poluição e Resíduos Sólidos
    • Notícias
      • Serviços para o cidadão
      • Saúde
      • Agricultura e Pecuária
      • Cidadania e Assistência Social
      • Ciência e Tecnologia
      • Comunicação
      • Cultura e Esporte
      • Economia e Gestão Pública
      • Educação e Pesquisa
      • Energia
      • Forças Armadas e Defesa Civil
      • Infraestrutura
      • Justiça e Segurança
      • Meio Ambiente
      • Trabalho e Previdência
      • Turismo
    • Galeria de Aplicativos
    • Acompanhe o Planalto
    • Navegação
      • Acessibilidade
      • Mapa do Site
      • Termo de Uso e Aviso de Privacidade
    • Consultar minhas solicitações
    • Órgãos do Governo
    • Por dentro do Gov.br
      • Dúvidas Frequentes em relação ao Portal gov.br
      • Dúvidas Frequentes da conta gov.br
      • Ajuda para Navegar o Portal
      • Conheça os elementos do Portal
      • Política de e-participação
      • Termos de Uso
      • Governo Digital
      • Guia de Edição de Serviços do Portal Gov.br
    • Canais do Executivo Federal
    • Dados do Governo Federal
      • Dados Abertos
      • Painel Estatístico de Pessoal
      • Painel de Compras do Governo Federal
      • Acesso à Informação
    • Empresas e Negócios
Links Úteis
  • Galeria de Aplicativos
  • Participe
  • Galeria de Aplicativos
  • Participe
Redes sociais
  • Facebook
  • Instagram
  • YouTube
  • Twitter
  • Linkedin
Você está aqui: Página Inicial Assuntos Patentes Arquivos Fluxo 6.20/6.21
Info

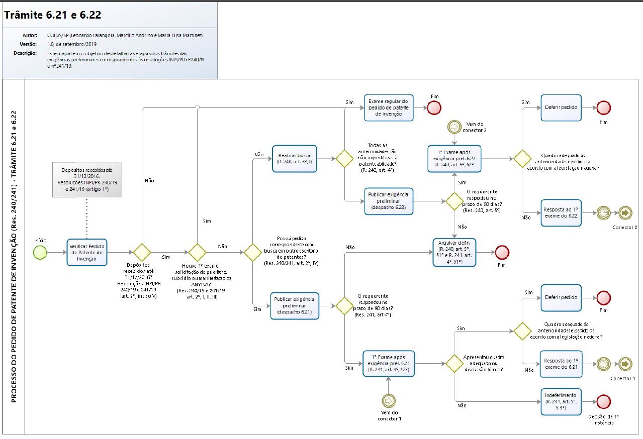
Fluxo 6.20/6.21

Fluxo 6.20/6.21
Compartilhe por Facebook Compartilhe por Twitter Compartilhe por LinkedIn Compartilhe por WhatsApp link para Copiar para área de transferência
Atualizado em 13/09/2019 14h34
Fluxo 6.20/6.21
Compartilhe por Facebook Compartilhe por Twitter Compartilhe por LinkedIn Compartilhe por WhatsApp link para Copiar para área de transferência
  • Serviços
    • Marcas
      • Guia Básico
      • Sistema Internacional de Madri
      • Consultas Públicas
      • Classificação
      • Busca
      • Custos e Pagamento
      • Sistema e-Marcas
      • Dúvidas
      • Legislação de marcas
      • Cópia de Documentos de Marcas
      • Normativos revogados
      • INPI Explica Tudo
      • Trâmite Prioritário de Marcas
      • Alto renome
    • Patentes
      • Guia Básico
      • Tutorial de depósito
      • Busca
      • Dúvidas
      • Custos e Pagamento
      • Sistema e-Patentes
      • Trâmite Prioritário
      • Legislação
      • Proteção da Patente no Exterior
      • Cópia de Documentos de Patentes
      • Consultas Públicas
      • Plano de Combate ao Backlog
      • Observatório de Tecnologias Relacionadas à COVID-19
      • Relatórios Gerenciais
      • Materiais de Consulta e Apoio
      • Informações relacionadas à ADI n° 5.529/DF
      • Classificação
      • CPAPD Patentes
      • Restauração de autos
      • Diálogo Permanente com as Partes Interessadas
      • Módulo de Serviços de Patentes
      • Perguntas e Respostas - Módulo de Serviços de Patentes
      • Manual do Depósito Eletrônico (ePCT-Filing)
      • guias rápidos - pag de web
      • Módulo de Serviços de Patentes
    • Desenhos Industriais
      • Guia Básico
      • Busca
      • Custos e Pagamento
      • Sistema e-DI
      • Dúvidas
      • Classificação
      • Materiais de Consulta e Apoio
      • Legislação de desenhos industriais
      • Normativos revogados
      • Cópia de documentos de desenho industrial
      • Consultas Públicas
      • Acordo de Haia
    • Indicações Geográficas
      • Guia Básico
      • Busca
      • Custos e Pagamento
      • Sistema e-IG
      • Dúvidas
      • Materiais de Consulta e Apoio
      • Legislação de indicações geográficas
      • Consultas Públicas
      • Certificados de registros de Indicações Geográficas concedidos
      • Fichas Técnicas de Indicações Geográficas
      • Normativos revogados
    • Programas de Computador
      • Guia Básico
      • Busca
      • Custos e Pagamento
      • Sistema e-Software
      • Dúvidas
      • Legislação
      • Consultas Públicas
      • Relatórios Gerenciais
    • Topografias de Circuitos Integrados
      • Guia Básico
      • Busca
      • Custos e Pagamento
      • Sistema e-Chip
      • Dúvidas
      • Legislação
    • Contratos de Tecnologia e de Franquia
      • Guia Básico
      • Busca
      • Custos e Pagamento
      • Sistema e-Contratos
      • Dúvidas
      • Materiais de Consulta e Apoio
      • Legislação
    • Academia do INPI
      • Institucional
      • Soluções de Ensino
      • Cursos de Pós-Graduação
      • Cursos de Extensão
      • Biblioteca
      • Eventos Acadêmicos
      • Processo Seletivo
      • Publicações Acadêmicas
      • Calendário Acadêmico
      • Área do Aluno da Pós
      • Notícias da Academia
      • Alinhamento Estratégico
      • Educação Corporativa
      • ACAD News
      • Instalações Educacionais
  • Acesso à Informação
    • Institucional
    • Ações e Programas
    • Participação Social
    • Auditorias
    • Convênios e Transferências
    • Receitas e Despesas
    • Licitações e Contratos
    • Servidores
    • Programa de Gestão e Desempenho
    • Informações Classificadas
    • Serviço de Informação ao Cidadão
    • Dados Abertos
    • Sanções Administrativas
    • Ferramentas e Aspectos Tecnológicos
    • Simplificação Administrativa
    • Sustentabilidade
    • Tecnologia da Informação
    • Glossário de Verbetes de PI
    • Manifestações Jurídicas de PI
      • Arquivos
    • Patrimônio
      • Bens Doados
      • Doações Recebidas
      • Bens Imóveis
      • Bens Móveis
  • Canais de Atendimento
    • (1) Pré-Atendimento
    • (2) Atendimento em Campo
    • (3) Atendimento na Solução de Problemas
    • (4) Atendimento em Novas Soluções
    • Termo de Uso
    • Política de Privacidade
    • Endereços
  • Governança
    • Planejamento Estratégico
      • Plano Estratégico
      • Plano de Ação
      • Central de Monitoramento
      • Plano Plurianual
      • Estratégia Nacional de Propriedade Intelectual
      • Perfil do INPI
    • Transparência e Prestação de Contas
      • Continuidade de Negócios
      • Supervisão, Controle e Correição
      • Remuneração
      • Relatórios dos Órgãos do Sistema de Controle Interno e do Controle Externo
      • Rol de Responsáveis
      • Relatórios de Gestão
      • Pareceres de Auditoria Interna sobre Processos de Contas Anuais
      • Arquivos
    • Tratamento de Dados Pessoais
      • Guia Prático de Proteção de Dados Pessoais
      • Inventário de Dados Pessoais
      • Arquivos
    • Agenda das Autoridades
    • Excelência da Gestão
    • Ouvidoria
      • Relatórios de Gestão
    • Comitês
    • Gestão da Integridade
      • Agenda de Autoridades
      • Programa de Integridade
      • Ética
      • Transparência
      • Interação Público-Privada
      • Canal de Denúncias
      • Atividade Correicional
      • Conflito de Interesses
      • Combate ao Nepotismo
      • Gestão de Riscos
      • Conformidade
      • Proteção de Dados
    • Gestão da Qualidade
      • Gestão de Riscos
      • Avaliação da Satisfação dos Usuários
      • Sistema de Padronização de Documentos
      • Imagens
    • Segurança da Informação
    • Disponibilidade Técnica de Sistemas
  • Uso Estratégico da PI
    • INPI para empreender e inovar
    • Observatório de Tecnologias Verdes
    • Depósito Internacional de Marcas (Madri)
    • Depósito Internacional de Patentes (PCT/CUP)
    • Relações e Parcerias Nacionais
      • Documentos ACT
      • ACTs
    • Relações e Parcerias Internacionais
    • Estudos e Informação Tecnológica
    • Trâmites Prioritários de Patentes
  • Projetos Estratégicos
    • Pesquisa de Percepção da Qualidade do Exame
    • Contato Direto com o Usuário
    • Combate à Falsificação
      • Diretório Nacional de Combate à Falsificação de Marcas CNCP–INPI
      • Diretório Nacional de Combate à Falsificação de Indicações Geográficas CNCP–INPI
      • Plataforma Bebidas
    • Memória da Propriedade Industrial
    • Combate ao Backlog de Patentes
      • Combate ao Backlog de Patentes
    • Webinário Acordo de Haia
    • Inova Simples
    • Programa Agir INPI
    • Programa Bem Aqui no INPI
    • Roadmap de Modernização Tecnológica
    • Portal de Serviços
  • INPI Data
    • Índice Brasil de Inovação e Desenvolvimento (IBID)
    • Dados e Séries Temporais
    • Painéis e Infográficos
    • Relatórios
      • Cenario Economico da PI
    • Estudos
    • Valor Econômico e Gestão Estratégica da PI
      • Negociando a PI
      • Valorando a PI
      • Financiando a PI
      • Auditando a PI
      • Divulgações
    • Precificação dos Serviços
      • Perguntas e Respostas
  • Central de Conteúdo
    • Legislação e Atos Normativos Internos
    • Publicações de Propriedade Industrial
    • Alerta contra Fraudes
    • Carta de Serviços
      • Carta de Serviços
    • Comunicação
    • Notícias
    • Webmail
Redefinir Cookies
Redes sociais
  • Facebook
  • Instagram
  • YouTube
  • Twitter
  • Linkedin
Acesso àInformação
Todo o conteúdo deste site está publicado sob a licença Creative Commons Atribuição-SemDerivações 3.0 Não Adaptada.
Voltar ao topo da página
Fale Agora Refazer a busca