Estrutura Regimental
Publicado em
22/01/2024 11h23
Atualizado em
10/07/2025 16h59
-
- Organograma MIDR
-
Gabinete do Ministro
Fonte:Decreto nº 12.504, de 12 de junho de 2025
-
Secretaria Executiva
Fonte:
Decreto nº 12.504, de 12 de junho de 2025. -
Secretaria Nacional de Políticas de Desenvolvimento Regional e Territorial
Fonte:
Decreto nº 12.504, de 12 de junho de 2025. -
Secretaria Nacional de Proteção e Defesa Civil
Fonte:
Decreto nº 12.504, de 12 de junho de 2025. -
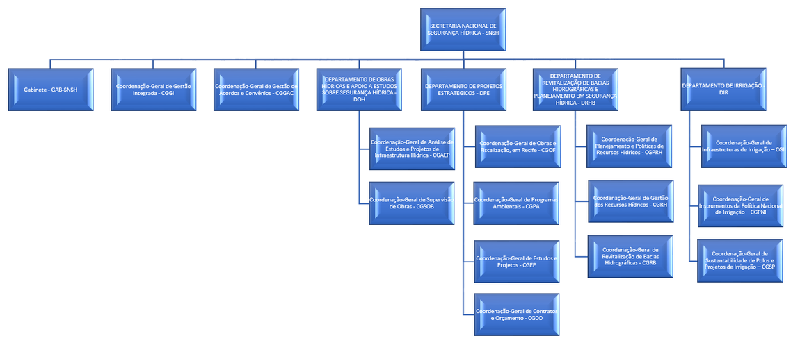
Secretaria Nacional de Segurança Hídrica
Fonte:
Decreto nº 12.504, de 12 de junho de 2025. -
Secretaria Nacional de Fundos e Instrumentos Financeiros
Fonte:
Decreto nº 12.504, de 12 de junho de 2025. -
Consultoria Jurídica
Fonte:
Decreto nº 12.504, de 12 de junho de 2025. -
Assessoria Especial de Assuntos Parlamentares e Federativos
Fonte:
Decreto nº 12.504, de 12 de junho de 2025. -
Assessoria Especial de Comunicação Social - AESCOM

- .
Fonte:
Decreto nº 12.504, de 12 de junho de 2025. -
Assessoria Especial de Assuntos Internacionais - ASSIN

- .
Fonte:
Decreto nº 12.504, de 12 de junho de 2025. -
Corregedoria - CORREG

- .
Fonte:
Decreto nº 12.504, de 12 de junho de 2025. -
Ouvidoria - OUV

- .
Fonte:
Decreto nº 12.504, de 12 de junho de 2025.








