Ir para o Conteúdo 1 Ir para a Página Inicial 2 Ir para o menu de Navegação 3 Ir para a Busca 4 Ir para o Mapa do site 5
Abrir menu principal de navegação
Transferegov.br
Termos mais buscados
  • imposto de renda
  • inss
  • assinatura
  • cnh social
  • mei
Termos mais buscados
  • imposto de renda
  • inss
  • assinatura
  • Acesso a sistemas
    • Transferegov.br
    • Cadastro Integrado de Projetos de Investimento - Obrasgov.br
    • Sistema Modelo Gestaopublicagov.br
    • Acesso Livre
    • Módulo Gestão de Passivos
    • Módulo Gestão de Riscos
  • Sobre o Transferegov.br
    • Sobre o Transferegov.br
    • APIs de integração ao Transferegov.br
      • Cadastro (EM BREVE)
      • Sistemas de Compras
      • Sistemas de Obras
    • Projetos Padronizados
      • Educação
    • Análise informatizada dos instrumentos do Transferegov.br
      • PORTARIA CONJUNTA MGI/CGU Nº 41, DE 31 DE OUTUBRO DE 2023
      • COMUNICADO nº 35/2023 - PUBLICAÇÃO PORTARIA CONJUNTA MGI/CGU Nº 41, DE 31 DE OUTUBRO DE 2023
      • Sugestão de roteiro para calcular o Limite de Tolerência e Planilha modelo
      • Notas de risco dos instrumentos com Trilha de Auditoria
      • Documentos de apoio
      • Publicações anteriores
    • Lei Aldir Blanc
      • Sobre Lei Aldir Blanc
      • Acesso ao sistema
      • Legislação
      • Manuais e Tutoriais
    • Termo de Execução Descentralizada - TED
      • Sobre TED
      • Acesso ao sistema
      • Legislação
      • Modelos Padronizados
      • Eventos
      • Manuais e Tutoriais
    • Transferências Especiais
      • O que é transferência especial?
      • Legislação
      • Manuais e Tutoriais
      • Painel de Emendas Parlamentares
      • Perguntas Frequentes - FAQ
    • Instrumentos Internalizados no Transferegov.br
      • Transferências operacionalizadas no Transferegov.br
      • Transferências em internalização no Transferegov.br
      • MROSC
      • Mapeamento das Parcerias
    • Leis de Incentivo - Gerar recibo
  • Termo de Execução Descentralizada - TED
    • Regulamentação
      • DECRETO Nº 10.426, DE 16 DE JULHO DE 2020
      • PORTARIA SEGES/ME Nº 13.405, DE 1º DE DEZEMBRO DE 2021
    • Eventos e Apresentações
      • V FNTU - 23/10/2020 - Evento 38: Palestra - Novo Decreto do TED
      • 2ª Oficina de discussão com os órgãos e entidades da União, para construção colaborativa da regulamentação do TED, realizada em 01/11/2019
      • 1º Webinar sobre o DECRETO Nº 10.426, DE 16 DE JULHO DE 2020, que regulamenta o TED, realizado em 31/07/2020
      • 2º Webinar sobre o TED, realizado em 13/08/2020
      • Decreto nº 10.426/2020, utilizada no Webinar do dia 13/08/2020.
    • Modelos e Minutas Padrão
    • Tabela de Valores Atualizados (TED e Regime Simplificado )
  • Mandatária da União
    • Normativos
      • PORTARIA SEGES/MGI Nº 8.690, DE 8 DE NOVEMBRO DE 2024
      • PORTARIA SEGES/MGI Nº 7.925, DE 18 DE OUTUBRO DE 2024
    • Termo Único de Credenciamento
      • Portal Nacional de Contratações Públicas
  • Modelo de Governança e Gestão Pública
    • Sobre o Gestaopublicagov.br
    • Acesso ao sistema
    • Status da implementação do Modelo
    • Eventos
    • Manuais e Tutoriais
    • Perguntas Frequentes
      • Perguntas frequentes sobre o Modelo de Governança e Gestão Pública - GESTAOPUBLICAGOV.BR
    • Capacitação
    • Jornada da Governança Municipal
    • Reconhecimento Gestaopublicagov.br
      • 2025
      • 2024
      • 2023
    • Implementação do Modelo de Governança e Gestão Pública
      • Implementação do Modelo de Governança e Gestão Pública
  • Comissão Gestora
    • Comissão Gestora do SIGPAR
      • Atas de Reuniões
      • Legislação
    • Comissão Gestora da Plataforma +Brasil
      • Atas de Reuniões
      • Diretrizes
      • Avisos
      • Legislação
      • Arquivos e Imagens
    • Comissão Gestora do SICONV
      • Atas de Reuniões
      • Arquivos
    • Glossário das Atas de Reunião das Comissões
      • Glossário das Atas de Reunião das Comissões
  • Rede de Parcerias
    • Sobre a Rede de Parcerias
    • 10 anos Rede Parcerias
      • Livro
    • Como Participar da Rede
    • Coordenadores da Rede
    • Órgãos e Instituições Parceiras
    • Calendário
    • Cartilha de Boas-Vindas
    • Fóruns Regionais de Fortalecimento da Rede de Parcerias
    • Reuniões do Comitê Gestor da Rede de Parcerias
    • Giro da Rede
    • Material de Divulgação
      • Eventos
    • Relatório Anual da Rede de Parcerias
      • Relatório 2023
      • Relatório 2022
      • Relatório 2021
      • Relatório 2020
      • Relatório 2019
    • Ações de parceiros da Rede de Parcerias
    • Minutas padronizadas de Instrumentos
      • Termo de Execução Descentralizada - TED
      • Acordo de Cooperação Técnica - ACT
      • Acordo de Cooperação - AC
      • Edital de Chamamento Público para Acordo de Cooperação
      • Acordo de Adesão
      • Termo de Fomento
      • Termo de Colaboração
      • Convênios
      • Termo de Compromisso Novo PAC
      • CPS Mandatárias da União
      • Outros Modelos
      • Termo de Solução Consensual
    • SISREDE
  • Cadastro Integrado de Projetos de Investimento - Obrasgov.br
  • Capacitação
    • Calendário dos cursos
    • Capacitações Transferegov.br
      • Seja Multiplicador
      • Trilhas de Ensino
      • Capacitações EAD
      • Ambiente de Treinamento do Transferegov.br
      • Conheça os Multiplicadores do Transferegov.br
      • Glossário
    • Ambiente de Treinamento do Transferegov.br
    • Curso Ferramentas de Gestão
    • Capacitação Gestaopublicagov.br
      • Seja Multiplicador
      • Seja Validador
      • Capacitação Presencial nos Estados - Gestaopublicagov.br
      • Capacitação EaD - Gestaopublicagov.br
      • Calendário de Cursos
      • Perguntas Frequentes Gestaopublicagov.br
      • Acesso ao ambiente de treinamento Sistema Gestaopublicagov.br
      • Conheça os Multiplicadores do Gestaopublicagov.br
    • Ambiente de Treinamento Gestaopublicagov.br
    • Manuais e Tutoriais
  • Censo das Parcerias da União
    • Sobre o Censo
    • Acesso ao Sistema
    • Comunicado
    • Censos Anteriores
    • Perguntas Frequentes
      • Perguntas Frequentes
  • Comunicados e Cronogramas
    • Comunicados Gerais
      • 2026
      • 2025
      • 2024
      • 2023
      • 2022
      • 2021
      • 2020
      • 2019
      • 2018
      • 2017
      • 2016
    • Cronogramas de Emendas Parlamentares
      • Cronograma Emendas Individuais RP6 - Finalidade Definida
      • Cronograma Emendas Individuais RP6 - Transferências Especiais
      • Cronograma Emendas de Bancada - RP7
      • Emendas de Comissão -RP8
    • Atualização de Valores (TED e Regime Simplificado)
  • Ferramentas de Gestão e Transparência
    • Painéis Gerenciais
      • Painéis Gerenciais Parceriasgov.br de ACESSO LIVRE
      • Painéis Gerenciais Parceriasgov.br de ACESSO LOGADO
      • Painel Discricionárias e Legais - Visão OSC
      • Painel do Obrasgov.br
    • Dados Abertos
      • Download de Dados Transferegov.br (Módulo Discricionárias e Legais)
      • API Dados Abertos Transferegov.br (Módulo Transferências Especiais)
      • API Dados Abertos Transferegov.br (Módulo Transferências Fundo a Fundo)
      • API Dados Abertos Transferegov.br (Módulo Transferências TED)
      • API de Dados Abertos Obrasgov.br
    • Aplicativos
      • Política de privacidade - Aplicativos Parceriasgov.br
    • Leis de Incentivo - Gerar recibo
      • Leis de Incentivo (Renúncia Fiscal)
  • Gestão de Passivos
    • Gestão de Passivos
    • Análise Informatizada da Prestação de Contas
    • Análise Informatizada da Prestação de Contas - PI ME/CGU nº 5.548, de 24 de junho de 2022
      • COMUNICADO nº 27/2022 - ANÁLISE INFORMATIZADA DA PRESTAÇÃO DE CONTAS DO PASSIVO
      • PORTARIA INTERMINISTERIAL ME/CGU Nº 5.548, DE 24 DE JUNHO DE 2022
      • Relação de instrumentos com notas de risco (art. 6º da PI ME/CGU Nº 5.548, de 2022)
      • Orientações para a definição dos limites de tolerância ao risco pelos órgãos e entidades concedentes
      • Histórico de rejeição de contas dos instrumentos com prestação de contas analisadas
      • Orientações para a definição dos limites de tolerância ao risco pelos órgãos e entidades concedentes
      • Arquivos
    • Arquivamento de prestações de contas - PI ME/CGU nº 5.546, de 24 de junho de 2022
      • Gestão de Passivos
    • Apresentações e Palestras
      • Gravação de Reunião sobre o Módulo de Gestão de Passivo
  • Legislação
    • Leis
      • LEI COMPLEMENTAR Nº 210, DE 25 DE NOVEMBRO DE 2024
      • LEI Nº 14.133, DE 1º DE ABRIL DE 2021
      • LEI Nº 13.080, DE 2 DE JANEIRO DE 2015.
      • LEI Nº 13.019, DE 31 DE JULHO DE 2014.
      • LEI Nº 11.578, DE 26 DE NOVEMBRO DE 2007.
      • LEI No 10.520, DE 17 DE JULHO DE 2002.
      • LEI COMPLEMENTAR Nº 101, DE 4 DE MAIO DE 2000
      • LEI No 9.790, DE 23 DE MARÇO DE 1999.
      • LEI Nº 8.666, DE 21 DE JUNHO DE 1993
    • Decretos
      • DECRETO Nº 12.841, DE 10 DE FEVEREIRO DE 2026
      • DECRETO Nº 11.855, DE 26 DE DEZEMBRO DE 2023
      • DECRETO Nº 11.845, DE 22 DE DEZEMBRO DE 2023
      • DECRETO Nº 11.657, DE 23 DE AGOSTO DE 2023
      • DECRETO Nº 11.531, DE 16 DE MAIO DE 2023
      • DECRETO Nº 11.271, DE 5 DE DEZEMBRO DE 2022
      • DECRETO Nº 10.992, DE 14 DE MARÇO DE 2022
      • DECRETO Nº 10.594, DE 29 DE DEZEMBRO DE 2020
      • DECRETO Nº 10.579, DE 18 DE DEZEMBRO DE 2020
      • DECRETO Nº 10.535, DE 28 DE OUTUBRO DE 2020
      • DECRETO Nº 10.496, DE 28 DE SETEMBRO DE 2020
      • DECRETO Nº 10.464, DE 17 DE AGOSTO DE 2020
      • DECRETO Nº 10.426, DE 16 DE JULHO DE 2020
      • DECRETO Nº 10.035, DE 1º DE OUTUBRO DE 2019
      • DECRETO Nº 10.024, DE 20 DE SETEMBRO DE 2019
      • DECRETO Nº 8.915, DE 24 DE NOVEMBRO DE 2016
      • DECRETO Nº 10.315, DE 6 DE ABRIL DE 2020
      • DECRETO Nº 8.943, DE 27 DE DEZEMBRO DE 2016
      • DECRETO Nº 8.726, DE 27 DE ABRIL DE 2016
      • DECRETO Nº 8.407, DE 24 DE FEVEREIRO DE 2015
      • DECRETO Nº 7.641, DE 12 DE DEZEMBRO DE 2011.
      • DECRETO Nº 7.592, DE 28 DE OUTUBRO DE 2011.
      • DECRETO Nº 6.170, DE 25 DE JULHO DE 2007.
      • DECRETO Nº 5.504, DE 5 DE AGOSTO DE 2005.
      • DECRETO No 3.100, DE 30 DE JUNHO DE 1999.
      • DECRETO Nº 1.819, DE 16 DE FEVEREIRO DE 1996.
      • DECRETO Nº 93.872, DE 23 DE DEZEMBRO DE 1986
      • DECRETO Nº 10.726, DE 22 DE JUNHO DE 2021
    • Portarias
      • PORTARIA CONJUNTA MGI/MF/CGU Nº 33, DE 30 DE AGOSTO DE 2023
      • PORTARIA CONJUNTA MGI/MF/CGU Nº 32, DE 4 DE JUNHO DE 2024
      • PORTARIA CONJUNTA MGI/MF/CGU Nº 28, DE 21 DE MAIO DE 2024
      • PORTARIA SEGES/MGI Nº 2.291, DE 18 DE MARÇO DE 2026
      • PORTARIA SEGES/MGI Nº 1.076, DE 6 DE FEVEREIRO DE 2026
      • PORTARIA SEGES/MGI Nº 971, DE 4 DE FEVEREIRO DE 2026
      • PORTARIA CONJUNTA MPO/MGI/SRI-PR Nº 2, DE 15 DE JANEIRO DE 2026
      • PORTARIA SEGES/MGI Nº 163, DE 7 DE JANEIRO DE 2026
      • PORTARIA CONJUNTA MGI/MF/CGU Nº 103, DE 29 DE DEZEMBRO DE 2025
      • PORTARIA CONJUNTA MGI/MF/CGU Nº 99, DE 16 DE DEZEMBRO DE 2025
      • PORTARIA MGI-SEGES /MGI Nº 11.363, DE 22 DE DEZEMBRO DE 2025
      • PORTARIA CONJUNTA MGI/MF/CGU Nº 102, DE 19 DE DEZEMBRO DE 2025
      • PORTARIA SEGES/MGI Nº 10.879, DE 3 DE DEZEMBRO DE 2025
      • PORTARIA SEGES/MGI Nº 10.874, DE 3 DE DEZEMBRO DE 2025
      • PORTARIA CONJUNTA MGI/MF/CGU Nº 85, DE 27 DE NOVEMBRO DE 2025
      • PORTARIA CONJUNTA MGI/MF/CGU Nº 84, DE 21 DE NOVEMBRO DE 2025
      • PORTARIA SEGES/MGI Nº 10.110, DE 12 DE NOVEMBRO DE 2025
      • PORTARIA SEGES/MGI Nº 9.510, DE 28 DE OUTUBRO DE 2025
      • PORTARIA SEGES/MGI Nº 9.462, DE 24 DE OUTUBRO DE 2025
      • PORTARIA SEGES/MGI Nº 9.446, DE 23 DE OUTUBRO DE 2025
      • PORTARIA CONJUNTA MGI/MF/CGU Nº 72, DE 14 DE OUTUBRO DE 2025
      • Portaria SEGES/MGI Nº 8.814, DE 9 DE outubro DE 2025
      • PORTARIA SEGES/MGI Nº 7.406, DE 2 DE SETEMBRO DE 2025
      • PORTARIA CONJUNTA MF/MGI/SRI-PR Nº 16, DE 20 DE AGOSTO DE 2025
      • PORTARIA INTERMINISTERIAL SG/MGI/AGU Nº 197, DE 11 DE AGOSTO DE 2025
      • PORTARIA CONJUNTA MF/MGI Nº 15, DE 28 DE JULHO DE 2025
      • PORTARIA SEGES/MGI Nº 4.758, DE 13 DE JUNHO DE 2025
      • PORTARIA CONJUNTA MGI/MF/CGU Nº 43, DE 9 DE JUNHO DE 2025
      • PORTARIA DE PESSOAL SEGES/MGI Nº 3.785, DE 19 DE MAIO DE 2025
      • PORTARIA CONJUNTA MGI/MF/CGU Nº 25, DE 9 DE MAIO DE 2025
      • PORTARIA SEGES/MGI Nº 3.506, DE 8 DE MAIO DE 2025
      • PORTARIA CONJUNTA MPO/MF/MGI/SRI-PR Nº 2, DE 23 DE ABRIL DE 2025
      • PORTARIA SEGES/MGI Nº 2.844, DE 10 DE ABRIL DE 2025
      • PORTARIA SEGES/MGI Nº 2.494, DE 1º DE ABRIL DE 2025
      • PORTARIA CONJUNTA MGI/MF/CGU Nº 15, DE 12 DE MARÇO DE 2025
      • PORTARIA SEGES/MGI Nº 892, DE 6 DE FEVEREIRO DE 2025
      • PORTARIA CONJUNTA MGI/MF/CGU Nº 3, DE 28 DE JANEIRO DE 2025
      • PORTARIA CONJUNTA MGI/MF Nº 2, DE 24 DE JANEIRO DE 2025
      • PORTARIA CONJUNTA MF/MPO/MGI/CGU/SRI-PR Nº 116, DE 16 DE DEZEMBRO DE 2024
      • PORTARIA CONJUNTA MF/MPO/MGI/SRI-PR Nº 115, de 10 DE DEZEMBRO DE 2024
      • PORTARIA CONJUNTA MGI/MF/CGU Nº 112, DE 29 DE NOVEMBRO DE 2024
      • PORTARIA SEGES/MGI Nº 8.690, DE 8 DE NOVEMBRO DE 2024
      • PORTARIA CONJUNTA MGI/MF/CGU Nº 104, DE 4 DE NOVEMBRO DE 2024
      • PORTARIA MGI-SEGES/MGI Nº 7.957, DE 18 DE OUTUBRO DE 2024
      • PORTARIA SEGES/MGI Nº 7.925, DE 18 DE OUTUBRO DE 2024
      • PORTARIA CONJUNTA MF/MPO/MGI/CGU/SRI-PR Nº 111, DE 26 DE AGOSTO DE 2024 (REVOGADA PELA PORTARIA CONJUNTA MF/MPO/MGI/CGU/SRI-PR Nº 116, DE 16 DE DEZEMBRO DE 2024 )
      • PORTARIA SEGES/MGI Nº 4.261, DE 19 DE JUNHO DE 2024
      • PORTARIA SEGES/MGI Nº 3.558, DE 24 DE MAIO DE 2024
      • PORTARIA CONJUNTA MGI/MF/CGU Nº 29, DE 22 DE MAIO DE 2024
      • PORTARIA CONJUNTA MGI/MF/CGU Nº 4, DE 9 DE MAIO DE 2024
      • PORTARIA CONJUNTA MF/MPO/MGI/SRI-PR Nº 1, DE 1º DE ABRIL DE 2024 (REVOGADA PELA PORTARIA CONJUNTA MPO/MF/MGI/SRI-PR Nº 2, DE 23 DE ABRIL DE 2025)
      • PORTARIA SEGES/MGI Nº 1.605, DE 14 DE MARÇO DE 2024 (REVOGADA PELA PORTARIA SEGES/MGI Nº 3.506, DE 8 DE MAIO DE 2025)
      • PORTARIA CONJUNTA SRI/CC/MGI Nº 108, DE 7 DE MARÇO DE 2024
      • PORTARIA CONJUNTA MGI/CGU Nº 2, DE 8 DE JANEIRO DE 2024
      • PORTARIA SEGES/MGI Nº 7.383, DE 21 DE NOVEMBRO DE 2023
      • PORTARIA STN/MF Nº 1.407, DE 13 DE NOVEMBRO DE 2023
      • PORTARIA CONJUNTA MGI/MF/CGU Nº 44, DE 17 DE NOVEMBRO DE 2023
      • PORTARIA CONJUNTA MGI/CGU Nº 41, DE 31 DE OUTUBRO DE 2023
      • PORTARIA CONJUNTA MGI/MF/CGU Nº 40, DE 30 DE OUTUBRO DE 2023
      • PORTARIA SEGES/MGI Nº 6.623, DE 26 DE OUTUBRO DE 2023
      • PORTARIA SEGES/MGI Nº 6.319, DE 18 DE OUTUBRO DE 2023
      • PORTARIA SEGES/MGI Nº 6.068, DE 6 DE OUTUBRO DE 2023
      • PORTARIA SEGES/MGI Nº 4.890, DE 28 DE AGOSTO DE 2023
      • PORTARIA MGI-SEGES Nº 4.322, DE 15 DE AGOSTO DE 2023
      • PORTARIA SEGES/MGI Nº 4.249, DE 9 DE AGOSTO DE 2023 (REVOGADA PELA PORTARIA MGI-SEGES/MGI Nº 7.957, DE 18 DE OUTUBRO DE 2024)
      • PORTARIA CONJUNTA MGI/MF/CGU/MS/MCID Nº 26, DE 18 DE JULHO DE 2023
      • PORTARIA CONJUNTA MGI/MF/CGU Nº 10, DE 12 DE MAIO DE 2023
      • PORTARIA CONJUNTA MGI/MS/MCID Nº 921, DE 23 DE MARÇO DE 2023
      • PORTARIA INTERMINISTERIAL MPO/MGI/SRI-PR Nº 1, DE 3 DE MARÇO DE 2023
      • PORTARIA MGI Nº 43, DE 31 DE JANEIRO DE 2023
      • PORTARIA INTERMINISTERIAL ME/CGU Nº 8.964, DE 11 DE OUTUBRO DE 2022
      • PORTARIA INTERMINISTERIAL ME/CGU Nº 5.548, DE 24 DE JUNHO DE 2022
      • PORTARIA INTERMINISTERIAL ME/CGU Nº 5.546, DE 24 DE JUNHO DE 2022
      • PORTARIA INTERMINISTERIAL ME/CGU Nº 4.481, DE 23 DE MAIO DE 2022
      • PORTARIA INTERMINISTERIAL ME/SEGOV Nº 1965, DE 10 DE MARÇO DE 2022
      • PORTARIA INTERMINISTERIAL ME/CGU/SEGOV Nº 767, DE 10 DE MARÇO DE 2022
      • PORTARIA INTERMINISTERIAL ME/CGU Nº 766, DE 25 DE FEVEREIRO DE 2022
      • PORTARIA SEGES/ME Nº 938, DE 2 DE FEVEREIRO DE 2022
      • PORTARIA INTERMINISTERIAL ME/CGU/MCTI/MEC Nº 14.213, DE 15 DE DEZEMBRO DE 2021
      • PORTARIA SEGES/ME Nº 13.405, DE 1º DE DEZEMBRO DE 2021
      • PORTARIA INTERMINISTERIAL ME/CGU Nº 13.869, DE 29 DE NOVEMBRO DE 2021
      • PORTARIA SEDGG/ME Nº 12.766, DE 27 DE OUTUBRO DE 2021
      • PORTARIA INTERMINISTERIAL ME/CGU Nº 8.904, DE 27 DE JULHO DE 2021
      • PORTARIA INTERMINISTERIAL ME/SEGOV Nº 6.411, DE 15 DE JUNHO DE 2021 (REVOGADA PELA PORTARIA CONJUNTA MF/MGI/SRI-PR Nº 16, DE 20 DE AGOSTO DE 2025)
      • PORTARIA INTERMINISTERIAL ME/SEGOV-PR Nº 6.145, DE 24 DE MAIO DE 2021
      • PORTARIA STN Nº 749, DE 17 DE MARÇO DE 2021
      • PORTARIA ME Nº 1.511, DE 9 DE FEVEREIRO DE 2021
      • PORTARIA STN Nº 637, DE 6 DE JANEIRO DE 2021
      • PORTARIA NORMATIVA Nº 2, DE 5 DE JANEIRO DE 2021
      • PORTARIA SEGES/ME Nº 25.405, DE 23 DE DEZEMBRO DE 2020
      • PORTARIA INTERMINISTERIAL ME/CGU Nº 414, DE 14 DE DEZEMBRO DE 2020
      • PORTARIA Nº 17.951, DE 28 DE JULHO DE 2020
      • PORTARIA INTERMINISTERIAL Nº 252, DE 19 DE JUNHO DE 2020 (REVOGADA PELA PORTARIA CONJUNTA MF/MGI/SRI-PR Nº 16, DE 20 DE AGOSTO DE 2025)
      • PORTARIA INTERMINISTERIAL Nº 13.395, DE 5 DE JUNHO DE 2020
      • PORTARIA INTERMINISTERIAL Nº 239, DE 4 DE JUNHO DE 2020
      • PORTARIA INTERMINISTERIAL Nº 238, DE 4 DE JUNHO DE 2020
      • PORTARIA INTERMINISTERIAL Nº 221, DE 22 DE MAIO DE 2020
      • PORTARIA Nº 148, DE 7 DE ABRIL DE 2020
      • PORTARIA Nº 134, DE 30 DE MARÇO DE 2020
      • PORTARIA INTERMINISTERIAL Nº 43, DE 4 DE FEVEREIRO DE 2020
      • PORTARIA Nº 33, DE 22 DE JANEIRO DE 2020 (Revogada pela PORTARIA SEGES/MGI Nº 4.890, DE 28 DE AGOSTO DE 2023)
      • PORTARIA Nº 4, DE 2 DE JANEIRO DE 2020
      • PORTARIA INTERMINISTERIAL Nº 558, DE 10 DE OUTUBRO DE 2019
      • PORTARIA INTERMINISTERIAL Nº 261, DE 30 DE MAIO DE 2019
      • PORTARIA INTERMINISTERIAL Nº 78, DE 26 DE FEVEREIRO DE 2019 (Revogada pela PORTARIA INTERMINISTERIAL Nº 221, DE 22 DE MAIO DE 2020).
      • PORTARIA INTERMINISTERIAL Nº 389, DE 29 DE NOVEMBRO DE 2018 (Revogada pela PORTARIA INTERMINISTERIAL Nº 221, DE 22 DE MAIO DE 2020)
      • PORTARIA INTERMINISTERIAL Nº 10, DE 23 DE JANEIRO DE 2018 (Revogada pela PORTARIA INTERMINISTERIAL Nº 221, DE 22 DE MAIO DE 2020)
      • PORTARIA INTERMINISTERIAL Nº 394, DE 22 DE NOVEMBRO DE 2017 (Revogada pela PORTARIA INTERMINISTERIAL Nº 221, DE 22 DE MAIO DE 2020)
      • PORTARIA INTERMINISTERIAL Nº 313, DE 2 DE OUTUBRO DE 2017 (Revogada pela PORTARIA INTERMINISTERIAL Nº 221, DE 22 DE MAIO DE 2020)
      • PORTARIA INTERMINISTERIAL Nº 152, DE 25 DE MAIO DE 2017 (Revogada pela PORTARIA INTERMINISTERIAL Nº 221, DE 22 DE MAIO DE 2020)
      • PORTARIA Nº 67, DE 31 DE MARÇO DE 2017
      • PORTARIA Nº 66, DE 31 DE MARÇO DE 2017
      • PORTARIA INTERMINISTERIAL Nº 38, DE 9 DE MARÇO DE 2017
      • PORTARIA INTERMINISTERIAL Nº 424, DE 30 DE DEZEMBRO DE 2016 (Revogada pela Portaria Conjunta MGI/MF/CGU Nº 33, de 30 de agosto 2023)
      • PORTARIA Nº 330, DE 31 DE OUTUBRO DE 2016 (Revogada pela Portaria ME nº 148, de 7 de abril de 2020).
      • PORTARIA INTERMINISTERIAL Nº 193, DE 30 DE JUNHO DE 2016 (Revogada pela PORTARIA INTERMINISTERIAL Nº 238, DE 4 DE JUNHO DE 2020).
      • PORTARIA Nº 161, DE 10 DE MAIO DE 2016
      • PORTARIA INTERMINISTERIAL Nº 39, DE 05 DE FEVEREIRO DE 2016 (Revogada pela PORTARIA INTERMINISTERIAL Nº 238, DE 4 DE JUNHO DE 2020)
      • PORTARIA INTERMINISTERIAL Nº 38, DE 05 DE FEVEREIRO DE 2016
      • Portaria Nº 307, de 30 de julho de 2015 (Revogado pela Portaria ME nº 148, de 7 de abril de 2020)
      • Portaria Interministerial Nº 311, de 30 de julho de 2015
      • PORTARIA INTERMINISTERIAL Nº 40, DE 6 DE FEVEREIRO DE 2014. (REVOGADA PELA PORTARIA INTERMINISTERIAL ME/CGU/SEGOV Nº 767, DE 10 DE MARÇO DE 2022)
      • PORTARIA INTERMINISTERIAL Nº 495, DE 6 DE DEZEMBRO DE 2013 (REVOGADA PELA PORTARIA INTERMINISTERIAL ME/CGU Nº 766, DE 25 DE FEVEREIRO DE 2022)
      • Portaria Interministerial Nº 355, de 7 de outubro de 2013 (Revogada pela PORTARIA INTERMINISTERIAL ME/CGU Nº 239, DE 4 DE JUNHO DE 2020)
      • Portaria Conjunta Nº 8, de 7 de novembro de 2012 (Revogada pela PORTARIA INTERMINISTERIAL ME/CGU Nº 766, DE 25 DE FEVEREIRO DE 2022)
      • Portaria Interministerial Nº 169, de 23 de abril de 2012
      • Portaria SLTI Nº 16, de 27 de março de 2012
      • Portaria Interministerial Nº 507, de 24 de novembro de 2011 (REVOGADA PELA PORTARIA INTERMINISTERIAL Nº 424, DE 30 DE DEZEMBRO DE 2016)
      • Portaria Interministerial Nº 127, de 29 de maio de 2008
      • Portaria Interministerial Nº 24, de 19 de fevereiro de 2008
      • PORTARIA INTERMINISTERIAL Nº 217, DE 31 DE JULHO DE 2006 (Revogada pela Portaria nº 148, de 7 de abril de 2020.)
    • Instruções Normativas
      • INSTRUÇÃO NORMATIVA STN/MF Nº 8, DE 29 DE JANEIRO DE 2025
      • INSTRUÇÃO NORMATIVA - TCU Nº 93, DE 17 DE JANEIRO DE 2024
      • INSTRUÇÃO NORMATIVA MGI Nº 29, DE 17 DE OUTUBRO DE 2023
      • INSTRUÇÃO NORMATIVA MGI Nº 18, DE 22 DE MAIO DE 2023
      • INSTRUÇÃO NORMATIVA ME Nº 92, DE 20 DE DEZEMBRO DE 2022
      • INSTRUÇÃO NORMATIVA SEGES/ME Nº 19, DE 4 DE ABRIL DE 2022
      • INSTRUÇÃO NORMATIVA SEGES/ME Nº 2, DE 12 DE JANEIRO DE 2022
      • INSTRUÇÃO NORMATIVA SEGES/ME Nº 67, DE 8 DE JULHO DE 2021
      • INSTRUÇÃO NORMATIVA SEGES /ME Nº 65, DE 7 DE JULHO DE 2021
      • INSTRUÇÃO NORMATIVA Nº 73, DE 5 DE AGOSTO DE 2020
      • Instrução Normativa STN Nº 2, de 2 de fevereiro de 2012
      • INSTRUÇÃO NORMATIVA Nº 3, DE 7 DE JANEIRO DE 2021
      • INSTRUÇÃO NORMATIVA Nº 115, DE 25 DE NOVEMBRO DE 2020 (Revogada pela Portaria SEGES/MGI Nº 4.890, DE 28 DE AGOSTO DE 2023)
      • Instrução Normativa nº 33, de 23 de abril de 2020
      • INSTRUÇÃO NORMATIVA Nº 211, DE 26 DE NOVEMBRO DE 2019
      • INSTRUÇÃO NORMATIVA Nº 206, DE 18 DE OUTUBRO DE 2019
      • Instrução Normativa Nº 5, de 24 de Junho de 2019
      • Instrução Normativa ME/CGU Nº 1, de 14 de fevereiro de 2019
      • INSTRUÇÃO NORMATIVA INTERMINISTERIAL MP/MF/CGU Nº 5, DE 6 DE NOVEMBRO DE 2018
      • INSTRUÇÃO NORMATIVA MP Nº 6, DE 26 DE NOVEMBRO DE 2018
      • INSTRUÇÃO NORMATIVA MP Nº 2, DE 24 DE JANEIRO DE 2018
      • INSTRUÇÃO NORMATIVA Nº 2 , DE 9 DE OUTUBRO DE 2017
      • Instrução Normativa SEGES nº 1, de 16 de fevereiro de 2017 (Revogada pela Instrução Normativa Nº 115, DE 25 DE NOVEMBRO DE 2020)
      • Instrução Normativa SLTI Nº 8, de 10 de dezembro de 2015
      • Instrução Normativa TCU Nº 71, de 28 de novembro de 2012
      • Instrução Normativa Nº 6, de 27 de julho de 2012
    • Jurisprudência
    • Orientações Normativas
      • 2025
    • Tabela de Valores Atualizados (TED e Regime Simplificado )
      • Tabela de Atualização de Valores TED
      • Limite para aplicação do Regime Simplificado (Lei nº 14.133, de 1º de abril de 2021, art. 184-A)
  • Leis de Incentivo - Gerar recibo
  • Manuais, Guias e Tutoriais
    • Transferegov.br
      • Seleção Novo PAC
      • Módulo Cadastro
      • Módulo Transferências Discricionárias e Legais
      • Módulo de Obras
      • Módulo Transferências Fundo a Fundo
      • Módulo Termo de Execução Descentralizada - TED
      • Módulo Transferências Especiais
      • Perfis X Funcionalidades
      • Auxílio Reconstrução RS
      • Gestão de Parcerias
    • Gestaopublicagov.br
      • Gestaopublicagov.br
    • Obrasgov.br
    • Ferramentas de Gestão - Transferegov.br
      • Ferramentas de Gestão
    • Gestão de Passivo
    • Plano de Ações Articuladas - PAR 4
      • Plano de Ações Articuladas - PAR 4
    • Cartilhas e Emendas Parlamentares
    • Manual MROSC
  • Notícias e Eventos
    • Calendário
    • Notícias
      • 2026
      • 2025
      • 2024
      • 2023
      • 2022
      • 2021
      • 2020
      • 2019
      • 2018
      • 2017
      • 2016
      • 2015
      • 2014
      • 2013
    • Eventos
      • Últimos Eventos
      • Fórum Nacional da Rede de Parcerias, Transferências e Compras Públicas - PARCOM
      • Fóruns Regionais de Fortalecimento da Rede de Parcerias
      • Próximos Eventos
      • Apresentações de eventos
    • Minuto Parcerias
      • 2026
      • 2025
      • 2024
      • 2023
      • 2022
      • 2021
      • 2020
      • 2019
    • Boletim Informativo DTPAR
    • Giro da Rede
      • 2026
      • 2025
      • 2024
      • 2023
    • Rede na Mídia
      • 2026
      • 2025
      • 2020
  • Organizações da Sociedade Civil
    • O que é uma OSC?
    • Manuais e Normativos
      • Lei nº 13.019, de 31 de julho de 2014
      • Decreto nº 8.726 de 27 de abril de 2016
      • PORTARIA SEGES/MGI Nº 3.506, DE 8 DE MAIO DE 2025
      • Manual MROSC
      • Cartilha ENCCLA: 83 boas práticas na gestão de parcerias com OSCs e lista com as 25 tipologias de irregularidade ou de risco de irregularidade
    • Capacitações
      • Calendário dos cursos
      • Capacitações Transferegov.br
      • Capacitações EAD
      • Oficinas MROSC
    • Mapa das OSCs
  • Perguntas Frequentes
    • Transferegov.br
      • Seleções Novo PAC
      • Cadastro de Organizações da Sociedade Civil
    • Modelo Gestaopublicagov.br
      • Perguntas Frequentes - Gestaopublicagov.br
  • Fale Conosco
    • Central de Atendimento
    • Nossos Contatos
    • Portal de Serviços
    • Parceiros da Rede
    • Proteção de dados
  • Ouvidoria
  • GOV.BR
    • Serviços
      • Buscar serviços por
        • Categorias
        • Órgãos
        • Estados
      • Serviços por público alvo
        • Cidadãos
        • Empresas
        • Órgãos e Entidades Públicas
        • Demais segmentos (ONGs, organizações sociais, etc)
        • Servidor Público
    • Temas em Destaque
      • Orçamento Nacional
      • Redes de Atendimento do Governo Federal
      • Proteção de Dados Pessoais
      • Serviços para Imigrantes
      • Política e Orçamento Educacionais
      • Educação Profissional e Tecnológica
      • Educação Profissional para Jovens e Adultos
      • Trabalho e Emprego
      • Serviços para Pessoas com Deficiência
      • Combate à Discriminação Racial
      • Política de Proteção Social
      • Política para Mulheres
      • Saúde Reprodutiva da Mulher
      • Cuidados na Primeira Infância
      • Habitação Popular
      • Controle de Poluição e Resíduos Sólidos
    • Notícias
      • Serviços para o cidadão
      • Saúde
      • Agricultura e Pecuária
      • Cidadania e Assistência Social
      • Ciência e Tecnologia
      • Comunicação
      • Cultura e Esporte
      • Economia e Gestão Pública
      • Educação e Pesquisa
      • Energia
      • Forças Armadas e Defesa Civil
      • Infraestrutura
      • Justiça e Segurança
      • Meio Ambiente
      • Trabalho e Previdência
      • Turismo
    • Galeria de Aplicativos
    • Acompanhe o Planalto
    • Navegação
      • Acessibilidade
      • Mapa do Site
      • Termo de Uso e Aviso de Privacidade
    • Consultar minhas solicitações
    • Órgãos do Governo
    • Por dentro do Gov.br
      • Dúvidas Frequentes em relação ao Portal gov.br
      • Dúvidas Frequentes da conta gov.br
      • Ajuda para Navegar o Portal
      • Conheça os elementos do Portal
      • Política de e-participação
      • Termos de Uso
      • Governo Digital
      • Guia de Edição de Serviços do Portal Gov.br
    • Canais do Executivo Federal
    • Dados do Governo Federal
      • Dados Abertos
      • Painel Estatístico de Pessoal
      • Painel de Compras do Governo Federal
      • Acesso à Informação
    • Empresas e Negócios
Links Úteis
  • Galeria de Aplicativos
  • Participe
  • Galeria de Aplicativos
  • Participe
Redes sociais
  • Twitter
  • YouTube
  • Facebook
  • Flickr
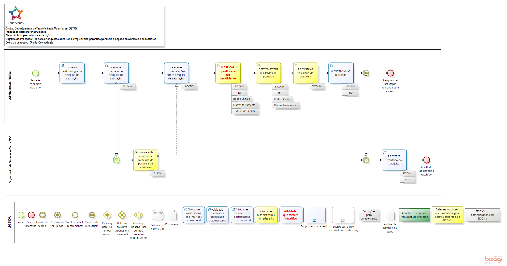
Você está aqui: Página Inicial Sobre o Transferegov.br Instrumentos Internalizados no Transferegov.br MROSC Aplicar_Pesquisa_de_Satisfacao
Info

Aplicar_Pesquisa_de_Satisfacao

Compartilhe por Facebook Compartilhe por Twitter Compartilhe por LinkedIn Compartilhe por WhatsApp link para Copiar para área de transferência
Atualizado em 08/10/2025 14h33
Aplicar_Pesquisa_de_Satisfacao
Compartilhe por Facebook Compartilhe por Twitter Compartilhe por LinkedIn Compartilhe por WhatsApp link para Copiar para área de transferência
  • Acesso a sistemas
    • Transferegov.br
    • Cadastro Integrado de Projetos de Investimento - Obrasgov.br
    • Sistema Modelo Gestaopublicagov.br
    • Acesso Livre
    • Módulo Gestão de Passivos
    • Módulo Gestão de Riscos
  • Sobre o Transferegov.br
    • Sobre o Transferegov.br
    • APIs de integração ao Transferegov.br
      • Cadastro (EM BREVE)
      • Sistemas de Compras
      • Sistemas de Obras
    • Projetos Padronizados
      • Educação
    • Análise informatizada dos instrumentos do Transferegov.br
      • PORTARIA CONJUNTA MGI/CGU Nº 41, DE 31 DE OUTUBRO DE 2023
      • COMUNICADO nº 35/2023 - PUBLICAÇÃO PORTARIA CONJUNTA MGI/CGU Nº 41, DE 31 DE OUTUBRO DE 2023
      • Sugestão de roteiro para calcular o Limite de Tolerência e Planilha modelo
      • Notas de risco dos instrumentos com Trilha de Auditoria
      • Documentos de apoio
      • Publicações anteriores
    • Lei Aldir Blanc
      • Sobre Lei Aldir Blanc
      • Acesso ao sistema
      • Legislação
      • Manuais e Tutoriais
    • Termo de Execução Descentralizada - TED
      • Sobre TED
      • Acesso ao sistema
      • Legislação
      • Modelos Padronizados
      • Eventos
      • Manuais e Tutoriais
    • Transferências Especiais
      • O que é transferência especial?
      • Legislação
      • Manuais e Tutoriais
      • Painel de Emendas Parlamentares
      • Perguntas Frequentes - FAQ
    • Instrumentos Internalizados no Transferegov.br
      • Transferências operacionalizadas no Transferegov.br
      • Transferências em internalização no Transferegov.br
      • MROSC
      • Mapeamento das Parcerias
    • Leis de Incentivo - Gerar recibo
  • Termo de Execução Descentralizada - TED
    • Regulamentação
      • DECRETO Nº 10.426, DE 16 DE JULHO DE 2020
      • PORTARIA SEGES/ME Nº 13.405, DE 1º DE DEZEMBRO DE 2021
    • Eventos e Apresentações
      • V FNTU - 23/10/2020 - Evento 38: Palestra - Novo Decreto do TED
      • 2ª Oficina de discussão com os órgãos e entidades da União, para construção colaborativa da regulamentação do TED, realizada em 01/11/2019
      • 1º Webinar sobre o DECRETO Nº 10.426, DE 16 DE JULHO DE 2020, que regulamenta o TED, realizado em 31/07/2020
      • 2º Webinar sobre o TED, realizado em 13/08/2020
      • Decreto nº 10.426/2020, utilizada no Webinar do dia 13/08/2020.
    • Modelos e Minutas Padrão
    • Tabela de Valores Atualizados (TED e Regime Simplificado )
  • Mandatária da União
    • Normativos
      • PORTARIA SEGES/MGI Nº 8.690, DE 8 DE NOVEMBRO DE 2024
      • PORTARIA SEGES/MGI Nº 7.925, DE 18 DE OUTUBRO DE 2024
    • Termo Único de Credenciamento
      • Portal Nacional de Contratações Públicas
  • Modelo de Governança e Gestão Pública
    • Sobre o Gestaopublicagov.br
    • Acesso ao sistema
    • Status da implementação do Modelo
    • Eventos
    • Manuais e Tutoriais
    • Perguntas Frequentes
      • Perguntas frequentes sobre o Modelo de Governança e Gestão Pública - GESTAOPUBLICAGOV.BR
    • Capacitação
    • Jornada da Governança Municipal
    • Reconhecimento Gestaopublicagov.br
      • 2025
      • 2024
      • 2023
    • Implementação do Modelo de Governança e Gestão Pública
      • Implementação do Modelo de Governança e Gestão Pública
  • Comissão Gestora
    • Comissão Gestora do SIGPAR
      • Atas de Reuniões
      • Legislação
    • Comissão Gestora da Plataforma +Brasil
      • Atas de Reuniões
      • Diretrizes
      • Avisos
      • Legislação
      • Arquivos e Imagens
    • Comissão Gestora do SICONV
      • Atas de Reuniões
      • Arquivos
    • Glossário das Atas de Reunião das Comissões
      • Glossário das Atas de Reunião das Comissões
  • Rede de Parcerias
    • Sobre a Rede de Parcerias
    • 10 anos Rede Parcerias
      • Livro
    • Como Participar da Rede
    • Coordenadores da Rede
    • Órgãos e Instituições Parceiras
    • Calendário
    • Cartilha de Boas-Vindas
    • Fóruns Regionais de Fortalecimento da Rede de Parcerias
    • Reuniões do Comitê Gestor da Rede de Parcerias
    • Giro da Rede
    • Material de Divulgação
      • Eventos
    • Relatório Anual da Rede de Parcerias
      • Relatório 2023
      • Relatório 2022
      • Relatório 2021
      • Relatório 2020
      • Relatório 2019
    • Ações de parceiros da Rede de Parcerias
    • Minutas padronizadas de Instrumentos
      • Termo de Execução Descentralizada - TED
      • Acordo de Cooperação Técnica - ACT
      • Acordo de Cooperação - AC
      • Edital de Chamamento Público para Acordo de Cooperação
      • Acordo de Adesão
      • Termo de Fomento
      • Termo de Colaboração
      • Convênios
      • Termo de Compromisso Novo PAC
      • CPS Mandatárias da União
      • Outros Modelos
      • Termo de Solução Consensual
    • SISREDE
  • Cadastro Integrado de Projetos de Investimento - Obrasgov.br
  • Capacitação
    • Calendário dos cursos
    • Capacitações Transferegov.br
      • Seja Multiplicador
      • Trilhas de Ensino
      • Capacitações EAD
      • Ambiente de Treinamento do Transferegov.br
      • Conheça os Multiplicadores do Transferegov.br
      • Glossário
    • Ambiente de Treinamento do Transferegov.br
    • Curso Ferramentas de Gestão
    • Capacitação Gestaopublicagov.br
      • Seja Multiplicador
      • Seja Validador
      • Capacitação Presencial nos Estados - Gestaopublicagov.br
      • Capacitação EaD - Gestaopublicagov.br
      • Calendário de Cursos
      • Perguntas Frequentes Gestaopublicagov.br
      • Acesso ao ambiente de treinamento Sistema Gestaopublicagov.br
      • Conheça os Multiplicadores do Gestaopublicagov.br
    • Ambiente de Treinamento Gestaopublicagov.br
    • Manuais e Tutoriais
  • Censo das Parcerias da União
    • Sobre o Censo
    • Acesso ao Sistema
    • Comunicado
    • Censos Anteriores
    • Perguntas Frequentes
      • Perguntas Frequentes
  • Comunicados e Cronogramas
    • Comunicados Gerais
      • 2026
      • 2025
      • 2024
      • 2023
      • 2022
      • 2021
      • 2020
      • 2019
      • 2018
      • 2017
      • 2016
    • Cronogramas de Emendas Parlamentares
      • Cronograma Emendas Individuais RP6 - Finalidade Definida
      • Cronograma Emendas Individuais RP6 - Transferências Especiais
      • Cronograma Emendas de Bancada - RP7
      • Emendas de Comissão -RP8
    • Atualização de Valores (TED e Regime Simplificado)
  • Ferramentas de Gestão e Transparência
    • Painéis Gerenciais
      • Painéis Gerenciais Parceriasgov.br de ACESSO LIVRE
      • Painéis Gerenciais Parceriasgov.br de ACESSO LOGADO
      • Painel Discricionárias e Legais - Visão OSC
      • Painel do Obrasgov.br
    • Dados Abertos
      • Download de Dados Transferegov.br (Módulo Discricionárias e Legais)
      • API Dados Abertos Transferegov.br (Módulo Transferências Especiais)
      • API Dados Abertos Transferegov.br (Módulo Transferências Fundo a Fundo)
      • API Dados Abertos Transferegov.br (Módulo Transferências TED)
      • API de Dados Abertos Obrasgov.br
    • Aplicativos
      • Política de privacidade - Aplicativos Parceriasgov.br
    • Leis de Incentivo - Gerar recibo
      • Leis de Incentivo (Renúncia Fiscal)
  • Gestão de Passivos
    • Gestão de Passivos
    • Análise Informatizada da Prestação de Contas
    • Análise Informatizada da Prestação de Contas - PI ME/CGU nº 5.548, de 24 de junho de 2022
      • COMUNICADO nº 27/2022 - ANÁLISE INFORMATIZADA DA PRESTAÇÃO DE CONTAS DO PASSIVO
      • PORTARIA INTERMINISTERIAL ME/CGU Nº 5.548, DE 24 DE JUNHO DE 2022
      • Relação de instrumentos com notas de risco (art. 6º da PI ME/CGU Nº 5.548, de 2022)
      • Orientações para a definição dos limites de tolerância ao risco pelos órgãos e entidades concedentes
      • Histórico de rejeição de contas dos instrumentos com prestação de contas analisadas
      • Orientações para a definição dos limites de tolerância ao risco pelos órgãos e entidades concedentes
      • Arquivos
    • Arquivamento de prestações de contas - PI ME/CGU nº 5.546, de 24 de junho de 2022
      • Gestão de Passivos
    • Apresentações e Palestras
      • Gravação de Reunião sobre o Módulo de Gestão de Passivo
  • Legislação
    • Leis
      • LEI COMPLEMENTAR Nº 210, DE 25 DE NOVEMBRO DE 2024
      • LEI Nº 14.133, DE 1º DE ABRIL DE 2021
      • LEI Nº 13.080, DE 2 DE JANEIRO DE 2015.
      • LEI Nº 13.019, DE 31 DE JULHO DE 2014.
      • LEI Nº 11.578, DE 26 DE NOVEMBRO DE 2007.
      • LEI No 10.520, DE 17 DE JULHO DE 2002.
      • LEI COMPLEMENTAR Nº 101, DE 4 DE MAIO DE 2000
      • LEI No 9.790, DE 23 DE MARÇO DE 1999.
      • LEI Nº 8.666, DE 21 DE JUNHO DE 1993
    • Decretos
      • DECRETO Nº 12.841, DE 10 DE FEVEREIRO DE 2026
      • DECRETO Nº 11.855, DE 26 DE DEZEMBRO DE 2023
      • DECRETO Nº 11.845, DE 22 DE DEZEMBRO DE 2023
      • DECRETO Nº 11.657, DE 23 DE AGOSTO DE 2023
      • DECRETO Nº 11.531, DE 16 DE MAIO DE 2023
      • DECRETO Nº 11.271, DE 5 DE DEZEMBRO DE 2022
      • DECRETO Nº 10.992, DE 14 DE MARÇO DE 2022
      • DECRETO Nº 10.594, DE 29 DE DEZEMBRO DE 2020
      • DECRETO Nº 10.579, DE 18 DE DEZEMBRO DE 2020
      • DECRETO Nº 10.535, DE 28 DE OUTUBRO DE 2020
      • DECRETO Nº 10.496, DE 28 DE SETEMBRO DE 2020
      • DECRETO Nº 10.464, DE 17 DE AGOSTO DE 2020
      • DECRETO Nº 10.426, DE 16 DE JULHO DE 2020
      • DECRETO Nº 10.035, DE 1º DE OUTUBRO DE 2019
      • DECRETO Nº 10.024, DE 20 DE SETEMBRO DE 2019
      • DECRETO Nº 8.915, DE 24 DE NOVEMBRO DE 2016
      • DECRETO Nº 10.315, DE 6 DE ABRIL DE 2020
      • DECRETO Nº 8.943, DE 27 DE DEZEMBRO DE 2016
      • DECRETO Nº 8.726, DE 27 DE ABRIL DE 2016
      • DECRETO Nº 8.407, DE 24 DE FEVEREIRO DE 2015
      • DECRETO Nº 7.641, DE 12 DE DEZEMBRO DE 2011.
      • DECRETO Nº 7.592, DE 28 DE OUTUBRO DE 2011.
      • DECRETO Nº 6.170, DE 25 DE JULHO DE 2007.
      • DECRETO Nº 5.504, DE 5 DE AGOSTO DE 2005.
      • DECRETO No 3.100, DE 30 DE JUNHO DE 1999.
      • DECRETO Nº 1.819, DE 16 DE FEVEREIRO DE 1996.
      • DECRETO Nº 93.872, DE 23 DE DEZEMBRO DE 1986
      • DECRETO Nº 10.726, DE 22 DE JUNHO DE 2021
    • Portarias
      • PORTARIA CONJUNTA MGI/MF/CGU Nº 33, DE 30 DE AGOSTO DE 2023
      • PORTARIA CONJUNTA MGI/MF/CGU Nº 32, DE 4 DE JUNHO DE 2024
      • PORTARIA CONJUNTA MGI/MF/CGU Nº 28, DE 21 DE MAIO DE 2024
      • PORTARIA SEGES/MGI Nº 2.291, DE 18 DE MARÇO DE 2026
      • PORTARIA SEGES/MGI Nº 1.076, DE 6 DE FEVEREIRO DE 2026
      • PORTARIA SEGES/MGI Nº 971, DE 4 DE FEVEREIRO DE 2026
      • PORTARIA CONJUNTA MPO/MGI/SRI-PR Nº 2, DE 15 DE JANEIRO DE 2026
      • PORTARIA SEGES/MGI Nº 163, DE 7 DE JANEIRO DE 2026
      • PORTARIA CONJUNTA MGI/MF/CGU Nº 103, DE 29 DE DEZEMBRO DE 2025
      • PORTARIA CONJUNTA MGI/MF/CGU Nº 99, DE 16 DE DEZEMBRO DE 2025
      • PORTARIA MGI-SEGES /MGI Nº 11.363, DE 22 DE DEZEMBRO DE 2025
      • PORTARIA CONJUNTA MGI/MF/CGU Nº 102, DE 19 DE DEZEMBRO DE 2025
      • PORTARIA SEGES/MGI Nº 10.879, DE 3 DE DEZEMBRO DE 2025
      • PORTARIA SEGES/MGI Nº 10.874, DE 3 DE DEZEMBRO DE 2025
      • PORTARIA CONJUNTA MGI/MF/CGU Nº 85, DE 27 DE NOVEMBRO DE 2025
      • PORTARIA CONJUNTA MGI/MF/CGU Nº 84, DE 21 DE NOVEMBRO DE 2025
      • PORTARIA SEGES/MGI Nº 10.110, DE 12 DE NOVEMBRO DE 2025
      • PORTARIA SEGES/MGI Nº 9.510, DE 28 DE OUTUBRO DE 2025
      • PORTARIA SEGES/MGI Nº 9.462, DE 24 DE OUTUBRO DE 2025
      • PORTARIA SEGES/MGI Nº 9.446, DE 23 DE OUTUBRO DE 2025
      • PORTARIA CONJUNTA MGI/MF/CGU Nº 72, DE 14 DE OUTUBRO DE 2025
      • Portaria SEGES/MGI Nº 8.814, DE 9 DE outubro DE 2025
      • PORTARIA SEGES/MGI Nº 7.406, DE 2 DE SETEMBRO DE 2025
      • PORTARIA CONJUNTA MF/MGI/SRI-PR Nº 16, DE 20 DE AGOSTO DE 2025
      • PORTARIA INTERMINISTERIAL SG/MGI/AGU Nº 197, DE 11 DE AGOSTO DE 2025
      • PORTARIA CONJUNTA MF/MGI Nº 15, DE 28 DE JULHO DE 2025
      • PORTARIA SEGES/MGI Nº 4.758, DE 13 DE JUNHO DE 2025
      • PORTARIA CONJUNTA MGI/MF/CGU Nº 43, DE 9 DE JUNHO DE 2025
      • PORTARIA DE PESSOAL SEGES/MGI Nº 3.785, DE 19 DE MAIO DE 2025
      • PORTARIA CONJUNTA MGI/MF/CGU Nº 25, DE 9 DE MAIO DE 2025
      • PORTARIA SEGES/MGI Nº 3.506, DE 8 DE MAIO DE 2025
      • PORTARIA CONJUNTA MPO/MF/MGI/SRI-PR Nº 2, DE 23 DE ABRIL DE 2025
      • PORTARIA SEGES/MGI Nº 2.844, DE 10 DE ABRIL DE 2025
      • PORTARIA SEGES/MGI Nº 2.494, DE 1º DE ABRIL DE 2025
      • PORTARIA CONJUNTA MGI/MF/CGU Nº 15, DE 12 DE MARÇO DE 2025
      • PORTARIA SEGES/MGI Nº 892, DE 6 DE FEVEREIRO DE 2025
      • PORTARIA CONJUNTA MGI/MF/CGU Nº 3, DE 28 DE JANEIRO DE 2025
      • PORTARIA CONJUNTA MGI/MF Nº 2, DE 24 DE JANEIRO DE 2025
      • PORTARIA CONJUNTA MF/MPO/MGI/CGU/SRI-PR Nº 116, DE 16 DE DEZEMBRO DE 2024
      • PORTARIA CONJUNTA MF/MPO/MGI/SRI-PR Nº 115, de 10 DE DEZEMBRO DE 2024
      • PORTARIA CONJUNTA MGI/MF/CGU Nº 112, DE 29 DE NOVEMBRO DE 2024
      • PORTARIA SEGES/MGI Nº 8.690, DE 8 DE NOVEMBRO DE 2024
      • PORTARIA CONJUNTA MGI/MF/CGU Nº 104, DE 4 DE NOVEMBRO DE 2024
      • PORTARIA MGI-SEGES/MGI Nº 7.957, DE 18 DE OUTUBRO DE 2024
      • PORTARIA SEGES/MGI Nº 7.925, DE 18 DE OUTUBRO DE 2024
      • PORTARIA CONJUNTA MF/MPO/MGI/CGU/SRI-PR Nº 111, DE 26 DE AGOSTO DE 2024 (REVOGADA PELA PORTARIA CONJUNTA MF/MPO/MGI/CGU/SRI-PR Nº 116, DE 16 DE DEZEMBRO DE 2024 )
      • PORTARIA SEGES/MGI Nº 4.261, DE 19 DE JUNHO DE 2024
      • PORTARIA SEGES/MGI Nº 3.558, DE 24 DE MAIO DE 2024
      • PORTARIA CONJUNTA MGI/MF/CGU Nº 29, DE 22 DE MAIO DE 2024
      • PORTARIA CONJUNTA MGI/MF/CGU Nº 4, DE 9 DE MAIO DE 2024
      • PORTARIA CONJUNTA MF/MPO/MGI/SRI-PR Nº 1, DE 1º DE ABRIL DE 2024 (REVOGADA PELA PORTARIA CONJUNTA MPO/MF/MGI/SRI-PR Nº 2, DE 23 DE ABRIL DE 2025)
      • PORTARIA SEGES/MGI Nº 1.605, DE 14 DE MARÇO DE 2024 (REVOGADA PELA PORTARIA SEGES/MGI Nº 3.506, DE 8 DE MAIO DE 2025)
      • PORTARIA CONJUNTA SRI/CC/MGI Nº 108, DE 7 DE MARÇO DE 2024
      • PORTARIA CONJUNTA MGI/CGU Nº 2, DE 8 DE JANEIRO DE 2024
      • PORTARIA SEGES/MGI Nº 7.383, DE 21 DE NOVEMBRO DE 2023
      • PORTARIA STN/MF Nº 1.407, DE 13 DE NOVEMBRO DE 2023
      • PORTARIA CONJUNTA MGI/MF/CGU Nº 44, DE 17 DE NOVEMBRO DE 2023
      • PORTARIA CONJUNTA MGI/CGU Nº 41, DE 31 DE OUTUBRO DE 2023
      • PORTARIA CONJUNTA MGI/MF/CGU Nº 40, DE 30 DE OUTUBRO DE 2023
      • PORTARIA SEGES/MGI Nº 6.623, DE 26 DE OUTUBRO DE 2023
      • PORTARIA SEGES/MGI Nº 6.319, DE 18 DE OUTUBRO DE 2023
      • PORTARIA SEGES/MGI Nº 6.068, DE 6 DE OUTUBRO DE 2023
      • PORTARIA SEGES/MGI Nº 4.890, DE 28 DE AGOSTO DE 2023
      • PORTARIA MGI-SEGES Nº 4.322, DE 15 DE AGOSTO DE 2023
      • PORTARIA SEGES/MGI Nº 4.249, DE 9 DE AGOSTO DE 2023 (REVOGADA PELA PORTARIA MGI-SEGES/MGI Nº 7.957, DE 18 DE OUTUBRO DE 2024)
      • PORTARIA CONJUNTA MGI/MF/CGU/MS/MCID Nº 26, DE 18 DE JULHO DE 2023
      • PORTARIA CONJUNTA MGI/MF/CGU Nº 10, DE 12 DE MAIO DE 2023
      • PORTARIA CONJUNTA MGI/MS/MCID Nº 921, DE 23 DE MARÇO DE 2023
      • PORTARIA INTERMINISTERIAL MPO/MGI/SRI-PR Nº 1, DE 3 DE MARÇO DE 2023
      • PORTARIA MGI Nº 43, DE 31 DE JANEIRO DE 2023
      • PORTARIA INTERMINISTERIAL ME/CGU Nº 8.964, DE 11 DE OUTUBRO DE 2022
      • PORTARIA INTERMINISTERIAL ME/CGU Nº 5.548, DE 24 DE JUNHO DE 2022
      • PORTARIA INTERMINISTERIAL ME/CGU Nº 5.546, DE 24 DE JUNHO DE 2022
      • PORTARIA INTERMINISTERIAL ME/CGU Nº 4.481, DE 23 DE MAIO DE 2022
      • PORTARIA INTERMINISTERIAL ME/SEGOV Nº 1965, DE 10 DE MARÇO DE 2022
      • PORTARIA INTERMINISTERIAL ME/CGU/SEGOV Nº 767, DE 10 DE MARÇO DE 2022
      • PORTARIA INTERMINISTERIAL ME/CGU Nº 766, DE 25 DE FEVEREIRO DE 2022
      • PORTARIA SEGES/ME Nº 938, DE 2 DE FEVEREIRO DE 2022
      • PORTARIA INTERMINISTERIAL ME/CGU/MCTI/MEC Nº 14.213, DE 15 DE DEZEMBRO DE 2021
      • PORTARIA SEGES/ME Nº 13.405, DE 1º DE DEZEMBRO DE 2021
      • PORTARIA INTERMINISTERIAL ME/CGU Nº 13.869, DE 29 DE NOVEMBRO DE 2021
      • PORTARIA SEDGG/ME Nº 12.766, DE 27 DE OUTUBRO DE 2021
      • PORTARIA INTERMINISTERIAL ME/CGU Nº 8.904, DE 27 DE JULHO DE 2021
      • PORTARIA INTERMINISTERIAL ME/SEGOV Nº 6.411, DE 15 DE JUNHO DE 2021 (REVOGADA PELA PORTARIA CONJUNTA MF/MGI/SRI-PR Nº 16, DE 20 DE AGOSTO DE 2025)
      • PORTARIA INTERMINISTERIAL ME/SEGOV-PR Nº 6.145, DE 24 DE MAIO DE 2021
      • PORTARIA STN Nº 749, DE 17 DE MARÇO DE 2021
      • PORTARIA ME Nº 1.511, DE 9 DE FEVEREIRO DE 2021
      • PORTARIA STN Nº 637, DE 6 DE JANEIRO DE 2021
      • PORTARIA NORMATIVA Nº 2, DE 5 DE JANEIRO DE 2021
      • PORTARIA SEGES/ME Nº 25.405, DE 23 DE DEZEMBRO DE 2020
      • PORTARIA INTERMINISTERIAL ME/CGU Nº 414, DE 14 DE DEZEMBRO DE 2020
      • PORTARIA Nº 17.951, DE 28 DE JULHO DE 2020
      • PORTARIA INTERMINISTERIAL Nº 252, DE 19 DE JUNHO DE 2020 (REVOGADA PELA PORTARIA CONJUNTA MF/MGI/SRI-PR Nº 16, DE 20 DE AGOSTO DE 2025)
      • PORTARIA INTERMINISTERIAL Nº 13.395, DE 5 DE JUNHO DE 2020
      • PORTARIA INTERMINISTERIAL Nº 239, DE 4 DE JUNHO DE 2020
      • PORTARIA INTERMINISTERIAL Nº 238, DE 4 DE JUNHO DE 2020
      • PORTARIA INTERMINISTERIAL Nº 221, DE 22 DE MAIO DE 2020
      • PORTARIA Nº 148, DE 7 DE ABRIL DE 2020
      • PORTARIA Nº 134, DE 30 DE MARÇO DE 2020
      • PORTARIA INTERMINISTERIAL Nº 43, DE 4 DE FEVEREIRO DE 2020
      • PORTARIA Nº 33, DE 22 DE JANEIRO DE 2020 (Revogada pela PORTARIA SEGES/MGI Nº 4.890, DE 28 DE AGOSTO DE 2023)
      • PORTARIA Nº 4, DE 2 DE JANEIRO DE 2020
      • PORTARIA INTERMINISTERIAL Nº 558, DE 10 DE OUTUBRO DE 2019
      • PORTARIA INTERMINISTERIAL Nº 261, DE 30 DE MAIO DE 2019
      • PORTARIA INTERMINISTERIAL Nº 78, DE 26 DE FEVEREIRO DE 2019 (Revogada pela PORTARIA INTERMINISTERIAL Nº 221, DE 22 DE MAIO DE 2020).
      • PORTARIA INTERMINISTERIAL Nº 389, DE 29 DE NOVEMBRO DE 2018 (Revogada pela PORTARIA INTERMINISTERIAL Nº 221, DE 22 DE MAIO DE 2020)
      • PORTARIA INTERMINISTERIAL Nº 10, DE 23 DE JANEIRO DE 2018 (Revogada pela PORTARIA INTERMINISTERIAL Nº 221, DE 22 DE MAIO DE 2020)
      • PORTARIA INTERMINISTERIAL Nº 394, DE 22 DE NOVEMBRO DE 2017 (Revogada pela PORTARIA INTERMINISTERIAL Nº 221, DE 22 DE MAIO DE 2020)
      • PORTARIA INTERMINISTERIAL Nº 313, DE 2 DE OUTUBRO DE 2017 (Revogada pela PORTARIA INTERMINISTERIAL Nº 221, DE 22 DE MAIO DE 2020)
      • PORTARIA INTERMINISTERIAL Nº 152, DE 25 DE MAIO DE 2017 (Revogada pela PORTARIA INTERMINISTERIAL Nº 221, DE 22 DE MAIO DE 2020)
      • PORTARIA Nº 67, DE 31 DE MARÇO DE 2017
      • PORTARIA Nº 66, DE 31 DE MARÇO DE 2017
      • PORTARIA INTERMINISTERIAL Nº 38, DE 9 DE MARÇO DE 2017
      • PORTARIA INTERMINISTERIAL Nº 424, DE 30 DE DEZEMBRO DE 2016 (Revogada pela Portaria Conjunta MGI/MF/CGU Nº 33, de 30 de agosto 2023)
      • PORTARIA Nº 330, DE 31 DE OUTUBRO DE 2016 (Revogada pela Portaria ME nº 148, de 7 de abril de 2020).
      • PORTARIA INTERMINISTERIAL Nº 193, DE 30 DE JUNHO DE 2016 (Revogada pela PORTARIA INTERMINISTERIAL Nº 238, DE 4 DE JUNHO DE 2020).
      • PORTARIA Nº 161, DE 10 DE MAIO DE 2016
      • PORTARIA INTERMINISTERIAL Nº 39, DE 05 DE FEVEREIRO DE 2016 (Revogada pela PORTARIA INTERMINISTERIAL Nº 238, DE 4 DE JUNHO DE 2020)
      • PORTARIA INTERMINISTERIAL Nº 38, DE 05 DE FEVEREIRO DE 2016
      • Portaria Nº 307, de 30 de julho de 2015 (Revogado pela Portaria ME nº 148, de 7 de abril de 2020)
      • Portaria Interministerial Nº 311, de 30 de julho de 2015
      • PORTARIA INTERMINISTERIAL Nº 40, DE 6 DE FEVEREIRO DE 2014. (REVOGADA PELA PORTARIA INTERMINISTERIAL ME/CGU/SEGOV Nº 767, DE 10 DE MARÇO DE 2022)
      • PORTARIA INTERMINISTERIAL Nº 495, DE 6 DE DEZEMBRO DE 2013 (REVOGADA PELA PORTARIA INTERMINISTERIAL ME/CGU Nº 766, DE 25 DE FEVEREIRO DE 2022)
      • Portaria Interministerial Nº 355, de 7 de outubro de 2013 (Revogada pela PORTARIA INTERMINISTERIAL ME/CGU Nº 239, DE 4 DE JUNHO DE 2020)
      • Portaria Conjunta Nº 8, de 7 de novembro de 2012 (Revogada pela PORTARIA INTERMINISTERIAL ME/CGU Nº 766, DE 25 DE FEVEREIRO DE 2022)
      • Portaria Interministerial Nº 169, de 23 de abril de 2012
      • Portaria SLTI Nº 16, de 27 de março de 2012
      • Portaria Interministerial Nº 507, de 24 de novembro de 2011 (REVOGADA PELA PORTARIA INTERMINISTERIAL Nº 424, DE 30 DE DEZEMBRO DE 2016)
      • Portaria Interministerial Nº 127, de 29 de maio de 2008
      • Portaria Interministerial Nº 24, de 19 de fevereiro de 2008
      • PORTARIA INTERMINISTERIAL Nº 217, DE 31 DE JULHO DE 2006 (Revogada pela Portaria nº 148, de 7 de abril de 2020.)
    • Instruções Normativas
      • INSTRUÇÃO NORMATIVA STN/MF Nº 8, DE 29 DE JANEIRO DE 2025
      • INSTRUÇÃO NORMATIVA - TCU Nº 93, DE 17 DE JANEIRO DE 2024
      • INSTRUÇÃO NORMATIVA MGI Nº 29, DE 17 DE OUTUBRO DE 2023
      • INSTRUÇÃO NORMATIVA MGI Nº 18, DE 22 DE MAIO DE 2023
      • INSTRUÇÃO NORMATIVA ME Nº 92, DE 20 DE DEZEMBRO DE 2022
      • INSTRUÇÃO NORMATIVA SEGES/ME Nº 19, DE 4 DE ABRIL DE 2022
      • INSTRUÇÃO NORMATIVA SEGES/ME Nº 2, DE 12 DE JANEIRO DE 2022
      • INSTRUÇÃO NORMATIVA SEGES/ME Nº 67, DE 8 DE JULHO DE 2021
      • INSTRUÇÃO NORMATIVA SEGES /ME Nº 65, DE 7 DE JULHO DE 2021
      • INSTRUÇÃO NORMATIVA Nº 73, DE 5 DE AGOSTO DE 2020
      • Instrução Normativa STN Nº 2, de 2 de fevereiro de 2012
      • INSTRUÇÃO NORMATIVA Nº 3, DE 7 DE JANEIRO DE 2021
      • INSTRUÇÃO NORMATIVA Nº 115, DE 25 DE NOVEMBRO DE 2020 (Revogada pela Portaria SEGES/MGI Nº 4.890, DE 28 DE AGOSTO DE 2023)
      • Instrução Normativa nº 33, de 23 de abril de 2020
      • INSTRUÇÃO NORMATIVA Nº 211, DE 26 DE NOVEMBRO DE 2019
      • INSTRUÇÃO NORMATIVA Nº 206, DE 18 DE OUTUBRO DE 2019
      • Instrução Normativa Nº 5, de 24 de Junho de 2019
      • Instrução Normativa ME/CGU Nº 1, de 14 de fevereiro de 2019
      • INSTRUÇÃO NORMATIVA INTERMINISTERIAL MP/MF/CGU Nº 5, DE 6 DE NOVEMBRO DE 2018
      • INSTRUÇÃO NORMATIVA MP Nº 6, DE 26 DE NOVEMBRO DE 2018
      • INSTRUÇÃO NORMATIVA MP Nº 2, DE 24 DE JANEIRO DE 2018
      • INSTRUÇÃO NORMATIVA Nº 2 , DE 9 DE OUTUBRO DE 2017
      • Instrução Normativa SEGES nº 1, de 16 de fevereiro de 2017 (Revogada pela Instrução Normativa Nº 115, DE 25 DE NOVEMBRO DE 2020)
      • Instrução Normativa SLTI Nº 8, de 10 de dezembro de 2015
      • Instrução Normativa TCU Nº 71, de 28 de novembro de 2012
      • Instrução Normativa Nº 6, de 27 de julho de 2012
    • Jurisprudência
    • Orientações Normativas
      • 2025
    • Tabela de Valores Atualizados (TED e Regime Simplificado )
      • Tabela de Atualização de Valores TED
      • Limite para aplicação do Regime Simplificado (Lei nº 14.133, de 1º de abril de 2021, art. 184-A)
  • Leis de Incentivo - Gerar recibo
  • Manuais, Guias e Tutoriais
    • Transferegov.br
      • Seleção Novo PAC
      • Módulo Cadastro
      • Módulo Transferências Discricionárias e Legais
      • Módulo de Obras
      • Módulo Transferências Fundo a Fundo
      • Módulo Termo de Execução Descentralizada - TED
      • Módulo Transferências Especiais
      • Perfis X Funcionalidades
      • Auxílio Reconstrução RS
      • Gestão de Parcerias
    • Gestaopublicagov.br
      • Gestaopublicagov.br
    • Obrasgov.br
    • Ferramentas de Gestão - Transferegov.br
      • Ferramentas de Gestão
    • Gestão de Passivo
    • Plano de Ações Articuladas - PAR 4
      • Plano de Ações Articuladas - PAR 4
    • Cartilhas e Emendas Parlamentares
    • Manual MROSC
  • Notícias e Eventos
    • Calendário
    • Notícias
      • 2026
      • 2025
      • 2024
      • 2023
      • 2022
      • 2021
      • 2020
      • 2019
      • 2018
      • 2017
      • 2016
      • 2015
      • 2014
      • 2013
    • Eventos
      • Últimos Eventos
      • Fórum Nacional da Rede de Parcerias, Transferências e Compras Públicas - PARCOM
      • Fóruns Regionais de Fortalecimento da Rede de Parcerias
      • Próximos Eventos
      • Apresentações de eventos
    • Minuto Parcerias
      • 2026
      • 2025
      • 2024
      • 2023
      • 2022
      • 2021
      • 2020
      • 2019
    • Boletim Informativo DTPAR
    • Giro da Rede
      • 2026
      • 2025
      • 2024
      • 2023
    • Rede na Mídia
      • 2026
      • 2025
      • 2020
  • Organizações da Sociedade Civil
    • O que é uma OSC?
    • Manuais e Normativos
      • Lei nº 13.019, de 31 de julho de 2014
      • Decreto nº 8.726 de 27 de abril de 2016
      • PORTARIA SEGES/MGI Nº 3.506, DE 8 DE MAIO DE 2025
      • Manual MROSC
      • Cartilha ENCCLA: 83 boas práticas na gestão de parcerias com OSCs e lista com as 25 tipologias de irregularidade ou de risco de irregularidade
    • Capacitações
      • Calendário dos cursos
      • Capacitações Transferegov.br
      • Capacitações EAD
      • Oficinas MROSC
    • Mapa das OSCs
  • Perguntas Frequentes
    • Transferegov.br
      • Seleções Novo PAC
      • Cadastro de Organizações da Sociedade Civil
    • Modelo Gestaopublicagov.br
      • Perguntas Frequentes - Gestaopublicagov.br
  • Fale Conosco
    • Central de Atendimento
    • Nossos Contatos
    • Portal de Serviços
    • Parceiros da Rede
    • Proteção de dados
  • Ouvidoria
Redefinir Cookies
Redes sociais
  • Twitter
  • YouTube
  • Facebook
  • Flickr
Acesso àInformação
Todo o conteúdo deste site está publicado sob a licença Creative Commons Atribuição-SemDerivações 3.0 Não Adaptada.
Voltar ao topo da página
Fale Agora Refazer a busca