Ir para o Conteúdo 1 Ir para a Página Inicial 2 Ir para o menu de Navegação 3 Ir para a Busca 4 Ir para o Mapa do site 5
Abrir menu principal de navegação
Ministério do Trabalho e Emprego
Termos mais buscados
  • imposto de renda
  • inss
  • assinatura
  • cnh social
  • mei
Termos mais buscados
  • imposto de renda
  • inss
  • assinatura
  • Acesso à Informação
    • Institucional
      • Base Jurídica da Estrutura Organizacional e das Competências
      • Competências
      • Horário de Atendimento
      • Organograma
      • Perfil Profissional
      • Quem é Quem
      • Regimento Interno (SRTE)
    • Ações e Programas
      • Programas, Projetos, Ações, Obras e Atividades
      • Governança
      • Concessões de recursos financeiros ou Renúncias de Receitas
      • Carta de Serviços
    • Participação Social
      • Conselhos e órgãos colegiados
      • Ouvidoria
      • Conferências
      • Editais de Chamamentos Públicos
    • Auditorias
    • Convênios e Transferências
      • Convênios
      • Transferências
      • Termos de Execução Descentralizada - TEDs
    • Receitas e Despesas
      • Receitas
      • Despesas
    • Licitações e Contratos
      • Licitações
      • Ata de Registro de Preços
      • Contratos
      • PCA
      • Plano de Logística Sustentável do MTE
      • Ordem Cronológica dos Pagamentos
    • Servidores
      • Lista de Servidores e Terceirizados
      • Concursos
      • Programa de Gestão
      • Avaliação de Desempenho
    • Informações Classificadas
    • Serviço de Informações ao Cidadão - SIC
      • Equipe SIC
      • Autoridade de Monitoramento
      • Prazos
      • Relatórios
      • Painel de Acesso á Informação (CGU)
      • Fluxos
      • Como utilizar
    • Perguntas Frequentes
    • Dados Abertos
    • Transparência e Prestação de Contas
    • Sistema Eletrônico de Informações - SEI
    • Demonstrações Contábeis
    • Guias de Emendas Parlamentares
    • Termos de Adesão
    • Acordos de Cooperação Técnica
    • Tratamento de Dados Pessoais
    • Planos de Tecnologia do MTE
    • Termos de Reconhecimento de Dívidas
    • Sanções Administrativas
  • Assuntos
    • Aprendizagem Profissional
    • Análise de Impacto Regulatório - AIR
      • O que é AIR
      • Participação Social, Audiências e Consultas Públicas
      • Relatórios de AIR
      • Dispensas de AIR
    • Benefício Caminhoneiro - TAC
    • BRICS 2025
      • FAQ BRICS
      • FAQ BRICS EN
    • CBO
      • Informações Gerais
      • Regulamentação
      • Legislação
      • Perguntas Frequentes
      • Fale Conosco
      • Serviços
      • Tábua de Conversão
      • Busca
    • Combate ao Trabalho Infantil
    • COP 30 BRASIL AMAZÔNIA
    • Crédito do Trabalhador
    • Dados Abertos de Servidores do MTE
      • Servidores Efetivos e Cargos de Chefia do MTE
      • Remuneração de Servidores do MTE
      • Capacitação de Servidores do MTE
    • Economia Popular e Solidária
      • Boletins
      • Cadastro Nacional de Empreendimentos Econômicos Solidários - CADSOL
      • CONAES
      • Editais e Chamamentos Públicos
      • Parcerias Institucionais
      • Programa de Formação Paul Singer
    • Escola do Trabalhador 4.0
    • G20 Brasil 2024
      • GT TRABALHO
    • Guia de Prevenção ao Assédio Moral e Sexual
    • Inclusão Produtiva
      • PNMPO
      • PROGER
      • Bloco de Fomento à Geração de Emprego do Sine
    • Igualdade Salarial
    • Inspeção do Trabalho
      • Acesso à Informação
      • Escola Nacional de Inspeção do Trabalho
      • Fiscalização da Legislação do Trabalho
      • Fiscalização de Segurança e Saúde no Trabalho
      • Gabinete Inspeção do Trabalho
      • Relatórios Anuais
      • Aliança 8.7
      • Conheça a Secretaria de Inspeção do Trabalho (SIT)
      • MEI
      • Segurança e Saúde nas Escolas
      • Proteção dos Trabalhadores Migrantes e Refugiados
      • Cadastro de Empregadores em Ajustamento de Conduta (CEAC) - Acordos celebrados
      • Cadastro de Empregadores em Ajustamento de Conduta (CEAC) - Normativos
    • Legislação
      • Decretos
      • Portarias
      • Instruções Normativas
      • Normas Regulamentadoras (NR) e legislação de Segurança e Saúde no Trabalho
      • Ementas
      • Orientações Técnicas
      • Portarias Internas
      • Portarias de Designação de Fiscais de TED, ACT, Protocolos de Intenções e instrumentos congêneres
    • Observatório Nacional do Mercado de Trabalho
      • O QUE É
      • Publicações do Observatório
      • Notícias
      • Painel de Informações do Seguro-Desemprego
      • Rede Observatórios do Trabalho
    • PDET
      • CAGED
      • RAIS
      • Seguro Desemprego
      • Benefício Emergencial
      • Novo CAGED
      • Guia Brasileiro de Ocupações
      • Trabalho Doméstico
      • Relatório Nacional de Transparência Salarial
      • Painel da Sondagem de Motivos dos Desligamentos a Pedido
      • Perguntas Frequentes
      • Painel de Indicadores da Rede de Observatórios do Trabalho
    • PL dos Aplicativos
    • Protocolo de Intenções
    • Quadro Brasileiro de Qualificações - QBQ
      • IMG
      • Sobre o QBQ
      • Conceitos e Terminologia
      • Consultar
    • Rio grande do Sul - Ações do Governo
    • Semana do Trabalho
    • Sistema Nacional de Emprego (Sine)
      • Histórico do Sine
      • Sine e os serviços oferecidos
      • Casa do Trabalhador
      • Plano de Ações e Serviços (PAS)
      • Gestão e Padronização da Rede Sine
      • Legislação
      • Publicações
      • Carteira de Trabalho Digital
      • Portal Emprega Brasil
    • Conferência Nacional do Trabalho (CNT)
      • Quadro de delegados (CNT)
      • Documento-base e Diagnósticos
      • Área dos delegados
      • Cronograma da Conferência
    • Linha do tempo do Salário Mínimo
  • Notícias e conteúdos
    • 2026
      • Janeiro
      • Fevereiro
    • 2025
      • Janeiro
      • Fevereiro
      • Março
      • Abril
      • Maio
      • Junho
      • Julho
      • Agosto
      • Setembro
      • Outubro
      • Novembro
      • Dezembro
    • 2024
      • Janeiro
      • Fevereiro
      • Março
      • Abril
      • Maio
      • Junho
      • Julho
      • Agosto
      • Setembro
      • Outubro
      • Novembro
      • Dezembro
    • 2023
      • Janeiro
      • Fevereiro
      • Março
      • Abril
      • Maio
      • Junho
      • Julho
      • Agosto
      • Setembro
      • Outubro
      • Novembro
      • Dezembro
    • 2022
      • Janeiro
      • Fevereiro
      • Março
      • Abril
      • Junho
      • Julho
      • Agosto
      • Setembro
      • Outubro
      • Novembro
      • Dezembro
    • 2021
      • Outubro
      • Novembro
      • Dezembro
    • Notícias em Áudio
  • Canais de Atendimento
    • Fale Conosco
    • Contatos Regionais
    • Envio de Oficíos Judiciais
    • Ouvidoria
      • Quem Somos
      • Base Legal
      • Serviço de Informação ao Cidadão (SIC)
      • Relatórios
      • Simplifique!
      • Conselho de Usuários
      • Ouvidoria
      • Publicações
    • Imprensa
  • Serviços
    • Empregador
      • FGTS Digital
      • CAGED
      • RAIS
      • eSocial
      • Mediação
      • Registro de Instrumento Coletivo de Trabalho (Convenção, Acordo e Termo Aditivo)
      • Registro de Empresa de Trabalho Temporário
      • Programa de Alimentação do Trabalhador (PAT)
      • Registro de Contratante
      • Domicilio Eletrônico Trabalhista - DET
    • Trabalhador
      • Carteira de Trabalho
      • Fundo de Garantia do Tempo de Serviço (FGTS)
      • Seguro-Desemprego
      • Registro Profissional
      • Qualificação Profissional
      • Mais Ações
      • Empreendedorismo
    • Sindicatos
      • Cadastro de Entidades
      • Central Sindical
      • Contribuição Sindical
      • Mediação
      • Portal de Relações do Trabalho
      • Registro de Instrumento Coletivo de Trabalho (Convenção, Acordo e Termo Aditivo)
    • Carta de serviços
    • Catálogo de Soluções Federativas do MTE
      • Sine
      • Programa Escola do Trabalhador 4.0
      • Ver o cuidado
      • PAT
      • Trabalho Infantil
      • Prevenção e combate à discriminação e assédio no trabalho
      • Programa Paul Singer de Formação de Agentes de Economia Popular e Solidária
      • Projetos de Qualificação Profissional em Economia Popular e Solidária no âmbito do Programa Manuel Querino
      • Projeto “Educar e Cooperar” – SEBRAE/ SENAES
      • Programa Nacional de Incubadoras de Cooperativas Populares (PRONINC)
      • Obter o Abono Salarial
    • Facilita - Plataforma de Serviços
  • Composição
    • Ministro e Secretários
    • Quem é Quem
    • Unidades Descentralizadas
    • Entidades Vinculadas
      • Fundação Jorge Duprat Figueiredo de Segurança e Medicina do Trabalho (Fundacentro)
    • Órgãos Colegiados
      • Conselho Nacional do Trabalho - CNT
      • Comissão Tripartite Paritária Permanente - CTPP
      • Conselho Curador do FGTS - CCFGTS
      • Conselho Deliberativo do FAT - CODEFAT
      • Comitê Gestor do Programa de Produtividade da Auditoria-Fiscal do Trabalho - CGPP-AFT
    • Corregedoria
      • Normas e Orientações CGU/SISCOR
  • Galerias de Imagem
  • GOV.BR
    • Serviços
      • Buscar serviços por
        • Categorias
        • Órgãos
        • Estados
      • Serviços por público alvo
        • Cidadãos
        • Empresas
        • Órgãos e Entidades Públicas
        • Demais segmentos (ONGs, organizações sociais, etc)
        • Servidor Público
    • Temas em Destaque
      • Orçamento Nacional
      • Redes de Atendimento do Governo Federal
      • Proteção de Dados Pessoais
      • Serviços para Imigrantes
      • Política e Orçamento Educacionais
      • Educação Profissional e Tecnológica
      • Educação Profissional para Jovens e Adultos
      • Trabalho e Emprego
      • Serviços para Pessoas com Deficiência
      • Combate à Discriminação Racial
      • Política de Proteção Social
      • Política para Mulheres
      • Saúde Reprodutiva da Mulher
      • Cuidados na Primeira Infância
      • Habitação Popular
      • Controle de Poluição e Resíduos Sólidos
    • Notícias
      • Serviços para o cidadão
      • Saúde
      • Agricultura e Pecuária
      • Cidadania e Assistência Social
      • Ciência e Tecnologia
      • Comunicação
      • Cultura e Esporte
      • Economia e Gestão Pública
      • Educação e Pesquisa
      • Energia
      • Forças Armadas e Defesa Civil
      • Infraestrutura
      • Justiça e Segurança
      • Meio Ambiente
      • Trabalho e Previdência
      • Turismo
    • Galeria de Aplicativos
    • Acompanhe o Planalto
    • Navegação
      • Acessibilidade
      • Mapa do Site
      • Termo de Uso e Aviso de Privacidade
    • Consultar minhas solicitações
    • Órgãos do Governo
    • Por dentro do Gov.br
      • Dúvidas Frequentes em relação ao Portal gov.br
      • Dúvidas Frequentes da conta gov.br
      • Ajuda para Navegar o Portal
      • Conheça os elementos do Portal
      • Política de e-participação
      • Termos de Uso
      • Governo Digital
      • Guia de Edição de Serviços do Portal Gov.br
    • Canais do Executivo Federal
    • Dados do Governo Federal
      • Dados Abertos
      • Painel Estatístico de Pessoal
      • Painel de Compras do Governo Federal
      • Acesso à Informação
    • Empresas e Negócios
Links Úteis
  • Galeria de Aplicativos
  • Participe
  • Galeria de Aplicativos
  • Participe
Redes sociais
  • Twitter
  • YouTube
  • Facebook
  • Instagram
  • Flickr
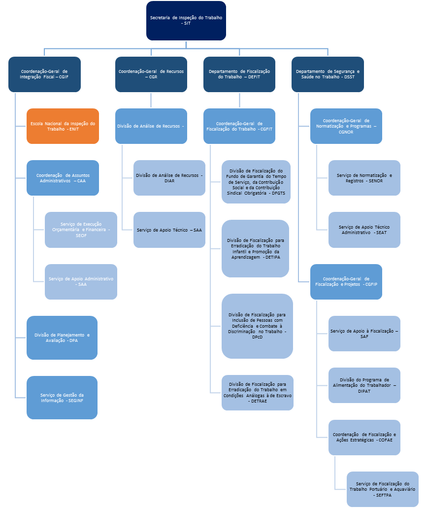
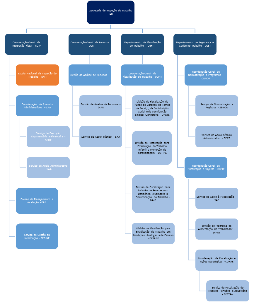
Você está aqui: Página Inicial Assuntos Inspeção do Trabalho SIT_imagens Organograma_SIT.png
Info

Organograma_SIT.png

Compartilhe por Facebook Compartilhe por Twitter Compartilhe por LinkedIn Compartilhe por WhatsApp link para Copiar para área de transferência
Atualizado em 19/10/2020 11h43
Organograma_SIT.png
Compartilhe por Facebook Compartilhe por Twitter Compartilhe por LinkedIn Compartilhe por WhatsApp link para Copiar para área de transferência
  • Acesso à Informação
    • Institucional
      • Base Jurídica da Estrutura Organizacional e das Competências
      • Competências
      • Horário de Atendimento
      • Organograma
      • Perfil Profissional
      • Quem é Quem
      • Regimento Interno (SRTE)
    • Ações e Programas
      • Programas, Projetos, Ações, Obras e Atividades
      • Governança
      • Concessões de recursos financeiros ou Renúncias de Receitas
      • Carta de Serviços
    • Participação Social
      • Conselhos e órgãos colegiados
      • Ouvidoria
      • Conferências
      • Editais de Chamamentos Públicos
    • Auditorias
    • Convênios e Transferências
      • Convênios
      • Transferências
      • Termos de Execução Descentralizada - TEDs
    • Receitas e Despesas
      • Receitas
      • Despesas
    • Licitações e Contratos
      • Licitações
      • Ata de Registro de Preços
      • Contratos
      • PCA
      • Plano de Logística Sustentável do MTE
      • Ordem Cronológica dos Pagamentos
    • Servidores
      • Lista de Servidores e Terceirizados
      • Concursos
      • Programa de Gestão
      • Avaliação de Desempenho
    • Informações Classificadas
    • Serviço de Informações ao Cidadão - SIC
      • Equipe SIC
      • Autoridade de Monitoramento
      • Prazos
      • Relatórios
      • Painel de Acesso á Informação (CGU)
      • Fluxos
      • Como utilizar
    • Perguntas Frequentes
    • Dados Abertos
    • Transparência e Prestação de Contas
    • Sistema Eletrônico de Informações - SEI
    • Demonstrações Contábeis
    • Guias de Emendas Parlamentares
    • Termos de Adesão
    • Acordos de Cooperação Técnica
    • Tratamento de Dados Pessoais
    • Planos de Tecnologia do MTE
    • Termos de Reconhecimento de Dívidas
    • Sanções Administrativas
  • Assuntos
    • Aprendizagem Profissional
    • Análise de Impacto Regulatório - AIR
      • O que é AIR
      • Participação Social, Audiências e Consultas Públicas
      • Relatórios de AIR
      • Dispensas de AIR
    • Benefício Caminhoneiro - TAC
    • BRICS 2025
      • FAQ BRICS
      • FAQ BRICS EN
    • CBO
      • Informações Gerais
      • Regulamentação
      • Legislação
      • Perguntas Frequentes
      • Fale Conosco
      • Serviços
      • Tábua de Conversão
      • Busca
    • Combate ao Trabalho Infantil
    • COP 30 BRASIL AMAZÔNIA
    • Crédito do Trabalhador
    • Dados Abertos de Servidores do MTE
      • Servidores Efetivos e Cargos de Chefia do MTE
      • Remuneração de Servidores do MTE
      • Capacitação de Servidores do MTE
    • Economia Popular e Solidária
      • Boletins
      • Cadastro Nacional de Empreendimentos Econômicos Solidários - CADSOL
      • CONAES
      • Editais e Chamamentos Públicos
      • Parcerias Institucionais
      • Programa de Formação Paul Singer
    • Escola do Trabalhador 4.0
    • G20 Brasil 2024
      • GT TRABALHO
    • Guia de Prevenção ao Assédio Moral e Sexual
    • Inclusão Produtiva
      • PNMPO
      • PROGER
      • Bloco de Fomento à Geração de Emprego do Sine
    • Igualdade Salarial
    • Inspeção do Trabalho
      • Acesso à Informação
      • Escola Nacional de Inspeção do Trabalho
      • Fiscalização da Legislação do Trabalho
      • Fiscalização de Segurança e Saúde no Trabalho
      • Gabinete Inspeção do Trabalho
      • Relatórios Anuais
      • Aliança 8.7
      • Conheça a Secretaria de Inspeção do Trabalho (SIT)
      • MEI
      • Segurança e Saúde nas Escolas
      • Proteção dos Trabalhadores Migrantes e Refugiados
      • Cadastro de Empregadores em Ajustamento de Conduta (CEAC) - Acordos celebrados
      • Cadastro de Empregadores em Ajustamento de Conduta (CEAC) - Normativos
    • Legislação
      • Decretos
      • Portarias
      • Instruções Normativas
      • Normas Regulamentadoras (NR) e legislação de Segurança e Saúde no Trabalho
      • Ementas
      • Orientações Técnicas
      • Portarias Internas
      • Portarias de Designação de Fiscais de TED, ACT, Protocolos de Intenções e instrumentos congêneres
    • Observatório Nacional do Mercado de Trabalho
      • O QUE É
      • Publicações do Observatório
      • Notícias
      • Painel de Informações do Seguro-Desemprego
      • Rede Observatórios do Trabalho
    • PDET
      • CAGED
      • RAIS
      • Seguro Desemprego
      • Benefício Emergencial
      • Novo CAGED
      • Guia Brasileiro de Ocupações
      • Trabalho Doméstico
      • Relatório Nacional de Transparência Salarial
      • Painel da Sondagem de Motivos dos Desligamentos a Pedido
      • Perguntas Frequentes
      • Painel de Indicadores da Rede de Observatórios do Trabalho
    • PL dos Aplicativos
    • Protocolo de Intenções
    • Quadro Brasileiro de Qualificações - QBQ
      • IMG
      • Sobre o QBQ
      • Conceitos e Terminologia
      • Consultar
    • Rio grande do Sul - Ações do Governo
    • Semana do Trabalho
    • Sistema Nacional de Emprego (Sine)
      • Histórico do Sine
      • Sine e os serviços oferecidos
      • Casa do Trabalhador
      • Plano de Ações e Serviços (PAS)
      • Gestão e Padronização da Rede Sine
      • Legislação
      • Publicações
      • Carteira de Trabalho Digital
      • Portal Emprega Brasil
    • Conferência Nacional do Trabalho (CNT)
      • Quadro de delegados (CNT)
      • Documento-base e Diagnósticos
      • Área dos delegados
      • Cronograma da Conferência
    • Linha do tempo do Salário Mínimo
  • Notícias e conteúdos
    • 2026
      • Janeiro
      • Fevereiro
    • 2025
      • Janeiro
      • Fevereiro
      • Março
      • Abril
      • Maio
      • Junho
      • Julho
      • Agosto
      • Setembro
      • Outubro
      • Novembro
      • Dezembro
    • 2024
      • Janeiro
      • Fevereiro
      • Março
      • Abril
      • Maio
      • Junho
      • Julho
      • Agosto
      • Setembro
      • Outubro
      • Novembro
      • Dezembro
    • 2023
      • Janeiro
      • Fevereiro
      • Março
      • Abril
      • Maio
      • Junho
      • Julho
      • Agosto
      • Setembro
      • Outubro
      • Novembro
      • Dezembro
    • 2022
      • Janeiro
      • Fevereiro
      • Março
      • Abril
      • Junho
      • Julho
      • Agosto
      • Setembro
      • Outubro
      • Novembro
      • Dezembro
    • 2021
      • Outubro
      • Novembro
      • Dezembro
    • Notícias em Áudio
  • Canais de Atendimento
    • Fale Conosco
    • Contatos Regionais
    • Envio de Oficíos Judiciais
    • Ouvidoria
      • Quem Somos
      • Base Legal
      • Serviço de Informação ao Cidadão (SIC)
      • Relatórios
      • Simplifique!
      • Conselho de Usuários
      • Ouvidoria
      • Publicações
    • Imprensa
  • Serviços
    • Empregador
      • FGTS Digital
      • CAGED
      • RAIS
      • eSocial
      • Mediação
      • Registro de Instrumento Coletivo de Trabalho (Convenção, Acordo e Termo Aditivo)
      • Registro de Empresa de Trabalho Temporário
      • Programa de Alimentação do Trabalhador (PAT)
      • Registro de Contratante
      • Domicilio Eletrônico Trabalhista - DET
    • Trabalhador
      • Carteira de Trabalho
      • Fundo de Garantia do Tempo de Serviço (FGTS)
      • Seguro-Desemprego
      • Registro Profissional
      • Qualificação Profissional
      • Mais Ações
      • Empreendedorismo
    • Sindicatos
      • Cadastro de Entidades
      • Central Sindical
      • Contribuição Sindical
      • Mediação
      • Portal de Relações do Trabalho
      • Registro de Instrumento Coletivo de Trabalho (Convenção, Acordo e Termo Aditivo)
    • Carta de serviços
    • Catálogo de Soluções Federativas do MTE
      • Sine
      • Programa Escola do Trabalhador 4.0
      • Ver o cuidado
      • PAT
      • Trabalho Infantil
      • Prevenção e combate à discriminação e assédio no trabalho
      • Programa Paul Singer de Formação de Agentes de Economia Popular e Solidária
      • Projetos de Qualificação Profissional em Economia Popular e Solidária no âmbito do Programa Manuel Querino
      • Projeto “Educar e Cooperar” – SEBRAE/ SENAES
      • Programa Nacional de Incubadoras de Cooperativas Populares (PRONINC)
      • Obter o Abono Salarial
    • Facilita - Plataforma de Serviços
  • Composição
    • Ministro e Secretários
    • Quem é Quem
    • Unidades Descentralizadas
    • Entidades Vinculadas
      • Fundação Jorge Duprat Figueiredo de Segurança e Medicina do Trabalho (Fundacentro)
    • Órgãos Colegiados
      • Conselho Nacional do Trabalho - CNT
      • Comissão Tripartite Paritária Permanente - CTPP
      • Conselho Curador do FGTS - CCFGTS
      • Conselho Deliberativo do FAT - CODEFAT
      • Comitê Gestor do Programa de Produtividade da Auditoria-Fiscal do Trabalho - CGPP-AFT
    • Corregedoria
      • Normas e Orientações CGU/SISCOR
  • Galerias de Imagem
Redefinir Cookies
Redes sociais
  • Twitter
  • YouTube
  • Facebook
  • Instagram
  • Flickr
Acesso àInformação
Todo o conteúdo deste site está publicado sob a licença Creative Commons Atribuição-SemDerivações 3.0 Não Adaptada.
Voltar ao topo da página
Fale Agora Refazer a busca