Ir para o Conteúdo 1 Ir para a Página Inicial 2 Ir para o menu de Navegação 3 Ir para a Busca 4 Ir para o Mapa do site 5
Abrir menu principal de navegação
Agência Nacional de Saúde Suplementar
Termos mais buscados
  • imposto de renda
  • inss
  • assinatura
  • cnh social
  • mei
Termos mais buscados
  • imposto de renda
  • inss
  • assinatura
  • Assuntos
    • Notícias
      • Sobre a ANS
      • Consumidor
      • Licitação
      • Participação da Sociedade
      • Operadoras
      • Integração com SUS
      • Qualidade da Saúde
      • Números do Setor
      • Covid-19
    • Espaço do Consumidor
      • Caminho do consumidor
      • Cartilhas para o consumidor
      • Contratação e Troca de Plano
      • Portabilidade de Carências
      • O que o seu plano de saúde deve cobrir?
      • Reajuste/Variação de mensalidade
      • Prazos para realização de consultas, exames, terapias e internações
      • Carência
      • Reembolso
      • Direitos dos Aposentados e demitidos
      • Dados Cadastrais do Consumidor
      • Acompanhamento de Reclamações e Processos
      • Parto na saúde suplementar – Conheça seus direitos
      • Canais de Atendimento ao Consumidor
      • Qualidade de Hospitais, Clínicas, Laboratórios e Profissionais de Saúde
      • Notificação por Inadimplência do Beneficiário
      • Avaliação das Operadoras
      • Cobertura Parcial Temporária (CPT) para Doenças e Lesões Preexistentes
      • Central de Perguntas e Respostas
      • Painel de Reajuste dos Planos Coletivos
      • Índice Geral de Reclamações - IGR
    • Informações e Avaliações de Operadoras
      • Consultar dados e planos da operadora
      • Programa de Qualificação de Operadoras
      • Dados e Índices de Reclamações
      • Acreditação de Operadoras
      • Operadoras em Regime Especial de Liquidação e em Falência
      • Índice de Efetivo Pagamento ao Ressarcimento ao SUS (antigo Índice de Adimplência de Ressarcimento ao SUS)
      • Taxas de partos cesáreos por operadora de plano de saúde
      • Monitoramento da Garantia de Atendimento
      • Listas de Excelência e de Redução das Reclamações das Operadoras de Planos de Saúde - RN 623/24
    • Espaço da Operadora de Plano de Saúde
      • Avisos para Operadoras
      • Calendário das Operadoras
      • Registro e Manutenção de Produtos
      • Compromissos e Interações com a ANS
      • Aplicativos ANS
      • Acompanhamento de Processos
      • Busca de Resoluções Operacionais
      • Atendimento a Operadoras
      • Relacionamento com o Cliente
      • Regulação Prudencial, Acompanhamento Assistencial e Econômico-Financeiro
      • Atendimento ao Beneficiário: Diretrizes da RN nº 623/2024 para Operadoras
      • Ações de Fiscalização
      • Relacionamento com os Prestadores
    • Contratação e Troca de Plano
      • Dicas de como escolher um plano de saúde
      • Buscador de planos de saúde da ANS
      • Consultar dados e planos da operadora
      • Operadoras em fase de Portabilidade Especial e Portabilidade Extraordinária
      • Portabilidade de Carências
    • Espaço do Prestador de Serviços de Saúde
      • TISS - Padrão para Troca de Informação de Saúde Suplementar
      • Contrato entre operadoras e prestadores
      • Central de Atendimento a hospitais, clínicas, profissionais de saúde e laboratórios
      • QUALISS - Programa de Qualificação dos Prestadores de Serviços de Saúde
      • Programa Modelos de Remuneração Baseados em Valor
      • Movimento Parto Adequado
      • GT RE-DIDES
      • Programa de Monitoramento da Qualidade Hospitalar - PM - Qualiss
    • Gestão em Saúde
      • Programa de Certificação de Boas Práticas em Atenção à Saúde
      • Projeto OncoRede
      • Parto Adequado
      • QUALISS - Programa de Qualificação dos Prestadores de Serviços de Saúde
      • Projeto Enfrentamento da Obesidade e do Sobrepeso
      • Programa Modelos de Remuneração Baseados em Valor
      • Programas de Promoção da Saúde e Prevenção de Riscos e Doenças
      • Agora Tem Especialistas
    • Espaço do Contratante de Plano Coletivo
      • Painel dos Contratantes de Planos de Saúde Coletivos
      • Contratação e Regras dos Planos de Saúde
      • Dados Importantes para Contratação
      • Avaliação das Operadoras
      • Gestão em Saúde
      • Prestadores de Serviço de Saúde
      • Legislação Regulação em Saúde Suplementar
      • Sugestões e Dúvidas
  • Acesso à Informação
    • Institucional
      • Quem somos
      • Estrutura Organizacional
      • Competências
      • Quem é quem
      • Organograma
      • Núcleos da ANS
      • Selo ANS
      • Protocolo
      • Carta de serviços
      • Movimentação de pessoal
      • Comissão de ética
      • Corregedoria
      • Sala de Imprensa
      • Programa de Estágio
      • Programa de Gestão e Desempenho – PGD
      • Conselho de Saúde Suplementar - Consu
      • Eventos
    • Ações e Programas
      • Governança
      • Metas e Indicadores de Impacto
      • Carta de Serviços
      • Sandbox Regulatório (ambiente regulatório experimental)
      • Governança e Responsabilidade Socioambiental (ESG)
      • TransformaGov
      • Lista de Programas e Ações da ANS
    • Participação Social
      • Agenda Regulatória
      • Audiências Públicas
      • CAMSS - Câmara de Saúde Suplementar
      • Câmaras e Grupos Técnicos
      • Consultas públicas
      • Comitês e Comissões
      • Participação Social Dirigida (PSD)
      • Reuniões Técnicas
      • Atualização do Rol de Procedimentos
      • Ouvidoria
      • Tomada Pública de Subsídios (TPS)
      • Chamamentos Públicos
    • Auditorias
      • Auditoria Interna
      • Contas públicas - Prestação de Contas Anual
    • Convênios e Transferências
    • Receitas e Despesas
      • Ordem Cronológica de Pagamentos
    • Licitações e Contratos
      • Termos de Execução Descentralizada - TED
      • Chamamento Público Compartilhado
      • Licitações
      • Contratos
    • Servidores (ou Empregados Públicos)
      • Passo a passo para acesso ao Portal da Transparência
      • Portal do Servidor
      • Concursos Públicos
      • Listagem de Servidores
      • Listagem de Colaboradores Terceirizados
      • Portal da Transparência
      • Sistemas Institucionais
      • SIF - Teletrabalho
    • Informações Classificadas
    • Serviço de Informação ao Cidadão - SIC
    • Perguntas Frequentes
    • Dados do Setor
      • Dados e Indicadores do Setor
      • Dados Gerais
      • Normas mais acessadas
      • Dados Abertos
    • Transparência e Prestação de Contas
      • Reuniões da Diretoria da ANS
      • Planejamento Estratégico ANS 2021-2025
      • Agenda Regulatória
      • Plano de Gestão Anual
      • Prestação de Contas
      • Gestão de Riscos
      • Plano de Comunicação Institucional
      • Documentos Técnicos da ANS
      • PDTIC
      • Busca de Entendimentos da DIFIS
      • Parceiros da Cidadania
      • Ações de Capacitação
      • Relatório de Atividades
      • Rol de Responsáveis
      • Cadeia de Valor
      • Monitoramento e Avaliação da Estratégia
      • Relatórios de AIR
      • Dispensas de AIR
      • Governança Regulatória
      • Parcerias Institucionais
    • Agenda de Autoridades
    • Sobre a Lei de Acesso à Informação
    • Tratamento de Dados Pessoais
      • Relatórios dos Órgãos de Controle
      • Termo de Uso e Aviso de Privacidade - ANS-Móvel
      • Compartilhamento de Dados
    • Guia de Planos
    • Sandbox Regulatório (ambiente regulatório experimental)
  • Composição
    • DICOL - Diretoria Colegiada
      • PRESI - Presidência
      • DIDES - Diretoria de Desenvolvimento Setorial
      • DIOPE - Diretoria de Normas e Habilitação das Operadoras
      • DIPRO - Diretoria de Normas e Habilitação dos Produtos
      • DIFIS - Diretoria de Fiscalização
      • DIGES - Diretoria de Gestão
      • SECEA - Secretaria Executiva de Comissão de Ética
    • VINC - Órgãos Vinculados
      • AUDIT - Auditoria Interna
      • CAMSS - Câmara de Saúde Suplementar
      • CEANS - Comissão de Ética
      • OUVID - Ouvidoria
      • PPCOR - Corregedoria
      • PROGE
  • Centrais de Conteúdo
    • Legislação
      • Busca de Legislação
      • Índice Temático
      • Elaboração das Normas da Saúde Suplementar
      • Estoque Regulatório
    • Biblioteca
      • Glossário Temático da Saúde Suplementar
      • Biblioteca ANS
      • Relatórios de Gestão da ANS
    • Manuais do Portal Operadoras
      • Acesso e Gestão de Usuários no Portal Operadoras
      • Área do Desenvolvedor
      • Alteração de Rede Hospitalar
      • Financeiro
      • GEAR - Gestão Eletrônica de Autorização de Reajuste
      • Guia ANS de Planos de Saúde
      • Manual de instalação, histórico de versão e outros arquivos - ARPS
      • Manual de instalação, histórico de versão e outros arquivos - SCPA
      • Manual de instalação, histórico de versão e outros arquivos - PTA
      • Protocolo Eletrônico
      • Reajuste de planos coletivos - RPC
      • Sistema de Cadastro das Operadoras – CADOP
      • SIB - Manual de instalação, histórico de versão e outros arquivos
      • SIP - Manual de Orientação e Outros Documentos
      • Visualização de Processos
    • Manual das Acreditadoras
      • Manual de autenticação QUALISS
      • Manual de integração QUALISS
  • Canais de Atendimento
    • Núcleos da ANS
    • Serviço de Informação ao Cidadão - SIC
    • Ouvidoria
      • Atribuições da Ouvidoria
      • Relatórios e Pesquisas da Ouvidoria
      • Legislação da Ouvidoria
      • Espaço Ouvidorias
    • Fale sobre licitações
    • Sala de Imprensa
      • Releases
      • ANS na mídia
      • Vídeos
      • Podcasts
      • Publicidade
      • Comunicados e Posicionamentos
      • Galeria
    • Protocolo
    • Atendimento à Operadora
    • Atendimento ao Prestador
    • Canais de Atendimento ao Consumidor
  • GOV.BR
    • Serviços
      • Buscar serviços por
        • Categorias
        • Órgãos
        • Estados
      • Serviços por público alvo
        • Cidadãos
        • Empresas
        • Órgãos e Entidades Públicas
        • Demais segmentos (ONGs, organizações sociais, etc)
        • Servidor Público
    • Temas em Destaque
      • Orçamento Nacional
      • Redes de Atendimento do Governo Federal
      • Proteção de Dados Pessoais
      • Serviços para Imigrantes
      • Política e Orçamento Educacionais
      • Educação Profissional e Tecnológica
      • Educação Profissional para Jovens e Adultos
      • Trabalho e Emprego
      • Serviços para Pessoas com Deficiência
      • Combate à Discriminação Racial
      • Política de Proteção Social
      • Política para Mulheres
      • Saúde Reprodutiva da Mulher
      • Cuidados na Primeira Infância
      • Habitação Popular
      • Controle de Poluição e Resíduos Sólidos
    • Notícias
      • Serviços para o cidadão
      • Saúde
      • Agricultura e Pecuária
      • Cidadania e Assistência Social
      • Ciência e Tecnologia
      • Comunicação
      • Cultura e Esporte
      • Economia e Gestão Pública
      • Educação e Pesquisa
      • Energia
      • Forças Armadas e Defesa Civil
      • Infraestrutura
      • Justiça e Segurança
      • Meio Ambiente
      • Trabalho e Previdência
      • Turismo
    • Galeria de Aplicativos
    • Acompanhe o Planalto
    • Navegação
      • Acessibilidade
      • Mapa do Site
      • Termo de Uso e Aviso de Privacidade
    • Consultar minhas solicitações
    • Órgãos do Governo
    • Por dentro do Gov.br
      • Dúvidas Frequentes em relação ao Portal gov.br
      • Dúvidas Frequentes da conta gov.br
      • Ajuda para Navegar o Portal
      • Conheça os elementos do Portal
      • Política de e-participação
      • Termos de Uso
      • Governo Digital
      • Guia de Edição de Serviços do Portal Gov.br
    • Canais do Executivo Federal
    • Dados do Governo Federal
      • Dados Abertos
      • Painel Estatístico de Pessoal
      • Painel de Compras do Governo Federal
      • Acesso à Informação
    • Empresas e Negócios
Links Úteis
  • Galeria de Aplicativos
  • Participe
  • Galeria de Aplicativos
  • Participe
Redes sociais
  • Twitter
  • YouTube
  • Facebook
  • Instagram
  • Linkedin
  • RSS
  • RSS
  • RSS
  • RSS
  • RSS
  • RSS
  • RSS
Você está aqui: Página Inicial Centrais de Conteúdo Manuais do Portal Operadoras SIP - Manual de Orientação e Outros Documentos Manual de Orientação Definições do Arquivo
Info

Definições do Arquivo

Compartilhe por Facebook Compartilhe por Twitter Compartilhe por LinkedIn Compartilhe por WhatsApp link para Copiar para área de transferência
Publicado em 06/04/2021 13h55 Atualizado em 15/12/2022 12h37

Serão disponibilizados os arquivos schema XSD para as operadoras, a partir dos quais deverá ser gerada a estrutura XML, sendo o mesmo utilizado para validação desta, durante o processo de recepção dos dados pela ANS.

Existem 2 maneiras da operadora fazer o teste para verificar se o schema está de acordo com o padrão ANS, a primeira é baixar os schemas do site da ANS e executar a validação localmente e a segunda é apontar o aplicativo que vai verificar o schema diretamente para o endereço dos schemas no site da ANS.

No exemplo do manual estamos utilizando a primeira alternativa e para funcionar o schema deve estar localmente na máquina de teste com os arquivos na mesma pasta.

Caso a operadora queira fazer o teste apontando para o site da ANS deverá usar a linha abaixo:

<mensagemSIP xsi:noNamespaceSchemaLocation="http://www.ans.gov.br/padroes/sip/schemas/sipV1_02.xsd" xmlns:xsi="http://www.w3.org/2001/XMLSchema-instance">

Ambas as formas estão corretas, o desenvolvedor do aplicativo fica livre para escolher qual usar.

Obs: A versão do schema deverá ser a versão mais atual disponível no site da ANS.

Os seguintes arquivos XSD serão publicados no site da ANS:

  • sip
  • sipSimpleType
  • sipComplexType

Os arquivos XML devem ter a página de caracteres padronizada usando o encoding ISO-8859-1.

Os nomes dos arquivos a serem encaminhado à ANS com as informações do SIP devem possuir a seguinte nomenclatura:

<Reg. ANS>_<ata trimestre de reconhecimento>_<TimeStamp da geração>. xsip

Onde:

Registro ANS – Número unívoco identificador das operadoras de planos privados de assistência à saúde.

Data trimestre de reconhecimento – deve ter a formatação ddmmaaaa.

TimeStamp de geração – Campo com a informação da data e hora de geração. Deve ter a formatação ddmmaaaahhmmss.

Exemplo:

124567_01012010_01012010150459.xsip

A estrutura XML é dividida em três grandes estruturas: Cabeçalho, Mensagem e Epílogo.

Estrutura do SIP XML. Cabeçalho, mensagem e epílogo. Clique na imagem para ampliá-la.



  • Bloco Cabeçalho

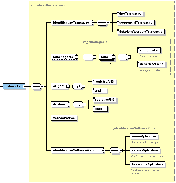
    O bloco cabeçalho define a estrutura das mensagens do SIP. Neste bloco estão identificados:

    Bloco de cabeçalho. Clique na imagem para ampliá-la.



    identificacaoTransacao

    • tipoTransacao: Identifica o tipo de transação selecionada. Ex: ENVIO_SIP.
    • sequencialTransacao: Número fornecido pelo emitente (quem está enviando o arquivo XML) para identificação do arquivo. Este número é de controle do emitente.
    • dataHoraRegistroTransacao: Campo para registrar a data e hora do envio da transação.

    falhaNegocio

    Campo preenchido pela ANS caso ocorra alguma falha no arquivo.

    • codigoFalha: Código identificador da falha.
    • descricaoFalha: Descrição da falha encontrada.

    origem

    Identificação da origem do envio do arquivo.

    • cnpj: Campo preenchido com o CNPJ da ANS caso ela esteja enviando o arquivo.
    • registroAns: Campo preenchido com o registro da operadora caso ela esteja enviando o arquivo.

    destino

    Identificação do destino do envio do arquivo.

    • cnpj: Campo preenchido com o CNPJ da ANS caso ela seja o destino do arquivo.
    • registroAns: Campo preenchido com o registro da operadora caso ela seja o destino do arquivo.

    Obs: A ANS se identificará com seu CNPJ e a operadora com seu registro na ANS.

    versaoPadrao

    Versão do XSD usada para geração do XML.

    identificacaoSoftwareGerador

    Identificação do software usado para gerar o XML.

    • nomeAplicativo: Nome do aplicativo gerador.
    • versaoAplicativo: Versão do aplicativo gerador.
    • fabricanteAplicativo: Fabricante do aplicativo gerador.
  • Bloco Mensagem

    O bloco Mensagem conterá a estrutura e regras para o envio das informações do SIP.

    Bloco de mensagem. Clique na imagem para ampliá-la.



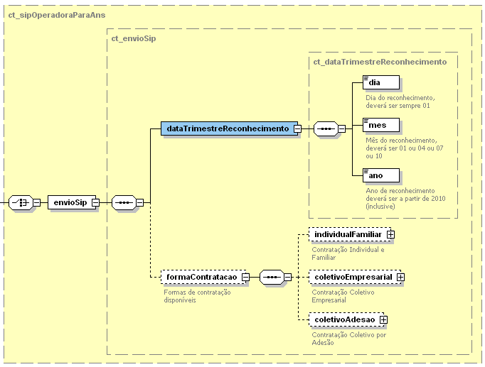
    A mensagem da operadora para ANS, precisamente a mensagem envioSip, será formada pela data de trimestre de reconhecimento e a forma de contratação.

    Bloco de mensagem, envio de SIP. Clique na imagem para ampliá-la.



    Atenção
    - É obrigatório preencher no mínimo uma forma de contratação, com exceção das operadoras com cadastro ativo e que ainda não estão comercializando planos. Essas deverão enviar a estrutura XML contendo apenas a identificação da operadora.
    - Para cada forma de contratação, é obrigatório preencher no mínimo uma segmentação.
    - Operadoras com cobertura hospitalar e obstétrica deverão enviar as informações sobre os itens hospitalares no quadro hospitalarObstetricia. Dentro de uma mesma forma de contratação não podem ser declaradas as segmentaçãohospitalar e hospitalarObstetricia juntas. Quando existir uma, a outra não pode existir.

    Veja o exemplo abaixo com as possíveis segmentações da forma de contratação individualFamiliar.

    Bloco de mensagem, individual familiar. Clique na imagem para ampliá-la.



    A seguir é apresentado um exemplo da seleção da segmentação odontológica. Podemos verificar que dentro da segmentação escolhida deve-se criar um quadro para cada trimestre de ocorrência e UF.

    Bloco de mensagem, odontológico. Clique na imagem para ampliá-la.



    Nesse caso teríamos tantos quadros quanto os trimestres e UFs que se deseja informar.

    Observe que as informações assistenciais referentes a “Beneficiário da operadora fora do período de carência” não estão relacionadas à UF. Portanto, dentro de uma mesma segmentação, essa informação será a mesma para todas as UFs declaradas dentro do mesmo trimestre de ocorrência.

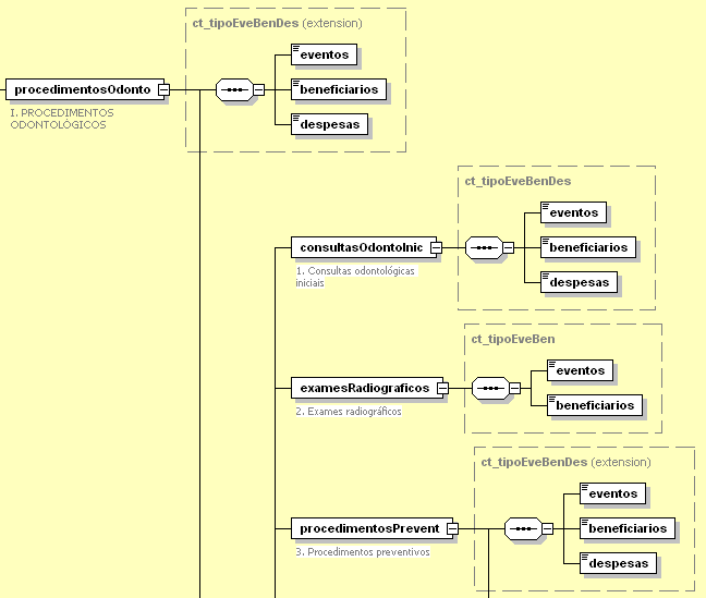
    Na figura abaixo segue uma parte dos itens contidos no grupo ProcOdonto.

    Bloco de mensagem, procedimentos odontológico. Clique na imagem para ampliá-la.



    Atenção
    Deve-se informar no mínimo uma segmentação com seu(s) respectivo(s) quadro(s).
  • Mapeamento dos itens assistenciais no XML

    No XSD serão encontrados os nomes de cada elemento para a declaração das informações do SIP.

    A tabela abaixo apresenta o mapeamento do nome dos itens assistenciais no arquivo.

    Nome do item Nome do item no XML
    grupoconsultasMedicas
    A. CONSULTAS MÉDICAS consultasMedicas
    1. Consultas médicas ambulatoriais consultasMedicasAmb
    1.1 Alergia e Imunologia alergiaImunologia
    1.2 Angiologia angiologia
    1.3 Cardiologia cardiologia
    1.4 Cirurgia geral cirurgiaGeral
    1.5 Clínica médica clinicaMedica
    1.6 Dermatologia dermatologia
    1.7 Endocrinologia endocrinologia
    1.8 Gastroenterologia gastroenterologia
    1.9 Geriatria geriatria
    1.10 Ginecologia e Obstetrícia GinecologiaObstetricia
    1.11 Hematologia hematologia
    1.12 Mastologia mastologia
    1.13 Nefrologia nefrologia
    1.14 Neurocirurgia neurocirurgia
    1.15 Neurologia neurologia
    1.16 Oftalmologia oftalmologia
    1.17 Oncologia oncologia
    1.18 Otorrinolaringologia otorrinolaringologia
    1.19 Pediatria pediatria
    1.20 Proctologia proctologia
    1.21 Psiquiatria psiquiatria
    1.22 Reumatologia reumatologia
    1.23 Tisiopneumologia tisiopneumologia
    1.24 Traumatologia-ortopedia traumatologiaOrtopedica
    1.25 Urologia urologia
    2. Consultas médicas em Pronto Socorro consultaMedProntSoc
    grupoOutrosAtendAmbu
    B. OUTROS ATENDIMENTOS AMBULATORIAIS outrosAtendAmb
    1. Consultas/sessões com Fisioterapeuta consultaSessaoFisio
    2. Consultas/sessões com Fonoaudiólogo consultaSessaoFono
    3. Consultas/sessões com Nutricionista consultaSessaoNutri
    4. Consultas/sessões com Terapeuta Ocupacional consultaSessaoTerap
    5. Consultas/sessões com Psicólogo consultaSessaoPsico
    grupoExames
    C. EXAMES exames
    1. Ressonância magnética ressonanciaMagnet
    2. Tomografia computadorizada tomografiaComputa
    3. Procedimento diagnóstico em citopatologia cérvico-vaginal oncótica em mulheres de 25 a 59 anos procedDiagnCitopat
    4. Densitometria óssea – qualquer segmento densitometriaOssea
    5. Ecodopplercardiograma transtorácico ecodopplerTranstora
    6. Broncoscopia com ou sem biopsia broncoscopiabiopsia
    7. Endoscopia digestiva alta endoscopiaDigestiva
    8. Colonoscopia colonoscopia
    9. Holter de 24 horas holter24h
    10. Mamografia convencional e digital mamografiaConvDig
    10.1 Mamografia em mulheres de 50 a 69 anos mamografia50a69
    11. Cintilografia miocárdica cintilografiaMiocard
    12. Cintilografia renal dinâmica cintilografiaRenal
    13. Hemoglobina glicada hemoglobinaGlicada
    14. Pesquisa de sangue oculto nas fezes em pessoas de 50 a 69 anos pesqSangueOculto
    15. Radiografia radiografia
    16. Teste ergométrico testeErgometrico
    17. Ultra-sonografia diagnóstica de abdome total ultraSonAbdoTotal
    18. Ultra-sonografia diagnóstica de abdome inferior ultraSonAbdoInfer
    19. Ultra-sonografia diagnóstica de abdome superior ultraSonAbdoSuper
    20. Ultra-sonografia obstétrica morfológica ultraSonObstMorfo
    &bnsp; grupoTerapias
    D. TERAPIAS terapias
    1. Transfusão ambulatorial transfusaoAmbulatorial
    2. Quimioterapia sistêmica quimioSistemica
    3. Radioterapia megavoltagem radioterapiaMegavolt
    4. Hemodiálise aguda hemodialiseAguda
    5. Hemodiálise crônica hemodialiseCronica
    6. Implante de dispositivo intrauterino – DIU implanteDispIntrauterino
    &nsbp; grupoInternacoes
    E. INTERNAÇÕES internacoes
    Tipo de Internação tipoInternacao
    1. Clínica clinica
    2. Cirúrgica cirurgica
    2.1 Cirurgia bariátrica cirurgiaBariatrica
    2.2 Laqueadura tubária laqueaduraTubaria
    2.3 Vasectomia vasectomia
    2.4 Fratura de fêmur (60 anos ou mais) fraturaFemur60
    2.5 Revisão de artroplastia revisaoArtroplastia
    2.6 Implante de CDI (cardio desfibrilador implantável) implanteCdi
    2.7 Implantação de marcapasso implantacaoMarcap
    4. Pediátrica pediatrica
    4.1. Internação de 0 a 5 anos de idade por doenças respiratórias internacaoRespira
    4.2 Internação em UTI no período neonatal internacaoUtiNeo
    4.2.1 Internações em UTI no período neonatal por até 48 horas internacoesUtiNeo48
    5. Psiquiátrica psiquiatrica
    Regime de internação regimeInternacao
    1. Hospitalar hospitalar
    2. Hospital-dia hospitalDia
    2.1 Hospital-dia para saúde mental hospitalSaudeMental
    3. Domiciliar domiciliar
    ESTE GRUPO PERTENCE A INTERNAÇÕES grupoInterObstetricas
    3. Obstétrica obstetrica
    ESTE GRUPO PERTENCE A INTERNAÇÕES grupoParto
    3.1 Parto normal partoNormal
    3.2 Parto cesáreo partoCesareo
    grupoCausaInterna
    F. CAUSAS SELECIONADAS DE INTERNAÇÃO causaSelecInterna
    1. Neoplasias neoplasias
    1.1 Câncer de mama feminino cancerMamaFem
    1.1.1 Tratamento cirúrgico de câncer de mama feminino tratCirurgCancerMam
    1.2 Câncer de colo de útero cancerColoUtero
    1.2.1 Tratamento cirúrgico de câncer de colo de útero tratCirurgCancerColo
    1.3 Câncer de cólon e reto cancerColonReto
    1.3.1 Tratamento cirúrgico de câncer de cólon e reto tratCirurgCancerColoReto
    1.4 Câncer de próstata cancerProstata
    1.4.1 Tratamento cirúrgico de câncer de próstata tratCirurgCancerProst
    2. Diabetes mellitus diabetesMellitus
    3. Doenças do aparelho circulatório doencasAparelhoCirc
    3.1 Infarto agudo do miocárdio infartoAgudoMiocardio
    3.2 Doenças hipertensivas doencasHipertensivas
    3.3 Insuficiência cardíaca congestiva insuficienciaCardCong
    3.4 Doenças cerebrovasculares doencasCerebrovasc
    3.4.1 Acidente vascular cerebral acidenteVascularCere
    4. Doenças do aparelho respiratório doencasAparelhoResp
    4.1 Doença pulmonar obstrutiva crônica doencaPulmoObstrCron
    5. Causas externas causasExternas
    grupoNascidoVivo
    G. NASCIDO VIVO nascidoVivo
    grupoDemDespMedHosp
    H. DEMAIS DESPESAS MÉDICO- HOSPITALARES demaisDespMedHosp
    grupoProcOdonto
    I. PROCEDIMENTOS ODONTOLÓGICOS procedimentosOdonto
    1. Consultas odontológicas iniciais consultasOdontoInic
    2. Exames radiográficos examesRadiograficos
    3. Procedimentos preventivos procedimentosPrevent
    3.1 Atividade educativa individual atividadeEduIndividual
    3.2 Aplicação tópica profissional de flúor por hemi-arcada aplicTopProfFluorHemi
    3.3 Selante por elemento dentário (menores de 12 anos) selanteElemDentario
    4. Raspagem supra-gengival por hemi-arcada (12 anos ou mais) raspSupraGengHemi
    5. Restauração em dentes decíduos por elemento (menores de 12 anos) restauraDenteDeciduo
    6. Restauração em dentes permanentes por elemento (12 anos ou mais) restauraDentePerma
    7. Exodontias simples de permanentes (12 anos ou mais) exodontiasSimplesPer
    8. Tratamento endodôntico concluído em dentes decíduos por elemento (menores de 12 anos) trataEndoConclDentesD
    9. Tratamento endodôntico concluído em dentes permanentes por elemento (12 anos ou mais) trataEndoConclDentesP
    10. Próteses odontológicas protesesOdontologicas
    11. Próteses odontológicas unitárias (Coroa Total e Restauração Metálica Fundida) protesesOdontoUnitarias

  • Bloco Epílogo – Geração do Hash

    O MD5 (Message-Digest algorithm 5) é um algoritmo de hash de 128 bits unidirecional desenvolvido pela RSA Data Security, Inc., descrito na RFC 1321, e muito utilizado por softwares com protocolo ponto-a-ponto (P2P ou Peer-to-Peer) na verificação de integridade de arquivos.

    O hash é um algoritmo matemático que possibilita a constatação se ocorreu alguma alteração após a mensagem ter sido montada.

    Cálculo do Hash

    Os valores dos elementos a ser enviados devem ser concatenados, formando a cadeia de caracteres base (ISO-8859-1) onde será aplicado o algoritmo MD5, que deverá retornar o valor hexadecimal.

    No arquivo XML que deve ser enviado para ANS, o bloco epílogo da mensagem contém a estrutura que torna a mensagem íntegra, segura e garante o não-repúdio. Nesta parte utilizamos o campo hash para verificar a integridade da mensagem eletrônica. Deve ser utilizado o formato MD5 para hash, considerado seguro e de baixa complexidade de implementação.

    Bloco Epílogo. Geração de Hash, 1. Clique na imagem para ampliá-la.



    Para o correto cálculo do hash MD5 e sua validação, é essencial que haja padronização da página de caracteres a ser utilizada. Caso contrário, dois arquivos idênticos, no caso de encoding diferentes, irão apresentar hash diferentes, sendo assim não validados. Portanto é obrigatória a utilização do encoding ISO-8859-1.

    Deve-se gerar o hash dos elementos “cabeçalho” e “mensagem” com todos seus subelementos, incluindo o nome das tags que abrem e fecham do respectivo nome cabeçalho e mensagem.

    Bloco Epílogo. Geração de Hash, 2. Clique na imagem para ampliá-la.



    A seguir um exemplo do conteúdo de um arquivo XML, com o destaque em azul e negrito, das partes do arquivo que devem ser usadas para gerar o hash.

    Exemplo de XML para geração de Hash. Clique na imagem para ampliá-la.



    Atenção Os sites disponíveis na internet e utilizados como referência para geração do código hash podem gerar valores de hash diferentes devido a retirarem certos caracteres especiais e espaços para geração do hash. O calculo para validação na ANS utiliza TODOS OS CARACTERES CONTIDOS NO ARQUIVO, inclusive os ocultos, espaços e caracteres especiais.

    Abaixo segue um exemplo XML e a seguir exibimos o código hash gearado pelo trecho destacado em azul:

    Exemplo de XML, código hash gerado. Clique na imagem para ampliá-la.



    O hash MD5 gerado pelo exemplo acima é 5efb7b1965f31a950f506fcd4b46888c

    Os hashes MD5 de 128-bit (16-byte) são normalmente representados por uma sequência de 32 caracteres hexadecimais. A seguir uma string ASCII e o hash correspondente:

    MD5("Gerar arquivo XML para ANS") = 5529cf66cf2cfb52d0acaa41cc024b88
Compartilhe por Facebook Compartilhe por Twitter Compartilhe por LinkedIn Compartilhe por WhatsApp link para Copiar para área de transferência
  • Assuntos
    • Notícias
      • Sobre a ANS
      • Consumidor
      • Licitação
      • Participação da Sociedade
      • Operadoras
      • Integração com SUS
      • Qualidade da Saúde
      • Números do Setor
      • Covid-19
    • Espaço do Consumidor
      • Caminho do consumidor
      • Cartilhas para o consumidor
      • Contratação e Troca de Plano
      • Portabilidade de Carências
      • O que o seu plano de saúde deve cobrir?
      • Reajuste/Variação de mensalidade
      • Prazos para realização de consultas, exames, terapias e internações
      • Carência
      • Reembolso
      • Direitos dos Aposentados e demitidos
      • Dados Cadastrais do Consumidor
      • Acompanhamento de Reclamações e Processos
      • Parto na saúde suplementar – Conheça seus direitos
      • Canais de Atendimento ao Consumidor
      • Qualidade de Hospitais, Clínicas, Laboratórios e Profissionais de Saúde
      • Notificação por Inadimplência do Beneficiário
      • Avaliação das Operadoras
      • Cobertura Parcial Temporária (CPT) para Doenças e Lesões Preexistentes
      • Central de Perguntas e Respostas
      • Painel de Reajuste dos Planos Coletivos
      • Índice Geral de Reclamações - IGR
    • Informações e Avaliações de Operadoras
      • Consultar dados e planos da operadora
      • Programa de Qualificação de Operadoras
      • Dados e Índices de Reclamações
      • Acreditação de Operadoras
      • Operadoras em Regime Especial de Liquidação e em Falência
      • Índice de Efetivo Pagamento ao Ressarcimento ao SUS (antigo Índice de Adimplência de Ressarcimento ao SUS)
      • Taxas de partos cesáreos por operadora de plano de saúde
      • Monitoramento da Garantia de Atendimento
      • Listas de Excelência e de Redução das Reclamações das Operadoras de Planos de Saúde - RN 623/24
    • Espaço da Operadora de Plano de Saúde
      • Avisos para Operadoras
      • Calendário das Operadoras
      • Registro e Manutenção de Produtos
      • Compromissos e Interações com a ANS
      • Aplicativos ANS
      • Acompanhamento de Processos
      • Busca de Resoluções Operacionais
      • Atendimento a Operadoras
      • Relacionamento com o Cliente
      • Regulação Prudencial, Acompanhamento Assistencial e Econômico-Financeiro
      • Atendimento ao Beneficiário: Diretrizes da RN nº 623/2024 para Operadoras
      • Ações de Fiscalização
      • Relacionamento com os Prestadores
    • Contratação e Troca de Plano
      • Dicas de como escolher um plano de saúde
      • Buscador de planos de saúde da ANS
      • Consultar dados e planos da operadora
      • Operadoras em fase de Portabilidade Especial e Portabilidade Extraordinária
      • Portabilidade de Carências
    • Espaço do Prestador de Serviços de Saúde
      • TISS - Padrão para Troca de Informação de Saúde Suplementar
      • Contrato entre operadoras e prestadores
      • Central de Atendimento a hospitais, clínicas, profissionais de saúde e laboratórios
      • QUALISS - Programa de Qualificação dos Prestadores de Serviços de Saúde
      • Programa Modelos de Remuneração Baseados em Valor
      • Movimento Parto Adequado
      • GT RE-DIDES
      • Programa de Monitoramento da Qualidade Hospitalar - PM - Qualiss
    • Gestão em Saúde
      • Programa de Certificação de Boas Práticas em Atenção à Saúde
      • Projeto OncoRede
      • Parto Adequado
      • QUALISS - Programa de Qualificação dos Prestadores de Serviços de Saúde
      • Projeto Enfrentamento da Obesidade e do Sobrepeso
      • Programa Modelos de Remuneração Baseados em Valor
      • Programas de Promoção da Saúde e Prevenção de Riscos e Doenças
      • Agora Tem Especialistas
    • Espaço do Contratante de Plano Coletivo
      • Painel dos Contratantes de Planos de Saúde Coletivos
      • Contratação e Regras dos Planos de Saúde
      • Dados Importantes para Contratação
      • Avaliação das Operadoras
      • Gestão em Saúde
      • Prestadores de Serviço de Saúde
      • Legislação Regulação em Saúde Suplementar
      • Sugestões e Dúvidas
  • Acesso à Informação
    • Institucional
      • Quem somos
      • Estrutura Organizacional
      • Competências
      • Quem é quem
      • Organograma
      • Núcleos da ANS
      • Selo ANS
      • Protocolo
      • Carta de serviços
      • Movimentação de pessoal
      • Comissão de ética
      • Corregedoria
      • Sala de Imprensa
      • Programa de Estágio
      • Programa de Gestão e Desempenho – PGD
      • Conselho de Saúde Suplementar - Consu
      • Eventos
    • Ações e Programas
      • Governança
      • Metas e Indicadores de Impacto
      • Carta de Serviços
      • Sandbox Regulatório (ambiente regulatório experimental)
      • Governança e Responsabilidade Socioambiental (ESG)
      • TransformaGov
      • Lista de Programas e Ações da ANS
    • Participação Social
      • Agenda Regulatória
      • Audiências Públicas
      • CAMSS - Câmara de Saúde Suplementar
      • Câmaras e Grupos Técnicos
      • Consultas públicas
      • Comitês e Comissões
      • Participação Social Dirigida (PSD)
      • Reuniões Técnicas
      • Atualização do Rol de Procedimentos
      • Ouvidoria
      • Tomada Pública de Subsídios (TPS)
      • Chamamentos Públicos
    • Auditorias
      • Auditoria Interna
      • Contas públicas - Prestação de Contas Anual
    • Convênios e Transferências
    • Receitas e Despesas
      • Ordem Cronológica de Pagamentos
    • Licitações e Contratos
      • Termos de Execução Descentralizada - TED
      • Chamamento Público Compartilhado
      • Licitações
      • Contratos
    • Servidores (ou Empregados Públicos)
      • Passo a passo para acesso ao Portal da Transparência
      • Portal do Servidor
      • Concursos Públicos
      • Listagem de Servidores
      • Listagem de Colaboradores Terceirizados
      • Portal da Transparência
      • Sistemas Institucionais
      • SIF - Teletrabalho
    • Informações Classificadas
    • Serviço de Informação ao Cidadão - SIC
    • Perguntas Frequentes
    • Dados do Setor
      • Dados e Indicadores do Setor
      • Dados Gerais
      • Normas mais acessadas
      • Dados Abertos
    • Transparência e Prestação de Contas
      • Reuniões da Diretoria da ANS
      • Planejamento Estratégico ANS 2021-2025
      • Agenda Regulatória
      • Plano de Gestão Anual
      • Prestação de Contas
      • Gestão de Riscos
      • Plano de Comunicação Institucional
      • Documentos Técnicos da ANS
      • PDTIC
      • Busca de Entendimentos da DIFIS
      • Parceiros da Cidadania
      • Ações de Capacitação
      • Relatório de Atividades
      • Rol de Responsáveis
      • Cadeia de Valor
      • Monitoramento e Avaliação da Estratégia
      • Relatórios de AIR
      • Dispensas de AIR
      • Governança Regulatória
      • Parcerias Institucionais
    • Agenda de Autoridades
    • Sobre a Lei de Acesso à Informação
    • Tratamento de Dados Pessoais
      • Relatórios dos Órgãos de Controle
      • Termo de Uso e Aviso de Privacidade - ANS-Móvel
      • Compartilhamento de Dados
    • Guia de Planos
    • Sandbox Regulatório (ambiente regulatório experimental)
  • Composição
    • DICOL - Diretoria Colegiada
      • PRESI - Presidência
      • DIDES - Diretoria de Desenvolvimento Setorial
      • DIOPE - Diretoria de Normas e Habilitação das Operadoras
      • DIPRO - Diretoria de Normas e Habilitação dos Produtos
      • DIFIS - Diretoria de Fiscalização
      • DIGES - Diretoria de Gestão
      • SECEA - Secretaria Executiva de Comissão de Ética
    • VINC - Órgãos Vinculados
      • AUDIT - Auditoria Interna
      • CAMSS - Câmara de Saúde Suplementar
      • CEANS - Comissão de Ética
      • OUVID - Ouvidoria
      • PPCOR - Corregedoria
      • PROGE
  • Centrais de Conteúdo
    • Legislação
      • Busca de Legislação
      • Índice Temático
      • Elaboração das Normas da Saúde Suplementar
      • Estoque Regulatório
    • Biblioteca
      • Glossário Temático da Saúde Suplementar
      • Biblioteca ANS
      • Relatórios de Gestão da ANS
    • Manuais do Portal Operadoras
      • Acesso e Gestão de Usuários no Portal Operadoras
      • Área do Desenvolvedor
      • Alteração de Rede Hospitalar
      • Financeiro
      • GEAR - Gestão Eletrônica de Autorização de Reajuste
      • Guia ANS de Planos de Saúde
      • Manual de instalação, histórico de versão e outros arquivos - ARPS
      • Manual de instalação, histórico de versão e outros arquivos - SCPA
      • Manual de instalação, histórico de versão e outros arquivos - PTA
      • Protocolo Eletrônico
      • Reajuste de planos coletivos - RPC
      • Sistema de Cadastro das Operadoras – CADOP
      • SIB - Manual de instalação, histórico de versão e outros arquivos
      • SIP - Manual de Orientação e Outros Documentos
      • Visualização de Processos
    • Manual das Acreditadoras
      • Manual de autenticação QUALISS
      • Manual de integração QUALISS
  • Canais de Atendimento
    • Núcleos da ANS
    • Serviço de Informação ao Cidadão - SIC
    • Ouvidoria
      • Atribuições da Ouvidoria
      • Relatórios e Pesquisas da Ouvidoria
      • Legislação da Ouvidoria
      • Espaço Ouvidorias
    • Fale sobre licitações
    • Sala de Imprensa
      • Releases
      • ANS na mídia
      • Vídeos
      • Podcasts
      • Publicidade
      • Comunicados e Posicionamentos
      • Galeria
    • Protocolo
    • Atendimento à Operadora
    • Atendimento ao Prestador
    • Canais de Atendimento ao Consumidor
Redefinir Cookies
Redes sociais
  • Twitter
  • YouTube
  • Facebook
  • Instagram
  • Linkedin
  • RSS
  • RSS
  • RSS
  • RSS
  • RSS
  • RSS
  • RSS
Acesso àInformação
Todo o conteúdo deste site está publicado sob a licença Creative Commons Atribuição-SemDerivações 3.0 Não Adaptada.
Voltar ao topo da página
Fale Agora Refazer a busca