Ir para o Conteúdo 1 Ir para a Página Inicial 2 Ir para o menu de Navegação 3 Ir para a Busca 4 Ir para o Mapa do site 5
Abrir menu principal de navegação
Ministério das Comunicações
Termos mais buscados
  • imposto de renda
  • assinatura
  • inss
  • mei
  • cnh
Termos mais buscados
  • imposto de renda
  • assinatura
  • inss
  • Composição
    • Ministro
    • Gabinete do Ministro
    • Secretaria Executiva
    • Consultoria Jurídica
    • Assessorias Especiais
      • Comunicação Social
      • Assuntos Parlamentares e Federativos
      • Controle Interno
      • Assuntos Internacionais
      • Participação Social e Diversidade
    • Secretaria de Radiodifusão
    • Secretaria de Telecomunicações
    • Órgãos Vinculados
      • Anatel
      • Correios
      • Telebras
  • Agenda de Autoridades
    • Agenda do Ministro
  • Acesso à Informação
    • Institucional
      • Quem é Quem
      • Competências
      • Estrutura Organizacional
      • Programa de Gestão e Desempenho
      • Perfil Profissional
      • Base Jurídica da Estrutura Organizacional e das Competências
      • Atos Normativos
      • Horário de Atendimento
    • Ações e Programas
      • Carta de Serviços
      • Programas, Projetos, Ações, Obras e Atividades
      • Renúncias de Receitas
      • GAPE
      • CG-PAIS
    • Participação Social
      • Assessoria de Participação Social e Diversidade (ASPAD)
      • Audiências Públicas
      • Consultas Públicas
      • Conselhos e Órgãos Colegiados
      • Ouvidoria
    • Auditorias
      • Prestação de contas
      • Rol de responsáveis
      • Relatórios da Controladoria-Geral da União
      • Acórdãos do Tribunal de Contas da União
      • Plano Anual de Atividades de Auditoria Interna e Relatório Anual de Atividades de Auditoria Interna
      • Ações de supervisão, controle e correção
    • Convênios e Transferências
      • Protocolo de intenções
      • Recursos Transferidos pelo Ministério das Comunicações
    • Receitas e Despesas
      • TED
    • Licitações e Contratos
      • Licitações
      • Contratos
      • Dispensas
      • Inexigibilidades
      • Atas de Registros de Preços
      • PCA MCom
      • Concorrências
      • Credenciamento
      • Chamamento Público
      • Contratos 2024
      • Contratos 2025
      • 2025
      • Manuais
    • Informações Classificadas
    • SIC | Serviço de Informação ao Cidadão
    • Perguntas Frequentes
    • Dados Abertos
    • Comissão de Ética
      • Apresentação
      • Legislação
      • Registro de reuniões
      • Documentos Norteadores
      • Planos de Trabalho
      • Minuto da Ética
      • Campanhas e informativos
      • Conflito de Interesses e Exercício de Atividade Privada
    • Governança
      • Plano Diretor de Logística Sustentável
    • Legislação
    • Processo Eletrônico
      • Manual de Cadastro de Usuário Externo - SEI/MCom
      • Manual de Funcionalidades do SEI/MCom para Usuário Externo
      • Manual do Administrador Setorial - SEI/MCom
    • Transparência e Prestação de Contas
      • Rol de Responsáveis
      • Relatório de Gestão
      • Planejamento Estratégico/Valor Público
      • Objetivos, Metas e Indicadores
      • Demonstrações Contábeis
      • Comitês
      • Estrutura Organizacional
      • Publicações
      • Privacidade e Proteção de Dados Pessoais
      • Dados de Entidades Vinculadas
      • Vagas para Consultoria
      • Supervisão, Controle e Correição
      • Remuneração dos servidores
      • Cartilha - Emendas Parlamentares
      • Acordos de Cooperação
    • Servidores
    • Agenda de ARR
      • Agenda de ARR 2023-2026
      • Agenda de ARR 2022
      • Relatórios de ARR
    • Análise de Impacto Regulatório
      • Relatórios de AIR
      • Governança de AIR e ARR
      • Dispensas de AIR
    • Aviso de Privacidade
    • Perguntas Frequentes
  • Notícias e Conteúdos
    • 2026
      • Janeiro
      • Fevereiro
      • Março
      • Abril
      • Maio
    • 2025
      • Janeiro
      • Fevereiro
      • Março
      • Abril
      • Maio
      • Junho
      • Julho
      • Agosto
      • Setembro
      • Outubro
      • Novembro
      • Dezembro
    • 2024
      • Janeiro
      • Fevereiro
      • março
      • Abril
      • Maio
      • Junho
      • Julho
      • Agosto
      • Setembro
      • Outubro
      • Novembro
      • Dezembro
    • Selos, marcas e manuais
    • Campanhas Publicitárias
      • Blitz da Telefonia - 2024
      • Conectividade vira Oportunidades
  • Eventos MCom
    • ESG MCom 2023
    • ESG MCom 2024
    • Ordem do Mérito das Comunicações
    • Workshop Internacional de Cabos Submarinos e Data Centers
  • Assuntos
    • Radiodifusão
      • Vista de Processos
      • Editais PNO
      • Consolidação
      • Serviços Radiodifusão
      • Agenda Regulatória 2024-2025
    • Telecomunicações
    • 5G
      • Seminários 5G.BR
    • Fust
    • Serviço Postal
      • Normativos correlatos ao serviço postal e à supervisão da ECT pelo MCOM
      • Indicadores de Serviços Postais
      • Tarifas
    • Blitz da Telefonia Móvel
      • Blitz da Telefonia Móvel
    • Plano Nacional de Inclusão Digital
      • GTI-PNID
      • Legislação
      • Reuniões
  • Canais de Atendimento
    • Fale Conosco
    • Imprensa
    • Ouvidoria
    • Corregedoria
      • Arquivos
      • Normas e Manuais
      • Campanhas preventivas
      • Relatórios da Corregedoria
      • Relatórios de Atividades Semestrais
      • Relatórios de Gestão Correcional
      • Acordos Celebrados
    • Encarregado pelo Tratamento de Dados Pessoais
  • Boletins de Áudio do MCom
  • GOV.BR
    • Serviços
      • Buscar serviços por
        • Categorias
        • Órgãos
        • Estados
      • Serviços por público alvo
        • Cidadãos
        • Empresas
        • Órgãos e Entidades Públicas
        • Demais segmentos (ONGs, organizações sociais, etc)
        • Servidor Público
    • Temas em Destaque
      • Orçamento Nacional
      • Redes de Atendimento do Governo Federal
      • Proteção de Dados Pessoais
      • Serviços para Imigrantes
      • Política e Orçamento Educacionais
      • Educação Profissional e Tecnológica
      • Educação Profissional para Jovens e Adultos
      • Trabalho e Emprego
      • Serviços para Pessoas com Deficiência
      • Combate à Discriminação Racial
      • Política de Proteção Social
      • Política para Mulheres
      • Saúde Reprodutiva da Mulher
      • Cuidados na Primeira Infância
      • Habitação Popular
      • Controle de Poluição e Resíduos Sólidos
    • Notícias
      • Serviços para o cidadão
      • Saúde
      • Agricultura e Pecuária
      • Cidadania e Assistência Social
      • Ciência e Tecnologia
      • Comunicação
      • Cultura e Esporte
      • Economia e Gestão Pública
      • Educação e Pesquisa
      • Energia
      • Forças Armadas e Defesa Civil
      • Infraestrutura
      • Justiça e Segurança
      • Meio Ambiente
      • Trabalho e Previdência
      • Turismo
    • Galeria de Aplicativos
    • Acompanhe o Planalto
    • Navegação
      • Acessibilidade
      • Mapa do Site
      • Termo de Uso e Aviso de Privacidade
    • Consultar minhas solicitações
    • Órgãos do Governo
    • Por dentro do Gov.br
      • Dúvidas Frequentes em relação ao Portal gov.br
      • Dúvidas Frequentes da conta gov.br
      • Ajuda para Navegar o Portal
      • Conheça os elementos do Portal
      • Política de e-participação
      • Termos de Uso
      • Governo Digital
      • Guia de Edição de Serviços do Portal Gov.br
    • Canais do Executivo Federal
    • Dados do Governo Federal
      • Dados Abertos
      • Painel Estatístico de Pessoal
      • Painel de Compras do Governo Federal
      • Acesso à Informação
    • Empresas e Negócios
Links Úteis
  • Galeria de Aplicativos
  • Participe
  • Galeria de Aplicativos
  • Participe
Redes sociais
  • Twitter
  • Instagram
  • Facebook
  • YouTube
  • Flickr
Você está aqui: Página Inicial Composição Secretaria Especial de Comunicação Social Capa

Capa

Info

Secom

    Cabe à Secretaria de Comunicação, Secom, entre outras funções, orientar as ações de publicidade e os eventos relacionados à comunicação social da Presidência da República; organizar e desenvolver sistemas de informação e de pesquisa de opinião pública; assessorar o Presidente da República quanto ao relacionamento com formadores de opinião nacionais e internacionais; coordenar e acompanhar a divulgação de políticas, programas e ações do Poder Executivo federal, no âmbito do SICOM, em canais próprios.

    Confira todas as competências da Secom clicando no banner a seguir.

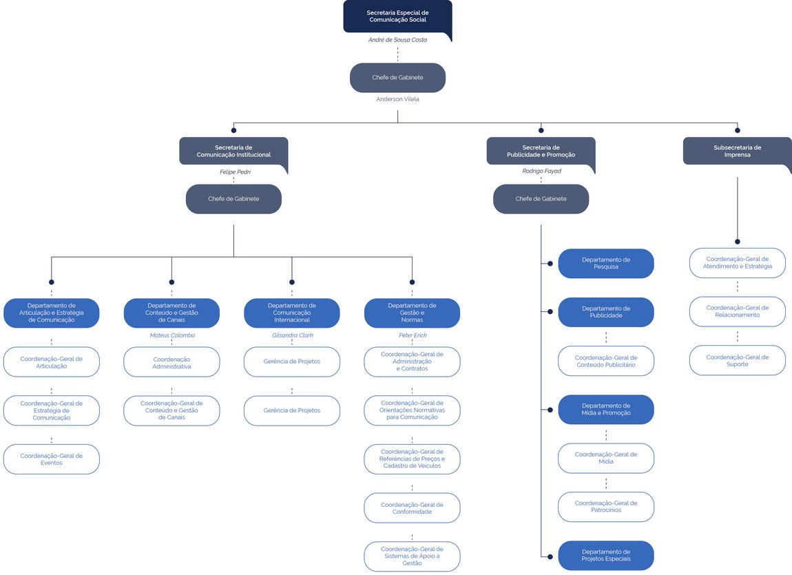
    Estrutura

    A Secom tem a seguinte estrutura organizacional:

    Secretaria de Publicidade e Promoção

    Departamento de Pesquisa
    Departamento de Publicidade
    Departamento de Mídia e Promoção
    Departamento de Projetos Especiais

    Secretaria de Comunicação Institucional

    Departamento de Articulação e Estratégia de Comunicação
    Departamento de Conteúdo e Gestão de Canais
    Departamento de Comunicação Internacional
    Departamento de Gestão e Normas

    Subsecretaria de Imprensa

    Coordenação-Geral de Atendimento e Estratégia
    Coordenação-Geral de Relacionamento
    Coordenação-Geral de Suporte

    A Medida Provisória 980 de 10 de junho de 2020 estabeleceu a criação do Ministério das Comunicações, que integrou as atribuições da Secretaria Especial de Comunicação Social da Presidência da República.

    A estrutura regimental da Secom foi definida pela Portaria nº 697 de 10 de setembro de 2020 e posteriores alterações com a conversão da MP na Lei nº 14.074 de 14 de outubro de 2020.

    Quem é Quem!

    André de Sousa Costa

    Secretário Especial de Comunicação
    (61) 3411-1640
    secom.gabinete@presidencia.gov.br

    Ver Agenda

    Ver Currículo

    Felipe Cruz Pedri

    Secretário de Comunicação Institucional
    (61) 3411-1099 (1014)
    felipe.pedri@mcom.gov.br

    Ver Agenda

    Ver Currículo

    Rodrigo Fayad

    Secretário de Publicidade e Propaganda
    (61) 3411-4801/4802/1255
    rodrigo.fayad@mcom.gov.br

    Ver Agenda

    Ver Currículo


    Diretor de Articulação e Estratégia de Comunicação

    Peter Erik Kummer

    Diretor do Departamento de Gestão e Normas
    (61) 3411-4807 / 4849
    peter.kummer@mcom.gov.br

    Ver Agenda

    Ver Currículo

    Gislaine Bittencourt

    Diretora do Departamento de Publicidade
    (61) 3411-4882
    gislaine.passador@mcom.gov.br

    Ver Agenda

    Ver Currículo

    Mateus Colombo Mendes

    Diretor de Conteúdo e Gestão de Canais
    (61) 3411-1499
    decgc@mcom.gov.br

    Ver Agenda

    Ver Currículo


    Diretor de Projetos Especiais




    Diretor de Mídia e Promoção



    Gilsandra Clark

    Diretora de Comunicação Internacional
    (61) 2027-6229
    gilsandra.clark@mcom.gov.br

    Ver Agenda

    Ver Currículo


    Subsecretário de Imprensa

    COORDENADORES-GERAIS

    Andrea Martucelli

    Chefe de Gabinete da Secretaria de Comunicação Institucional
    (61) 3411-1569
    andrea.paz@mcom.gov.br

    Ver Currículo

    Wilka de Oliveira

    Coordenador-Geral de Conteúdo Publicitário
    (61) 3411-4894
    wilka@mcom.gov.br

    Ver Currículo

    Luiz Antônio Alves

    Coordenador-Geral de Mídia
    Contatos
    (61) 3411-4631
    demid@mcom.gov.br

    Ver Currículo

    Juliana Torres

    Coordenador-Geral de Eventos
    Contatos
    (61) 3411-1193
    juliana.torres@mcom.gov.br

    Ver Currículo


    Coordenador-Geral de Articulação

    Lucas Gelásio

    Coordenador-Geral de Estratégias de Comunicação
    (61) 3411-1537
    lucas.gelasio@mcom.gov.br

    Ver Currículo

    Amanda Leiria dos Santos

    Coordenadora-Geral de Conteúdo e Gestão de Canais
    (61) 3411-1492
    amanda.santos@mcom.gov.br

    Ver Currículo

    Gustavo Calsing

    Coordenador-Geral de Administração de Contratos
    (61) 3411- 4925
    gustavo.calsing@mcom.gov.br

    Ver Currículo

    Gustavo Gouvêa

    Coordenador-Geral de Orientações Normativas para Comunicação
    (61) 3411-4829
    gustavo.gouveia@mcom.gov.br

    Ver Currículo

    Alexandre Vieira

    Coordenador-Geral de Referências de Preços e Cadastro de Veículos
    (61) 3411-4855
    siref@mcom.gov.br

    Ver Currículo

    Ruberval da Silva

    Coordenador-Geral de Conformidade
    (61) 3411-4858
    secom.deorp@mcom.gov.br

    Ver Currículo

    Carlos Chaves

    Coordenador-Geral de Sistemas de Apoio à Gestão
    (61) 3411-3620
    carlos.m.chaves@mcom.gov.br

    Ver Currículo

    Cíntia Macedo

    Coordenador-Geral de Atendimento e Estratégia
    (61) 3411-1601
    cintia.rebelo@mcom.gov.br

    Ver Currículo


    Coordenador-Geral de Relacionamento


    Coordenador-Geral de Suporte à Imprensa

    Onde fica?

    LOCALIZAÇÃO

    Endereço:
    Praça dos Três Poderes, Palácio do Planalto - 2º Andar.
    Praça dos Três Poderes, Palácio do Planalto - 1º Subsolo, Sala 09.
    Esplanada dos Ministérios, Bloco A, 6º Andar, Sala 642.
    Esplanada dos Ministérios, Bloco A, 6º Andar, Sala 610.

    Horário de Funcionamento: de segunda a sexta, das 8h às 20h.
    Horário de Atendimento: de segunda a sexta, das 8h às 12h e das 14h às 18h.

    • Composição
      • Ministro
      • Gabinete do Ministro
      • Secretaria Executiva
      • Consultoria Jurídica
      • Assessorias Especiais
        • Comunicação Social
        • Assuntos Parlamentares e Federativos
        • Controle Interno
        • Assuntos Internacionais
        • Participação Social e Diversidade
      • Secretaria de Radiodifusão
      • Secretaria de Telecomunicações
      • Órgãos Vinculados
        • Anatel
        • Correios
        • Telebras
    • Agenda de Autoridades
      • Agenda do Ministro
    • Acesso à Informação
      • Institucional
        • Quem é Quem
        • Competências
        • Estrutura Organizacional
        • Programa de Gestão e Desempenho
        • Perfil Profissional
        • Base Jurídica da Estrutura Organizacional e das Competências
        • Atos Normativos
        • Horário de Atendimento
      • Ações e Programas
        • Carta de Serviços
        • Programas, Projetos, Ações, Obras e Atividades
        • Renúncias de Receitas
        • GAPE
        • CG-PAIS
      • Participação Social
        • Assessoria de Participação Social e Diversidade (ASPAD)
        • Audiências Públicas
        • Consultas Públicas
        • Conselhos e Órgãos Colegiados
        • Ouvidoria
      • Auditorias
        • Prestação de contas
        • Rol de responsáveis
        • Relatórios da Controladoria-Geral da União
        • Acórdãos do Tribunal de Contas da União
        • Plano Anual de Atividades de Auditoria Interna e Relatório Anual de Atividades de Auditoria Interna
        • Ações de supervisão, controle e correção
      • Convênios e Transferências
        • Protocolo de intenções
        • Recursos Transferidos pelo Ministério das Comunicações
      • Receitas e Despesas
        • TED
      • Licitações e Contratos
        • Licitações
        • Contratos
        • Dispensas
        • Inexigibilidades
        • Atas de Registros de Preços
        • PCA MCom
        • Concorrências
        • Credenciamento
        • Chamamento Público
        • Contratos 2024
        • Contratos 2025
        • 2025
        • Manuais
      • Informações Classificadas
      • SIC | Serviço de Informação ao Cidadão
      • Perguntas Frequentes
      • Dados Abertos
      • Comissão de Ética
        • Apresentação
        • Legislação
        • Registro de reuniões
        • Documentos Norteadores
        • Planos de Trabalho
        • Minuto da Ética
        • Campanhas e informativos
        • Conflito de Interesses e Exercício de Atividade Privada
      • Governança
        • Plano Diretor de Logística Sustentável
      • Legislação
      • Processo Eletrônico
        • Manual de Cadastro de Usuário Externo - SEI/MCom
        • Manual de Funcionalidades do SEI/MCom para Usuário Externo
        • Manual do Administrador Setorial - SEI/MCom
      • Transparência e Prestação de Contas
        • Rol de Responsáveis
        • Relatório de Gestão
        • Planejamento Estratégico/Valor Público
        • Objetivos, Metas e Indicadores
        • Demonstrações Contábeis
        • Comitês
        • Estrutura Organizacional
        • Publicações
        • Privacidade e Proteção de Dados Pessoais
        • Dados de Entidades Vinculadas
        • Vagas para Consultoria
        • Supervisão, Controle e Correição
        • Remuneração dos servidores
        • Cartilha - Emendas Parlamentares
        • Acordos de Cooperação
      • Servidores
      • Agenda de ARR
        • Agenda de ARR 2023-2026
        • Agenda de ARR 2022
        • Relatórios de ARR
      • Análise de Impacto Regulatório
        • Relatórios de AIR
        • Governança de AIR e ARR
        • Dispensas de AIR
      • Aviso de Privacidade
      • Perguntas Frequentes
    • Notícias e Conteúdos
      • 2026
        • Janeiro
        • Fevereiro
        • Março
        • Abril
        • Maio
      • 2025
        • Janeiro
        • Fevereiro
        • Março
        • Abril
        • Maio
        • Junho
        • Julho
        • Agosto
        • Setembro
        • Outubro
        • Novembro
        • Dezembro
      • 2024
        • Janeiro
        • Fevereiro
        • março
        • Abril
        • Maio
        • Junho
        • Julho
        • Agosto
        • Setembro
        • Outubro
        • Novembro
        • Dezembro
      • Selos, marcas e manuais
      • Campanhas Publicitárias
        • Blitz da Telefonia - 2024
        • Conectividade vira Oportunidades
    • Eventos MCom
      • ESG MCom 2023
      • ESG MCom 2024
      • Ordem do Mérito das Comunicações
      • Workshop Internacional de Cabos Submarinos e Data Centers
    • Assuntos
      • Radiodifusão
        • Vista de Processos
        • Editais PNO
        • Consolidação
        • Serviços Radiodifusão
        • Agenda Regulatória 2024-2025
      • Telecomunicações
      • 5G
        • Seminários 5G.BR
      • Fust
      • Serviço Postal
        • Normativos correlatos ao serviço postal e à supervisão da ECT pelo MCOM
        • Indicadores de Serviços Postais
        • Tarifas
      • Blitz da Telefonia Móvel
        • Blitz da Telefonia Móvel
      • Plano Nacional de Inclusão Digital
        • GTI-PNID
        • Legislação
        • Reuniões
    • Canais de Atendimento
      • Fale Conosco
      • Imprensa
      • Ouvidoria
      • Corregedoria
        • Arquivos
        • Normas e Manuais
        • Campanhas preventivas
        • Relatórios da Corregedoria
        • Relatórios de Atividades Semestrais
        • Relatórios de Gestão Correcional
        • Acordos Celebrados
      • Encarregado pelo Tratamento de Dados Pessoais
    • Boletins de Áudio do MCom
    Redefinir Cookies
    Redes sociais
    • Twitter
    • Instagram
    • Facebook
    • YouTube
    • Flickr
    Acesso àInformação
    Todo o conteúdo deste site está publicado sob a licença Creative Commons Atribuição-SemDerivações 3.0 Não Adaptada.
    Voltar ao topo da página
    Fale Agora Refazer a busca