Fluxogramas dos Processos Finalísticos da Corregedoria
O fluxograma é uma ferramenta para ilustra as etapas, a sequências e as decisões de um processo ou fluxo de trabalho. Pelo fluxograma é possível obter uma visão padronizada dos procedimentos de trabalho em cada tipo de processo sob a responsabilidade da Corregedoria. O que permite identificar as etapas e os responsáveis por sua execução, a sequência de atividades, bem como os caminhos possíveis a serem seguidos e os resultados alcançados.
Na Corregedoria tramitam 9 (nove) tipos de processos, os quais foram mapeados por meio de fluxogramas e tiveram como base jurídica a Portaria Normativa CGU nº 27, de 11 de outubro de 2022, alterada pela Portaria Normativa CGU nº 123, de 22 de abril de 2024, bem como a Lei nº 8.112/1990, de 11 de dezembro de 1990, e a Lei nº 9.784 de 29 de janeiro de 1999.
Os Fluxograma abaixo foram aprovados pela Portaria CRG nº 10, de 15 de julho de 2024, publicada no Boletim de Pessoal e Serviço da Antaq em 16 de julho de 2024, ano XX julho/2024- 5ª edição extraordinária.
Os processos que tramitam na Corregedoria, com o objetivo de exercer sua atividade finalística, são os seguintes:
1 – Inspeção Correcional é procedimento administrativo de verificação da gestão correcional de órgão ou entidade do Poder Executivo Federal, destinado a avaliar aspectos previamente determinados, bem como colher e validar informações e documentos relativos à matéria correcional.
2 –Investigação Preliminar Sumária – IPS constitui procedimento investigativo de caráter preparatório no âmbito correcional, não contraditório e não punitivo, de acesso restrito, que objetiva a coleta de elementos de informação para a análise acerca da existência dos elementos de autoria e materialidade relevantes para a instauração de processo correcional. No âmbito da IPS podem ser apurados atos lesivos cometidos por pessoa jurídica contra a Administração Pública e falta disciplinar praticada por servidor ou empregado público federal.

3 – Sindicância Acusatória – SINAC constitui processo destinado a apurar responsabilidade de servidor público federal por infração disciplinar de menor potencial ofensivo, quando não for o caso de celebração de Termo de Ajuste de Conduta - TAC, quando resultar na aplicação de penalidade de advertência ou de suspensão de até 30 (trinta) dias observados os princípios do contraditório e da ampla defesa.

4 – Processo Administrativo Disciplinar – PAD é o instrumento destinado a apurar responsabilidade de servidor por infração disciplinar praticada no exercício de suas atribuições ou que tenha relação com as atribuições do cargo em que se encontre investido, observados os princípios do contraditório e da ampla defesa. Poderão ser aplicadas por meio do PAD as penalidades de advertência, suspensão de até 90 (noventa) dias, demissão, destituição do cargo em comissão ou cassação de aposentadoria ou disponibilidade.

5 – Processo Administrativo Disciplinar Sumário destina-se a apurar responsabilidade de servidor público federal no caso das infrações de acúmulo ilegal de cargos públicos, de inassiduidade habitual ou de abandono de cargo, observados os princípios do contraditório e da ampla defesa. Poderão ser aplicadas por meio do processo administrativo disciplinar sumário as penalidades de demissão, destituição do cargo em comissão ou cassação de aposentadoria ou disponibilidade.

6 – Processo Administrativo de Responsabilização de Entes Privados – PAR constitui processo destinado à responsabilização administrativa de pessoa jurídica em decorrência de atos lesivos contra a Administração Pública nacional ou estrangeira, nos termos do art. 5º da Lei nº 12.846, de 2013. Os atos previstos como infrações administrativas na Lei nº 14.133, de 1º de abril de 2021, ou em outras normas de licitações e contratos da Administração Pública nas quais também sejam tipificados como atos lesivos, serão apurados, conjuntamente, no PAR. Poderão ser aplicadas por meio do PAR a penalidade de multa e de publicação extraordinária de decisão condenatória, nos termos do art. 6º da Lei nº 12.846, de 2013, e de penalidade que implique restrição ao direito de contratar e licitar com a Administração Pública.

7 – Sindicância Investigativa – SINVE constitui procedimento investigativo de caráter preparatório, não contraditório e não punitivo, de acesso restrito, destinado a investigar falta disciplinar praticada por servidor ou empregado público federal, quando a complexidade ou os indícios de autoria e materialidade não justificarem a instauração imediata de processo correcional.

8 – Visita Técnica Correcional é procedimento administrativo que tem como objetivo prestar orientações e coletar informações acerca da atividade correcional.

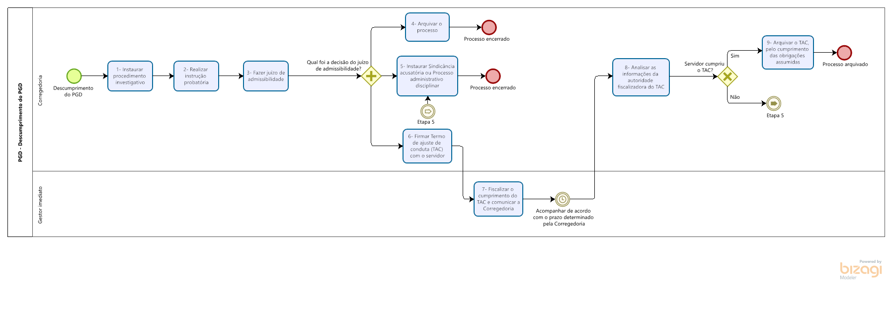
9 – Descumprimento do Programa de Gestão e Desempenho – PGD disciplina o desenvolvimento e a mensuração das atividades realizadas pelos seus participantes, com foco na entrega por resultados e na qualidade dos serviços prestados à sociedade (Portaria-DG ANTAQ nº 448/2022, alterada pela Portaria-DG nº 482 -ANTAQ, de 11 de agosto de 2023 e pela Portaria-DG nº 502-ANTAQ, de 17 de novembro de 2023).

