Ir para o Conteúdo 1 Ir para a Página Inicial 2 Ir para o menu de Navegação 3 Ir para a Busca 4 Ir para o Mapa do site 5
Abrir menu principal de navegação
Empresas & Negócios
Termos mais buscados
  • imposto de renda
  • inss
  • assinatura
  • cnh social
  • mei
Termos mais buscados
  • imposto de renda
  • inss
  • assinatura
  • CRED+
    • Acesso para MEI e MPE (CRED+)
      • Faça sua Solicitação
      • Listagem de Instituições Participantes
      • Criar Conta Gov.br
      • Dasn-Simei
      • Acesso para Instituições Financeiras
      • Legislação do Programa
      • Acesso para Instituições Financeiras
    • Acesso para Instituições Financeiras (CRED+)
      • Legislação do Programa
      • Acesso para Instituições Financeiras (CRED+)
      • Criar Conta Gov.br
    • Apoio às Microempresas e Empresas de Pequeno Porte (PRONAMPE)
      • Cursos Sebrae sobre Gestão Financeira
  • Fórum Permanente
    • Notícias
    • Conheça o Fórum Permanente das MPEs
      • Ações e Entregas
      • Legislação
    • Política Nacional
      • Fale conosco
      • Agenda
      • Legislação
      • O que é a Política Nacional?
      • Como a Política chega aos territórios
    • Comitês Temáticos
      • CT1 - Racionalização Legal e Burocrática
      • CT2 - Acesso a Mercados
      • CT3 - Tecnologia e Inovação
      • CT4 - Investimento, Financiamento e Crédito
      • CT5 - Formação e Capacitação Empreendedora
      • CT6 - Microempreendedor Individual
      • CT7 - Politica Nacional de Apoio e Desenvolvimento das Micro e Pequenas Empresas
      • 2 Apresentacao CT 1 - INPI
      • CT8 - Fórum dos Fóruns
      • Grupo de Trabalho - Empreendedorismo Feminino
    • Cartilhas, Livros e Relatórios
    • Outras Publicações
    • Acesso á informações
      • CORONAVÍRUS
      • Lei Complementar 123
      • Notícias Dos Estados
      • Cartilhas
      • Relatórios
      • Livros
      • Outras Publicações
      • Arquivos e Imagens
    • Central de Conteúdos
      • Vídeos
      • Instagram
      • Fale Conosco
    • Calendário 2026
    • Legislação
      • Portarias
      • Decreto
      • LEI
    • Integrantes
      • Arquivos e Imagens
    • Atas
      • Ordinárias
      • Plenárias
      • Comitês Tématicos
    • Calendário
    • Conheça o Fórum
    • Últimas Notícias
    • Notícias dos Estados
    • Contato
    • Agenda Prioritária 2024
    • AGENDA PRIORITÁRIA 2025
  • Empreendedor
    • Quero ser MEI
      • Por que ser um MEI?
      • O que você precisa saber antes de se tornar um MEI
      • Documentos necessários
      • Quais as ocupações que podem ser MEI
      • Dicas de Segurança Vigilância Sanitária
      • Dicas de Segurança Corpo de Bombeiros
      • Dicas de Meio Ambiente
      • Direitos e Obrigações
      • Prepare-se
      • Formalize-se!
      • Soluções para você Começar Bem
      • Cadastro de Atividade Turística - Cadastur
      • Perguntas Frequentes
      • Passo a passo para se formalizar
      • Ajuda
    • Serviços para MEI
      • Pagamento de Contribuição Mensal e Parcelamentos
      • Relatório Mensal
      • Nota fiscal
      • Soluções Financeiras para o seu Negócio (CRED+)
      • Acesso a Mercados
      • Atualização Cadastral
      • Declaração Anual de Faturamento
      • Emissão de Comprovante (CCMEI)
      • Baixa da Empresa
      • Transição do MEI para Microempresa (desenquadramento do MEI)
      • Contratação de Empregado
      • Certidões e Comprovantes
      • Cadastro de Atividade Turística - Cadastur
      • Regularize
      • Saúde e Segurança do Trabalho – SST
      • Enquadramento
      • Nova regra para o Nome Empresarial do MEI
    • Capacita
      • Capacita
    • CRED+
    • Elas Empreendem
      • Imagens - Elas empreendem
      • Comitê Gestor da Estratégia
      • Ações Prevista
      • Ela Pode
      • Acesse o Decreto
      • Despertar
      • Formalizar
      • Aprender para Crescer
      • Crédito
      • Tecnologia
      • Jornada MEI Mulher
      • Panorama do Empreendedorismo Feminino no Brasil
      • Relatório Diagnostico
      • Relatório Teoria da Mudança
      • Relatório Anual de Atividades
    • Estatísticas
    • Legislação
    • Parcerias
    • Perguntas Frequentes
    • Fale Conosco
    • Ajuda
      • Sebrae
      • Simples Nacional
      • Salas do Empreendedor
      • Fale Conosco
      • Perguntas Frequentes
    • Gestor Público
      • Contrata mais Brasil
      • Cartilha
      • Sala do Empreendedor
      • Ente Federado
    • MEI conta com a Gente
      • Perguntas Frequentes
      • Contador,dúvidas? Veja aqui as Perguntas Frequentes
    • Notícias
    • Programas
    • Rede MEI
      • Conheça a Rede MEI
      • Como Participar
      • Fale Conosco
      • Perguntas Frequentes
      • Acesse Eventos e Publicações
    • Gestão MEI
      • Acesse aqui a plataforma
      • Perguntas Frequentes Sobre a Parceria
      • Guia do Usuário para Acesso à Plataforma
      • Acordo de Cooperação Técnica 06/2025- MEMP/ASSIMPI
    • Impulsiona MEI
    • Impulsiona MEI
      • Guia do Usuário para Acesso à Plataforma
      • Perguntas Frequentes Sobre a Parceria
      • Acesse a plataforma
    • Baixar APP Meu MEI digital
      • Baixar o app Meu Mei Digital versão Android
      • Baixar o app meu Mei Digital versão Apple
    • Redes Sociais
      • Twitter
      • Instagram
      • YouTube
      • Facebook
      • Linkedin
      • Flickr
    • Manual do Jovem empreendedor
      • Manual do Jovem empreendedor
    • Chatbot MEIre
  • Inova Simples
    • Abra a sua Empresa Simples de Inovação
    • Preciso de informações e orientações
      • Perguntas Frequentes
      • Manual de acesso ao formulário eletrônico
      • Contato
      • Orientações para Alterações Cadastrais e Baixa
      • Painel Inova
      • Estatísticas
      • Orientações para Transformação
    • Registro de marcas e patentes
      • Registro de marcas e patentes
      • Orientações gerais do INPI para as empresas inscritas no Inova Simples
      • Cadastro no e-INPI
      • Informações gerais sobre o trâmite prioritário
      • Guia Básico para Pedidos de Marcas
      • Guia Básico de Patentes
      • Passo a passo para requerer o trâmite prioritário
      • Sistema e-Patentes
      • Contato INPI
  • Invest Export Brasil
    • Exportar
      • Aprender a exportar
      • Exporte serviços
      • Conheça os mercados
      • Consulte estatísticas e indicadores
      • Divulgue seu produto
      • Encontre compradores
      • Participe de eventos
      • Consulte a legislação
      • Acesse sistemas de comércio exterior
      • Busque apoio
    • Importar
      • Entenda o processo de importação
      • Consulte normas administrativas
      • Conheça procedimentos aduaneiros
      • Consulte normas tributárias
      • Conheça Drawback
      • Como Exportar para o Brasil
      • Acesse sistemas de comércio exterior
      • Busque Apoio
      • Consulte a Legislação
    • Investir
      • Conheça o Brasil
      • Conheça as regiões brasileiras
      • Encontre oportunidades de investimentos
      • Busque incentivos
      • Consulte os investimentos anunciados
      • Guias
      • Internacionalize sua empresa
      • Investment Map
      • Busque Apoio
    • Aviso
    • Calendário de Feiras
  • Portal do Artesanato Brasileiro
    • Conheça o PAB
    • Quero Ser Artesão
      • Cadastro
    • Coordenações do PAB
      • NORTE
      • NORDESTE
      • CENTRO-OESTE
      • SUDESTE
      • SUL
      • PAB Nacional
    • Legislação
    • Dados SICAB
    • Feiras e Eventos
      • Feiras 2021
      • Resultado da participação do PAB em feiras
      • Resultado Comercialização
      • Edital de chamamento Público 2022
    • Notícias
    • CredArtesanato
    • Calendário de Feiras, Eventos e Reuniões
    • Fale Conosco
    • Perguntas frequentes
    • Rede Artesanato Brasil
    • Lojas
    • Trilha do Artesão Empreendedor
    • Rede Artesanato Brasil
      • Rede Artesanato Brasil
    • Imagens carrossel
    • Microcurso - Introdução à Base Conceitual do Artesanato
      • Dúvidas Frequentes
  • Redesim
    • Abrir CNPJ
      • Passo 1 - Viabilidade
      • Passo 2 - Inscrição
      • Passo 3 - Licenciamento
    • Meu CNPJ
      • Minhas Empresas
      • Inscrever Filial
      • Inscrever Patrimônio de Afetação
      • Alterar CNPJ
      • Baixar CNPJ
      • Atos no Estado e no Município
      • Dispensa de Licenciamento
      • Atividade Turística
      • Produtos de Origem Animal
    • Meus Clientes (Contador)
    • Proteger meu CPF
    • Consultar CNPJ
    • Acompanhar Protocolo
    • Emitir Comprovantes
      • Emitir Comprovante de Inscrição
      • Emitir Comprovante de Inscrição com Código de Autenticidade
      • Emitir Comprovante de Renúncia
    • Validar Comprovantes
      • Validar Comprovante de Inscrição
      • Validar Comprovante de Renúncia
    • Orientação e Ajuda
      • Sobre Viabilidade
      • Sobre Inscrição
      • Sobre Inscrição de Patrimônio de Afetação
      • Sobre Alteração
      • Sobre o Protocolo
      • Sobre Licenciamento
      • Sobre a Redesim
    • Estatísticas
      • Mapa de Empresas
      • Estabelecimentos por Situação
      • Tempo de Abertura de Empresas
  • Mapa de Empresas
    • Painéis do Mapa de Empresas
    • Boletins anteriores
    • Boletins
    • Redirect
    • Arquivos
  • Departamento Nacional de Registro Empresarial e Integração (DREI)
    • Quem somos
    • Notícias
      • Notícias TESTE
    • Juntas Comerciais
      • Acre (AC)
      • Alagoas (AL)
      • Bahia (BA)
      • Distrito Federal (DF)
      • Paraná (PR)
      • Santa Catarina (SC)
      • Ceará (CE)
      • Amapá (AP)
      • Tocantins (TO)
      • Amazonas (AM)
      • Espírito Santo (ES)
      • Goiás (GO)
      • Maranhão (MA)
      • Mato Grosso (MT)
      • Mato Grosso do Sul (MS)
      • Minas Gerais (MG)
      • Pará (PA)
      • Paraíba (PB)
      • Piauí (PI)
      • Pernambuco (PE)
      • Rio de Janeiro (RJ)
      • Rio Grande do Norte (RN)
      • Rio Grande do Sul (RS)
      • Rondônia (RO)
      • Roraima (RR)
      • Sergipe (SE)
      • São Paulo (SP)
    • Normas
      • Legislações Federais
      • Decretos
      • Instruções Normativas e Manuais
      • Ofícios Circulares DREI
      • Arquivos antigos
      • Notas Técnicas
    • Decisões Recursais
      • Arquivos
    • Publicações legais
      • Arquivos
    • Consultas Públicas
      • Consultas Abertas
      • Consultas Encerradas
    • CGSIM
      • Resoluções CGSIM
      • Portarias CGSIM
      • Ofícios e Comunicados
      • Arquivos antigos e atas de reunião
    • Dispensa de Alvará e Licenças
      • Relatórios de 2021
      • Relatórios de 2022
      • Relatórios anteriores
    • Empresas Estrangeiras
      • Empresas Estrangeiras
    • Inova Simples
    • Orientações de abertura
      • Tipos de Pessoas Jurídicas
      • Quero registrar minha empresa
    • Mapa de Empresas
    • Tradutores e leiloeiros
      • Grupo de Trabalho de Leiloeiros Oficiais (Portaria MEMP nº. 244, de 2024)
  • Pastas da nova capa
    • Cadastro MEI
    • Abrir CNPJ
    • Consulta CNPJ
    • Cadastro Artesão (SICAB)
    • Cadastro Empresa de Inovação
    • Invest & Export Brasil
    • Tipos de pessoas jurídicas
    • Programa Acredita
    • Iniciativas para as MPEs
  • GOV.BR
    • Serviços
      • Buscar serviços por
        • Categorias
        • Órgãos
        • Estados
      • Serviços por público alvo
        • Cidadãos
        • Empresas
        • Órgãos e Entidades Públicas
        • Demais segmentos (ONGs, organizações sociais, etc)
        • Servidor Público
    • Temas em Destaque
      • Orçamento Nacional
      • Redes de Atendimento do Governo Federal
      • Proteção de Dados Pessoais
      • Serviços para Imigrantes
      • Política e Orçamento Educacionais
      • Educação Profissional e Tecnológica
      • Educação Profissional para Jovens e Adultos
      • Trabalho e Emprego
      • Serviços para Pessoas com Deficiência
      • Combate à Discriminação Racial
      • Política de Proteção Social
      • Política para Mulheres
      • Saúde Reprodutiva da Mulher
      • Cuidados na Primeira Infância
      • Habitação Popular
      • Controle de Poluição e Resíduos Sólidos
    • Notícias
      • Serviços para o cidadão
      • Saúde
      • Agricultura e Pecuária
      • Cidadania e Assistência Social
      • Ciência e Tecnologia
      • Comunicação
      • Cultura e Esporte
      • Economia e Gestão Pública
      • Educação e Pesquisa
      • Energia
      • Forças Armadas e Defesa Civil
      • Infraestrutura
      • Justiça e Segurança
      • Meio Ambiente
      • Trabalho e Previdência
      • Turismo
    • Galeria de Aplicativos
    • Acompanhe o Planalto
    • Navegação
      • Acessibilidade
      • Mapa do Site
      • Termo de Uso e Aviso de Privacidade
    • Consultar minhas solicitações
    • Órgãos do Governo
    • Por dentro do Gov.br
      • Dúvidas Frequentes em relação ao Portal gov.br
      • Dúvidas Frequentes da conta gov.br
      • Ajuda para Navegar o Portal
      • Conheça os elementos do Portal
      • Política de e-participação
      • Termos de Uso
      • Governo Digital
      • Guia de Edição de Serviços do Portal Gov.br
    • Canais do Executivo Federal
    • Dados do Governo Federal
      • Dados Abertos
      • Painel Estatístico de Pessoal
      • Painel de Compras do Governo Federal
      • Acesso à Informação
    • Empresas e Negócios
Links Úteis
  • Galeria de Aplicativos
  • Participe
  • Galeria de Aplicativos
  • Participe
Redes sociais
  • YouTube
Você está aqui: Página Inicial Fórum Permanente
Info

Centrais de conteúdo

Filtrar por
Tipos de conteúdo



Por período



  • Artesãos cadastrados em Junho Artesãos cadastrados em Junho

    Artesãos cadastrados em Junho
  • ARTESÃOS ATIVOS ATÉ 05 DE JULHO DE 2025 ARTESÃOS ATIVOS ATÉ 05 DE JULHO DE 2025

    Artesãos ativos até de Julho de 2025
  • ARTESÃOS ATIVOS ATÉ 05/06/25 ARTESÃOS ATIVOS ATÉ 05/06/25

    ARTESÃOS ATIVOS ATÉ 05/06/25
  • RELATÓRIO MENSAL DE ARTESÃOS CADASTRADOS RELATÓRIO MENSAL DE ARTESÃOS CADASTRADOS

    RELATÓRIO MENSAL DE ARTESÃOS CADASTRADOS
  • Paceiros
  • .
  • MARCA
  • fluxo_v4 fluxo_v4

    Fluxograma
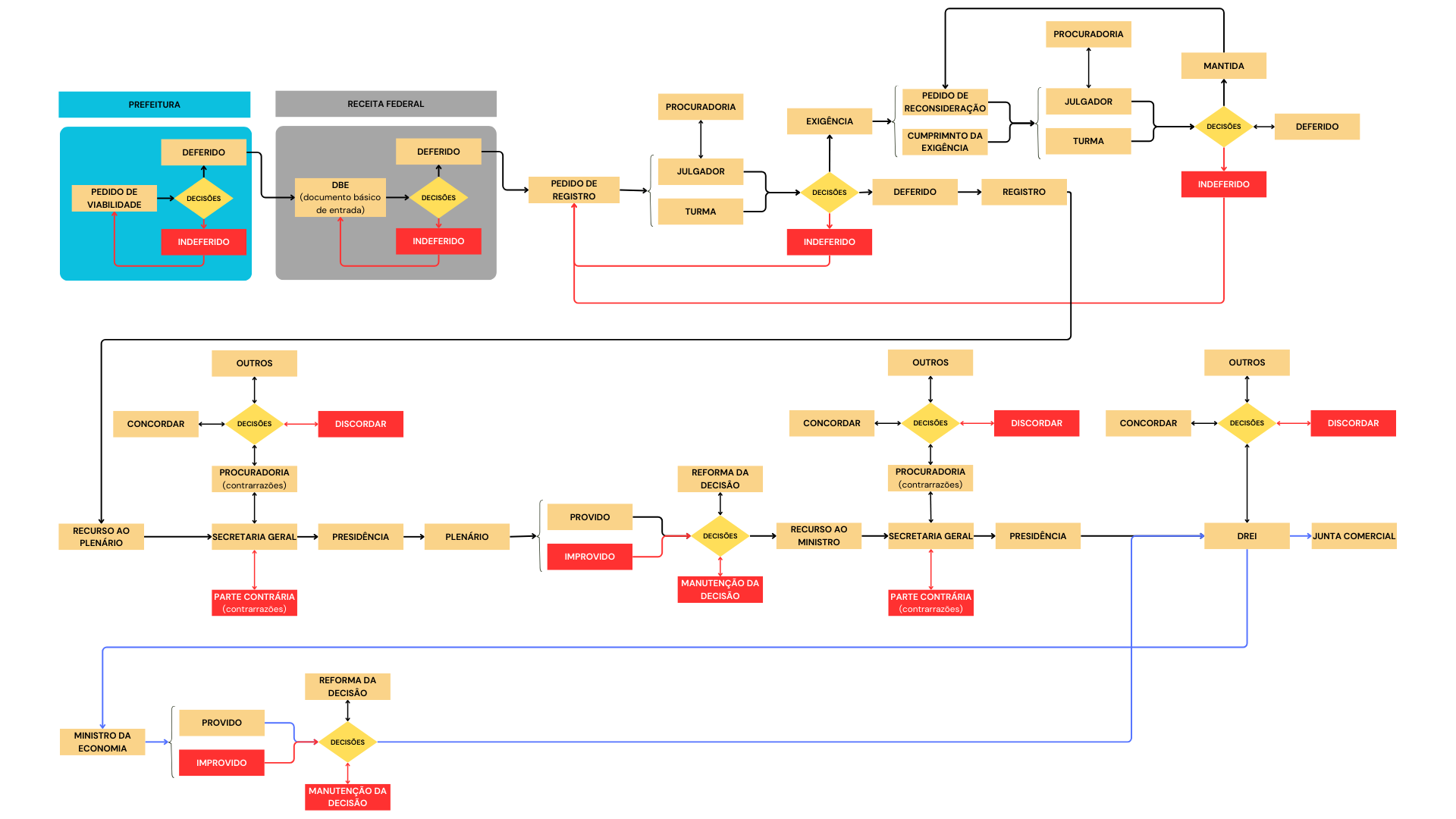
  • FLUXOGRAMA FLUXOGRAMA

    Fluxograma
  • preços_v3 preços_v3

    Tabela de preços
  • banner enarei banner enarei

  • preços_v2 preços_v2

    Tabela de valores
  • preços preços

    Tabela de valores
  • semana do MEI2025.png semana do MEI2025.png

  • semana do MEI2025.png semana do MEI2025.png

  • Atenção, MEI! Saiba se você precisa declarar o Imposto de Renda de Pessoa Física - DIRPF 2025. Atenção, MEI! Saiba se você precisa declarar o Imposto de Renda de Pessoa Física - DIRPF 2025.

  • « Anterior
  • 1
  • 2
  • 3
  • 4
  • 5
  • 6
  • 7
  • ...
  • 242
  • Próximo »
Compartilhe por Facebook Compartilhe por Twitter Compartilhe por LinkedIn Compartilhe por WhatsApp link para Copiar para área de transferência
  • CRED+
    • Acesso para MEI e MPE (CRED+)
      • Faça sua Solicitação
      • Listagem de Instituições Participantes
      • Criar Conta Gov.br
      • Dasn-Simei
      • Acesso para Instituições Financeiras
      • Legislação do Programa
      • Acesso para Instituições Financeiras
    • Acesso para Instituições Financeiras (CRED+)
      • Legislação do Programa
      • Acesso para Instituições Financeiras (CRED+)
      • Criar Conta Gov.br
    • Apoio às Microempresas e Empresas de Pequeno Porte (PRONAMPE)
      • Cursos Sebrae sobre Gestão Financeira
  • Fórum Permanente
    • Notícias
    • Conheça o Fórum Permanente das MPEs
      • Ações e Entregas
      • Legislação
    • Política Nacional
      • Fale conosco
      • Agenda
      • Legislação
      • O que é a Política Nacional?
      • Como a Política chega aos territórios
    • Comitês Temáticos
      • CT1 - Racionalização Legal e Burocrática
      • CT2 - Acesso a Mercados
      • CT3 - Tecnologia e Inovação
      • CT4 - Investimento, Financiamento e Crédito
      • CT5 - Formação e Capacitação Empreendedora
      • CT6 - Microempreendedor Individual
      • CT7 - Politica Nacional de Apoio e Desenvolvimento das Micro e Pequenas Empresas
      • 2 Apresentacao CT 1 - INPI
      • CT8 - Fórum dos Fóruns
      • Grupo de Trabalho - Empreendedorismo Feminino
    • Cartilhas, Livros e Relatórios
    • Outras Publicações
    • Acesso á informações
      • CORONAVÍRUS
      • Lei Complementar 123
      • Notícias Dos Estados
      • Cartilhas
      • Relatórios
      • Livros
      • Outras Publicações
      • Arquivos e Imagens
    • Central de Conteúdos
      • Vídeos
      • Instagram
      • Fale Conosco
    • Calendário 2026
    • Legislação
      • Portarias
      • Decreto
      • LEI
    • Integrantes
      • Arquivos e Imagens
    • Atas
      • Ordinárias
      • Plenárias
      • Comitês Tématicos
    • Calendário
    • Conheça o Fórum
    • Últimas Notícias
    • Notícias dos Estados
    • Contato
    • Agenda Prioritária 2024
    • AGENDA PRIORITÁRIA 2025
  • Empreendedor
    • Quero ser MEI
      • Por que ser um MEI?
      • O que você precisa saber antes de se tornar um MEI
      • Documentos necessários
      • Quais as ocupações que podem ser MEI
      • Dicas de Segurança Vigilância Sanitária
      • Dicas de Segurança Corpo de Bombeiros
      • Dicas de Meio Ambiente
      • Direitos e Obrigações
      • Prepare-se
      • Formalize-se!
      • Soluções para você Começar Bem
      • Cadastro de Atividade Turística - Cadastur
      • Perguntas Frequentes
      • Passo a passo para se formalizar
      • Ajuda
    • Serviços para MEI
      • Pagamento de Contribuição Mensal e Parcelamentos
      • Relatório Mensal
      • Nota fiscal
      • Soluções Financeiras para o seu Negócio (CRED+)
      • Acesso a Mercados
      • Atualização Cadastral
      • Declaração Anual de Faturamento
      • Emissão de Comprovante (CCMEI)
      • Baixa da Empresa
      • Transição do MEI para Microempresa (desenquadramento do MEI)
      • Contratação de Empregado
      • Certidões e Comprovantes
      • Cadastro de Atividade Turística - Cadastur
      • Regularize
      • Saúde e Segurança do Trabalho – SST
      • Enquadramento
      • Nova regra para o Nome Empresarial do MEI
    • Capacita
      • Capacita
    • CRED+
    • Elas Empreendem
      • Imagens - Elas empreendem
      • Comitê Gestor da Estratégia
      • Ações Prevista
      • Ela Pode
      • Acesse o Decreto
      • Despertar
      • Formalizar
      • Aprender para Crescer
      • Crédito
      • Tecnologia
      • Jornada MEI Mulher
      • Panorama do Empreendedorismo Feminino no Brasil
      • Relatório Diagnostico
      • Relatório Teoria da Mudança
      • Relatório Anual de Atividades
    • Estatísticas
    • Legislação
    • Parcerias
    • Perguntas Frequentes
    • Fale Conosco
    • Ajuda
      • Sebrae
      • Simples Nacional
      • Salas do Empreendedor
      • Fale Conosco
      • Perguntas Frequentes
    • Gestor Público
      • Contrata mais Brasil
      • Cartilha
      • Sala do Empreendedor
      • Ente Federado
    • MEI conta com a Gente
      • Perguntas Frequentes
      • Contador,dúvidas? Veja aqui as Perguntas Frequentes
    • Notícias
    • Programas
    • Rede MEI
      • Conheça a Rede MEI
      • Como Participar
      • Fale Conosco
      • Perguntas Frequentes
      • Acesse Eventos e Publicações
    • Gestão MEI
      • Acesse aqui a plataforma
      • Perguntas Frequentes Sobre a Parceria
      • Guia do Usuário para Acesso à Plataforma
      • Acordo de Cooperação Técnica 06/2025- MEMP/ASSIMPI
    • Impulsiona MEI
    • Impulsiona MEI
      • Guia do Usuário para Acesso à Plataforma
      • Perguntas Frequentes Sobre a Parceria
      • Acesse a plataforma
    • Baixar APP Meu MEI digital
      • Baixar o app Meu Mei Digital versão Android
      • Baixar o app meu Mei Digital versão Apple
    • Redes Sociais
      • Twitter
      • Instagram
      • YouTube
      • Facebook
      • Linkedin
      • Flickr
    • Manual do Jovem empreendedor
      • Manual do Jovem empreendedor
    • Chatbot MEIre
  • Inova Simples
    • Abra a sua Empresa Simples de Inovação
    • Preciso de informações e orientações
      • Perguntas Frequentes
      • Manual de acesso ao formulário eletrônico
      • Contato
      • Orientações para Alterações Cadastrais e Baixa
      • Painel Inova
      • Estatísticas
      • Orientações para Transformação
    • Registro de marcas e patentes
      • Registro de marcas e patentes
      • Orientações gerais do INPI para as empresas inscritas no Inova Simples
      • Cadastro no e-INPI
      • Informações gerais sobre o trâmite prioritário
      • Guia Básico para Pedidos de Marcas
      • Guia Básico de Patentes
      • Passo a passo para requerer o trâmite prioritário
      • Sistema e-Patentes
      • Contato INPI
  • Invest Export Brasil
    • Exportar
      • Aprender a exportar
      • Exporte serviços
      • Conheça os mercados
      • Consulte estatísticas e indicadores
      • Divulgue seu produto
      • Encontre compradores
      • Participe de eventos
      • Consulte a legislação
      • Acesse sistemas de comércio exterior
      • Busque apoio
    • Importar
      • Entenda o processo de importação
      • Consulte normas administrativas
      • Conheça procedimentos aduaneiros
      • Consulte normas tributárias
      • Conheça Drawback
      • Como Exportar para o Brasil
      • Acesse sistemas de comércio exterior
      • Busque Apoio
      • Consulte a Legislação
    • Investir
      • Conheça o Brasil
      • Conheça as regiões brasileiras
      • Encontre oportunidades de investimentos
      • Busque incentivos
      • Consulte os investimentos anunciados
      • Guias
      • Internacionalize sua empresa
      • Investment Map
      • Busque Apoio
    • Aviso
    • Calendário de Feiras
  • Portal do Artesanato Brasileiro
    • Conheça o PAB
    • Quero Ser Artesão
      • Cadastro
    • Coordenações do PAB
      • NORTE
      • NORDESTE
      • CENTRO-OESTE
      • SUDESTE
      • SUL
      • PAB Nacional
    • Legislação
    • Dados SICAB
    • Feiras e Eventos
      • Feiras 2021
      • Resultado da participação do PAB em feiras
      • Resultado Comercialização
      • Edital de chamamento Público 2022
    • Notícias
    • CredArtesanato
    • Calendário de Feiras, Eventos e Reuniões
    • Fale Conosco
    • Perguntas frequentes
    • Rede Artesanato Brasil
    • Lojas
    • Trilha do Artesão Empreendedor
    • Rede Artesanato Brasil
      • Rede Artesanato Brasil
    • Imagens carrossel
    • Microcurso - Introdução à Base Conceitual do Artesanato
      • Dúvidas Frequentes
  • Redesim
    • Abrir CNPJ
      • Passo 1 - Viabilidade
      • Passo 2 - Inscrição
      • Passo 3 - Licenciamento
    • Meu CNPJ
      • Minhas Empresas
      • Inscrever Filial
      • Inscrever Patrimônio de Afetação
      • Alterar CNPJ
      • Baixar CNPJ
      • Atos no Estado e no Município
      • Dispensa de Licenciamento
      • Atividade Turística
      • Produtos de Origem Animal
    • Meus Clientes (Contador)
    • Proteger meu CPF
    • Consultar CNPJ
    • Acompanhar Protocolo
    • Emitir Comprovantes
      • Emitir Comprovante de Inscrição
      • Emitir Comprovante de Inscrição com Código de Autenticidade
      • Emitir Comprovante de Renúncia
    • Validar Comprovantes
      • Validar Comprovante de Inscrição
      • Validar Comprovante de Renúncia
    • Orientação e Ajuda
      • Sobre Viabilidade
      • Sobre Inscrição
      • Sobre Inscrição de Patrimônio de Afetação
      • Sobre Alteração
      • Sobre o Protocolo
      • Sobre Licenciamento
      • Sobre a Redesim
    • Estatísticas
      • Mapa de Empresas
      • Estabelecimentos por Situação
      • Tempo de Abertura de Empresas
  • Mapa de Empresas
    • Painéis do Mapa de Empresas
    • Boletins anteriores
    • Boletins
    • Redirect
    • Arquivos
  • Departamento Nacional de Registro Empresarial e Integração (DREI)
    • Quem somos
    • Notícias
      • Notícias TESTE
    • Juntas Comerciais
      • Acre (AC)
      • Alagoas (AL)
      • Bahia (BA)
      • Distrito Federal (DF)
      • Paraná (PR)
      • Santa Catarina (SC)
      • Ceará (CE)
      • Amapá (AP)
      • Tocantins (TO)
      • Amazonas (AM)
      • Espírito Santo (ES)
      • Goiás (GO)
      • Maranhão (MA)
      • Mato Grosso (MT)
      • Mato Grosso do Sul (MS)
      • Minas Gerais (MG)
      • Pará (PA)
      • Paraíba (PB)
      • Piauí (PI)
      • Pernambuco (PE)
      • Rio de Janeiro (RJ)
      • Rio Grande do Norte (RN)
      • Rio Grande do Sul (RS)
      • Rondônia (RO)
      • Roraima (RR)
      • Sergipe (SE)
      • São Paulo (SP)
    • Normas
      • Legislações Federais
      • Decretos
      • Instruções Normativas e Manuais
      • Ofícios Circulares DREI
      • Arquivos antigos
      • Notas Técnicas
    • Decisões Recursais
      • Arquivos
    • Publicações legais
      • Arquivos
    • Consultas Públicas
      • Consultas Abertas
      • Consultas Encerradas
    • CGSIM
      • Resoluções CGSIM
      • Portarias CGSIM
      • Ofícios e Comunicados
      • Arquivos antigos e atas de reunião
    • Dispensa de Alvará e Licenças
      • Relatórios de 2021
      • Relatórios de 2022
      • Relatórios anteriores
    • Empresas Estrangeiras
      • Empresas Estrangeiras
    • Inova Simples
    • Orientações de abertura
      • Tipos de Pessoas Jurídicas
      • Quero registrar minha empresa
    • Mapa de Empresas
    • Tradutores e leiloeiros
      • Grupo de Trabalho de Leiloeiros Oficiais (Portaria MEMP nº. 244, de 2024)
  • Pastas da nova capa
    • Cadastro MEI
    • Abrir CNPJ
    • Consulta CNPJ
    • Cadastro Artesão (SICAB)
    • Cadastro Empresa de Inovação
    • Invest & Export Brasil
    • Tipos de pessoas jurídicas
    • Programa Acredita
    • Iniciativas para as MPEs
Redefinir Cookies
Redes sociais
  • YouTube
Acesso àInformação
Todo o conteúdo deste site está publicado sob a licença Creative Commons Atribuição-SemDerivações 3.0 Não Adaptada.
Voltar ao topo da página
Fale Agora Refazer a busca