Ir para o Conteúdo 1 Ir para a Página Inicial 2 Ir para o menu de Navegação 3 Ir para a Busca 4 Ir para o Mapa do site 5
Abrir menu principal de navegação
Ministério da Ciência, Tecnologia e Inovação
Termos mais buscados
  • imposto de renda
  • inss
  • assinatura
  • cnh social
  • mei
Termos mais buscados
  • imposto de renda
  • inss
  • assinatura
  • Assuntos
    • Notícias
      • 2026
      • 2025
      • 2024
      • 2023
      • 2022
      • 2021
    • Coronavirus
    • Bolsa Científica
      • Perguntas e Respostas
      • Mentoria Olímpica Fique por Dentro
      • Saiba Mais
    • Agente Transformador da Ciência
      • Imagens
      • Paginas
      • Documentos
    • Bens Sensíveis
      • Legislação
    • Chamamento Vacinas Nacionais
    • FNDCT
      • Páginas
    • CCT
      • Sobre
      • Legislação em Vigor
      • Documentos e Registros Atuais
      • Contribuições do CCT
      • Conferências Nacionais de CT&I
      • Memória (1975 a 2023)
      • Imagens
      • Projeto CCT 50 anos
    • ICGEB
      • 2024
      • 2025
    • Cooperação Internacional
    • Clima
      • Páginas
      • Notícias
      • Iniciativas
      • Publicações sobre mudança do clima
      • Fatores de emissão de CO2
      • Publicações sobre mudança do clima
      • Mecanismo do Desenvolvimento Limpo
    • Indicadores Nacionais de Ciência, Tecnologia e Inovação
    • Tecnologias Habilitadoras
      • Nanotecnologia
      • Fotônica
      • Materiais Avançados
    • Transformação Digital
      • Internet das Coisas
      • Capacitação Tecnológica
      • Inteligência Artificial
      • Cooperação Internacional
      • Comunicações Avançadas
      • Fomento
      • Plano Brasileiro de Inteligência Artificial
      • E-Digital
      • Segurança Cibernética
      • Inteligência Artificial
      • Estratégia Brasileira de Inteligência Artificial
      • Arquivos Internet das Coisas
      • Arquivos Fomento
      • Internet das Coisas
      • Capacitação Tecnológica
      • Observatório de Tecnologias Digitais
    • Lei de TICs
    • Lei do Bem
    • PADIS
    • PiBiogás
    • Popularização da Ciência
    • PPA
      • PPA 2020-2023
      • PPA 2024 – 2027
    • Propriedade Intelectual e Transferência de Tecnologia
      • Arquivos
      • Páginas
    • Promoção da Ciência
      • Arquivo
    • Semicondutores
      • arquivo
    • SIRENE
      • Sobre o SIRENE
      • Emissões
      • Dados e Ferramentas
      • Publicações
      • Central de Conteúdo
      • Fale com a CGCL
      • Teste
    • RedeVírus MCTI
    • Oceano e Antártica
      • Consulta pública para projetos de uso de navios para pesquisa oceânica
      • Chamamento Oceano
    • Chamamento Oceano
      • Decreto 9.190/2017
      • Portaria MCTIC 1.917/2020
      • Portaria Interministerial ME/MCTI nº 2828/2021
      • Estudo de Publicização
      • Documentos relacionados ao Edital
      • Comunicado de Republicação chamamento público nº 25/2021, de 06 de agosto de 2021
      • Comunicado de Sessão Pública de Habilitação de Propostas
      • Comunicado sobre a convocação para apresentação oral da proposta
    • Corregedoria
      • Comunicados Corregedoria
      • Sobre a Corregedoria
    • Marco Legal de CT&I
  • Acesso à Informação
    • Institucional
      • O Ministério
      • A Ministra
      • Agenda de Autoridades
      • Base Jurídica do Ministério
      • Competências
      • Composição
      • Comissão de ética
      • Ouvidoria
      • Corregedoria
      • Desenvolvimento de Pessoas
      • Estrutura Organizacional
      • Horário de Atendimento
      • Legislação
      • Organograma
      • Política de Privacidade
      • PGD | Programa de Gestão e Desempenho
      • Quem é Quem
    • Ações e Programas
      • Ações e Programas
      • Carta de Serviços
      • Renúncia de Receitas
      • Fundo de Amparo ao Trabalhador - FAT
    • Participação Social
      • Ouvidoria
      • Audiências e Consultas Públicas
      • Conselhos e Órgãos Colegiados
      • Conferências
      • Conselho de Usuários
      • Outras Ações
    • Auditorias
    • Integridade
    • Convênios e Transferências
    • Termos de Execução Descentralizada
      • 2026
      • 2025
      • 2024
      • 2023
      • 2022
      • 2021
      • 2020
      • 2019
      • 2018
    • Dispensa de Celebração de Termo de Execução Descentralizada
      • 2026
      • 2025
      • 2024
      • 2023
    • Receitas e Despesas
    • Licitações e Contratos
    • Servidores (ou Empregados Públicos)
    • Informações Classificadas
    • Serviço de Informação ao Cidadão - SIC
    • Perguntas Frequentes
    • Dados Abertos
      • Dados Abertos
      • Ações de Capacitação
    • Sanções Administrativas
    • Ferramentas e aspectos tecnológicos
    • Agenda de Autoridades
    • Consulta Pública
      • Consulta Pública - Política Nacional de Espaço
      • PLANO DE DADOS ABERTOS
    • Contratos de Gestão/Organizações Sociais
      • Centro Nacional de Pesquisa em Energia e Materiais - CNPEM
      • Institucionais
      • CGEE - Centro de Gestão e Estudos Estratégicos
      • Empresa Brasileira de Pesquisa e Inovação Industrial
      • Instituto de Desenvolvimento Sustentável Mamirauá - IDSM
      • Instituto de Matemática Pura e Aplicada - IMPA
      • Rede Nacional de Ensino e Pesquisa - RNP
      • INPO - Instituto Nacional de Pesquisas Oceânicas
    • Editais
      • EDITAL DE CHAMAMENTO PÚBLICO Nº 66/2024/SEI-MCTI
      • EDITAL DE CHAMAMENTO PÚBLICO Nº 4/2021/SEI-MCTI
      • EDITAL DE CHAMAMENTO PÚBLICO Nº 144/2020
    • Governança e Gestão
    • Legislação
      • Pesquisa
      • Ementário
    • Gestão Documental e Processo Eletrônico
      • Peticionamento Eletrônico
      • Cadastramento de usuários externos
    • LGPD | Privacidade e Proteção de Dados Pessoais
      • Legislação
      • Encarregado pelo Tratamento de Dados Pessoais
      • CPDP-MCTI
      • Guias e Cartilhas
      • Direito dos Titulares
      • Glossário de Proteção de Dados Pessoais
      • Perguntas Frequentes
      • Cursos
      • Incidente de Segurança com Dados Pessoais
    • Orçamento
      • PLOA
    • Prestação de Contas
      • 2022
      • 2021
      • 2020
      • 2019
      • 2018
      • 2017
      • 2016
      • 2023
      • 2024
    • Unidades de Pesquisa
      • Termos de Compromisso de Gestão
      • Relatório Executivo
      • Unidades
    • Plano de Contratações Anual (PCA)
      • PORTAL NACIONAL DE CONTRATAÇÕES PÚBLICAS (PNCP)
    • Emendas Parlamentares de Relator Geral do Orçamento - RP9
    • Protocolo de Intenções e Acordos de Cooperação Técnica
  • Composição
    • Ministra
    • Gabinete
    • Assessoria de Participação Social e Diversidade
    • Assessoria Especial de Controle Interno
    • Ouvidoria
    • Corregedoria
    • Assessoria Especial de Assuntos Internacionais
    • Assessoria Especial de Assuntos Parlamentares e Federativos
    • Assessoria Especial de Comunicação Social
    • Secretaria-Executiva
    • Assessoria do Conselho Nacional de Ciência e Tecnologia (ASCCT/MCTI)
    • Consultoria Jurídica - CONJUR
    • Secretaria de Políticas e Programas Estratégicos - SEPPE
    • Secretaria de Ciência e Tecnologia para o Desenvolvimento Social - SEDES
    • Secretaria de Desenvolvimento Tecnológico e Inovação - SETEC
    • Secretaria de Ciência e Tecnologia para Transformação Digital - SETAD
    • Unidades Vinculadas ao MCTI
      • AEB - Agência Espacial Brasileira
      • CNEN - Comissão Nacional de Energia Nuclear
      • CNPq - Conselho Nacional de Desenvolvimento Científico e Tecnológico
      • CBPF - Centro Brasileiro de Pesquisas Físicas
      • CEMADEN - Centro Nacional de Monitoramento e Alertas de Desastres Naturais
      • CETEM - Centro de Tecnologia Mineral
      • CETENE - Centro de Tecnologias Estratégicas do Nordeste
      • CTI - Centro de Tecnologia da Informação Renato Archer
      • IBICT - Instituto Brasileiro de Informação em Ciência e Tecnologia
      • INPA - Instituto Nacional de Pesquisas da Amazônia
      • INPE - Instituto Nacional de Pesquisas Espaciais
      • INSA - Instituto Nacional do Semiárido
      • INT - Instituto Nacional de Tecnologia
      • LNA - Laboratório Nacional de Astrofísica
      • LNCC - Laboratório Nacional de Computação Científica
      • MAST - Museu de Astronomia e Ciências Afins
      • Museu Paraense Emílio Goeldi
      • ON - Observatório Nacional
      • INMA - Instituto Nacional de Mata Atlântica
      • Finep - Financiadora de Estudos e Projetos
      • Ceitec S.A.
      • CGEE - Centro de Gestão e Estudos Estratégicos
      • CNPEM - Centro Nacional de Pesquisa em Energia e Materiais
      • IMPA - Instituto Nacional de Matemática Pura e Aplicada
      • Embrapii - Empresa Brasileira de Pesquisa e Inovação Industrial
      • IDSM - Instituto de Desenvolvimento Sustentável Mamirauá
      • RNP - Rede Nacional de Ensino e Pesquisa
      • INPP - Instituto Nacional de Pesquisa do Pantanal
    • Conselhos
      • Conselhos
      • CONCEA
      • CTNBio
  • Centrais de Conteúdo
    • Biblioteca
    • Comunicados MCTI
      • CTI Renato Archer (CTI): Homologação de Inscrições. Comitê de Busca.
      • MCTI abre processo de escolha de novo(a) diretor(a) para o CTI Renato Archer
      • Disponibilizado Formulário Eletrônico Formict ano-base 2022 para preenchimento pelas ICTs
      • Retificação do Formulário Eletrônico Formict ano-base 2022
      • Formict ano-base 2020 – Regularização – prorrogado para 31 de janeiro de 2023 o prazo para regularização pelas ICT não respondentes
      • Formict ano-base 2020 – Regularização – prorrogado para 16 de janeiro de 2023 o prazo para regularização pelas ICT não respondentes
      • Formict ano-base 2020 – Regularização Aberto até 15 de dezembro de 2022 para regularização pelas ICT não respondentes
      • Formict ano-base 2019 – Regularização – prorrogado para 24 de junho de 2022 o prazo para regularização pelas ICT não respondentes
      • Formict ano-base 2019 – Regularização - aberto até 15 de junho de 2022 para regularização pelas ICT não respondentes
      • Formulário de informações sobre atividades de P,D&I da Lei do Bem – Ano-Base 2021
      • Inscrições Homologadas - Seleção de Diretor para o Instituto Brasileiro de Informação em Ciência e Tecnologia - IBICT
      • Aberto processo de escolha para o cargo de Diretor-Presidente da EMBRAPII
      • MCTI PRORROGA PRAZO PARA INSCRIÇÃO PARA ESCOLHA DO (A) NOVO (A) Diretor (A) DO IBICT
      • Ministério da Ciência, Tecnologia e Inovações (MCTI) comunica a abertura do processo de escolha do novo Diretor ou Diretora do Instituto Brasileiro de Informação em Ciência e Tecnologia (Ibict).
      • Inscrições Homologadas - Seleção de Diretor para o Instituto Nacional da Mata Atlântica - INMA
      • ICTs, Formulário Eletrônico Formict ano-base 2021 disponível para preenchimento até 31/03/2022
      • Últimos dias da consulta pública para atualização da Estratégia Brasileira para Transformação Digital (E-Digital).
      • Aberto processo de escolha para o cargo de Diretor-Presidente do CGEE
      • Abertura de processo de escolha de novo (a) Diretor (a) para o Instituto Nacional da Mata Atlântica (INMA)
      • 2563 Empresas finalizaram o preenchimento do FORMP&D 2020
      • Formict ano-base 2020 aberto até 31 de outubro de 2021 para regularização pelas ICT não respondentes
      • Prazo de entrega do FORMP&D Ano-Base 2020
      • Inscrições Homologadas - Seleção de Diretor para o Museu de Astronomia e Ciências Afins - MAST
      • Inscrições Homologadas - Seleção de Diretor para o Observatório Nacional - ON
      • Formict ano-base 2019 aberto até 20 de setembro de 2021 para regularização pelas ICT não respondentes
      • CHAMADA CNPq/MCTI/SEMPI Nº 14/2021
      • Informações Relevantes sobre Formulários Eletrônicos Formict anos-base 2020 e 2019
      • COMUNICADO FNDCT MINISTRO MARCOS PONTES
      • Prorrogado o prazo de entrega do FORMP&D 2020
      • EDITAL Nº 18/2021/MCTI - PROCESSO DE ESCOLHA NOVO DIRETOR OBSERVATÓRIO NACIONAL/MCTI
      • EDITAL Nº 17/2021/MCTI - PROCESSO DE ESCOLHA NOVO DIRETOR MAST/MCTI
      • Formulário Eletrônico Formict ano-base 2020 aberto para preenchimento até 31 de agosto de 2021
      • Chamamento Público para Organização Social de Semicondutores
      • EDITAL CHAMAMENTO PÚBLICO Nº 11, DE 15 DE JUNHO DE 2021
      • A relação prevista no § 3º do art. 17 do Decreto nº 9.283 foi atualizada e está disponível na página do Formict
      • Formulário de informações sobre atividades de pesquisa da Lei do Bem - Ano Base 2020
      • Relação prevista no § 3º do art. 17 do Decreto nº 9.283 disponível na página do Formict
      • Prazo para envio do Novo Formulário Eletrônico Formict Ano-Base 2019 encerrado em 31 de março de 2021
      • Nova oportunidade para finalização do preenchimento do Formict AB 2019 – prazo final: 31 de março de 2021
      • Atos Normativos
      • Novo Formulário Eletrônico sobre a Política de Propriedade Intelectual das ICT do Brasil – Formict
      • Formulário de informações sobre atividades de pesquisa da Lei do Bem
      • Requerimento de Apoio Institucional a Fundos Patrimoniais e Endowments a CT&I
      • Dados Abertos sobre a Política de Propriedade Intelectual das ICT do Brasil
      • Nova Portaria de atualização dos procedimentos da Lei do Bem
      • Formulário de Cadastro de Pesquisas e Desenvolvedores de Projetos
      • Política de propriedade intelectual das Instituições Científicas, Tecnológicas e de Inovação (ICT)
    • Eventos
    • Marca do Governo Federal
    • Notícias
    • Publicações MCTI
      • Tecnologia da Informação - Legislação Atualizada
      • Plano Brasileiro de Inteligência Artificial (2025)
      • Evolução, impacto e potencial dos parques tecnológicos do Brasil
    • Repositório Digital do MCTI
    • V Conferência Nacional de CT&I
  • Canais de Atendimento
    • Ouvidoria
    • Imprensa
      • E-mail
      • Facebook
      • Instagram
      • Twitter
      • YouTube
      • Repositório Fotos
    • Fale Conosco
  • Sistemas e Plataformas
    • AdaptaBrasil
    • PiBiogás
    • PNIPE
    • Repositório Digital do MCTI
    • Semana Nacional de C&T
    • SiBBr
    • SIRENE
    • Inteli.gente
    • Observatório de Tecnologias Digitais
    • Observatório Brasileiro de Inteligência Artificial
  • Serviços
    • Serviços
    • Bens Sensíveis
    • Para o Servidor
  • GOV.BR
    • Serviços
      • Buscar serviços por
        • Categorias
        • Órgãos
        • Estados
      • Serviços por público alvo
        • Cidadãos
        • Empresas
        • Órgãos e Entidades Públicas
        • Demais segmentos (ONGs, organizações sociais, etc)
        • Servidor Público
    • Temas em Destaque
      • Orçamento Nacional
      • Redes de Atendimento do Governo Federal
      • Proteção de Dados Pessoais
      • Serviços para Imigrantes
      • Política e Orçamento Educacionais
      • Educação Profissional e Tecnológica
      • Educação Profissional para Jovens e Adultos
      • Trabalho e Emprego
      • Serviços para Pessoas com Deficiência
      • Combate à Discriminação Racial
      • Política de Proteção Social
      • Política para Mulheres
      • Saúde Reprodutiva da Mulher
      • Cuidados na Primeira Infância
      • Habitação Popular
      • Controle de Poluição e Resíduos Sólidos
    • Notícias
      • Serviços para o cidadão
      • Saúde
      • Agricultura e Pecuária
      • Cidadania e Assistência Social
      • Ciência e Tecnologia
      • Comunicação
      • Cultura e Esporte
      • Economia e Gestão Pública
      • Educação e Pesquisa
      • Energia
      • Forças Armadas e Defesa Civil
      • Infraestrutura
      • Justiça e Segurança
      • Meio Ambiente
      • Trabalho e Previdência
      • Turismo
    • Galeria de Aplicativos
    • Acompanhe o Planalto
    • Navegação
      • Acessibilidade
      • Mapa do Site
      • Termo de Uso e Aviso de Privacidade
    • Consultar minhas solicitações
    • Órgãos do Governo
    • Por dentro do Gov.br
      • Dúvidas Frequentes em relação ao Portal gov.br
      • Dúvidas Frequentes da conta gov.br
      • Ajuda para Navegar o Portal
      • Conheça os elementos do Portal
      • Política de e-participação
      • Termos de Uso
      • Governo Digital
      • Guia de Edição de Serviços do Portal Gov.br
    • Canais do Executivo Federal
    • Dados do Governo Federal
      • Dados Abertos
      • Painel Estatístico de Pessoal
      • Painel de Compras do Governo Federal
      • Acesso à Informação
    • Empresas e Negócios
Links Úteis
  • Galeria de Aplicativos
  • Participe
  • Galeria de Aplicativos
  • Participe
Redes sociais
  • Twitter
  • YouTube
  • Facebook
  • Flickr
  • Instagram
  • SoundCloud
  • Linkedin
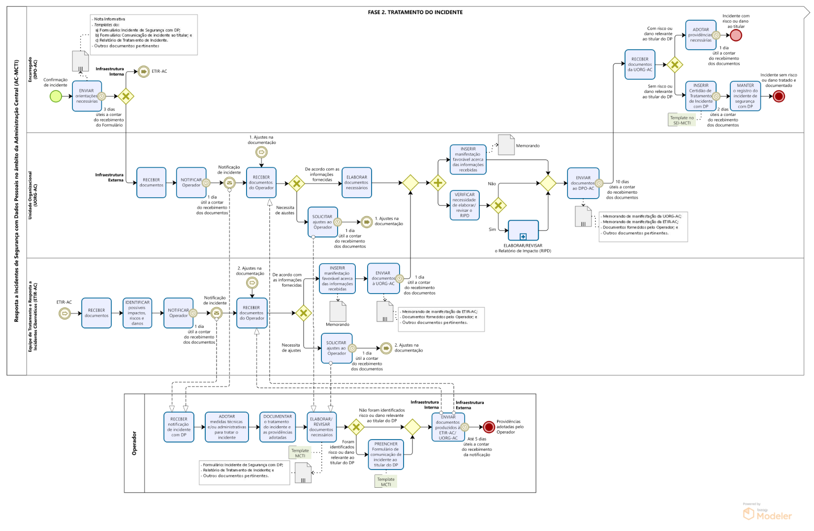
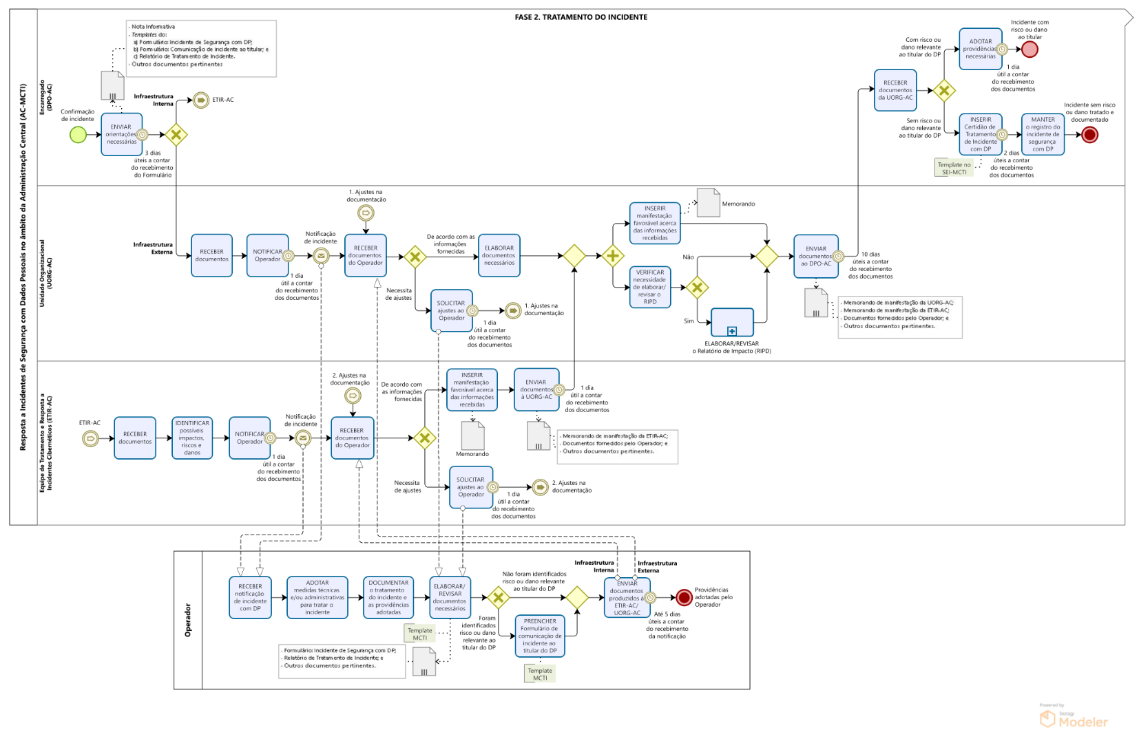
Você está aqui: Página Inicial Acesso à Informação LGPD | Privacidade e Proteção de Dados Pessoais Incidente de Segurança com Dados Pessoais 19.12.2025_Resposta Incidente_Fase 2_Tratamento do Incidente_adm central.png
Info

19.12.2025_Resposta Incidente_Fase 2_Tratamento do Incidente_adm central.png

Compartilhe por Facebook Compartilhe por Twitter Compartilhe por LinkedIn Compartilhe por WhatsApp link para Copiar para área de transferência
Atualizado em 19/12/2025 14h01
19.12.2025_Resposta Incidente_Fase 2_Tratamento do Incidente_adm central.png
Compartilhe por Facebook Compartilhe por Twitter Compartilhe por LinkedIn Compartilhe por WhatsApp link para Copiar para área de transferência
  • Assuntos
    • Notícias
      • 2026
      • 2025
      • 2024
      • 2023
      • 2022
      • 2021
    • Coronavirus
    • Bolsa Científica
      • Perguntas e Respostas
      • Mentoria Olímpica Fique por Dentro
      • Saiba Mais
    • Agente Transformador da Ciência
      • Imagens
      • Paginas
      • Documentos
    • Bens Sensíveis
      • Legislação
    • Chamamento Vacinas Nacionais
    • FNDCT
      • Páginas
    • CCT
      • Sobre
      • Legislação em Vigor
      • Documentos e Registros Atuais
      • Contribuições do CCT
      • Conferências Nacionais de CT&I
      • Memória (1975 a 2023)
      • Imagens
      • Projeto CCT 50 anos
    • ICGEB
      • 2024
      • 2025
    • Cooperação Internacional
    • Clima
      • Páginas
      • Notícias
      • Iniciativas
      • Publicações sobre mudança do clima
      • Fatores de emissão de CO2
      • Publicações sobre mudança do clima
      • Mecanismo do Desenvolvimento Limpo
    • Indicadores Nacionais de Ciência, Tecnologia e Inovação
    • Tecnologias Habilitadoras
      • Nanotecnologia
      • Fotônica
      • Materiais Avançados
    • Transformação Digital
      • Internet das Coisas
      • Capacitação Tecnológica
      • Inteligência Artificial
      • Cooperação Internacional
      • Comunicações Avançadas
      • Fomento
      • Plano Brasileiro de Inteligência Artificial
      • E-Digital
      • Segurança Cibernética
      • Inteligência Artificial
      • Estratégia Brasileira de Inteligência Artificial
      • Arquivos Internet das Coisas
      • Arquivos Fomento
      • Internet das Coisas
      • Capacitação Tecnológica
      • Observatório de Tecnologias Digitais
    • Lei de TICs
    • Lei do Bem
    • PADIS
    • PiBiogás
    • Popularização da Ciência
    • PPA
      • PPA 2020-2023
      • PPA 2024 – 2027
    • Propriedade Intelectual e Transferência de Tecnologia
      • Arquivos
      • Páginas
    • Promoção da Ciência
      • Arquivo
    • Semicondutores
      • arquivo
    • SIRENE
      • Sobre o SIRENE
      • Emissões
      • Dados e Ferramentas
      • Publicações
      • Central de Conteúdo
      • Fale com a CGCL
      • Teste
    • RedeVírus MCTI
    • Oceano e Antártica
      • Consulta pública para projetos de uso de navios para pesquisa oceânica
      • Chamamento Oceano
    • Chamamento Oceano
      • Decreto 9.190/2017
      • Portaria MCTIC 1.917/2020
      • Portaria Interministerial ME/MCTI nº 2828/2021
      • Estudo de Publicização
      • Documentos relacionados ao Edital
      • Comunicado de Republicação chamamento público nº 25/2021, de 06 de agosto de 2021
      • Comunicado de Sessão Pública de Habilitação de Propostas
      • Comunicado sobre a convocação para apresentação oral da proposta
    • Corregedoria
      • Comunicados Corregedoria
      • Sobre a Corregedoria
    • Marco Legal de CT&I
  • Acesso à Informação
    • Institucional
      • O Ministério
      • A Ministra
      • Agenda de Autoridades
      • Base Jurídica do Ministério
      • Competências
      • Composição
      • Comissão de ética
      • Ouvidoria
      • Corregedoria
      • Desenvolvimento de Pessoas
      • Estrutura Organizacional
      • Horário de Atendimento
      • Legislação
      • Organograma
      • Política de Privacidade
      • PGD | Programa de Gestão e Desempenho
      • Quem é Quem
    • Ações e Programas
      • Ações e Programas
      • Carta de Serviços
      • Renúncia de Receitas
      • Fundo de Amparo ao Trabalhador - FAT
    • Participação Social
      • Ouvidoria
      • Audiências e Consultas Públicas
      • Conselhos e Órgãos Colegiados
      • Conferências
      • Conselho de Usuários
      • Outras Ações
    • Auditorias
    • Integridade
    • Convênios e Transferências
    • Termos de Execução Descentralizada
      • 2026
      • 2025
      • 2024
      • 2023
      • 2022
      • 2021
      • 2020
      • 2019
      • 2018
    • Dispensa de Celebração de Termo de Execução Descentralizada
      • 2026
      • 2025
      • 2024
      • 2023
    • Receitas e Despesas
    • Licitações e Contratos
    • Servidores (ou Empregados Públicos)
    • Informações Classificadas
    • Serviço de Informação ao Cidadão - SIC
    • Perguntas Frequentes
    • Dados Abertos
      • Dados Abertos
      • Ações de Capacitação
    • Sanções Administrativas
    • Ferramentas e aspectos tecnológicos
    • Agenda de Autoridades
    • Consulta Pública
      • Consulta Pública - Política Nacional de Espaço
      • PLANO DE DADOS ABERTOS
    • Contratos de Gestão/Organizações Sociais
      • Centro Nacional de Pesquisa em Energia e Materiais - CNPEM
      • Institucionais
      • CGEE - Centro de Gestão e Estudos Estratégicos
      • Empresa Brasileira de Pesquisa e Inovação Industrial
      • Instituto de Desenvolvimento Sustentável Mamirauá - IDSM
      • Instituto de Matemática Pura e Aplicada - IMPA
      • Rede Nacional de Ensino e Pesquisa - RNP
      • INPO - Instituto Nacional de Pesquisas Oceânicas
    • Editais
      • EDITAL DE CHAMAMENTO PÚBLICO Nº 66/2024/SEI-MCTI
      • EDITAL DE CHAMAMENTO PÚBLICO Nº 4/2021/SEI-MCTI
      • EDITAL DE CHAMAMENTO PÚBLICO Nº 144/2020
    • Governança e Gestão
    • Legislação
      • Pesquisa
      • Ementário
    • Gestão Documental e Processo Eletrônico
      • Peticionamento Eletrônico
      • Cadastramento de usuários externos
    • LGPD | Privacidade e Proteção de Dados Pessoais
      • Legislação
      • Encarregado pelo Tratamento de Dados Pessoais
      • CPDP-MCTI
      • Guias e Cartilhas
      • Direito dos Titulares
      • Glossário de Proteção de Dados Pessoais
      • Perguntas Frequentes
      • Cursos
      • Incidente de Segurança com Dados Pessoais
    • Orçamento
      • PLOA
    • Prestação de Contas
      • 2022
      • 2021
      • 2020
      • 2019
      • 2018
      • 2017
      • 2016
      • 2023
      • 2024
    • Unidades de Pesquisa
      • Termos de Compromisso de Gestão
      • Relatório Executivo
      • Unidades
    • Plano de Contratações Anual (PCA)
      • PORTAL NACIONAL DE CONTRATAÇÕES PÚBLICAS (PNCP)
    • Emendas Parlamentares de Relator Geral do Orçamento - RP9
    • Protocolo de Intenções e Acordos de Cooperação Técnica
  • Composição
    • Ministra
    • Gabinete
    • Assessoria de Participação Social e Diversidade
    • Assessoria Especial de Controle Interno
    • Ouvidoria
    • Corregedoria
    • Assessoria Especial de Assuntos Internacionais
    • Assessoria Especial de Assuntos Parlamentares e Federativos
    • Assessoria Especial de Comunicação Social
    • Secretaria-Executiva
    • Assessoria do Conselho Nacional de Ciência e Tecnologia (ASCCT/MCTI)
    • Consultoria Jurídica - CONJUR
    • Secretaria de Políticas e Programas Estratégicos - SEPPE
    • Secretaria de Ciência e Tecnologia para o Desenvolvimento Social - SEDES
    • Secretaria de Desenvolvimento Tecnológico e Inovação - SETEC
    • Secretaria de Ciência e Tecnologia para Transformação Digital - SETAD
    • Unidades Vinculadas ao MCTI
      • AEB - Agência Espacial Brasileira
      • CNEN - Comissão Nacional de Energia Nuclear
      • CNPq - Conselho Nacional de Desenvolvimento Científico e Tecnológico
      • CBPF - Centro Brasileiro de Pesquisas Físicas
      • CEMADEN - Centro Nacional de Monitoramento e Alertas de Desastres Naturais
      • CETEM - Centro de Tecnologia Mineral
      • CETENE - Centro de Tecnologias Estratégicas do Nordeste
      • CTI - Centro de Tecnologia da Informação Renato Archer
      • IBICT - Instituto Brasileiro de Informação em Ciência e Tecnologia
      • INPA - Instituto Nacional de Pesquisas da Amazônia
      • INPE - Instituto Nacional de Pesquisas Espaciais
      • INSA - Instituto Nacional do Semiárido
      • INT - Instituto Nacional de Tecnologia
      • LNA - Laboratório Nacional de Astrofísica
      • LNCC - Laboratório Nacional de Computação Científica
      • MAST - Museu de Astronomia e Ciências Afins
      • Museu Paraense Emílio Goeldi
      • ON - Observatório Nacional
      • INMA - Instituto Nacional de Mata Atlântica
      • Finep - Financiadora de Estudos e Projetos
      • Ceitec S.A.
      • CGEE - Centro de Gestão e Estudos Estratégicos
      • CNPEM - Centro Nacional de Pesquisa em Energia e Materiais
      • IMPA - Instituto Nacional de Matemática Pura e Aplicada
      • Embrapii - Empresa Brasileira de Pesquisa e Inovação Industrial
      • IDSM - Instituto de Desenvolvimento Sustentável Mamirauá
      • RNP - Rede Nacional de Ensino e Pesquisa
      • INPP - Instituto Nacional de Pesquisa do Pantanal
    • Conselhos
      • Conselhos
      • CONCEA
      • CTNBio
  • Centrais de Conteúdo
    • Biblioteca
    • Comunicados MCTI
      • CTI Renato Archer (CTI): Homologação de Inscrições. Comitê de Busca.
      • MCTI abre processo de escolha de novo(a) diretor(a) para o CTI Renato Archer
      • Disponibilizado Formulário Eletrônico Formict ano-base 2022 para preenchimento pelas ICTs
      • Retificação do Formulário Eletrônico Formict ano-base 2022
      • Formict ano-base 2020 – Regularização – prorrogado para 31 de janeiro de 2023 o prazo para regularização pelas ICT não respondentes
      • Formict ano-base 2020 – Regularização – prorrogado para 16 de janeiro de 2023 o prazo para regularização pelas ICT não respondentes
      • Formict ano-base 2020 – Regularização Aberto até 15 de dezembro de 2022 para regularização pelas ICT não respondentes
      • Formict ano-base 2019 – Regularização – prorrogado para 24 de junho de 2022 o prazo para regularização pelas ICT não respondentes
      • Formict ano-base 2019 – Regularização - aberto até 15 de junho de 2022 para regularização pelas ICT não respondentes
      • Formulário de informações sobre atividades de P,D&I da Lei do Bem – Ano-Base 2021
      • Inscrições Homologadas - Seleção de Diretor para o Instituto Brasileiro de Informação em Ciência e Tecnologia - IBICT
      • Aberto processo de escolha para o cargo de Diretor-Presidente da EMBRAPII
      • MCTI PRORROGA PRAZO PARA INSCRIÇÃO PARA ESCOLHA DO (A) NOVO (A) Diretor (A) DO IBICT
      • Ministério da Ciência, Tecnologia e Inovações (MCTI) comunica a abertura do processo de escolha do novo Diretor ou Diretora do Instituto Brasileiro de Informação em Ciência e Tecnologia (Ibict).
      • Inscrições Homologadas - Seleção de Diretor para o Instituto Nacional da Mata Atlântica - INMA
      • ICTs, Formulário Eletrônico Formict ano-base 2021 disponível para preenchimento até 31/03/2022
      • Últimos dias da consulta pública para atualização da Estratégia Brasileira para Transformação Digital (E-Digital).
      • Aberto processo de escolha para o cargo de Diretor-Presidente do CGEE
      • Abertura de processo de escolha de novo (a) Diretor (a) para o Instituto Nacional da Mata Atlântica (INMA)
      • 2563 Empresas finalizaram o preenchimento do FORMP&D 2020
      • Formict ano-base 2020 aberto até 31 de outubro de 2021 para regularização pelas ICT não respondentes
      • Prazo de entrega do FORMP&D Ano-Base 2020
      • Inscrições Homologadas - Seleção de Diretor para o Museu de Astronomia e Ciências Afins - MAST
      • Inscrições Homologadas - Seleção de Diretor para o Observatório Nacional - ON
      • Formict ano-base 2019 aberto até 20 de setembro de 2021 para regularização pelas ICT não respondentes
      • CHAMADA CNPq/MCTI/SEMPI Nº 14/2021
      • Informações Relevantes sobre Formulários Eletrônicos Formict anos-base 2020 e 2019
      • COMUNICADO FNDCT MINISTRO MARCOS PONTES
      • Prorrogado o prazo de entrega do FORMP&D 2020
      • EDITAL Nº 18/2021/MCTI - PROCESSO DE ESCOLHA NOVO DIRETOR OBSERVATÓRIO NACIONAL/MCTI
      • EDITAL Nº 17/2021/MCTI - PROCESSO DE ESCOLHA NOVO DIRETOR MAST/MCTI
      • Formulário Eletrônico Formict ano-base 2020 aberto para preenchimento até 31 de agosto de 2021
      • Chamamento Público para Organização Social de Semicondutores
      • EDITAL CHAMAMENTO PÚBLICO Nº 11, DE 15 DE JUNHO DE 2021
      • A relação prevista no § 3º do art. 17 do Decreto nº 9.283 foi atualizada e está disponível na página do Formict
      • Formulário de informações sobre atividades de pesquisa da Lei do Bem - Ano Base 2020
      • Relação prevista no § 3º do art. 17 do Decreto nº 9.283 disponível na página do Formict
      • Prazo para envio do Novo Formulário Eletrônico Formict Ano-Base 2019 encerrado em 31 de março de 2021
      • Nova oportunidade para finalização do preenchimento do Formict AB 2019 – prazo final: 31 de março de 2021
      • Atos Normativos
      • Novo Formulário Eletrônico sobre a Política de Propriedade Intelectual das ICT do Brasil – Formict
      • Formulário de informações sobre atividades de pesquisa da Lei do Bem
      • Requerimento de Apoio Institucional a Fundos Patrimoniais e Endowments a CT&I
      • Dados Abertos sobre a Política de Propriedade Intelectual das ICT do Brasil
      • Nova Portaria de atualização dos procedimentos da Lei do Bem
      • Formulário de Cadastro de Pesquisas e Desenvolvedores de Projetos
      • Política de propriedade intelectual das Instituições Científicas, Tecnológicas e de Inovação (ICT)
    • Eventos
    • Marca do Governo Federal
    • Notícias
    • Publicações MCTI
      • Tecnologia da Informação - Legislação Atualizada
      • Plano Brasileiro de Inteligência Artificial (2025)
      • Evolução, impacto e potencial dos parques tecnológicos do Brasil
    • Repositório Digital do MCTI
    • V Conferência Nacional de CT&I
  • Canais de Atendimento
    • Ouvidoria
    • Imprensa
      • E-mail
      • Facebook
      • Instagram
      • Twitter
      • YouTube
      • Repositório Fotos
    • Fale Conosco
  • Sistemas e Plataformas
    • AdaptaBrasil
    • PiBiogás
    • PNIPE
    • Repositório Digital do MCTI
    • Semana Nacional de C&T
    • SiBBr
    • SIRENE
    • Inteli.gente
    • Observatório de Tecnologias Digitais
    • Observatório Brasileiro de Inteligência Artificial
  • Serviços
    • Serviços
    • Bens Sensíveis
    • Para o Servidor
Redefinir Cookies
Redes sociais
  • Twitter
  • YouTube
  • Facebook
  • Flickr
  • Instagram
  • SoundCloud
  • Linkedin
Acesso àInformação
Todo o conteúdo deste site está publicado sob a licença Creative Commons Atribuição-SemDerivações 3.0 Não Adaptada.
Voltar ao topo da página
Fale Agora Refazer a busca