Ir para o Conteúdo 1 Ir para a Página Inicial 2 Ir para o menu de Navegação 3 Ir para a Busca 4 Ir para o Mapa do site 5
Abrir menu principal de navegação
Ministério da Justiça e Segurança Pública
Termos mais buscados
  • imposto de renda
  • inss
  • assinatura
  • cnh social
  • mei
Termos mais buscados
  • imposto de renda
  • inss
  • assinatura
  • Assuntos
    • Notícias
    • Secretaria Nacional de Justiça - Senajus
      • DRCI
      • Combate à Corrupção, à Lavagem de Dinheiro e ao Financiamento ao Terrorismo
      • Cooperação Jurídica Internacional
      • Enfrentamento ao Tráfico de Pessoas
      • Migrações
      • Refúgio
    • Secretaria Nacional de Acesso à Justiça - Saju
      • Projetos
      • Editais
      • Publicações
      • Crescer em Paz
    • Secretaria Nacional de Assuntos Legislativos - Sal
      • Propostas Legislativas
      • Emendas Parlamentares
      • Relações Parlamentares
      • Diretoria de Assuntos Legislativo
      • Diretoria de Assuntos Parlamentares
    • Secretaria Nacional de Políticas sobre Drogas e Gestão de Ativos - Senad
      • Crescer em Paz
      • Pronasci Juventude
      • OBID
      • CONAD
      • FUNAD
      • PNAD
    • Secretaria Nacional de Segurança Pública - Senasp
      • Rede Integrada de Perfis Genéticos
      • SUSP
      • Sinesp
      • Desaparecidos
    • Secretaria Nacional de Direitos Digitais - Sedigi
      • Classificação Indicativa
      • Crescer em Paz
    • Secretaria Nacional do Consumidor - Senacon
      • Combate à Pirataria
      • Fundo de Defesa dos Direitos Difusos
      • Consumidor.Gov
      • Defesa do Consumidor
    • Secretaria Nacional de Políticas Penais - Senappen
      • Pena Justa
      • Sistema Penitenciário Federal
      • Estatísticas Penitenciárias
    • Agência Nacional de Proteção de Dados
    • Polícia Federal
    • Polícia Rodoviária Federal
    • CADE
    • Aliança Nacional de Combate a Fraudes Bancárias Digitais
      • Institucional
      • Sofri um golpe, e agora?
  • Acesso à Informação
    • Institucional
      • Quem é quem
      • Agendas de Autoridades
      • Comissão de Ética
      • Órgãos Colegiados
      • Organograma e Regimentos
      • Corregedoria-Geral
      • Atuação Internacional
    • Ações e programas
      • Carteira de Políticas Públicas
      • Cartilha de Emendas Parlamentares de 2019 até 2026
      • Plano Plurianual 2024-2027
      • Relatórios
      • Emendas Parlamentares 2025
      • Emendas Parlamentares 2026
    • Participação Social e Diversidade
      • Ouvidoria-Geral
      • Audiências e Consultas Públicas
      • Conselho Nacional de Segurança Pública e Defesa Social - CNSP
      • Decisões dos Conselhos
    • Auditorias
      • Ministério da Justiça e Segurança Pública – a partir de 2018
      • Prestação de contas anteriores a 2019
      • Relatório de Gestão Integrado 2024
      • Demonstrações contábeis do exercício
    • Convênios e Transferências
      • Convênios celebrados pelo MJSP
      • Transferências celebradas pelo MJSP
      • Painel Transferegov.br
      • Termos de Execução Descentralizada - TED's
      • Acordos de Cooperação Técnica - ACT's
      • Acordos de Cooperação Técnica Internacional - PRODOC's
    • Receitas e Despesas
      • Receitas
      • Despesas
      • Execução de Despesas, por Unidade Orçamentária
      • Documentos diários de Despesas do MJSP por meio de consulta ao Portal da Transparência
      • Execução Orçamentária do MJSP por meio de consulta ao Portal da Transparência
      • Despesas com diárias e passagens feitas pelo MJSP por meio de consulta ao Portal da Transparência
      • Fundos
    • Licitações e Contratos
      • Plano de Contratações Anual
      • Licitações - Secretaria Executiva
      • Licitações e Contratos - CGLIC
      • Contratos e Congêneres
      • Cronograma de Pagamento
      • Capacitações
    • Servidores
      • Cargos, Funções e Remunerações
      • Avaliação de Desempenho Institucional
      • Concursos e Seleções
      • Concursos públicos
      • Despesas das Ações de Desenvolvimento de Pessoas
      • Programa de Gestão e Desempenho - PGD
    • Informações Classificadas
      • Histórico de informações Classificadas e Desclassificadas
    • Serviço de Informação ao Cidadão - SIC
      • Relatórios Estatísticos
      • Publicações e Legislações
      • Fala.BR
      • Perguntas Frequentes
    • Perguntas Frequentes
      • Todos Assuntos
      • Administração, Planejamento e Orçamento
      • Consumidor
      • Gestão de Pessoas
      • Nacionalidade
      • Gestão da Política e dos Planos Nacionais de Enfrentamento ao Tráfico de Pessoas
      • Política Migratória
      • Cooperação Internacional
      • Refúgio
      • Segurança Pública
      • Políticas sobre Drogas
      • Acesso à Informação
      • Outros
      • Acesso à Justiça
      • Classificação Indicativa
    • Dados abertos
      • Histórico de Planos de dados abertos
      • Plano de Dados abertos 2022-2024
      • Relatório de Execução do PDA
      • Dados MJSP
      • Plano de Dados Abertos - 2024-2026
      • Legislação
      • Instrução Normativa Nº 47, DE abril DE 2025
    • Sanções administrativas
      • Entidades Privadas sem fins lucrativos (CEPIM)
      • Cadastro de empresas inidôneas e suspensas (CEIS)
      • Cadastro nacional de empresas punidas (CNEP)
      • Cadastro de expulsões da Administração Federal (CEAF)
    • Governança
      • Sistema de Governança MJSP
      • Planejamento Estratégico
      • Gestão do Plano Plurianual
      • Carteira de Políticas Públicas
      • Comitê de Governança Estratégica
      • Comissão Técnica do Comitê de Governança Estratégica
      • Comitê de Governança de Dados e Sistemas de Informação
      • Governança de TIC
      • Controle Interno
      • Transparência e Prestação de Contas do MJSP
      • Gestão de Riscos
      • Programa de Integridade
      • Acordos de Cooperação Técnica - ACT's
    • Privacidade e Proteção de Dados
      • Tratamento de dados pessoais
      • Inventário de Dados
  • Composição
    • Quem é quem
    • Organogramas e Regimentos internos
    • Corregedoria-Geral
  • Centrais de Conteúdo
    • Centro de memória do Ministério da Justiça e Segurança Pública
    • Biblioteca Digital do MJSP
    • Galeria de Ministros da Justiça
    • Consulta as Publicações do Sei!
    • Identidade Visual/MJSP
    • Manual de Sinalização/MJSP
    • Áudios
    • Vídeos
  • Canais de Atendimento
    • Sei - Serviço Eletrônico de Informações
    • Fale Conosco
    • Ouvidoria-Geral
    • Imprensa
  • Canais de Denúncias
    • Fala.BR
    • Escola Segura
    • Observatório da Violência contra Jornalistas e Comunicadores
      • Observatório da Violência Contra Jornalistas e Comunicadores Sociais
      • Composição
      • Atos Normativos
      • Canal de Denúncia
  • Serviços
    • Carta de Serviços
    • Visita Guiada
    • Sala 360°
  • GOV.BR
    • Serviços
      • Buscar serviços por
        • Categorias
        • Órgãos
        • Estados
      • Serviços por público alvo
        • Cidadãos
        • Empresas
        • Órgãos e Entidades Públicas
        • Demais segmentos (ONGs, organizações sociais, etc)
        • Servidor Público
    • Temas em Destaque
      • Orçamento Nacional
      • Redes de Atendimento do Governo Federal
      • Proteção de Dados Pessoais
      • Serviços para Imigrantes
      • Política e Orçamento Educacionais
      • Educação Profissional e Tecnológica
      • Educação Profissional para Jovens e Adultos
      • Trabalho e Emprego
      • Serviços para Pessoas com Deficiência
      • Combate à Discriminação Racial
      • Política de Proteção Social
      • Política para Mulheres
      • Saúde Reprodutiva da Mulher
      • Cuidados na Primeira Infância
      • Habitação Popular
      • Controle de Poluição e Resíduos Sólidos
    • Notícias
      • Serviços para o cidadão
      • Saúde
      • Agricultura e Pecuária
      • Cidadania e Assistência Social
      • Ciência e Tecnologia
      • Comunicação
      • Cultura e Esporte
      • Economia e Gestão Pública
      • Educação e Pesquisa
      • Energia
      • Forças Armadas e Defesa Civil
      • Infraestrutura
      • Justiça e Segurança
      • Meio Ambiente
      • Trabalho e Previdência
      • Turismo
    • Galeria de Aplicativos
    • Acompanhe o Planalto
    • Navegação
      • Acessibilidade
      • Mapa do Site
      • Termo de Uso e Aviso de Privacidade
    • Consultar minhas solicitações
    • Órgãos do Governo
    • Por dentro do Gov.br
      • Dúvidas Frequentes em relação ao Portal gov.br
      • Dúvidas Frequentes da conta gov.br
      • Ajuda para Navegar o Portal
      • Conheça os elementos do Portal
      • Política de e-participação
      • Termos de Uso
      • Governo Digital
      • Guia de Edição de Serviços do Portal Gov.br
    • Canais do Executivo Federal
    • Dados do Governo Federal
      • Dados Abertos
      • Painel Estatístico de Pessoal
      • Painel de Compras do Governo Federal
      • Acesso à Informação
    • Empresas e Negócios
Links Úteis
  • Galeria de Aplicativos
  • Participe
  • Galeria de Aplicativos
  • Participe
Redes sociais
  • Facebook
  • Instagram
  • YouTube
  • Flickr
  • Linkedin
  • Twitter
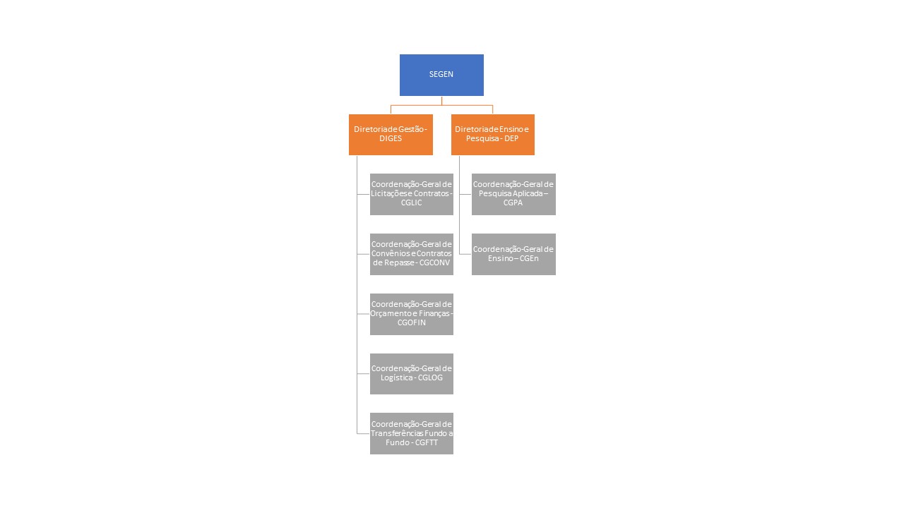
Você está aqui: Página Inicial Assuntos Sua Segurança Segurança Pública Ensino e Pesquisa SEGEN e DIRETORIAS.jpg
Info

SEGEN e DIRETORIAS.jpg

Compartilhe por Facebook Compartilhe por Twitter Compartilhe por LinkedIn Compartilhe por WhatsApp link para Copiar para área de transferência
Atualizado em 05/08/2024 16h01
SEGEN e DIRETORIAS.jpg
Tags: MINISTÉRIO DA JUSTIÇA
Compartilhe por Facebook Compartilhe por Twitter Compartilhe por LinkedIn Compartilhe por WhatsApp link para Copiar para área de transferência
  • Assuntos
    • Notícias
    • Secretaria Nacional de Justiça - Senajus
      • DRCI
      • Combate à Corrupção, à Lavagem de Dinheiro e ao Financiamento ao Terrorismo
      • Cooperação Jurídica Internacional
      • Enfrentamento ao Tráfico de Pessoas
      • Migrações
      • Refúgio
    • Secretaria Nacional de Acesso à Justiça - Saju
      • Projetos
      • Editais
      • Publicações
      • Crescer em Paz
    • Secretaria Nacional de Assuntos Legislativos - Sal
      • Propostas Legislativas
      • Emendas Parlamentares
      • Relações Parlamentares
      • Diretoria de Assuntos Legislativo
      • Diretoria de Assuntos Parlamentares
    • Secretaria Nacional de Políticas sobre Drogas e Gestão de Ativos - Senad
      • Crescer em Paz
      • Pronasci Juventude
      • OBID
      • CONAD
      • FUNAD
      • PNAD
    • Secretaria Nacional de Segurança Pública - Senasp
      • Rede Integrada de Perfis Genéticos
      • SUSP
      • Sinesp
      • Desaparecidos
    • Secretaria Nacional de Direitos Digitais - Sedigi
      • Classificação Indicativa
      • Crescer em Paz
    • Secretaria Nacional do Consumidor - Senacon
      • Combate à Pirataria
      • Fundo de Defesa dos Direitos Difusos
      • Consumidor.Gov
      • Defesa do Consumidor
    • Secretaria Nacional de Políticas Penais - Senappen
      • Pena Justa
      • Sistema Penitenciário Federal
      • Estatísticas Penitenciárias
    • Agência Nacional de Proteção de Dados
    • Polícia Federal
    • Polícia Rodoviária Federal
    • CADE
    • Aliança Nacional de Combate a Fraudes Bancárias Digitais
      • Institucional
      • Sofri um golpe, e agora?
  • Acesso à Informação
    • Institucional
      • Quem é quem
      • Agendas de Autoridades
      • Comissão de Ética
      • Órgãos Colegiados
      • Organograma e Regimentos
      • Corregedoria-Geral
      • Atuação Internacional
    • Ações e programas
      • Carteira de Políticas Públicas
      • Cartilha de Emendas Parlamentares de 2019 até 2026
      • Plano Plurianual 2024-2027
      • Relatórios
      • Emendas Parlamentares 2025
      • Emendas Parlamentares 2026
    • Participação Social e Diversidade
      • Ouvidoria-Geral
      • Audiências e Consultas Públicas
      • Conselho Nacional de Segurança Pública e Defesa Social - CNSP
      • Decisões dos Conselhos
    • Auditorias
      • Ministério da Justiça e Segurança Pública – a partir de 2018
      • Prestação de contas anteriores a 2019
      • Relatório de Gestão Integrado 2024
      • Demonstrações contábeis do exercício
    • Convênios e Transferências
      • Convênios celebrados pelo MJSP
      • Transferências celebradas pelo MJSP
      • Painel Transferegov.br
      • Termos de Execução Descentralizada - TED's
      • Acordos de Cooperação Técnica - ACT's
      • Acordos de Cooperação Técnica Internacional - PRODOC's
    • Receitas e Despesas
      • Receitas
      • Despesas
      • Execução de Despesas, por Unidade Orçamentária
      • Documentos diários de Despesas do MJSP por meio de consulta ao Portal da Transparência
      • Execução Orçamentária do MJSP por meio de consulta ao Portal da Transparência
      • Despesas com diárias e passagens feitas pelo MJSP por meio de consulta ao Portal da Transparência
      • Fundos
    • Licitações e Contratos
      • Plano de Contratações Anual
      • Licitações - Secretaria Executiva
      • Licitações e Contratos - CGLIC
      • Contratos e Congêneres
      • Cronograma de Pagamento
      • Capacitações
    • Servidores
      • Cargos, Funções e Remunerações
      • Avaliação de Desempenho Institucional
      • Concursos e Seleções
      • Concursos públicos
      • Despesas das Ações de Desenvolvimento de Pessoas
      • Programa de Gestão e Desempenho - PGD
    • Informações Classificadas
      • Histórico de informações Classificadas e Desclassificadas
    • Serviço de Informação ao Cidadão - SIC
      • Relatórios Estatísticos
      • Publicações e Legislações
      • Fala.BR
      • Perguntas Frequentes
    • Perguntas Frequentes
      • Todos Assuntos
      • Administração, Planejamento e Orçamento
      • Consumidor
      • Gestão de Pessoas
      • Nacionalidade
      • Gestão da Política e dos Planos Nacionais de Enfrentamento ao Tráfico de Pessoas
      • Política Migratória
      • Cooperação Internacional
      • Refúgio
      • Segurança Pública
      • Políticas sobre Drogas
      • Acesso à Informação
      • Outros
      • Acesso à Justiça
      • Classificação Indicativa
    • Dados abertos
      • Histórico de Planos de dados abertos
      • Plano de Dados abertos 2022-2024
      • Relatório de Execução do PDA
      • Dados MJSP
      • Plano de Dados Abertos - 2024-2026
      • Legislação
      • Instrução Normativa Nº 47, DE abril DE 2025
    • Sanções administrativas
      • Entidades Privadas sem fins lucrativos (CEPIM)
      • Cadastro de empresas inidôneas e suspensas (CEIS)
      • Cadastro nacional de empresas punidas (CNEP)
      • Cadastro de expulsões da Administração Federal (CEAF)
    • Governança
      • Sistema de Governança MJSP
      • Planejamento Estratégico
      • Gestão do Plano Plurianual
      • Carteira de Políticas Públicas
      • Comitê de Governança Estratégica
      • Comissão Técnica do Comitê de Governança Estratégica
      • Comitê de Governança de Dados e Sistemas de Informação
      • Governança de TIC
      • Controle Interno
      • Transparência e Prestação de Contas do MJSP
      • Gestão de Riscos
      • Programa de Integridade
      • Acordos de Cooperação Técnica - ACT's
    • Privacidade e Proteção de Dados
      • Tratamento de dados pessoais
      • Inventário de Dados
  • Composição
    • Quem é quem
    • Organogramas e Regimentos internos
    • Corregedoria-Geral
  • Centrais de Conteúdo
    • Centro de memória do Ministério da Justiça e Segurança Pública
    • Biblioteca Digital do MJSP
    • Galeria de Ministros da Justiça
    • Consulta as Publicações do Sei!
    • Identidade Visual/MJSP
    • Manual de Sinalização/MJSP
    • Áudios
    • Vídeos
  • Canais de Atendimento
    • Sei - Serviço Eletrônico de Informações
    • Fale Conosco
    • Ouvidoria-Geral
    • Imprensa
  • Canais de Denúncias
    • Fala.BR
    • Escola Segura
    • Observatório da Violência contra Jornalistas e Comunicadores
      • Observatório da Violência Contra Jornalistas e Comunicadores Sociais
      • Composição
      • Atos Normativos
      • Canal de Denúncia
  • Serviços
    • Carta de Serviços
    • Visita Guiada
    • Sala 360°
Redefinir Cookies
Redes sociais
  • Facebook
  • Instagram
  • YouTube
  • Flickr
  • Linkedin
  • Twitter
Acesso àInformação
Todo o conteúdo deste site está publicado sob a licença Creative Commons Atribuição-SemDerivações 3.0 Não Adaptada.
Voltar ao topo da página
Fale Agora Refazer a busca