Ir para o Conteúdo 1 Ir para a Página Inicial 2 Ir para o menu de Navegação 3 Ir para a Busca 4 Ir para o Mapa do site 5
Abrir menu principal de navegação
Ministério da Justiça e Segurança Pública
Termos mais buscados
  • imposto de renda
  • assinatura
  • inss
  • mei
  • cnh
Termos mais buscados
  • imposto de renda
  • assinatura
  • inss
  • Assuntos
    • Notícias
    • Secretaria Nacional de Justiça - Senajus
      • DRCI
      • Combate à Corrupção, à Lavagem de Dinheiro e ao Financiamento ao Terrorismo
      • Cooperação Jurídica Internacional
      • Enfrentamento ao Tráfico de Pessoas
      • Refúgio
      • Migrações
      • Justiça e Proteção para as Mulheres
    • Secretaria Nacional de Acesso à Justiça - Saju
      • Projetos
      • Editais
      • Publicações
      • Crescer em Paz
    • Secretaria Nacional de Assuntos Legislativos - Sal
      • Propostas Legislativas
      • Emendas Parlamentares
      • Relações Parlamentares
      • Diretoria de Assuntos Legislativo
      • Diretoria de Assuntos Parlamentares
    • Secretaria Nacional de Políticas sobre Drogas e Gestão de Ativos - Senad
      • Crescer em Paz
      • Pronasci Juventude
      • OBID
      • CONAD
      • FUNAD
      • PNAD
    • Secretaria Nacional de Segurança Pública - Senasp
      • Rede Integrada de Perfis Genéticos
      • SUSP
      • Sinesp
      • Desaparecidos
    • Secretaria Nacional de Direitos Digitais - Sedigi
      • ECA Digital
      • Classificação Indicativa
      • Crescer em Paz
    • Secretaria Nacional do Consumidor - Senacon
      • Combate à Pirataria
      • Fundo de Defesa dos Direitos Difusos
      • Consumidor.Gov
      • Defesa do Consumidor
    • Secretaria Nacional de Políticas Penais - Senappen
      • Pena Justa
      • Sistema Penitenciário Federal
      • Estatísticas Penitenciárias
    • Agência Nacional de Proteção de Dados
    • Polícia Federal
    • Polícia Rodoviária Federal
    • CADE
    • Aliança Nacional de Combate a Fraudes Bancárias Digitais
      • Institucional
      • Sofri um golpe, e agora?
  • Acesso à Informação
    • Institucional
      • Quem é quem
      • Agendas de Autoridades
      • Comissão de Ética
      • Órgãos Colegiados
      • Organograma e Regimentos
      • Corregedoria-Geral
      • Atuação Internacional
    • Ações e programas
      • Carteira de Políticas Públicas
      • Cartilha de Emendas Parlamentares de 2019 até 2026
      • Plano Plurianual 2024-2027
      • Relatórios
      • Emendas Parlamentares 2025
      • Emendas Parlamentares 2026
    • Participação Social e Diversidade
      • Ouvidoria-Geral
      • Audiências e Consultas Públicas
      • Conselho Nacional de Segurança Pública e Defesa Social - CNSP
      • Decisões dos Conselhos
    • Auditorias
      • Ministério da Justiça e Segurança Pública – a partir de 2018
      • Prestação de contas anteriores a 2019
      • Relatório de Gestão Integrado 2025
      • Demonstrações contábeis do exercício
    • Convênios e Transferências
      • Convênios celebrados pelo MJSP
      • Transferências celebradas pelo MJSP
      • Painel Transferegov.br
      • Termos de Execução Descentralizada - TED's
      • Acordos de Cooperação Técnica - ACT's
      • Acordos de Cooperação Técnica Internacional - PRODOC's
    • Receitas e Despesas
      • Receitas
      • Despesas
      • Execução de Despesas, por Unidade Orçamentária
      • Documentos diários de Despesas do MJSP por meio de consulta ao Portal da Transparência
      • Execução Orçamentária do MJSP por meio de consulta ao Portal da Transparência
      • Despesas com diárias e passagens feitas pelo MJSP por meio de consulta ao Portal da Transparência
      • Fundos
    • Licitações e Contratos
      • Plano de Contratações Anual
      • Licitações - Secretaria Executiva
      • Licitações e Contratos - CGLIC
      • Contratos e Congêneres
      • Cronograma de Pagamento
      • Capacitações
    • Servidores
      • Cargos, Funções e Remunerações
      • Avaliação de Desempenho Institucional
      • Concursos e Seleções
      • Concursos públicos
      • Despesas das Ações de Desenvolvimento de Pessoas
      • Programa de Gestão e Desempenho - PGD
    • Informações Classificadas
      • Histórico de informações Classificadas e Desclassificadas
    • Serviço de Informação ao Cidadão - SIC
      • Relatórios Estatísticos
      • Publicações e Legislações
      • Fala.BR
      • Perguntas Frequentes
    • Perguntas Frequentes
      • Todos Assuntos
      • Administração, Planejamento e Orçamento
      • Consumidor
      • Gestão de Pessoas
      • Nacionalidade
      • Gestão da Política e dos Planos Nacionais de Enfrentamento ao Tráfico de Pessoas
      • Política Migratória
      • Cooperação Internacional
      • Refúgio
      • Segurança Pública
      • Políticas sobre Drogas
      • Acesso à Informação
      • Outros
      • Acesso à Justiça
      • Classificação Indicativa
    • Dados abertos
      • Histórico de Planos de dados abertos
      • Plano de Dados abertos 2022-2024
      • Relatório de Execução do PDA
      • Dados MJSP
      • Plano de Dados Abertos - 2024-2026
      • Legislação
      • Instrução Normativa Nº 47, DE abril DE 2025
    • Sanções administrativas
      • Entidades Privadas sem fins lucrativos (CEPIM)
      • Cadastro de empresas inidôneas e suspensas (CEIS)
      • Cadastro nacional de empresas punidas (CNEP)
      • Cadastro de expulsões da Administração Federal (CEAF)
    • Governança
      • Sistema de Governança MJSP
      • Planejamento Estratégico
      • Gestão do Plano Plurianual
      • Carteira de Políticas Públicas
      • Comitê de Governança Estratégica
      • Comissão Técnica do Comitê de Governança Estratégica
      • Comitê de Governança de Dados e Sistemas de Informação
      • Controle Interno
      • Transparência e Prestação de Contas do MJSP
      • Gestão de Riscos
      • Programa de Integridade
      • Acordos de Cooperação Técnica - ACT's
    • Privacidade e Proteção de Dados
      • Tratamento de dados pessoais
      • Inventário de Dados
  • Composição
    • Quem é quem
    • Organogramas e Regimentos internos
    • Corregedoria-Geral
  • Centrais de Conteúdo
    • Centro de memória do Ministério da Justiça e Segurança Pública
    • Biblioteca Digital do MJSP
    • Galeria de Ministros da Justiça
    • Consulta as Publicações do Sei!
    • Identidade Visual/MJSP
    • Manual de Sinalização/MJSP
    • Áudios
    • Vídeos
    • Laudos de Acessibilidade
      • Laudo de Acessibilidade Anexo I
      • Laudo de Acessibilidade Anexo II
      • Laudo de Acessibilidade Palácio da Justiça
      • Plano de Trabalho
  • Canais de Atendimento
    • Sei - Serviço Eletrônico de Informações
    • Fale Conosco
    • Ouvidoria-Geral
    • Imprensa
  • Canais de Denúncias
    • Fala.BR
    • Escola Segura
    • Observatório da Violência contra Jornalistas e Comunicadores
      • Observatório da Violência Contra Jornalistas e Comunicadores Sociais
      • Composição
      • Atos Normativos
      • Canal de Denúncia
  • Serviços
    • Carta de Serviços
    • Visita Guiada
    • Sala 360°
  • GOV.BR
    • Serviços
      • Buscar serviços por
        • Categorias
        • Órgãos
        • Estados
      • Serviços por público alvo
        • Cidadãos
        • Empresas
        • Órgãos e Entidades Públicas
        • Demais segmentos (ONGs, organizações sociais, etc)
        • Servidor Público
    • Temas em Destaque
      • Orçamento Nacional
      • Redes de Atendimento do Governo Federal
      • Proteção de Dados Pessoais
      • Serviços para Imigrantes
      • Política e Orçamento Educacionais
      • Educação Profissional e Tecnológica
      • Educação Profissional para Jovens e Adultos
      • Trabalho e Emprego
      • Serviços para Pessoas com Deficiência
      • Combate à Discriminação Racial
      • Política de Proteção Social
      • Política para Mulheres
      • Saúde Reprodutiva da Mulher
      • Cuidados na Primeira Infância
      • Habitação Popular
      • Controle de Poluição e Resíduos Sólidos
    • Notícias
      • Serviços para o cidadão
      • Saúde
      • Agricultura e Pecuária
      • Cidadania e Assistência Social
      • Ciência e Tecnologia
      • Comunicação
      • Cultura e Esporte
      • Economia e Gestão Pública
      • Educação e Pesquisa
      • Energia
      • Forças Armadas e Defesa Civil
      • Infraestrutura
      • Justiça e Segurança
      • Meio Ambiente
      • Trabalho e Previdência
      • Turismo
    • Galeria de Aplicativos
    • Acompanhe o Planalto
    • Navegação
      • Acessibilidade
      • Mapa do Site
      • Termo de Uso e Aviso de Privacidade
    • Consultar minhas solicitações
    • Órgãos do Governo
    • Por dentro do Gov.br
      • Dúvidas Frequentes em relação ao Portal gov.br
      • Dúvidas Frequentes da conta gov.br
      • Ajuda para Navegar o Portal
      • Conheça os elementos do Portal
      • Política de e-participação
      • Termos de Uso
      • Governo Digital
      • Guia de Edição de Serviços do Portal Gov.br
    • Canais do Executivo Federal
    • Dados do Governo Federal
      • Dados Abertos
      • Painel Estatístico de Pessoal
      • Painel de Compras do Governo Federal
      • Acesso à Informação
    • Empresas e Negócios
Links Úteis
  • Galeria de Aplicativos
  • Participe
  • Galeria de Aplicativos
  • Participe
Redes sociais
  • Facebook
  • Instagram
  • YouTube
  • Flickr
  • Linkedin
  • Twitter
Você está aqui: Página Inicial Assuntos Sua Proteção Cooperação Jurídica Internacional Cooperação Jurídica Internacional em Matéria Penal Roteiro de Tramitação Pedidos de Cooperação Ativos (a pedido de Autoridades brasileiras)
Info

Pedidos de Cooperação Ativos (a pedido de Autoridades brasileiras)

Compartilhe por Facebook Compartilhe por Twitter Compartilhe por LinkedIn Compartilhe por WhatsApp link para Copiar para área de transferência
Publicado em 30/07/2014 09h30 Atualizado em 01/11/2024 12h31

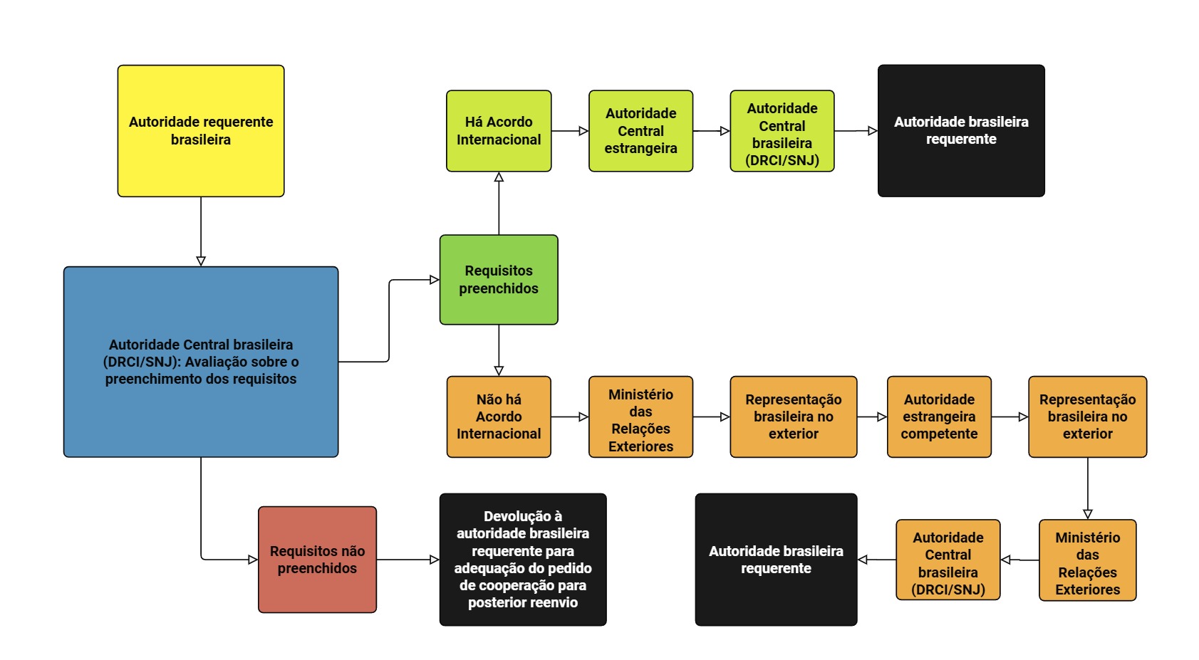
      Pedidos de Cooperação Ativos

Fluxograma

Fluxograma - Pedidos ativos
Fluxograma - Pedidos ativos

Clique na imagem para ampliar 

Pedidos por Autoridades brasileiras

São consideradas partes legítimas, as autoridades brasileiras competentes pela investigação ou ação penal para a formulação de pedidos de cooperação jurídica internacional em matéria penal. Após a elaboração do pedido, este deverá ser encaminhado obrigatoriamente à Autoridade Central brasileira – Departamento de Recuperação de Ativos e Cooperação Jurídica Internacional  - DRCI/Senajus/MJSP

 

Procedimento da Autoridade Central Brasileira

O DRCI/Senajus, como Autoridade Central do Brasil, conduzirá o fluxo dos pedidos internacionais realizando o juízo de admissibilidade administrativa e fará as adequações necessárias para garantir que o pedido atenda aos requisitos legais e tramite de forma célere e eficiente. Em seguida, encaminhará o pedido à Autoridade Central do país estrangeiro correspondente, buscando otimizar a celeridade e a efetividade da cooperação internacional.

 

Cooperação por Tratados, Convenções ou Acordos Bilaterais

Quando o pedido se basear em tratados, convenções internacionais ou acordos bilaterais firmados pela República Federativa do Brasil, a comunicação será feita diretamente entre as Autoridades Centrais dos países envolvidos. Esse fluxo direto favorece uma tramitação ágil e um acompanhamento mais eficiente dos resultados da cooperação.

 

Restituição dos Pedidos e Procedimento Final

Após o cumprimento do pedido pelo país estrangeiro, a Autoridade Central desse país o restituirá à Autoridade Central brasileira com a informação sobre os resultados obtidos. A restituição poderá ocorrer em razão do pedido ter sido integralmente cumprido, parcialmente cumprido ou diligenciado, mas não cumprido. A Autoridade Central brasileira, então, avaliará se foram respeitadas as normas legais, constitucionais e os acordos internacionais, antes de promover o envio do resultado à autoridade brasileira requerente.

 

Cooperação por Meios Diplomáticos (na Ausência de Tratado ou Acordo)

Quando não houver tratado, acordo ou convenção entre o Brasil e o país requerido, o pedido será enviado por via diplomática, invocando-se a promessa de reciprocidade. Nessa situação, a Autoridade Central brasileira, após o juízo de admissibilidade, encaminhará o pedido ao Ministério das Relações Exteriores, que providenciará as ações necessárias para viabilizar a cooperação pretendida.

Apoio na Elaboração dos Pedidos

A Coordenação-Geral de Cooperação Jurídica Internacional em Matéria Penal oferecerá suporte técnico às autoridades brasileiras interessadas na elaboração de pedidos de cooperação jurídica internacional em matéria penal.

Compartilhe por Facebook Compartilhe por Twitter Compartilhe por LinkedIn Compartilhe por WhatsApp link para Copiar para área de transferência
  • Assuntos
    • Notícias
    • Secretaria Nacional de Justiça - Senajus
      • DRCI
      • Combate à Corrupção, à Lavagem de Dinheiro e ao Financiamento ao Terrorismo
      • Cooperação Jurídica Internacional
      • Enfrentamento ao Tráfico de Pessoas
      • Refúgio
      • Migrações
      • Justiça e Proteção para as Mulheres
    • Secretaria Nacional de Acesso à Justiça - Saju
      • Projetos
      • Editais
      • Publicações
      • Crescer em Paz
    • Secretaria Nacional de Assuntos Legislativos - Sal
      • Propostas Legislativas
      • Emendas Parlamentares
      • Relações Parlamentares
      • Diretoria de Assuntos Legislativo
      • Diretoria de Assuntos Parlamentares
    • Secretaria Nacional de Políticas sobre Drogas e Gestão de Ativos - Senad
      • Crescer em Paz
      • Pronasci Juventude
      • OBID
      • CONAD
      • FUNAD
      • PNAD
    • Secretaria Nacional de Segurança Pública - Senasp
      • Rede Integrada de Perfis Genéticos
      • SUSP
      • Sinesp
      • Desaparecidos
    • Secretaria Nacional de Direitos Digitais - Sedigi
      • ECA Digital
      • Classificação Indicativa
      • Crescer em Paz
    • Secretaria Nacional do Consumidor - Senacon
      • Combate à Pirataria
      • Fundo de Defesa dos Direitos Difusos
      • Consumidor.Gov
      • Defesa do Consumidor
    • Secretaria Nacional de Políticas Penais - Senappen
      • Pena Justa
      • Sistema Penitenciário Federal
      • Estatísticas Penitenciárias
    • Agência Nacional de Proteção de Dados
    • Polícia Federal
    • Polícia Rodoviária Federal
    • CADE
    • Aliança Nacional de Combate a Fraudes Bancárias Digitais
      • Institucional
      • Sofri um golpe, e agora?
  • Acesso à Informação
    • Institucional
      • Quem é quem
      • Agendas de Autoridades
      • Comissão de Ética
      • Órgãos Colegiados
      • Organograma e Regimentos
      • Corregedoria-Geral
      • Atuação Internacional
    • Ações e programas
      • Carteira de Políticas Públicas
      • Cartilha de Emendas Parlamentares de 2019 até 2026
      • Plano Plurianual 2024-2027
      • Relatórios
      • Emendas Parlamentares 2025
      • Emendas Parlamentares 2026
    • Participação Social e Diversidade
      • Ouvidoria-Geral
      • Audiências e Consultas Públicas
      • Conselho Nacional de Segurança Pública e Defesa Social - CNSP
      • Decisões dos Conselhos
    • Auditorias
      • Ministério da Justiça e Segurança Pública – a partir de 2018
      • Prestação de contas anteriores a 2019
      • Relatório de Gestão Integrado 2025
      • Demonstrações contábeis do exercício
    • Convênios e Transferências
      • Convênios celebrados pelo MJSP
      • Transferências celebradas pelo MJSP
      • Painel Transferegov.br
      • Termos de Execução Descentralizada - TED's
      • Acordos de Cooperação Técnica - ACT's
      • Acordos de Cooperação Técnica Internacional - PRODOC's
    • Receitas e Despesas
      • Receitas
      • Despesas
      • Execução de Despesas, por Unidade Orçamentária
      • Documentos diários de Despesas do MJSP por meio de consulta ao Portal da Transparência
      • Execução Orçamentária do MJSP por meio de consulta ao Portal da Transparência
      • Despesas com diárias e passagens feitas pelo MJSP por meio de consulta ao Portal da Transparência
      • Fundos
    • Licitações e Contratos
      • Plano de Contratações Anual
      • Licitações - Secretaria Executiva
      • Licitações e Contratos - CGLIC
      • Contratos e Congêneres
      • Cronograma de Pagamento
      • Capacitações
    • Servidores
      • Cargos, Funções e Remunerações
      • Avaliação de Desempenho Institucional
      • Concursos e Seleções
      • Concursos públicos
      • Despesas das Ações de Desenvolvimento de Pessoas
      • Programa de Gestão e Desempenho - PGD
    • Informações Classificadas
      • Histórico de informações Classificadas e Desclassificadas
    • Serviço de Informação ao Cidadão - SIC
      • Relatórios Estatísticos
      • Publicações e Legislações
      • Fala.BR
      • Perguntas Frequentes
    • Perguntas Frequentes
      • Todos Assuntos
      • Administração, Planejamento e Orçamento
      • Consumidor
      • Gestão de Pessoas
      • Nacionalidade
      • Gestão da Política e dos Planos Nacionais de Enfrentamento ao Tráfico de Pessoas
      • Política Migratória
      • Cooperação Internacional
      • Refúgio
      • Segurança Pública
      • Políticas sobre Drogas
      • Acesso à Informação
      • Outros
      • Acesso à Justiça
      • Classificação Indicativa
    • Dados abertos
      • Histórico de Planos de dados abertos
      • Plano de Dados abertos 2022-2024
      • Relatório de Execução do PDA
      • Dados MJSP
      • Plano de Dados Abertos - 2024-2026
      • Legislação
      • Instrução Normativa Nº 47, DE abril DE 2025
    • Sanções administrativas
      • Entidades Privadas sem fins lucrativos (CEPIM)
      • Cadastro de empresas inidôneas e suspensas (CEIS)
      • Cadastro nacional de empresas punidas (CNEP)
      • Cadastro de expulsões da Administração Federal (CEAF)
    • Governança
      • Sistema de Governança MJSP
      • Planejamento Estratégico
      • Gestão do Plano Plurianual
      • Carteira de Políticas Públicas
      • Comitê de Governança Estratégica
      • Comissão Técnica do Comitê de Governança Estratégica
      • Comitê de Governança de Dados e Sistemas de Informação
      • Controle Interno
      • Transparência e Prestação de Contas do MJSP
      • Gestão de Riscos
      • Programa de Integridade
      • Acordos de Cooperação Técnica - ACT's
    • Privacidade e Proteção de Dados
      • Tratamento de dados pessoais
      • Inventário de Dados
  • Composição
    • Quem é quem
    • Organogramas e Regimentos internos
    • Corregedoria-Geral
  • Centrais de Conteúdo
    • Centro de memória do Ministério da Justiça e Segurança Pública
    • Biblioteca Digital do MJSP
    • Galeria de Ministros da Justiça
    • Consulta as Publicações do Sei!
    • Identidade Visual/MJSP
    • Manual de Sinalização/MJSP
    • Áudios
    • Vídeos
    • Laudos de Acessibilidade
      • Laudo de Acessibilidade Anexo I
      • Laudo de Acessibilidade Anexo II
      • Laudo de Acessibilidade Palácio da Justiça
      • Plano de Trabalho
  • Canais de Atendimento
    • Sei - Serviço Eletrônico de Informações
    • Fale Conosco
    • Ouvidoria-Geral
    • Imprensa
  • Canais de Denúncias
    • Fala.BR
    • Escola Segura
    • Observatório da Violência contra Jornalistas e Comunicadores
      • Observatório da Violência Contra Jornalistas e Comunicadores Sociais
      • Composição
      • Atos Normativos
      • Canal de Denúncia
  • Serviços
    • Carta de Serviços
    • Visita Guiada
    • Sala 360°
Redefinir Cookies
Redes sociais
  • Facebook
  • Instagram
  • YouTube
  • Flickr
  • Linkedin
  • Twitter
Acesso àInformação
Todo o conteúdo deste site está publicado sob a licença Creative Commons Atribuição-SemDerivações 3.0 Não Adaptada.
Voltar ao topo da página
Fale Agora Refazer a busca