Ir para o Conteúdo 1 Ir para a Página Inicial 2 Ir para o menu de Navegação 3 Ir para a Busca 4 Ir para o Mapa do site 5
Abrir menu principal de navegação
Governo Digital
Termos mais buscados
  • imposto de renda
  • assinatura
  • inss
  • mei
  • Simples Nacional
Termos mais buscados
  • imposto de renda
  • assinatura
  • inss
  • Estratégias e Governança Digital
    • Secretaria de Governo Digital
    • Sistema de Administração dos Recursos de Tecnologia da Informação (Sisp)
      • Autodiagnóstico - iGOVSISP
      • Comissão de Coordenação do SISP - CCSISP
      • Guia do Gestor
      • Sobre o SISP
      • Gestão de GSISP
      • ATI
    • Transformação Digital
      • Trajetória da transformação digital
      • Ferramentas
      • O que oferece?
      • Lista Serviços Digitais
      • Central de Qualidade
    • Planos de Transformação Digital
      • PTDs Vigentes
      • Kit de Elaboração PTD
      • Modelo Gestão Risco
    • Estratégia Nacional de Governo Digital
      • Perguntas Frequentes
      • Comitê
    • Estratégia Federal de Governo Digital
      • PORTARIA SGD/MGI Nº 6.618, DE 25 DE SETEMBRO DE 2024
      • Um Governo Centrado no Cidadão e Inclusivo
      • Um Governo Integrado e Colaborativo
      • Um Governo Inteligente e Inovador
      • Um Governo Confiável e Seguro
      • Um Governo Transparente, Aberto e Participativo
      • Um Governo Eficiente e Sustentável
      • Monitoramento EFGD
      • Monitoramento EFGD 2024-2027
      • EFGD 2024 - 2027
      • Contratação de Soluções de TIC
      • EFGD 2024 - 2027
    • Rede Nacional de Governo Digital
      • Mapa
      • Guia: 10 passos para a transformação digital em estados e municípios
    • Rede Federal de Ensino
    • Startup GOV.BR
    • Planos de Transformação Digital - IFES
      • Kit de Elaboração PTD
      • Modelo Gestão Risco
      • Catálogo de Serviços - IFES
  • Plataformas e Serviços Digitais
    • Conta GOV.BR
    • Ferramenta de Avaliação
      • Links
    • Ferramenta de Automação
    • Conecta GOV.BR
    • Protocolo GOV.BR
    • Software Público
    • Assinatura Eletrônica
    • Rede Nacional de Governo Digital - Rede GOV.BR
    • Manual de Edição: site Governo Digital
    • Regras para Editores de Conteúdo gov.br
    • Agenda gov.br
    • imagens-apoio-barra-govbr
  • Identidade
    • Identificação do Cidadão e Carteira de Identidade Nacional
      • Serviço de Identificação do Cidadão
      • Imagens
      • Câmara Executiva Federal de Identificação do Cidadão (CEFIC)
      • Dúvidas Frequentes sobre a CIN
      • Carteira de Identidade Nacional CIN
      • Legislação
      • Dúvidas frequentes: Cadastro da biometria para benefícios sociais
      • Cadastro biométrico: documentos comprobatórios para dispensa
      • Beneficiário Social
      • Identificação do cidadão
      • Reuniões CEFIC
      • Documentos comprobatórios para dispensa
      • Lista de localidades consideradas de difícil acesso
    • Identidade Digital para Gestores Públicos
      • Programa Balcão GOV.BR
      • Dúvidas Frequentes do Ecossistema da Identidade Digital GOV.BR
      • Orientações sobre os critérios de segurança adotados na Conta GOV.BR
    • Conta gov.br
      • O que é a conta gov.br?
      • Onde usar a conta gov.br
      • Níveis da conta gov.br
      • Segurança da conta
      • Vídeos tutoriais
      • Ajuda da conta gov.br
      • Termo de Uso e Aviso de Privacidade
      • Exclusão da conta gov.br
    • Assinatura Eletrônica
      • Saiba mais sobre a assinatura eletrônica
      • Assinatura Eletrônica para Órgãos
      • Importar certificados gov.br no Adobe Acrobat Reader
    • Carteira de documentos digitais
    • Gerenciar o uso dos seus dados pessoais
    • Prova de Vida
  • Acessibilidade e Usuário
    • Atendimento gov.br
      • Dúvidas na conta gov.br
      • Dúvidas na assinatura gov.br
      • Dúvidas no aplicativo gov.br
      • Dúvidas nos dados cadastrais
      • Atendimento Presencial
      • Integração dos Serviços Estaduais
    • Acessibilidade Digital
      • Modelo de Acessibilidade
      • Ferramentas
      • Padrões Web em Governo Eletrônico
      • Referências e Modelos de Implementação
      • Material de apoio
      • Recursos de Acessibilidade
      • ABNT NBR 17225 - Acessibilidade em Conteúdo e Aplicações Web
      • ABNT NBR 17060 - Acessibilidade em Dispositivos Moveis
      • Cursos
    • Experiência do Usuário
    • VLibras
  • Contratações de TIC
    • Catálogos de Soluções de TIC com Condições Padronizadas
      • Arquivos
      • Catálogo de Soluções de TIC com Condições Padronizadas (Adobe)
    • Compras de TIC
      • Cronograma dos Projetos de TIC da Central de Compras
    • Legislação
      • Instrução Normativa SGD/ME nº 94, de 2022
      • Instrução Normativa SGD/ME nº 1, de 2019
      • Análise de Alçadas Regido Pela Lei n° 14.133, de 2021
      • Legislação Aplicada à Contratação de TIC
      • Modelo de Contratação de Software e Serviços em Nuvem
      • Modelo de Contratação e Gestão de Estações de Trabalho
      • Modelo de Contratação de Serviços de Desenvolvimento, Manutenção e Sustentação de Software
      • Modelo de Contratação de Serviços de Outsourcing de Impressão
      • Modelo de Contração de Serviços de Operação de Infraestrutura e de Atendimento a Usuários de TIC
      • Modelo de Composição de Preços nas Contratações com Empresas Públicas Federais
      • Orientações - Contratos Baseados em UST
      • Todos os Modelos, Diretrizes e Orientações para Contratação de Soluções de TIC
      • Orientações - Contratos Baseados em UST
      • Orientações - Realização de Análise Crítica na Pesquisa de Preços
    • Orientações e Apoio Especializado
      • Conceito de Solução de TIC
      • Informações e Orientações sobre Análise de Alçadas
      • Pedidos de Excepcionalidade para Contratação de TIC
      • Central de Serviços e Suporte do SISP
      • Capacitações
      • Templates de Artefatos para Contratação e Lista de Verificação
      • FAQ
      • Central de Serviços e Suporte do SISP (C3S)
    • Capacitações
  • Privacidade e Segurança
    • Centro de Excelência em Privacidade e Segurança (CEPS GOV.BR)
      • Vídeos Educativos
      • Jogos Educativos
      • Vídeos Educativos Visualização
    • Centro Integrado de Segurança Cibernética (CISC GOV.BR)
    • Framework, Guias e Modelos
    • PPSI 2.0
    • Webnario
  • Infraestrutura Nacional de Dados
    • Interoperabilidade
      • Conecta gov.br
    • Catálogo Nacional de Dados
    • Governança de Dados
    • Informações geoespaciais
    • Ambiente Tecnológico
      • Nuvem
      • Data Centers
      • Infovia
    • Decisão Baseada em Dados
      • Recomendação de serviços
      • Notificação personalizada
      • Caixa Postal Digital do Cidadão
    • Inteligência Artificial
    • Qualificação de Endereços
  • Capacitação
    • Capacita GOV.BR
    • Eventos e Prêmios
  • Legislação
  • Notícias
  • Mapa do Site
  • GOV.BR
    • Serviços
      • Buscar serviços por
        • Categorias
        • Órgãos
        • Estados
      • Serviços por público alvo
        • Cidadãos
        • Empresas
        • Órgãos e Entidades Públicas
        • Demais segmentos (ONGs, organizações sociais, etc)
        • Servidor Público
    • Temas em Destaque
      • Orçamento Nacional
      • Redes de Atendimento do Governo Federal
      • Proteção de Dados Pessoais
      • Serviços para Imigrantes
      • Política e Orçamento Educacionais
      • Educação Profissional e Tecnológica
      • Educação Profissional para Jovens e Adultos
      • Trabalho e Emprego
      • Serviços para Pessoas com Deficiência
      • Combate à Discriminação Racial
      • Política de Proteção Social
      • Política para Mulheres
      • Saúde Reprodutiva da Mulher
      • Cuidados na Primeira Infância
      • Habitação Popular
      • Controle de Poluição e Resíduos Sólidos
    • Notícias
      • Serviços para o cidadão
      • Saúde
      • Agricultura e Pecuária
      • Cidadania e Assistência Social
      • Ciência e Tecnologia
      • Comunicação
      • Cultura e Esporte
      • Economia e Gestão Pública
      • Educação e Pesquisa
      • Energia
      • Forças Armadas e Defesa Civil
      • Infraestrutura
      • Justiça e Segurança
      • Meio Ambiente
      • Trabalho e Previdência
      • Turismo
    • Galeria de Aplicativos
    • Acompanhe o Planalto
    • Navegação
      • Acessibilidade
      • Mapa do Site
      • Termo de Uso e Aviso de Privacidade
    • Consultar minhas solicitações
    • Órgãos do Governo
    • Por dentro do Gov.br
      • Dúvidas Frequentes em relação ao Portal gov.br
      • Dúvidas Frequentes da conta gov.br
      • Ajuda para Navegar o Portal
      • Conheça os elementos do Portal
      • Política de e-participação
      • Termos de Uso
      • Governo Digital
      • Guia de Edição de Serviços do Portal Gov.br
    • Canais do Executivo Federal
    • Dados do Governo Federal
      • Dados Abertos
      • Painel Estatístico de Pessoal
      • Painel de Compras do Governo Federal
      • Acesso à Informação
    • Empresas e Negócios
Links Úteis
  • Galeria de Aplicativos
  • Participe
  • Galeria de Aplicativos
  • Participe
Redes sociais
  • Instagram
  • Twitter
Você está aqui: Página Inicial Contratações de TIC Orientações e Apoio Especializado Fluxo do processo de contratação de TIC Fluxo IN 94/22 Instituição da Equipe de Planejamento da Contratação
Info

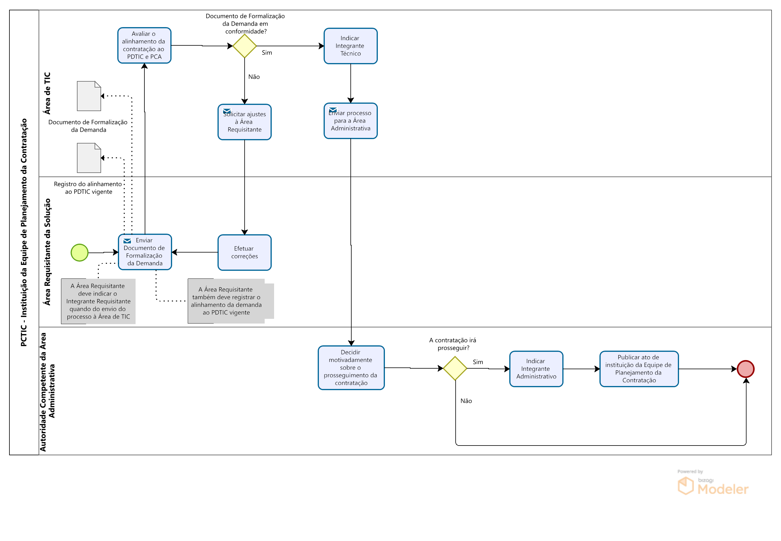
Instituição da Equipe de Planejamento da Contratação

Fluxo da etapa de Instituição da Equipe de Planejamento da Contratação previsto no processo de contratação de soluções de TIC.
Compartilhe por Facebook Compartilhe por Twitter Compartilhe por LinkedIn Compartilhe por WhatsApp link para Copiar para área de transferência
Atualizado em 07/08/2025 11h57
Instituição da Equipe de Planejamento da Contratação
Compartilhe por Facebook Compartilhe por Twitter Compartilhe por LinkedIn Compartilhe por WhatsApp link para Copiar para área de transferência
  • Estratégias e Governança Digital
    • Secretaria de Governo Digital
    • Sistema de Administração dos Recursos de Tecnologia da Informação (Sisp)
      • Autodiagnóstico - iGOVSISP
      • Comissão de Coordenação do SISP - CCSISP
      • Guia do Gestor
      • Sobre o SISP
      • Gestão de GSISP
      • ATI
    • Transformação Digital
      • Trajetória da transformação digital
      • Ferramentas
      • O que oferece?
      • Lista Serviços Digitais
      • Central de Qualidade
    • Planos de Transformação Digital
      • PTDs Vigentes
      • Kit de Elaboração PTD
      • Modelo Gestão Risco
    • Estratégia Nacional de Governo Digital
      • Perguntas Frequentes
      • Comitê
    • Estratégia Federal de Governo Digital
      • PORTARIA SGD/MGI Nº 6.618, DE 25 DE SETEMBRO DE 2024
      • Um Governo Centrado no Cidadão e Inclusivo
      • Um Governo Integrado e Colaborativo
      • Um Governo Inteligente e Inovador
      • Um Governo Confiável e Seguro
      • Um Governo Transparente, Aberto e Participativo
      • Um Governo Eficiente e Sustentável
      • Monitoramento EFGD
      • Monitoramento EFGD 2024-2027
      • EFGD 2024 - 2027
      • Contratação de Soluções de TIC
      • EFGD 2024 - 2027
    • Rede Nacional de Governo Digital
      • Mapa
      • Guia: 10 passos para a transformação digital em estados e municípios
    • Rede Federal de Ensino
    • Startup GOV.BR
    • Planos de Transformação Digital - IFES
      • Kit de Elaboração PTD
      • Modelo Gestão Risco
      • Catálogo de Serviços - IFES
  • Plataformas e Serviços Digitais
    • Conta GOV.BR
    • Ferramenta de Avaliação
      • Links
    • Ferramenta de Automação
    • Conecta GOV.BR
    • Protocolo GOV.BR
    • Software Público
    • Assinatura Eletrônica
    • Rede Nacional de Governo Digital - Rede GOV.BR
    • Manual de Edição: site Governo Digital
    • Regras para Editores de Conteúdo gov.br
    • Agenda gov.br
    • imagens-apoio-barra-govbr
  • Identidade
    • Identificação do Cidadão e Carteira de Identidade Nacional
      • Serviço de Identificação do Cidadão
      • Imagens
      • Câmara Executiva Federal de Identificação do Cidadão (CEFIC)
      • Dúvidas Frequentes sobre a CIN
      • Carteira de Identidade Nacional CIN
      • Legislação
      • Dúvidas frequentes: Cadastro da biometria para benefícios sociais
      • Cadastro biométrico: documentos comprobatórios para dispensa
      • Beneficiário Social
      • Identificação do cidadão
      • Reuniões CEFIC
      • Documentos comprobatórios para dispensa
      • Lista de localidades consideradas de difícil acesso
    • Identidade Digital para Gestores Públicos
      • Programa Balcão GOV.BR
      • Dúvidas Frequentes do Ecossistema da Identidade Digital GOV.BR
      • Orientações sobre os critérios de segurança adotados na Conta GOV.BR
    • Conta gov.br
      • O que é a conta gov.br?
      • Onde usar a conta gov.br
      • Níveis da conta gov.br
      • Segurança da conta
      • Vídeos tutoriais
      • Ajuda da conta gov.br
      • Termo de Uso e Aviso de Privacidade
      • Exclusão da conta gov.br
    • Assinatura Eletrônica
      • Saiba mais sobre a assinatura eletrônica
      • Assinatura Eletrônica para Órgãos
      • Importar certificados gov.br no Adobe Acrobat Reader
    • Carteira de documentos digitais
    • Gerenciar o uso dos seus dados pessoais
    • Prova de Vida
  • Acessibilidade e Usuário
    • Atendimento gov.br
      • Dúvidas na conta gov.br
      • Dúvidas na assinatura gov.br
      • Dúvidas no aplicativo gov.br
      • Dúvidas nos dados cadastrais
      • Atendimento Presencial
      • Integração dos Serviços Estaduais
    • Acessibilidade Digital
      • Modelo de Acessibilidade
      • Ferramentas
      • Padrões Web em Governo Eletrônico
      • Referências e Modelos de Implementação
      • Material de apoio
      • Recursos de Acessibilidade
      • ABNT NBR 17225 - Acessibilidade em Conteúdo e Aplicações Web
      • ABNT NBR 17060 - Acessibilidade em Dispositivos Moveis
      • Cursos
    • Experiência do Usuário
    • VLibras
  • Contratações de TIC
    • Catálogos de Soluções de TIC com Condições Padronizadas
      • Arquivos
      • Catálogo de Soluções de TIC com Condições Padronizadas (Adobe)
    • Compras de TIC
      • Cronograma dos Projetos de TIC da Central de Compras
    • Legislação
      • Instrução Normativa SGD/ME nº 94, de 2022
      • Instrução Normativa SGD/ME nº 1, de 2019
      • Análise de Alçadas Regido Pela Lei n° 14.133, de 2021
      • Legislação Aplicada à Contratação de TIC
      • Modelo de Contratação de Software e Serviços em Nuvem
      • Modelo de Contratação e Gestão de Estações de Trabalho
      • Modelo de Contratação de Serviços de Desenvolvimento, Manutenção e Sustentação de Software
      • Modelo de Contratação de Serviços de Outsourcing de Impressão
      • Modelo de Contração de Serviços de Operação de Infraestrutura e de Atendimento a Usuários de TIC
      • Modelo de Composição de Preços nas Contratações com Empresas Públicas Federais
      • Orientações - Contratos Baseados em UST
      • Todos os Modelos, Diretrizes e Orientações para Contratação de Soluções de TIC
      • Orientações - Contratos Baseados em UST
      • Orientações - Realização de Análise Crítica na Pesquisa de Preços
    • Orientações e Apoio Especializado
      • Conceito de Solução de TIC
      • Informações e Orientações sobre Análise de Alçadas
      • Pedidos de Excepcionalidade para Contratação de TIC
      • Central de Serviços e Suporte do SISP
      • Capacitações
      • Templates de Artefatos para Contratação e Lista de Verificação
      • FAQ
      • Central de Serviços e Suporte do SISP (C3S)
    • Capacitações
  • Privacidade e Segurança
    • Centro de Excelência em Privacidade e Segurança (CEPS GOV.BR)
      • Vídeos Educativos
      • Jogos Educativos
      • Vídeos Educativos Visualização
    • Centro Integrado de Segurança Cibernética (CISC GOV.BR)
    • Framework, Guias e Modelos
    • PPSI 2.0
    • Webnario
  • Infraestrutura Nacional de Dados
    • Interoperabilidade
      • Conecta gov.br
    • Catálogo Nacional de Dados
    • Governança de Dados
    • Informações geoespaciais
    • Ambiente Tecnológico
      • Nuvem
      • Data Centers
      • Infovia
    • Decisão Baseada em Dados
      • Recomendação de serviços
      • Notificação personalizada
      • Caixa Postal Digital do Cidadão
    • Inteligência Artificial
    • Qualificação de Endereços
  • Capacitação
    • Capacita GOV.BR
    • Eventos e Prêmios
  • Legislação
  • Notícias
  • Mapa do Site
Redefinir Cookies
Redes sociais
  • Instagram
  • Twitter
Acesso àInformação
Todo o conteúdo deste site está publicado sob a licença Creative Commons Atribuição-SemDerivações 3.0 Não Adaptada.
Voltar ao topo da página
Fale Agora Refazer a busca