Ir para o Conteúdo 1 Ir para a Página Inicial 2 Ir para o menu de Navegação 3 Ir para a Busca 4 Ir para o Mapa do site 5
Abrir menu principal de navegação
Governo Digital
Termos mais buscados
  • imposto de renda
  • assinatura
  • inss
  • mei
  • Simples Nacional
Termos mais buscados
  • imposto de renda
  • assinatura
  • inss
  • Estratégias e Governança Digital
    • Secretaria de Governo Digital
    • Sistema de Administração dos Recursos de Tecnologia da Informação (Sisp)
      • Autodiagnóstico - iGOVSISP
      • Comissão de Coordenação do SISP - CCSISP
      • Guia do Gestor
      • Sobre o SISP
      • Gestão de GSISP
      • ATI
    • Transformação Digital
      • Trajetória da transformação digital
      • Ferramentas
      • O que oferece?
      • Lista Serviços Digitais
      • Central de Qualidade
    • Planos de Transformação Digital
      • PTDs Vigentes
      • Kit de Elaboração PTD
      • Modelo Gestão Risco
    • Estratégia Nacional de Governo Digital
      • Perguntas Frequentes
      • Comitê
    • Estratégia Federal de Governo Digital
      • PORTARIA SGD/MGI Nº 6.618, DE 25 DE SETEMBRO DE 2024
      • Um Governo Centrado no Cidadão e Inclusivo
      • Um Governo Integrado e Colaborativo
      • Um Governo Inteligente e Inovador
      • Um Governo Confiável e Seguro
      • Um Governo Transparente, Aberto e Participativo
      • Um Governo Eficiente e Sustentável
      • Monitoramento EFGD
      • Monitoramento EFGD 2024-2027
      • EFGD 2024 - 2027
      • Contratação de Soluções de TIC
      • EFGD 2024 - 2027
    • Rede Nacional de Governo Digital
      • Mapa
      • Guia: 10 passos para a transformação digital em estados e municípios
    • Rede Federal de Ensino
    • Startup GOV.BR
    • Planos de Transformação Digital - IFES
      • Kit de Elaboração PTD
      • Modelo Gestão Risco
      • Catálogo de Serviços - IFES
  • Plataformas e Serviços Digitais
    • Conta GOV.BR
    • Ferramenta de Avaliação
      • Links
    • Ferramenta de Automação
    • Conecta GOV.BR
    • Protocolo GOV.BR
    • Software Público
    • Assinatura Eletrônica
    • Rede Nacional de Governo Digital - Rede GOV.BR
    • Manual de Edição: site Governo Digital
    • Regras para Editores de Conteúdo gov.br
    • Agenda gov.br
    • imagens-apoio-barra-govbr
  • Identidade
    • Identificação do Cidadão e Carteira de Identidade Nacional
      • Serviço de Identificação do Cidadão
      • Imagens
      • Câmara Executiva Federal de Identificação do Cidadão (CEFIC)
      • Dúvidas Frequentes sobre a CIN
      • Carteira de Identidade Nacional CIN
      • Legislação
      • Dúvidas frequentes: Cadastro da biometria para benefícios sociais
      • Cadastro biométrico: documentos comprobatórios para dispensa
      • Beneficiário Social
      • Identificação do cidadão
      • Reuniões CEFIC
      • Documentos comprobatórios para dispensa
      • Lista de localidades consideradas de difícil acesso
      • Conheça e Divulgue a Campanha
    • Identidade Digital para Gestores Públicos
      • Programa Balcão GOV.BR
      • Dúvidas Frequentes do Ecossistema da Identidade Digital GOV.BR
      • Orientações sobre os critérios de segurança adotados na Conta GOV.BR
    • Conta gov.br
      • O que é a conta gov.br?
      • Onde usar a conta gov.br
      • Níveis da conta gov.br
      • Segurança da conta
      • Vídeos tutoriais
      • Ajuda da conta gov.br
      • Termo de Uso e Aviso de Privacidade
      • Exclusão da conta gov.br
    • Assinatura Eletrônica
      • Saiba mais sobre a assinatura eletrônica
      • Assinatura Eletrônica para Órgãos
      • Importar certificados gov.br no Adobe Acrobat Reader
    • Carteira de documentos digitais
    • Gerenciar o uso dos seus dados pessoais
    • Prova de Vida
  • Acessibilidade e Usuário
    • Atendimento gov.br
      • Dúvidas na conta gov.br
      • Dúvidas na assinatura gov.br
      • Dúvidas no aplicativo gov.br
      • Dúvidas nos dados cadastrais
      • Atendimento Presencial
      • Integração dos Serviços Estaduais
    • Acessibilidade Digital
      • Modelo de Acessibilidade
      • Ferramentas
      • Padrões Web em Governo Eletrônico
      • Referências e Modelos de Implementação
      • Material de apoio
      • Recursos de Acessibilidade
      • ABNT NBR 17225 - Acessibilidade em Conteúdo e Aplicações Web
      • ABNT NBR 17060 - Acessibilidade em Dispositivos Moveis
      • Cursos
    • Experiência do Usuário
    • VLibras
  • Contratações de TIC
    • Catálogos de Soluções de TIC com Condições Padronizadas
      • Arquivos
      • Catálogo de Soluções de TIC com Condições Padronizadas (Adobe)
    • Compras de TIC
      • Cronograma dos Projetos de TIC da Central de Compras
    • Legislação
      • Instrução Normativa SGD/ME nº 94, de 2022
      • Instrução Normativa SGD/ME nº 1, de 2019
      • Análise de Alçadas Regido Pela Lei n° 14.133, de 2021
      • Legislação Aplicada à Contratação de TIC
      • Modelo de Contratação de Software e Serviços em Nuvem
      • Modelo de Contratação e Gestão de Estações de Trabalho
      • Modelo de Contratação de Serviços de Desenvolvimento, Manutenção e Sustentação de Software
      • Modelo de Contratação de Serviços de Outsourcing de Impressão
      • Modelo de Contração de Serviços de Operação de Infraestrutura e de Atendimento a Usuários de TIC
      • Modelo de Composição de Preços nas Contratações com Empresas Públicas Federais
      • Orientações - Contratos Baseados em UST
      • Todos os Modelos, Diretrizes e Orientações para Contratação de Soluções de TIC
      • Orientações - Contratos Baseados em UST
      • Orientações - Realização de Análise Crítica na Pesquisa de Preços
    • Orientações e Apoio Especializado
      • Conceito de Solução de TIC
      • Informações e Orientações sobre Análise de Alçadas
      • Pedidos de Excepcionalidade para Contratação de TIC
      • Central de Serviços e Suporte do SISP
      • Capacitações
      • Templates de Artefatos para Contratação e Lista de Verificação
      • FAQ
      • Central de Serviços e Suporte do SISP (C3S)
    • Capacitações
  • Privacidade e Segurança
    • Centro de Excelência em Privacidade e Segurança (CEPS GOV.BR)
      • Vídeos Educativos
      • Jogos Educativos
      • Vídeos Educativos Visualização
    • Centro Integrado de Segurança Cibernética (CISC GOV.BR)
    • Framework, Guias e Modelos
    • PPSI 2.0
    • Webnario
  • Infraestrutura Nacional de Dados
    • Interoperabilidade
      • Conecta gov.br
    • Catálogo Nacional de Dados
    • Governança de Dados
    • Informações geoespaciais
    • Ambiente Tecnológico
      • Nuvem
      • Data Centers
      • Infovia
    • Decisão Baseada em Dados
      • Recomendação de serviços
      • Notificação personalizada
      • Caixa Postal Digital do Cidadão
    • Inteligência Artificial
    • Qualificação de Endereços
  • Capacitação
    • Capacita GOV.BR
    • Eventos e Prêmios
  • Legislação
  • Notícias
  • Mapa do Site
  • GOV.BR
    • Serviços
      • Buscar serviços por
        • Categorias
        • Órgãos
        • Estados
      • Serviços por público alvo
        • Cidadãos
        • Empresas
        • Órgãos e Entidades Públicas
        • Demais segmentos (ONGs, organizações sociais, etc)
        • Servidor Público
    • Temas em Destaque
      • Orçamento Nacional
      • Redes de Atendimento do Governo Federal
      • Proteção de Dados Pessoais
      • Serviços para Imigrantes
      • Política e Orçamento Educacionais
      • Educação Profissional e Tecnológica
      • Educação Profissional para Jovens e Adultos
      • Trabalho e Emprego
      • Serviços para Pessoas com Deficiência
      • Combate à Discriminação Racial
      • Política de Proteção Social
      • Política para Mulheres
      • Saúde Reprodutiva da Mulher
      • Cuidados na Primeira Infância
      • Habitação Popular
      • Controle de Poluição e Resíduos Sólidos
    • Notícias
      • Serviços para o cidadão
      • Saúde
      • Agricultura e Pecuária
      • Cidadania e Assistência Social
      • Ciência e Tecnologia
      • Comunicação
      • Cultura e Esporte
      • Economia e Gestão Pública
      • Educação e Pesquisa
      • Energia
      • Forças Armadas e Defesa Civil
      • Infraestrutura
      • Justiça e Segurança
      • Meio Ambiente
      • Trabalho e Previdência
      • Turismo
    • Galeria de Aplicativos
    • Acompanhe o Planalto
    • Navegação
      • Acessibilidade
      • Mapa do Site
      • Termo de Uso e Aviso de Privacidade
    • Consultar minhas solicitações
    • Órgãos do Governo
    • Por dentro do Gov.br
      • Dúvidas Frequentes em relação ao Portal gov.br
      • Dúvidas Frequentes da conta gov.br
      • Ajuda para Navegar o Portal
      • Conheça os elementos do Portal
      • Política de e-participação
      • Termos de Uso
      • Governo Digital
      • Guia de Edição de Serviços do Portal Gov.br
    • Canais do Executivo Federal
    • Dados do Governo Federal
      • Dados Abertos
      • Painel Estatístico de Pessoal
      • Painel de Compras do Governo Federal
      • Acesso à Informação
    • Empresas e Negócios
Links Úteis
  • Galeria de Aplicativos
  • Participe
  • Galeria de Aplicativos
  • Participe
Redes sociais
  • Instagram
  • Twitter
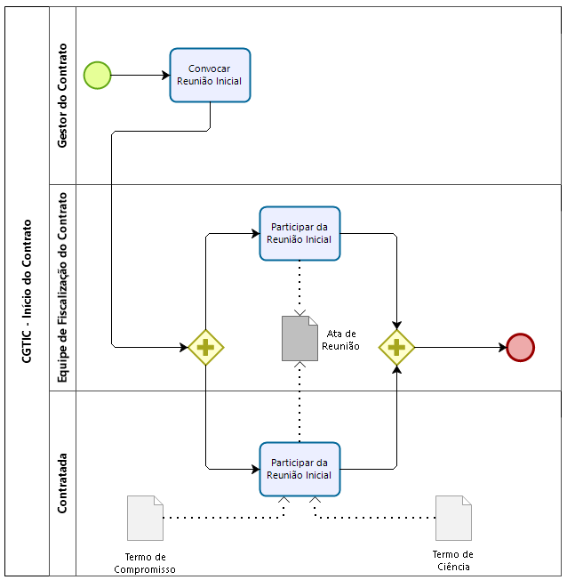
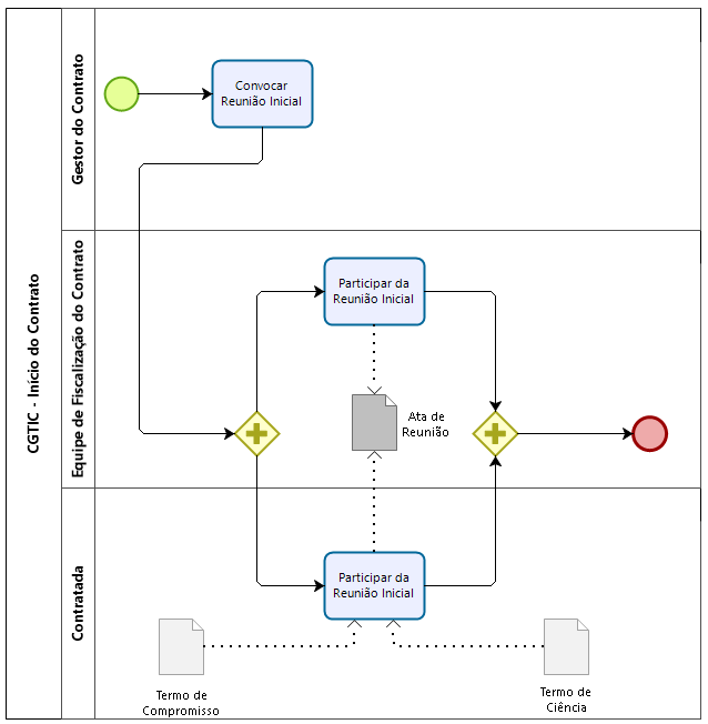
Você está aqui: Página Inicial Contratações de TIC Orientações e Apoio Especializado Fluxo do processo de contratação de TIC Fluxo IN 94/22 Gestão de Contratos de TIC - Início do Contrato
Info

Gestão de Contratos de TIC - Início do Contrato

Fluxo do Início do Contrato previsto na Instrução Normativa SGD/ME nº 1, de 4 de abril de 2019.
Compartilhe por Facebook Compartilhe por Twitter Compartilhe por LinkedIn Compartilhe por WhatsApp link para Copiar para área de transferência
Atualizado em 07/08/2025 11h56
Gestão de Contratos de TIC - Início do Contrato
Compartilhe por Facebook Compartilhe por Twitter Compartilhe por LinkedIn Compartilhe por WhatsApp link para Copiar para área de transferência
  • Estratégias e Governança Digital
    • Secretaria de Governo Digital
    • Sistema de Administração dos Recursos de Tecnologia da Informação (Sisp)
      • Autodiagnóstico - iGOVSISP
      • Comissão de Coordenação do SISP - CCSISP
      • Guia do Gestor
      • Sobre o SISP
      • Gestão de GSISP
      • ATI
    • Transformação Digital
      • Trajetória da transformação digital
      • Ferramentas
      • O que oferece?
      • Lista Serviços Digitais
      • Central de Qualidade
    • Planos de Transformação Digital
      • PTDs Vigentes
      • Kit de Elaboração PTD
      • Modelo Gestão Risco
    • Estratégia Nacional de Governo Digital
      • Perguntas Frequentes
      • Comitê
    • Estratégia Federal de Governo Digital
      • PORTARIA SGD/MGI Nº 6.618, DE 25 DE SETEMBRO DE 2024
      • Um Governo Centrado no Cidadão e Inclusivo
      • Um Governo Integrado e Colaborativo
      • Um Governo Inteligente e Inovador
      • Um Governo Confiável e Seguro
      • Um Governo Transparente, Aberto e Participativo
      • Um Governo Eficiente e Sustentável
      • Monitoramento EFGD
      • Monitoramento EFGD 2024-2027
      • EFGD 2024 - 2027
      • Contratação de Soluções de TIC
      • EFGD 2024 - 2027
    • Rede Nacional de Governo Digital
      • Mapa
      • Guia: 10 passos para a transformação digital em estados e municípios
    • Rede Federal de Ensino
    • Startup GOV.BR
    • Planos de Transformação Digital - IFES
      • Kit de Elaboração PTD
      • Modelo Gestão Risco
      • Catálogo de Serviços - IFES
  • Plataformas e Serviços Digitais
    • Conta GOV.BR
    • Ferramenta de Avaliação
      • Links
    • Ferramenta de Automação
    • Conecta GOV.BR
    • Protocolo GOV.BR
    • Software Público
    • Assinatura Eletrônica
    • Rede Nacional de Governo Digital - Rede GOV.BR
    • Manual de Edição: site Governo Digital
    • Regras para Editores de Conteúdo gov.br
    • Agenda gov.br
    • imagens-apoio-barra-govbr
  • Identidade
    • Identificação do Cidadão e Carteira de Identidade Nacional
      • Serviço de Identificação do Cidadão
      • Imagens
      • Câmara Executiva Federal de Identificação do Cidadão (CEFIC)
      • Dúvidas Frequentes sobre a CIN
      • Carteira de Identidade Nacional CIN
      • Legislação
      • Dúvidas frequentes: Cadastro da biometria para benefícios sociais
      • Cadastro biométrico: documentos comprobatórios para dispensa
      • Beneficiário Social
      • Identificação do cidadão
      • Reuniões CEFIC
      • Documentos comprobatórios para dispensa
      • Lista de localidades consideradas de difícil acesso
      • Conheça e Divulgue a Campanha
    • Identidade Digital para Gestores Públicos
      • Programa Balcão GOV.BR
      • Dúvidas Frequentes do Ecossistema da Identidade Digital GOV.BR
      • Orientações sobre os critérios de segurança adotados na Conta GOV.BR
    • Conta gov.br
      • O que é a conta gov.br?
      • Onde usar a conta gov.br
      • Níveis da conta gov.br
      • Segurança da conta
      • Vídeos tutoriais
      • Ajuda da conta gov.br
      • Termo de Uso e Aviso de Privacidade
      • Exclusão da conta gov.br
    • Assinatura Eletrônica
      • Saiba mais sobre a assinatura eletrônica
      • Assinatura Eletrônica para Órgãos
      • Importar certificados gov.br no Adobe Acrobat Reader
    • Carteira de documentos digitais
    • Gerenciar o uso dos seus dados pessoais
    • Prova de Vida
  • Acessibilidade e Usuário
    • Atendimento gov.br
      • Dúvidas na conta gov.br
      • Dúvidas na assinatura gov.br
      • Dúvidas no aplicativo gov.br
      • Dúvidas nos dados cadastrais
      • Atendimento Presencial
      • Integração dos Serviços Estaduais
    • Acessibilidade Digital
      • Modelo de Acessibilidade
      • Ferramentas
      • Padrões Web em Governo Eletrônico
      • Referências e Modelos de Implementação
      • Material de apoio
      • Recursos de Acessibilidade
      • ABNT NBR 17225 - Acessibilidade em Conteúdo e Aplicações Web
      • ABNT NBR 17060 - Acessibilidade em Dispositivos Moveis
      • Cursos
    • Experiência do Usuário
    • VLibras
  • Contratações de TIC
    • Catálogos de Soluções de TIC com Condições Padronizadas
      • Arquivos
      • Catálogo de Soluções de TIC com Condições Padronizadas (Adobe)
    • Compras de TIC
      • Cronograma dos Projetos de TIC da Central de Compras
    • Legislação
      • Instrução Normativa SGD/ME nº 94, de 2022
      • Instrução Normativa SGD/ME nº 1, de 2019
      • Análise de Alçadas Regido Pela Lei n° 14.133, de 2021
      • Legislação Aplicada à Contratação de TIC
      • Modelo de Contratação de Software e Serviços em Nuvem
      • Modelo de Contratação e Gestão de Estações de Trabalho
      • Modelo de Contratação de Serviços de Desenvolvimento, Manutenção e Sustentação de Software
      • Modelo de Contratação de Serviços de Outsourcing de Impressão
      • Modelo de Contração de Serviços de Operação de Infraestrutura e de Atendimento a Usuários de TIC
      • Modelo de Composição de Preços nas Contratações com Empresas Públicas Federais
      • Orientações - Contratos Baseados em UST
      • Todos os Modelos, Diretrizes e Orientações para Contratação de Soluções de TIC
      • Orientações - Contratos Baseados em UST
      • Orientações - Realização de Análise Crítica na Pesquisa de Preços
    • Orientações e Apoio Especializado
      • Conceito de Solução de TIC
      • Informações e Orientações sobre Análise de Alçadas
      • Pedidos de Excepcionalidade para Contratação de TIC
      • Central de Serviços e Suporte do SISP
      • Capacitações
      • Templates de Artefatos para Contratação e Lista de Verificação
      • FAQ
      • Central de Serviços e Suporte do SISP (C3S)
    • Capacitações
  • Privacidade e Segurança
    • Centro de Excelência em Privacidade e Segurança (CEPS GOV.BR)
      • Vídeos Educativos
      • Jogos Educativos
      • Vídeos Educativos Visualização
    • Centro Integrado de Segurança Cibernética (CISC GOV.BR)
    • Framework, Guias e Modelos
    • PPSI 2.0
    • Webnario
  • Infraestrutura Nacional de Dados
    • Interoperabilidade
      • Conecta gov.br
    • Catálogo Nacional de Dados
    • Governança de Dados
    • Informações geoespaciais
    • Ambiente Tecnológico
      • Nuvem
      • Data Centers
      • Infovia
    • Decisão Baseada em Dados
      • Recomendação de serviços
      • Notificação personalizada
      • Caixa Postal Digital do Cidadão
    • Inteligência Artificial
    • Qualificação de Endereços
  • Capacitação
    • Capacita GOV.BR
    • Eventos e Prêmios
  • Legislação
  • Notícias
  • Mapa do Site
Redefinir Cookies
Redes sociais
  • Instagram
  • Twitter
Acesso àInformação
Todo o conteúdo deste site está publicado sob a licença Creative Commons Atribuição-SemDerivações 3.0 Não Adaptada.
Voltar ao topo da página
Fale Agora Refazer a busca