Ir para o Conteúdo 1 Ir para a Página Inicial 2 Ir para o menu de Navegação 3 Ir para a Busca 4 Ir para o Mapa do site 5
Abrir menu principal de navegação
Comissão de Valores Mobiliários
Termos mais buscados
  • imposto de renda
  • assinatura
  • inss
  • mei
  • Simples Nacional
Termos mais buscados
  • imposto de renda
  • assinatura
  • inss
  • Acesso à Informação
    • Institucional
      • Sobre a CVM
      • Missão, Valores e Objetivos Estratégicos
      • Competência
      • Organograma
      • Estrutura
      • Quem é Quem
      • Perfil Profissional
      • Regimento Interno
      • Comitês Internos
      • Antigos Colegiados
      • Ética
    • Agendas de Autoridades
    • Ações e Programas
      • ABERTO - Open Capital Market
      • Carta de Serviços ao Usuário
      • Estratégia de Uso de Software e de Serviços de Computação em Nuvem
      • Indicadores de Desempenho Institucional
      • Integridade na CVM
      • Planejamento Estratégico
      • Plano de Ação de Finanças Sustentáveis
      • Plano de Gestão de Logística Sustentável (PLS) da CVM
      • Plano de Inspeções e Reuniões Técnicas de Supervisão
      • Plano de Supervisão Baseada em Risco
      • Plano Estratégico e Diretor de TI
      • Política de Aquisição e Alocação de Equipamentos de TI
      • Política de Governança de TI
      • Política de Privacidade
      • Política de Segurança da Informação
      • Programas Financiados pelo Fundo de Amparo ao Trabalhador (FAT)
      • Renúncia de Receitas
    • Prazos de Concessão de Registros
    • Participação Social
    • Auditorias
      • Auditoria Interna
      • Prestação de Contas
      • Setor de Corregedoria (COR)
      • Relatórios de Órgãos de Controle
    • Convênios e Transferências
    • Receitas e Despesas
    • Licitações e Contratos
    • Servidores
      • Estágio
      • Programa de Gestão
      • Remuneração
      • Desenvolvimento de Pessoas
      • Informes de RH
      • Concursos Públicos
      • Terceirizados
    • Informações Classificadas
    • Serviço de Informação ao Cidadão
    • Perguntas Frequentes da CVM
    • Dados Abertos
  • Assuntos
    • Educação
      • Biblioteca CVM
      • Blog Penso, logo invisto?
      • Calculadora do Investidor
      • Comitê de Educação
      • Ciências e Estudos Comportamentais
      • Cursos Online
      • Portal do Investidor
      • Publicações Educacionais
      • Redes Sociais
      • Vida e Dinheiro (ENEF)
    • Centro de Regulação e Inovação Aplicada (CRIA)
      • Pesquisa e estudos
      • Fórum de desenvolvimento de soluções
      • NEXUS – LEAP e SANDBOX
    • Finanças Sustentáveis
      • Monitoramento de entregas
      • Parcerias e Iniciativas com o Governo
      • Publicações
      • Regulação
    • Governança
      • Transparência e Prestação de Contas
    • Internacional
      • Atuação e Acordos
      • Programa de Avaliação do Setor Financeiro (FSAP)
    • Jurisprudência
    • LGPD
    • Notícias
      • 2026
    • Normas
      • Agenda Regulatória CVM
      • Resoluções
      • Instruções
      • Deliberações
      • Audiências e Consultas Públicas
      • Revisão e Consolidação de Normas
      • Custo de Observância
      • Sandbox Regulatório
      • Notas Explicativas
      • Pareceres de Orientação
      • Portarias
    • Processos
      • Sobre o SEI
      • Processos Abertos na CVM
      • Pedidos de Vista
      • Pautas de Julgamento
      • Sessões de Julgamento por Videoconferência
      • Resultados de Julgamentos (Decisões do Colegiado)
      • Processos Julgados por Relator
      • Processos a Julgar (Por Relator)
      • Acordos de Supervisão
      • Despachos
      • Termos de Compromisso
    • Proteção
      • Alertas
      • Afastamentos / Impedimentos Temporários
      • Criptoativos & Forex
      • ContraGolpe
      • O que a CVM pode fazer por você?
      • Guias e Boletins
    • Regulados
      • Regulados CVM (sobre e dados enviados à CVM)
      • Cadastro Geral da CVM
      • Orientações da CVM (Ofícios Circulares)
      • Informe CVM: Comunicações GAFI/FATF
      • Envio de Informações à CVM (Calendário)
      • Envio de Documentos (CVM Web)
      • Atualização Cadastral
      • Taxa de Fiscalização
      • Multa Cominatória (Recurso)
  • Canais de Atendimento
    • Cidadão
      • Serviço de Atendimento ao Cidadão (SAC)
      • Perguntas Frequentes
      • Consulta de Participantes Autorizados
    • Regulados
    • Protocolo Digital
    • Pedidos de Vistas
    • Suporte a Sistemas
    • Imprensa
      • Contato
      • Identidade Visual / Manual da Marca
    • SISBAJUD
    • Serviço de Ouvidoria
    • Delação Anônima
    • Assembleias de Acionistas
    • Audiência a Particulares
    • Endereço
  • Centrais de Conteúdo
    • Atas de Comitês
      • Atas de Reuniões do Comitê de Governança e Gestão Estratégica (CGE)
    • Áudios
    • Calculadora do Investidor
    • Central de Sistemas da CVM
    • Dados Abertos CVM
    • Diário Eletrônico da CVM
    • Imagens
    • Publicações
      • Apresentações
      • Boletins
      • Decisões Conjuntas
      • Educação Financeira
      • Estudos
      • Informes
      • Pesquisas
      • Portarias Conjuntas
      • Relatórios
      • Reuniões do Colegiado
      • Séries Históricas
      • Trabalhos Acadêmicos
    • Vídeos
    • Redes Sociais
      • Instagram
      • LinkedIn
      • YouTube
      • X
      • Threads
      • Facebook
      • Regras de convivência
    • Dicionário CVM
  • Composição
    • Estrutura
    • Quem é Quem
  • Serviços
  • GOV.BR
    • Serviços
      • Buscar serviços por
        • Categorias
        • Órgãos
        • Estados
      • Serviços por público alvo
        • Cidadãos
        • Empresas
        • Órgãos e Entidades Públicas
        • Demais segmentos (ONGs, organizações sociais, etc)
        • Servidor Público
    • Temas em Destaque
      • Orçamento Nacional
      • Redes de Atendimento do Governo Federal
      • Proteção de Dados Pessoais
      • Serviços para Imigrantes
      • Política e Orçamento Educacionais
      • Educação Profissional e Tecnológica
      • Educação Profissional para Jovens e Adultos
      • Trabalho e Emprego
      • Serviços para Pessoas com Deficiência
      • Combate à Discriminação Racial
      • Política de Proteção Social
      • Política para Mulheres
      • Saúde Reprodutiva da Mulher
      • Cuidados na Primeira Infância
      • Habitação Popular
      • Controle de Poluição e Resíduos Sólidos
    • Notícias
      • Serviços para o cidadão
      • Saúde
      • Agricultura e Pecuária
      • Cidadania e Assistência Social
      • Ciência e Tecnologia
      • Comunicação
      • Cultura e Esporte
      • Economia e Gestão Pública
      • Educação e Pesquisa
      • Energia
      • Forças Armadas e Defesa Civil
      • Infraestrutura
      • Justiça e Segurança
      • Meio Ambiente
      • Trabalho e Previdência
      • Turismo
    • Galeria de Aplicativos
    • Acompanhe o Planalto
    • Navegação
      • Acessibilidade
      • Mapa do Site
      • Termo de Uso e Aviso de Privacidade
    • Consultar minhas solicitações
    • Órgãos do Governo
    • Por dentro do Gov.br
      • Dúvidas Frequentes em relação ao Portal gov.br
      • Dúvidas Frequentes da conta gov.br
      • Ajuda para Navegar o Portal
      • Conheça os elementos do Portal
      • Política de e-participação
      • Termos de Uso
      • Governo Digital
      • Guia de Edição de Serviços do Portal Gov.br
    • Canais do Executivo Federal
    • Dados do Governo Federal
      • Dados Abertos
      • Painel Estatístico de Pessoal
      • Painel de Compras do Governo Federal
      • Acesso à Informação
    • Empresas e Negócios
Links Úteis
  • Galeria de Aplicativos
  • Participe
  • Galeria de Aplicativos
  • Participe
Redes sociais
  • YouTube
  • Linkedin
  • Instagram
  • Facebook
  • Twitter
Você está aqui: Página Inicial Assuntos Notícias 2020 CVM lança regras para sandbox regulatório
Info

Notícias

Norma estabelece constituição e funcionamento de ambiente regulatório experimental

CVM lança regras para sandbox regulatório

Compartilhe por Facebook Compartilhe por Twitter Compartilhe por LinkedIn Compartilhe por WhatsApp link para Copiar para área de transferência
Publicado em 15/05/2020 18h37 Atualizado em 09/04/2025 13h33

A Comissão de Valores Mobiliários (CVM) publica hoje, 15/05/20, a Instrução CVM 626, que regulamenta a constituição e o funcionamento do sandbox regulatório.

A iniciativa visa a fomentar o empreendedorismo e o desenvolvimento do mercado de capitais brasileiro por meio da criação de um ambiente regulatório experimental, em que as entidades participantes possam testar modelos de negócio inovadores em atividades regulamentadas pela CVM.

"O sandbox se provou um mecanismo adequado para o fomento à inovação e à concorrência em mercados regulados, conforme se percebe na experiência internacional. Esperamos que também no Brasil o sandbox atraia empresas que, com base em novas tecnologias ou no uso inovador de tecnologias existentes, produzam resultados positivos para os usuários de produtos e serviços do mercado de capitais, com ganhos para todo o ambiente do mercado", afirmou Marcelo Barbosa, presidente da CVM.

O participante admitido no sandbox receberá autorização temporária para desenvolver seu modelo de negócio inovador, e poderá receber dispensas de requisitos regulatórios para reduzir o ônus da conformidade com as regras vigentes estabelecidas pela Autarquia.

Em contrapartida, serão estabelecidas condições e limites à atuação do participante, bem como salvaguardas para mitigar riscos identificados, de modo a assegurar o bom funcionamento do mercado e a proteger clientes e demais partes interessadas.

O participante será continuamente monitorado pela CVM ao longo da trajetória, proporcionando aprendizado mútuo e oportunidade de atuação tempestiva pelo regulador, caso necessário.

Principais benefícios esperados

  • Fomento à inovação no mercado de capitais.
  • Orientação aos participantes sobre questões regulatórias durante o desenvolvimento das atividades para aumentar a segurança jurídica.
  • Diminuição do custo e do tempo de maturação para desenvolver produtos, serviços e modelos de negócio inovadores.
  • Aumento da visibilidade e tração de modelos de negócio inovadores, com possíveis impactos positivos em sua atratividade para o capital de risco.
  • Aumento da competição entre prestadores de serviço e entre fornecedores de produtos financeiros no mercado de capitais.
  • Inclusão financeira decorrente do lançamento de produtos e serviços financeiros menos custosos e mais acessíveis.
  • Aprimoramento do arcabouço regulatório aplicável às atividades regulamentadas pela CVM.

“O sandbox regulatório da CVM começou a ser desenhado no LAB de Inovação Financeira e se aperfeiçoou com as contribuições de diversos participantes na audiência pública. A Instrução CVM 626 marca o início de uma nova etapa no desenvolvimento do mercado de capitais brasileiro, em que a CVM disporá de ferramentas para viabilizar e fomentar modelos de negócio inovadores em atividades regulamentadas pela Autarquia. Esperamos iniciar, em breve, o primeiro processo de admissão de participantes.”– Antonio Berwanger, superintendente de desenvolvimento de mercado (SDM).

Principais alterações em relação à Minuta colocada em audiência pública:

  • Promoção de ganhos de eficiência, redução de custos ou ampliação do acesso do público em geral a produtos e serviços do mercado de valores mobiliários deixa de ser um critério autônomo a caracterizar um modelo de negócio inovador e passa a ser um requisito, tanto nos casos de inovação tecnológica quanto mercadológica.
  • Exigência de que o modelo de negócio inovador tenha sido preliminarmente validado por meio, por exemplo, de provas de conceito ou protótipos, não podendo se encontrar em fase puramente conceitual de desenvolvimento.
  • Substituição da dinâmica dos ciclos de sandbox por processos de admissão de participantes, para que não seja necessário encerrar completamente um ciclo antes que novos participantes possam ingressar no sandbox.
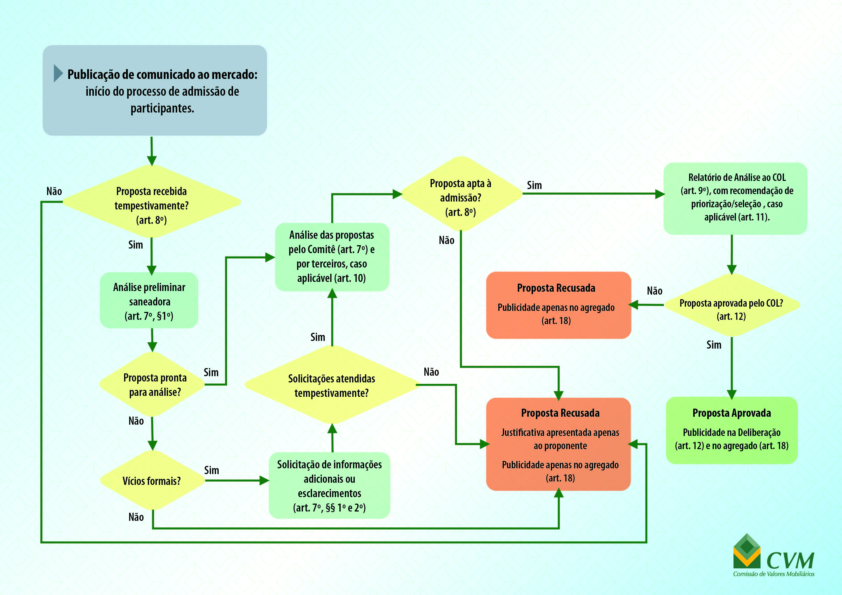
  • Inclusão de fase de análise preliminar saneadora das propostas recebidas para identificar eventuais vícios formais, concedendo ao proponente a oportunidade de apresentar novas informações ou esclarecimentos.
  • Previsão de participação de pessoas jurídicas estrangeiras passa a prescindir de estabelecimento de parceria com autoridades reguladoras competentes das jurisdições em que estiverem sediadas, e os candidatos estrangeiros serão avaliados segundo os mesmos critérios de elegibilidade, seleção e priorização válidos para proponentes brasileiros.
  • Adição de dispositivos destinados a assegurar a preservação do sigilo das informações contidas nas propostas de participação que sejam indicadas como confidenciais.
  • Recebimento e análise de propostas oriundas de processos de admissão de outros órgãos reguladores, ainda que o prazo definido pela CVM para inscrições já tenha se encerrado.
  • Possibilidade de apresentação de pedido fundamentado, durante o período de participação, de ampliação ou alteração das dispensas concedidas, ou de revisão das condições, limites e salvaguardas estabelecidos.
  • Ajuste no escopo e no teor das exigências de comunicação do participante com seus clientes, tanto nos materiais de divulgação quanto no termo de ciência de risco.
  • Criação de uma seção na página da CVM dedicada à divulgação periódica de informações a respeito do andamento do sandbox regulatório, tais como descrição dos modelos de negócio inovadores sendo testados, perguntas frequentes e estatísticas sobre propostas recebidas, aprovadas e recusadas.

Atenção

A Instrução CVM 626 entra em vigor em 1/6/2020.

Mais informações

A nova Instrução faz parte da Agenda Regulatória da CVM de 2020.

Acesse o Relatório de Audiência Pública SDM 05/19 e a Instrução CVM 626.

Confira o fluxograma do processo de admissão de participantes no sandbox regulatório.

Tags: Audiência PúblicaNorma
Compartilhe por Facebook Compartilhe por Twitter Compartilhe por LinkedIn Compartilhe por WhatsApp link para Copiar para área de transferência
  • Acesso à Informação
    • Institucional
      • Sobre a CVM
      • Missão, Valores e Objetivos Estratégicos
      • Competência
      • Organograma
      • Estrutura
      • Quem é Quem
      • Perfil Profissional
      • Regimento Interno
      • Comitês Internos
      • Antigos Colegiados
      • Ética
    • Agendas de Autoridades
    • Ações e Programas
      • ABERTO - Open Capital Market
      • Carta de Serviços ao Usuário
      • Estratégia de Uso de Software e de Serviços de Computação em Nuvem
      • Indicadores de Desempenho Institucional
      • Integridade na CVM
      • Planejamento Estratégico
      • Plano de Ação de Finanças Sustentáveis
      • Plano de Gestão de Logística Sustentável (PLS) da CVM
      • Plano de Inspeções e Reuniões Técnicas de Supervisão
      • Plano de Supervisão Baseada em Risco
      • Plano Estratégico e Diretor de TI
      • Política de Aquisição e Alocação de Equipamentos de TI
      • Política de Governança de TI
      • Política de Privacidade
      • Política de Segurança da Informação
      • Programas Financiados pelo Fundo de Amparo ao Trabalhador (FAT)
      • Renúncia de Receitas
    • Prazos de Concessão de Registros
    • Participação Social
    • Auditorias
      • Auditoria Interna
      • Prestação de Contas
      • Setor de Corregedoria (COR)
      • Relatórios de Órgãos de Controle
    • Convênios e Transferências
    • Receitas e Despesas
    • Licitações e Contratos
    • Servidores
      • Estágio
      • Programa de Gestão
      • Remuneração
      • Desenvolvimento de Pessoas
      • Informes de RH
      • Concursos Públicos
      • Terceirizados
    • Informações Classificadas
    • Serviço de Informação ao Cidadão
    • Perguntas Frequentes da CVM
    • Dados Abertos
  • Assuntos
    • Educação
      • Biblioteca CVM
      • Blog Penso, logo invisto?
      • Calculadora do Investidor
      • Comitê de Educação
      • Ciências e Estudos Comportamentais
      • Cursos Online
      • Portal do Investidor
      • Publicações Educacionais
      • Redes Sociais
      • Vida e Dinheiro (ENEF)
    • Centro de Regulação e Inovação Aplicada (CRIA)
      • Pesquisa e estudos
      • Fórum de desenvolvimento de soluções
      • NEXUS – LEAP e SANDBOX
    • Finanças Sustentáveis
      • Monitoramento de entregas
      • Parcerias e Iniciativas com o Governo
      • Publicações
      • Regulação
    • Governança
      • Transparência e Prestação de Contas
    • Internacional
      • Atuação e Acordos
      • Programa de Avaliação do Setor Financeiro (FSAP)
    • Jurisprudência
    • LGPD
    • Notícias
      • 2026
    • Normas
      • Agenda Regulatória CVM
      • Resoluções
      • Instruções
      • Deliberações
      • Audiências e Consultas Públicas
      • Revisão e Consolidação de Normas
      • Custo de Observância
      • Sandbox Regulatório
      • Notas Explicativas
      • Pareceres de Orientação
      • Portarias
    • Processos
      • Sobre o SEI
      • Processos Abertos na CVM
      • Pedidos de Vista
      • Pautas de Julgamento
      • Sessões de Julgamento por Videoconferência
      • Resultados de Julgamentos (Decisões do Colegiado)
      • Processos Julgados por Relator
      • Processos a Julgar (Por Relator)
      • Acordos de Supervisão
      • Despachos
      • Termos de Compromisso
    • Proteção
      • Alertas
      • Afastamentos / Impedimentos Temporários
      • Criptoativos & Forex
      • ContraGolpe
      • O que a CVM pode fazer por você?
      • Guias e Boletins
    • Regulados
      • Regulados CVM (sobre e dados enviados à CVM)
      • Cadastro Geral da CVM
      • Orientações da CVM (Ofícios Circulares)
      • Informe CVM: Comunicações GAFI/FATF
      • Envio de Informações à CVM (Calendário)
      • Envio de Documentos (CVM Web)
      • Atualização Cadastral
      • Taxa de Fiscalização
      • Multa Cominatória (Recurso)
  • Canais de Atendimento
    • Cidadão
      • Serviço de Atendimento ao Cidadão (SAC)
      • Perguntas Frequentes
      • Consulta de Participantes Autorizados
    • Regulados
    • Protocolo Digital
    • Pedidos de Vistas
    • Suporte a Sistemas
    • Imprensa
      • Contato
      • Identidade Visual / Manual da Marca
    • SISBAJUD
    • Serviço de Ouvidoria
    • Delação Anônima
    • Assembleias de Acionistas
    • Audiência a Particulares
    • Endereço
  • Centrais de Conteúdo
    • Atas de Comitês
      • Atas de Reuniões do Comitê de Governança e Gestão Estratégica (CGE)
    • Áudios
    • Calculadora do Investidor
    • Central de Sistemas da CVM
    • Dados Abertos CVM
    • Diário Eletrônico da CVM
    • Imagens
    • Publicações
      • Apresentações
      • Boletins
      • Decisões Conjuntas
      • Educação Financeira
      • Estudos
      • Informes
      • Pesquisas
      • Portarias Conjuntas
      • Relatórios
      • Reuniões do Colegiado
      • Séries Históricas
      • Trabalhos Acadêmicos
    • Vídeos
    • Redes Sociais
      • Instagram
      • LinkedIn
      • YouTube
      • X
      • Threads
      • Facebook
      • Regras de convivência
    • Dicionário CVM
  • Composição
    • Estrutura
    • Quem é Quem
  • Serviços
Redefinir Cookies
Redes sociais
  • YouTube
  • Linkedin
  • Instagram
  • Facebook
  • Twitter
Acesso àInformação
Todo o conteúdo deste site está publicado sob a licença Creative Commons Atribuição-SemDerivações 3.0 Não Adaptada.
Voltar ao topo da página
Fale Agora Refazer a busca