Ir para o Conteúdo 1 Ir para a Página Inicial 2 Ir para o menu de Navegação 3 Ir para a Busca 4 Ir para o Mapa do site 5
Abrir menu principal de navegação
Instituto Chico Mendes de Conservação da Biodiversidade
Termos mais buscados
  • imposto de renda
  • assinatura
  • inss
  • mei
  • cnh
Termos mais buscados
  • imposto de renda
  • assinatura
  • inss
  • Serviços
    • Solicitar Autorização Especial para Captação de Imagem em Unidade de Conservação
    • Serviços do ICMBio no gov.br
      • Autorizações
      • Agendamento de visitas em unidades de conservação federais
      • Compensação de Reserva Legal
      • Crie sua RPPN
      • Seja um Voluntário
      • Solicitar Autorização Especial para Captação de Imagem em Unidade de Conservação
    • SEI! - Sistema Eletrônico de Informações
      • Barramento - ConectaGov
      • Protocolar documentos
      • Documentos
    • Sistemas do ICMBio
      • CANIE - Cadastro Nacional de Informações Espeleológicas
      • SAMGe - Sistema de Análise e Monitoramento de Gestão
    • Concessão de serviços de apoio à visitação
    • Solicitar autorização para Uso Comercial de Imagem de Unidade de Conservação Federais
    • Requerer Adesão à Solução Legal
    • Consultar ocorrência de embargo e Emitir Certidão Negativa de Embargo
  • Assuntos
    • Unidades de Conservação - por categoria
      • RDS
      • REVIS
      • MONA
      • ARIE
      • ESEC
      • REBIO
      • APA
      • FLONA
      • RESEX
      • PARNA
      • RPPN
    • Notícias
      • Últimas Notícias
    • Biodiversidade
      • Planos de Ação Nacional para Conservação de Espécies Ameaçadas de Extinção - PAN
      • Planos de Redução de Impactos sobre a Biodiversidade
      • Unidade de Conservação
      • Manejo de Espécies Exóticas Invasoras
      • Risco de Extinção da Fauna Brasileira
      • Genômica da Biodiversidade Brasileira
      • Programa de Manejo Populacional
    • Centros de Pesquisa
      • Aves Silvestres
      • Biodiversidade Amazônica
      • Biodiversidade Aquática Continental
      • Biodiversidade e Restauração Ecológica
      • Biodiversidade Marinha
      • Cavernas
      • Mamíferos Aquáticos
      • Mamíferos Carnívoros
      • Povos e Comunidades Tradicionais
      • Primatas Brasileiros
      • Répteis e Anfíbios
      • Tartarugas Marinhas
      • Biodiversidade Marinha do Sudeste e Sul
      • Biodiversidade Marinha do Nordeste
    • Criação de Unidades de Conservação
      • Legislação
      • Lista de Consultas Públicas
    • Mosaicos e Corredores Ecológicos
      • Corredores Ecológicos Instituídos
      • Projeto Jalapão
      • Mosaicos Federais Reconhecidos
    • Proteção
      • Fiscalização Ambiental
      • Monitoramento Ambiental
      • Atividade de Inteligência Ambiental
      • Seja um Agente Temporário Ambiental
      • seja um brigadista
    • Consolidação Territorial
    • Gestão Socioambiental
      • 2019
      • 2018
      • 2017
      • Gestão Participativa
      • Gestão de Conflitos
      • Arquivos
    • Populações Tradicionais
      • Produção e Uso Sustentável
      • Políticas e Comunidades Tradicionais
      • Comissão das Reservas Extrativistas Federais - Conarex
    • Manejo para Conservação
      • Coordenação-Geral de Estratégias para Conservação
      • Coordenação de Avaliação do Estado de Conservação da Biodiversidade
      • Coordenação de Análise e Prognóstico de Risco à Biodiversidade
      • Coordenação de Planejamento de Ações para Conservação de Espécies Ameaçadas de Extinção - COPAN
    • Pesquisa
      • Iniciação Científica
      • Como participar
      • Nossos pesquisadores
      • Venha Pesquisar Conosco
      • Seminários de Pesquisa do ICMBio
      • Revistas e Periódicos
      • Inovação Tecnológica
      • Projetos Apoiados
      • Revista Biodiversidade Brasileira
      • CEUA ICMBio
      • Inovação Tecnológica
    • Programas e Projetos
      • Portal da Biodiversidade
      • Acordos de cooperação
      • Projeto Gestão Florestal para a Produção Sustentável na Amazônia
      • Credenciamento de Organizações da Sociedade Civil (OSC)
    • Compensação ambiental
    • Monitoramento
      • Painel Interativo Relatório Florestal
    • Patrimônio Mundial
    • Observação de aves
      • Lista das Unidades de Conservação Federais com turismo de observação de aves
      • Captação e uso de imagens
      • Calendário de eventos de observação de aves
    • Acessibilidade
      • Experiências para PCD visual
      • Experiências para PCD auditiva
      • Experiências para PC deficiência ou limitação de mobilidade
  • Acesso à informação
    • Institucional
      • O Instituto
      • Estrutura
      • Quem é quem
      • Agenda de autoridades
      • Atos Normativos
      • Centro de Formação em Conservação da Biodiversidade (ACADEBio)
      • Procuradoria Federal Especializada
      • Onde estamos
      • Missão
      • Comitê Gestor
      • Quem foi Chico Mendes?
    • Ações e Programas
      • Ações Socioambientais e Consolidação Territorial em UCs
      • Pesquisa, Avaliação e Monitoramento da Biodiversidade
      • Planejamento, Administração e Logística
      • Criação e Manejo de Unidades de Conservação
      • Carta de Serviços
      • Governança Institucional e Gestão Estratégica
    • Participação social
      • Consultas Públicas para Criação de Unidades de Conservação federais
      • Normativas/Planos de Manejo em Consulta Pública
      • Educação Ambiental
      • Consulta Pública Monumento Natural Cavernas do Desidério
    • Auditorias
      • Processos de Contas Anuais
      • Auditoria Interna
      • Transparência e prestação de contas
      • Ações de supervisão, controle e correição
    • Convênios e transferências
    • Receitas e despesas
      • Emendas de Relator (RP 9)
    • Licitações e Contratos
      • Licitações
      • Chamamento Público
    • Servidores ou Empregados Públicos
      • Terceirizados
    • Informações Classificadas
    • Serviço de Informações ao Cidadão - SIC
      • Fluxogramas
    • Perguntas Frequentes
    • Dados Abertos
    • Sanções Administrativas
      • Infrações Ambientais
    • Ferramentas e aspectos tecnológicos
    • Lei Geral de Proteção de Dados (LGPD)
    • Governança e Gestão de Pessoas
      • Programa de Gestão e Desempenho (PGD)
    • Concessão de Serviços de Apoio à Visitação
      • Paineiras Corcovado
      • Relatório Anual
      • Investimentos
    • SISFAMILIAS
      • Arquivos
  • Composição
    • Presidência
      • Arquivos
    • Diretoria de Planejamento, Administração e Logística
      • Currículo
    • Diretoria de Criação e Manejo de Unidades de Conservação
      • Currículo
    • Diretoria de Ações Socioambientais e Consolidação Territorial em UCs
      • Currículos
    • Diretoria de Pesquisa, Avaliação e Monitoramento da Biodiversidade
      • Curriculo
    • Gerências Regionais
      • Currículos
    • Unidades de Conservação Federais
  • Centrais de Conteúdo
    • Vídeos
    • Publicações
      • Atlas
      • Documentos
      • Gestão Estratégica
      • Legislação
      • Planos
      • Publicações Diversas
      • Publicações MMA
      • Relatórios
      • Revistas Científicas
      • Roteiros
      • Planos de Manejo Integrado do Fogo
      • Guias de Aves
      • Editais Diversos
    • Biblioteca
    • Logomarca
    • Painéis Dinâmicos do ICMBio
    • Série Parques do Brasil
      • Conheça a série Parques do Brasil
  • Canais de Atendimento
    • Imprensa
      • Notas à Imprensa
    • Ouvidoria
      • Conselho de Usuários
      • Sala de atendimento Ouvidoria
    • Processo Eletrônico
    • Corregedoria
    • Comissão de Ética
      • Integrantes Da Comissão De Ética
      • Código de Ética do ICMBio
      • Ética Pública
      • Atas das Reuniões
  • Redes Sociais/Canais
    • Facebook
    • Instagram
    • Youtube
    • Canal WhatsApp
    • LinkedIn
  • Dados Geoespaciais
    • Dados geoespaciais de referência da Cartografia Nacional e dados temáticos produzidos no ICMBio
  • GOV.BR
    • Serviços
      • Buscar serviços por
        • Categorias
        • Órgãos
        • Estados
      • Serviços por público alvo
        • Cidadãos
        • Empresas
        • Órgãos e Entidades Públicas
        • Demais segmentos (ONGs, organizações sociais, etc)
        • Servidor Público
    • Temas em Destaque
      • Orçamento Nacional
      • Redes de Atendimento do Governo Federal
      • Proteção de Dados Pessoais
      • Serviços para Imigrantes
      • Política e Orçamento Educacionais
      • Educação Profissional e Tecnológica
      • Educação Profissional para Jovens e Adultos
      • Trabalho e Emprego
      • Serviços para Pessoas com Deficiência
      • Combate à Discriminação Racial
      • Política de Proteção Social
      • Política para Mulheres
      • Saúde Reprodutiva da Mulher
      • Cuidados na Primeira Infância
      • Habitação Popular
      • Controle de Poluição e Resíduos Sólidos
    • Notícias
      • Serviços para o cidadão
      • Saúde
      • Agricultura e Pecuária
      • Cidadania e Assistência Social
      • Ciência e Tecnologia
      • Comunicação
      • Cultura e Esporte
      • Economia e Gestão Pública
      • Educação e Pesquisa
      • Energia
      • Forças Armadas e Defesa Civil
      • Infraestrutura
      • Justiça e Segurança
      • Meio Ambiente
      • Trabalho e Previdência
      • Turismo
    • Galeria de Aplicativos
    • Acompanhe o Planalto
    • Navegação
      • Acessibilidade
      • Mapa do Site
      • Termo de Uso e Aviso de Privacidade
    • Consultar minhas solicitações
    • Órgãos do Governo
    • Por dentro do Gov.br
      • Dúvidas Frequentes em relação ao Portal gov.br
      • Dúvidas Frequentes da conta gov.br
      • Ajuda para Navegar o Portal
      • Conheça os elementos do Portal
      • Política de e-participação
      • Termos de Uso
      • Governo Digital
      • Guia de Edição de Serviços do Portal Gov.br
    • Canais do Executivo Federal
    • Dados do Governo Federal
      • Dados Abertos
      • Painel Estatístico de Pessoal
      • Painel de Compras do Governo Federal
      • Acesso à Informação
    • Empresas e Negócios
Links Úteis
  • Galeria de Aplicativos
  • Participe
  • Galeria de Aplicativos
  • Participe
Redes sociais
  • YouTube
  • Facebook
  • Instagram
  • Linkedin
  • WhatsApp canal
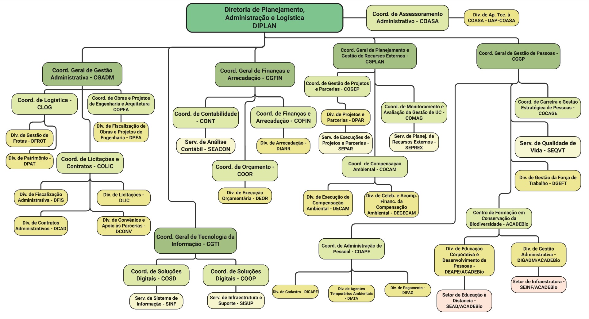
Você está aqui: Página Inicial Acesso à informação Institucional Estrutura Organograma ICMBio - DIPLAN.jpg
Info

Organograma ICMBio - DIPLAN.jpg

Compartilhe por Facebook Compartilhe por Twitter Compartilhe por LinkedIn Compartilhe por WhatsApp link para Copiar para área de transferência
Atualizado em 07/04/2026 15h09
Organograma ICMBio - DIPLAN.jpg
Compartilhe por Facebook Compartilhe por Twitter Compartilhe por LinkedIn Compartilhe por WhatsApp link para Copiar para área de transferência
  • Serviços
    • Solicitar Autorização Especial para Captação de Imagem em Unidade de Conservação
    • Serviços do ICMBio no gov.br
      • Autorizações
      • Agendamento de visitas em unidades de conservação federais
      • Compensação de Reserva Legal
      • Crie sua RPPN
      • Seja um Voluntário
      • Solicitar Autorização Especial para Captação de Imagem em Unidade de Conservação
    • SEI! - Sistema Eletrônico de Informações
      • Barramento - ConectaGov
      • Protocolar documentos
      • Documentos
    • Sistemas do ICMBio
      • CANIE - Cadastro Nacional de Informações Espeleológicas
      • SAMGe - Sistema de Análise e Monitoramento de Gestão
    • Concessão de serviços de apoio à visitação
    • Solicitar autorização para Uso Comercial de Imagem de Unidade de Conservação Federais
    • Requerer Adesão à Solução Legal
    • Consultar ocorrência de embargo e Emitir Certidão Negativa de Embargo
  • Assuntos
    • Unidades de Conservação - por categoria
      • RDS
      • REVIS
      • MONA
      • ARIE
      • ESEC
      • REBIO
      • APA
      • FLONA
      • RESEX
      • PARNA
      • RPPN
    • Notícias
      • Últimas Notícias
    • Biodiversidade
      • Planos de Ação Nacional para Conservação de Espécies Ameaçadas de Extinção - PAN
      • Planos de Redução de Impactos sobre a Biodiversidade
      • Unidade de Conservação
      • Manejo de Espécies Exóticas Invasoras
      • Risco de Extinção da Fauna Brasileira
      • Genômica da Biodiversidade Brasileira
      • Programa de Manejo Populacional
    • Centros de Pesquisa
      • Aves Silvestres
      • Biodiversidade Amazônica
      • Biodiversidade Aquática Continental
      • Biodiversidade e Restauração Ecológica
      • Biodiversidade Marinha
      • Cavernas
      • Mamíferos Aquáticos
      • Mamíferos Carnívoros
      • Povos e Comunidades Tradicionais
      • Primatas Brasileiros
      • Répteis e Anfíbios
      • Tartarugas Marinhas
      • Biodiversidade Marinha do Sudeste e Sul
      • Biodiversidade Marinha do Nordeste
    • Criação de Unidades de Conservação
      • Legislação
      • Lista de Consultas Públicas
    • Mosaicos e Corredores Ecológicos
      • Corredores Ecológicos Instituídos
      • Projeto Jalapão
      • Mosaicos Federais Reconhecidos
    • Proteção
      • Fiscalização Ambiental
      • Monitoramento Ambiental
      • Atividade de Inteligência Ambiental
      • Seja um Agente Temporário Ambiental
      • seja um brigadista
    • Consolidação Territorial
    • Gestão Socioambiental
      • 2019
      • 2018
      • 2017
      • Gestão Participativa
      • Gestão de Conflitos
      • Arquivos
    • Populações Tradicionais
      • Produção e Uso Sustentável
      • Políticas e Comunidades Tradicionais
      • Comissão das Reservas Extrativistas Federais - Conarex
    • Manejo para Conservação
      • Coordenação-Geral de Estratégias para Conservação
      • Coordenação de Avaliação do Estado de Conservação da Biodiversidade
      • Coordenação de Análise e Prognóstico de Risco à Biodiversidade
      • Coordenação de Planejamento de Ações para Conservação de Espécies Ameaçadas de Extinção - COPAN
    • Pesquisa
      • Iniciação Científica
      • Como participar
      • Nossos pesquisadores
      • Venha Pesquisar Conosco
      • Seminários de Pesquisa do ICMBio
      • Revistas e Periódicos
      • Inovação Tecnológica
      • Projetos Apoiados
      • Revista Biodiversidade Brasileira
      • CEUA ICMBio
      • Inovação Tecnológica
    • Programas e Projetos
      • Portal da Biodiversidade
      • Acordos de cooperação
      • Projeto Gestão Florestal para a Produção Sustentável na Amazônia
      • Credenciamento de Organizações da Sociedade Civil (OSC)
    • Compensação ambiental
    • Monitoramento
      • Painel Interativo Relatório Florestal
    • Patrimônio Mundial
    • Observação de aves
      • Lista das Unidades de Conservação Federais com turismo de observação de aves
      • Captação e uso de imagens
      • Calendário de eventos de observação de aves
    • Acessibilidade
      • Experiências para PCD visual
      • Experiências para PCD auditiva
      • Experiências para PC deficiência ou limitação de mobilidade
  • Acesso à informação
    • Institucional
      • O Instituto
      • Estrutura
      • Quem é quem
      • Agenda de autoridades
      • Atos Normativos
      • Centro de Formação em Conservação da Biodiversidade (ACADEBio)
      • Procuradoria Federal Especializada
      • Onde estamos
      • Missão
      • Comitê Gestor
      • Quem foi Chico Mendes?
    • Ações e Programas
      • Ações Socioambientais e Consolidação Territorial em UCs
      • Pesquisa, Avaliação e Monitoramento da Biodiversidade
      • Planejamento, Administração e Logística
      • Criação e Manejo de Unidades de Conservação
      • Carta de Serviços
      • Governança Institucional e Gestão Estratégica
    • Participação social
      • Consultas Públicas para Criação de Unidades de Conservação federais
      • Normativas/Planos de Manejo em Consulta Pública
      • Educação Ambiental
      • Consulta Pública Monumento Natural Cavernas do Desidério
    • Auditorias
      • Processos de Contas Anuais
      • Auditoria Interna
      • Transparência e prestação de contas
      • Ações de supervisão, controle e correição
    • Convênios e transferências
    • Receitas e despesas
      • Emendas de Relator (RP 9)
    • Licitações e Contratos
      • Licitações
      • Chamamento Público
    • Servidores ou Empregados Públicos
      • Terceirizados
    • Informações Classificadas
    • Serviço de Informações ao Cidadão - SIC
      • Fluxogramas
    • Perguntas Frequentes
    • Dados Abertos
    • Sanções Administrativas
      • Infrações Ambientais
    • Ferramentas e aspectos tecnológicos
    • Lei Geral de Proteção de Dados (LGPD)
    • Governança e Gestão de Pessoas
      • Programa de Gestão e Desempenho (PGD)
    • Concessão de Serviços de Apoio à Visitação
      • Paineiras Corcovado
      • Relatório Anual
      • Investimentos
    • SISFAMILIAS
      • Arquivos
  • Composição
    • Presidência
      • Arquivos
    • Diretoria de Planejamento, Administração e Logística
      • Currículo
    • Diretoria de Criação e Manejo de Unidades de Conservação
      • Currículo
    • Diretoria de Ações Socioambientais e Consolidação Territorial em UCs
      • Currículos
    • Diretoria de Pesquisa, Avaliação e Monitoramento da Biodiversidade
      • Curriculo
    • Gerências Regionais
      • Currículos
    • Unidades de Conservação Federais
  • Centrais de Conteúdo
    • Vídeos
    • Publicações
      • Atlas
      • Documentos
      • Gestão Estratégica
      • Legislação
      • Planos
      • Publicações Diversas
      • Publicações MMA
      • Relatórios
      • Revistas Científicas
      • Roteiros
      • Planos de Manejo Integrado do Fogo
      • Guias de Aves
      • Editais Diversos
    • Biblioteca
    • Logomarca
    • Painéis Dinâmicos do ICMBio
    • Série Parques do Brasil
      • Conheça a série Parques do Brasil
  • Canais de Atendimento
    • Imprensa
      • Notas à Imprensa
    • Ouvidoria
      • Conselho de Usuários
      • Sala de atendimento Ouvidoria
    • Processo Eletrônico
    • Corregedoria
    • Comissão de Ética
      • Integrantes Da Comissão De Ética
      • Código de Ética do ICMBio
      • Ética Pública
      • Atas das Reuniões
  • Redes Sociais/Canais
    • Facebook
    • Instagram
    • Youtube
    • Canal WhatsApp
    • LinkedIn
  • Dados Geoespaciais
    • Dados geoespaciais de referência da Cartografia Nacional e dados temáticos produzidos no ICMBio
Redefinir Cookies
Redes sociais
  • YouTube
  • Facebook
  • Instagram
  • Linkedin
  • WhatsApp canal
Acesso àInformação
Todo o conteúdo deste site está publicado sob a licença Creative Commons Atribuição-SemDerivações 3.0 Não Adaptada.
Voltar ao topo da página
Fale Agora Refazer a busca