Ir para o Conteúdo 1 Ir para a Página Inicial 2 Ir para o menu de Navegação 3 Ir para a Busca 4 Ir para o Mapa do site 5
Abrir menu principal de navegação
Departamento Nacional de Obras Contra as Secas
Termos mais buscados
  • imposto de renda
  • inss
  • assinatura
  • cnh social
  • mei
Termos mais buscados
  • imposto de renda
  • inss
  • assinatura
  • Serviços
    • Acesso à Água
      • Solicitar poços profundos
    • Barragens
      • Solicitar manutenção de barragens
    • Biblioteca Zenaide Sá Carneiro da Cunha
      • Consultar acervo
      • Doar obras
      • Solicitar doação de material bibliográfico
      • Solicitar intercâmbio de material bibliográfico
      • Visitar a biblioteca
    • Bolsões das Secas
      • Solicitar declaração de trabalho em frente de emergência nos "Bolsões das Secas"
    • Lotes Agrícolas
      • Obter Certidão Negativa de Débitos de Titulação de Lote Agrícola
      • Obter Demonstrativo de Débitos da Tarifa K1 de Lote Agrícola
      • Obter Demonstrativo de Débitos de Titulação de Lote Agrícola
      • Obter Ofício de Quitação de Débitos de Titulação de Lote Agrícola
      • Pagar Débitos da Tarifa K1 de Lote Agrícola
      • Pagar Débitos de Titulação de Lote Agrícola
      • Solicitar Rebate Administrativo DNOCS 2025
    • Piscicultura
      • Adquirir alevinos das unidades de produção do DNOCS
      • Solicitar peixamento de açudes públicos
      • Realizar inscrição no Curso de Aquicultura Continental
      • Solicitar capacitação em cursos diversos em piscicultura
    • Protocolo
      • Protocolar documentos junto ao DNOCS (Protocolo.gov.br)
    • Publicações Técnicas
      • Obter publicações técnicas
    • Todos os Serviços Digitais em visão de lista
    • Relação de serviços incluindo os não digitalizados (2018)
    • Serviços ao Servidor e Dependentes
  • Assuntos
    • Notícias
    • Nossas Histórias
    • Vem Conhecer
    • Capacitação e Desenvolvimento
      • Normativos
      • Guias, Manuais e Orientações
      • Relatórios
      • Notas Técnicas do SIPEC sobre a aplicabilidade de legislação da PNDP
      • Vídeos
      • Ações de Desenvolvimento
      • Competências Transversais e Competências de Liderança
    • Comissão de Ética
    • Emendas Parlamentares
      • Emendas Parlamentares- DNOCS
    • Solicitação de Rebate Administrativo 2025
  • Acesso à Informação
    • Institucional
      • Sobre o DNOCS
      • História
      • Competências
      • Organograma
      • Quem é Quem
      • Perfis dos Dirigentes
      • Portfólio DNOCS 2023
      • Agendas das Autoridades
      • Horário de Atendimento
    • Ações e Programas
      • Lei Orçamentária Anual (LOA)
      • Ações e Programas Anuais
      • Plano Estratégico Institucional (PEI)
      • Carta de Serviços ao Cidadão
      • Renúncia de Receitas
      • Programas Financiados pelo FAT
      • Programas e Ações no Portal da Transparência
      • Plano Estratégico/Diretor de TIC (PETI/PDTI)
      • Programas, Projetos e Ações
      • Indicadores de resultado e impacto do projetos e ações
    • Participação Social
      • Comitê de Gênero, Raça e Diversidade
      • Ouvidoria
      • Sistema de Informação ao Cidadão (SIC)
    • Desapropriação
      • Barragem Fronteiras
    • Auditorias
      • Relatórios de Gestão
      • Relatórios Anuais de Atividades de Auditoria Interna (RAINT)
      • Comprovantes de Envio dos Relatórios Anuais de Atividades da Auditoria Interna (RAINT) à CGU
      • Recibos de Entrega dos Relatórios Anuais de Gestão ao TCU
      • Relatórios Anuais da CGU
      • Informações Complementares
      • PAINT - Plano Anual de Atividades de Auditoria Interna
      • Certificados dos Relatórios Anuais da CGU
    • Convênios e Transferências
      • Convênios
      • Transferências
    • Licitações e Contratos
    • Receitas e Despesas
      • Receitas
      • Despesas
    • Transparência e Prestação de Contas
      • Planejamento, Gestão e Resultados
      • Planejamento, Gestão e Resultados
      • Modelo de Negócios
      • Estrutura Organizacional e Endereço das Unidades de Atendimento
      • Repasses e Transferências de Recursos Financeiros
      • Licitações e Contratos
      • Remuneração
      • Lei de Acesso à Informação e Serviço de Informação ao Cidadão
      • Demonstrações Contábeis e Notas Explicativas
      • Relatórios de Gestão
      • Rol de Responsáveis
      • Relatórios dos Órgãos do Sistema de Controle Interno e do Controle Externo
      • Relatórios de Execução Orçamentária física, Econômica e Financeira.
      • Distribuição de Reservatórios de Águas
      • Unidade Correcional
      • Cronograma de Pagamentos
      • Poços
    • Acordo de Cooperação
      • Administração Central
      • CEST/AL
      • CEST/BA
      • CEST/CE
      • CEST/MG
      • CEST/PB
      • CEST/PE
      • CEST/PI
      • CEST/RN
      • CEST/SE
    • Código de Ética
    • Governança
      • Governança
      • Gestão da Integridade
      • Gestão de Riscos e Controles Internos
      • Governança Digital
    • Serviço de Informação ao Cidadão (SIC)
    • Informações Classificadas
    • Dados Abertos
    • Perguntas Frequentes
    • Legislação
      • Resoluções
      • Normas Institucionais
    • Consulta de Processos
      • SEI - Módulo Pesquisa Pública
      • Apoena - Módulo Consulta de Processos (SPU)
      • SEI - Módulo Usuários Externos
      • SEI - Módulo Conferência de Autenticidade de Documentos
      • SEI - Documentos Públicos
      • Ajuda
    • Boletim Administrativo
      • SEI - Módulo Publicações Eletrônicas
      • Apoena - Módulo Boletim Administrativo Eletrônico (eBA)
      • Ajuda
    • Outros - Consultas via Sistemas Integrados
      • Apoena - Módulo Acervo Técnico da Biblioteca
      • Apoena - Módulo Licitações
      • Apoena - Módulo Publicações Disponíveis para Aquisição
      • Sala de Situação - Acesso Público
      • Sistema de Gestão de Perímetros de Irrigação (SGPI) - Acesso às Organizações de Irrigantes
      • Sistema Multiacervo (Biblioteca)
    • Outros - Publicações das Unidades Administrativas
      • Avaliação de Desempenho
      • Boletim de Recursos Hídricos
      • Carta de Serviços ao Cidadão
      • Concursos
      • Controle de Acesso
      • Cronograma de Pagamentos
      • Estudos Técnicos da DPA
      • Legislação da COETICA
      • Licenças Ambientais
      • Logística
      • Mapeamento de Processos
      • Orçamento
      • Planejamento Estratégico Institucional
      • Plano Estratégico/Diretor de TIC
      • Termos de Execução Descentralizada
      • Portarias
      • Tabelas de Preços para Venda de Peixes
    • Servidores
      • CEST-MG - Estagiários
      • CEST-MG - Terceirizados
    • Termo de Execução Descentralizada (TED)
      • IFCE
      • UFPE
      • UFRN
    • Planos do DNOCS
      • Plano Diretor de Logística Sustentável
      • Plano de Prevenção e Enfrentamento do Assédio e da Discriminação - PPEAD
      • Plano de Transformação Digital do DNOCS 2025-2026
  • Centrais de Conteúdo
    • Documentos
      • Assessoria da Diretoria-Geral (DG-ASSE)
      • Auditoria (AUDI)
      • Comissão de Ética (DG/GAB/OUV-COETICA)
      • Divisão de Gestão de Pessoal (DA/DGP)
      • Divisão de Pesca e Aquicultura (DP/DPA)
      • Divisão de Planejamento e Orçamento (DG/GAB/CGPE/DPO)
      • Divisão de Recursos Financeiros (DA/DRF)
      • Divisão de Recursos Logísticos (DA/DRL)
      • Divisão de Obras - DI/DOB
      • Núcleo de Arrecadação (DA-NCA)
      • Núcleo de Avaliação de Desempenho do Servidor (DA/DGP-NADS)
      • Núcleo de Desenvolvimento de Pessoal (DA/DGP/AP-NDP)
      • Serviço de Governança Institucional (GOV)
      • Ouvidoria (DG/GAB/OUV)
      • Seção de Documentação (DA/DRL/AG-D)
      • Serviço de Acompanhamento de Contratos (DI/DOB/AC)
      • Serviço de Material e Patrimônio (DA/DRL/MP)
      • Serviço de Monitoramento Hidrológico (DI/DEP/MH)
      • Serviço de Tecnologia da Informação (DA/DRL/STI)
    • Fotos
    • Vídeos
    • Links
      • Fluxograma Inspeção de Barragens
      • Planejamento Estratégico - Pesquisa
  • Canais de Atendimento
    • Fale Conosco
    • Endereços do DNOCS
    • Horário de atendimento ao público
    • Imprensa
      • Comunicação Social
      • Contato
    • Protocolo Digital
    • Ouvidoria
      • Acesso à Informação
      • Denúncia
      • Elogio
      • Reclamação
      • Simplifique
      • Solicitação
      • Sugestão
      • Segurança de Barragens
    • Encarregado pelo Tratamento de Dados Pessoais
  • Composição
    • Diretor-Geral
    • Diretorias
    • Coordenadorias Estaduais
  • GOV.BR
    • Serviços
      • Buscar serviços por
        • Categorias
        • Órgãos
        • Estados
      • Serviços por público alvo
        • Cidadãos
        • Empresas
        • Órgãos e Entidades Públicas
        • Demais segmentos (ONGs, organizações sociais, etc)
        • Servidor Público
    • Temas em Destaque
      • Orçamento Nacional
      • Redes de Atendimento do Governo Federal
      • Proteção de Dados Pessoais
      • Serviços para Imigrantes
      • Política e Orçamento Educacionais
      • Educação Profissional e Tecnológica
      • Educação Profissional para Jovens e Adultos
      • Trabalho e Emprego
      • Serviços para Pessoas com Deficiência
      • Combate à Discriminação Racial
      • Política de Proteção Social
      • Política para Mulheres
      • Saúde Reprodutiva da Mulher
      • Cuidados na Primeira Infância
      • Habitação Popular
      • Controle de Poluição e Resíduos Sólidos
    • Notícias
      • Serviços para o cidadão
      • Saúde
      • Agricultura e Pecuária
      • Cidadania e Assistência Social
      • Ciência e Tecnologia
      • Comunicação
      • Cultura e Esporte
      • Economia e Gestão Pública
      • Educação e Pesquisa
      • Energia
      • Forças Armadas e Defesa Civil
      • Infraestrutura
      • Justiça e Segurança
      • Meio Ambiente
      • Trabalho e Previdência
      • Turismo
    • Galeria de Aplicativos
    • Acompanhe o Planalto
    • Navegação
      • Acessibilidade
      • Mapa do Site
      • Termo de Uso e Aviso de Privacidade
    • Consultar minhas solicitações
    • Órgãos do Governo
    • Por dentro do Gov.br
      • Dúvidas Frequentes em relação ao Portal gov.br
      • Dúvidas Frequentes da conta gov.br
      • Ajuda para Navegar o Portal
      • Conheça os elementos do Portal
      • Política de e-participação
      • Termos de Uso
      • Governo Digital
      • Guia de Edição de Serviços do Portal Gov.br
    • Canais do Executivo Federal
    • Dados do Governo Federal
      • Dados Abertos
      • Painel Estatístico de Pessoal
      • Painel de Compras do Governo Federal
      • Acesso à Informação
    • Empresas e Negócios
Links Úteis
  • Galeria de Aplicativos
  • Participe
  • Galeria de Aplicativos
  • Participe
Redes sociais
  • Facebook
  • Instagram
  • YouTube
Você está aqui: Página Inicial Assuntos Repositório - Transparência e Prestação de Contas Prestação de Contas Organograma
Info

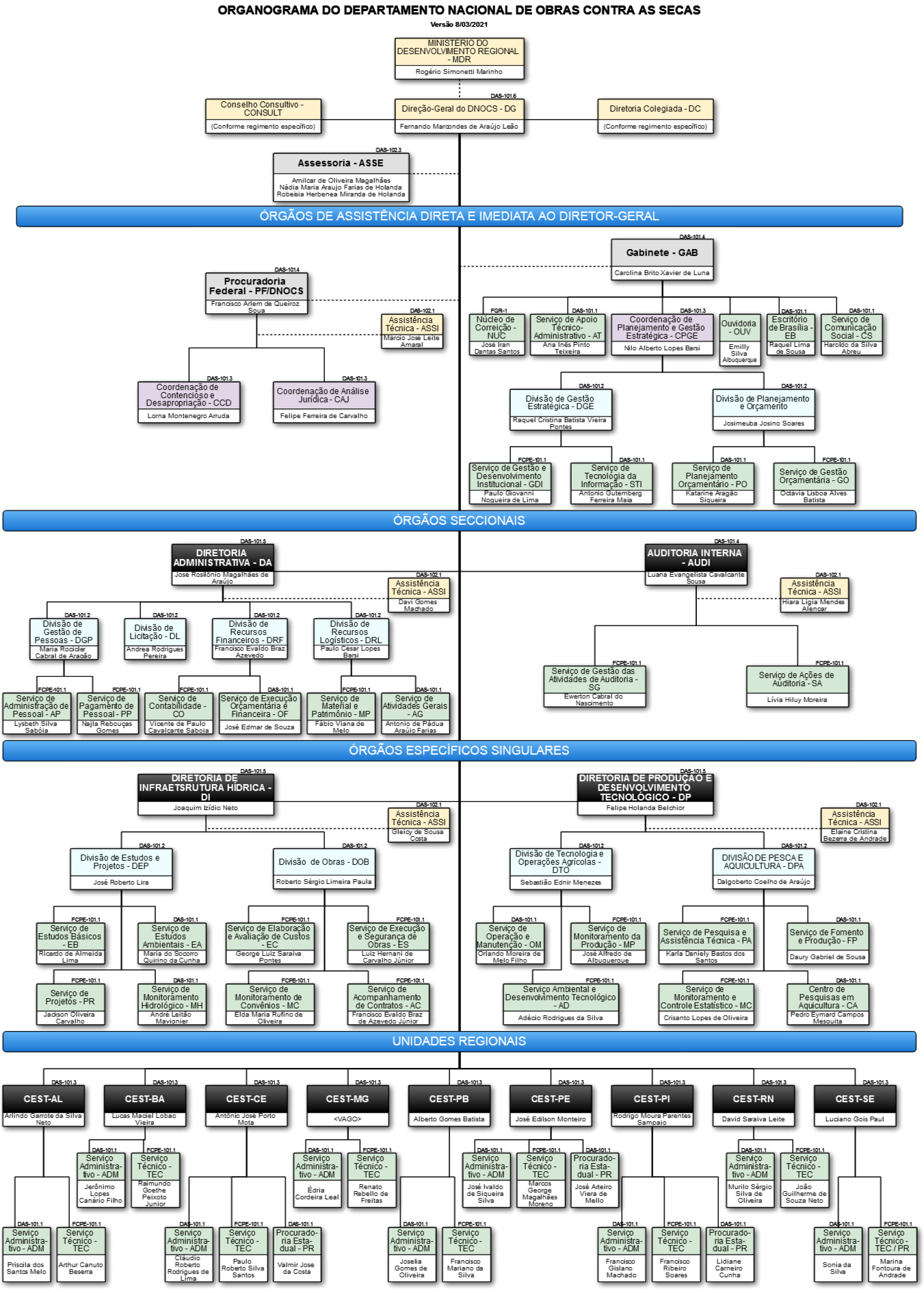
Organograma

Compartilhe por Facebook Compartilhe por Twitter Compartilhe por LinkedIn Compartilhe por WhatsApp link para Copiar para área de transferência
Publicado em 08/04/2021 19h10 Atualizado em 26/09/2024 16h17

Organograma do Departamento Nacional de Obras conra as Secas - DNOCS

CASO DESEJE: Ao clicar com o botão direito do mouse na imagem acima, uma das opções será:  " Abrir Imagem em Uma Nova Guia".

Isso lhe proporcionará uma melhor qualidade e visualização da imagem em seu tamanho ideal.

Retornar ao sítio da Transparência DNOCS

Compartilhe por Facebook Compartilhe por Twitter Compartilhe por LinkedIn Compartilhe por WhatsApp link para Copiar para área de transferência
  • Serviços
    • Acesso à Água
      • Solicitar poços profundos
    • Barragens
      • Solicitar manutenção de barragens
    • Biblioteca Zenaide Sá Carneiro da Cunha
      • Consultar acervo
      • Doar obras
      • Solicitar doação de material bibliográfico
      • Solicitar intercâmbio de material bibliográfico
      • Visitar a biblioteca
    • Bolsões das Secas
      • Solicitar declaração de trabalho em frente de emergência nos "Bolsões das Secas"
    • Lotes Agrícolas
      • Obter Certidão Negativa de Débitos de Titulação de Lote Agrícola
      • Obter Demonstrativo de Débitos da Tarifa K1 de Lote Agrícola
      • Obter Demonstrativo de Débitos de Titulação de Lote Agrícola
      • Obter Ofício de Quitação de Débitos de Titulação de Lote Agrícola
      • Pagar Débitos da Tarifa K1 de Lote Agrícola
      • Pagar Débitos de Titulação de Lote Agrícola
      • Solicitar Rebate Administrativo DNOCS 2025
    • Piscicultura
      • Adquirir alevinos das unidades de produção do DNOCS
      • Solicitar peixamento de açudes públicos
      • Realizar inscrição no Curso de Aquicultura Continental
      • Solicitar capacitação em cursos diversos em piscicultura
    • Protocolo
      • Protocolar documentos junto ao DNOCS (Protocolo.gov.br)
    • Publicações Técnicas
      • Obter publicações técnicas
    • Todos os Serviços Digitais em visão de lista
    • Relação de serviços incluindo os não digitalizados (2018)
    • Serviços ao Servidor e Dependentes
  • Assuntos
    • Notícias
    • Nossas Histórias
    • Vem Conhecer
    • Capacitação e Desenvolvimento
      • Normativos
      • Guias, Manuais e Orientações
      • Relatórios
      • Notas Técnicas do SIPEC sobre a aplicabilidade de legislação da PNDP
      • Vídeos
      • Ações de Desenvolvimento
      • Competências Transversais e Competências de Liderança
    • Comissão de Ética
    • Emendas Parlamentares
      • Emendas Parlamentares- DNOCS
    • Solicitação de Rebate Administrativo 2025
  • Acesso à Informação
    • Institucional
      • Sobre o DNOCS
      • História
      • Competências
      • Organograma
      • Quem é Quem
      • Perfis dos Dirigentes
      • Portfólio DNOCS 2023
      • Agendas das Autoridades
      • Horário de Atendimento
    • Ações e Programas
      • Lei Orçamentária Anual (LOA)
      • Ações e Programas Anuais
      • Plano Estratégico Institucional (PEI)
      • Carta de Serviços ao Cidadão
      • Renúncia de Receitas
      • Programas Financiados pelo FAT
      • Programas e Ações no Portal da Transparência
      • Plano Estratégico/Diretor de TIC (PETI/PDTI)
      • Programas, Projetos e Ações
      • Indicadores de resultado e impacto do projetos e ações
    • Participação Social
      • Comitê de Gênero, Raça e Diversidade
      • Ouvidoria
      • Sistema de Informação ao Cidadão (SIC)
    • Desapropriação
      • Barragem Fronteiras
    • Auditorias
      • Relatórios de Gestão
      • Relatórios Anuais de Atividades de Auditoria Interna (RAINT)
      • Comprovantes de Envio dos Relatórios Anuais de Atividades da Auditoria Interna (RAINT) à CGU
      • Recibos de Entrega dos Relatórios Anuais de Gestão ao TCU
      • Relatórios Anuais da CGU
      • Informações Complementares
      • PAINT - Plano Anual de Atividades de Auditoria Interna
      • Certificados dos Relatórios Anuais da CGU
    • Convênios e Transferências
      • Convênios
      • Transferências
    • Licitações e Contratos
    • Receitas e Despesas
      • Receitas
      • Despesas
    • Transparência e Prestação de Contas
      • Planejamento, Gestão e Resultados
      • Planejamento, Gestão e Resultados
      • Modelo de Negócios
      • Estrutura Organizacional e Endereço das Unidades de Atendimento
      • Repasses e Transferências de Recursos Financeiros
      • Licitações e Contratos
      • Remuneração
      • Lei de Acesso à Informação e Serviço de Informação ao Cidadão
      • Demonstrações Contábeis e Notas Explicativas
      • Relatórios de Gestão
      • Rol de Responsáveis
      • Relatórios dos Órgãos do Sistema de Controle Interno e do Controle Externo
      • Relatórios de Execução Orçamentária física, Econômica e Financeira.
      • Distribuição de Reservatórios de Águas
      • Unidade Correcional
      • Cronograma de Pagamentos
      • Poços
    • Acordo de Cooperação
      • Administração Central
      • CEST/AL
      • CEST/BA
      • CEST/CE
      • CEST/MG
      • CEST/PB
      • CEST/PE
      • CEST/PI
      • CEST/RN
      • CEST/SE
    • Código de Ética
    • Governança
      • Governança
      • Gestão da Integridade
      • Gestão de Riscos e Controles Internos
      • Governança Digital
    • Serviço de Informação ao Cidadão (SIC)
    • Informações Classificadas
    • Dados Abertos
    • Perguntas Frequentes
    • Legislação
      • Resoluções
      • Normas Institucionais
    • Consulta de Processos
      • SEI - Módulo Pesquisa Pública
      • Apoena - Módulo Consulta de Processos (SPU)
      • SEI - Módulo Usuários Externos
      • SEI - Módulo Conferência de Autenticidade de Documentos
      • SEI - Documentos Públicos
      • Ajuda
    • Boletim Administrativo
      • SEI - Módulo Publicações Eletrônicas
      • Apoena - Módulo Boletim Administrativo Eletrônico (eBA)
      • Ajuda
    • Outros - Consultas via Sistemas Integrados
      • Apoena - Módulo Acervo Técnico da Biblioteca
      • Apoena - Módulo Licitações
      • Apoena - Módulo Publicações Disponíveis para Aquisição
      • Sala de Situação - Acesso Público
      • Sistema de Gestão de Perímetros de Irrigação (SGPI) - Acesso às Organizações de Irrigantes
      • Sistema Multiacervo (Biblioteca)
    • Outros - Publicações das Unidades Administrativas
      • Avaliação de Desempenho
      • Boletim de Recursos Hídricos
      • Carta de Serviços ao Cidadão
      • Concursos
      • Controle de Acesso
      • Cronograma de Pagamentos
      • Estudos Técnicos da DPA
      • Legislação da COETICA
      • Licenças Ambientais
      • Logística
      • Mapeamento de Processos
      • Orçamento
      • Planejamento Estratégico Institucional
      • Plano Estratégico/Diretor de TIC
      • Termos de Execução Descentralizada
      • Portarias
      • Tabelas de Preços para Venda de Peixes
    • Servidores
      • CEST-MG - Estagiários
      • CEST-MG - Terceirizados
    • Termo de Execução Descentralizada (TED)
      • IFCE
      • UFPE
      • UFRN
    • Planos do DNOCS
      • Plano Diretor de Logística Sustentável
      • Plano de Prevenção e Enfrentamento do Assédio e da Discriminação - PPEAD
      • Plano de Transformação Digital do DNOCS 2025-2026
  • Centrais de Conteúdo
    • Documentos
      • Assessoria da Diretoria-Geral (DG-ASSE)
      • Auditoria (AUDI)
      • Comissão de Ética (DG/GAB/OUV-COETICA)
      • Divisão de Gestão de Pessoal (DA/DGP)
      • Divisão de Pesca e Aquicultura (DP/DPA)
      • Divisão de Planejamento e Orçamento (DG/GAB/CGPE/DPO)
      • Divisão de Recursos Financeiros (DA/DRF)
      • Divisão de Recursos Logísticos (DA/DRL)
      • Divisão de Obras - DI/DOB
      • Núcleo de Arrecadação (DA-NCA)
      • Núcleo de Avaliação de Desempenho do Servidor (DA/DGP-NADS)
      • Núcleo de Desenvolvimento de Pessoal (DA/DGP/AP-NDP)
      • Serviço de Governança Institucional (GOV)
      • Ouvidoria (DG/GAB/OUV)
      • Seção de Documentação (DA/DRL/AG-D)
      • Serviço de Acompanhamento de Contratos (DI/DOB/AC)
      • Serviço de Material e Patrimônio (DA/DRL/MP)
      • Serviço de Monitoramento Hidrológico (DI/DEP/MH)
      • Serviço de Tecnologia da Informação (DA/DRL/STI)
    • Fotos
    • Vídeos
    • Links
      • Fluxograma Inspeção de Barragens
      • Planejamento Estratégico - Pesquisa
  • Canais de Atendimento
    • Fale Conosco
    • Endereços do DNOCS
    • Horário de atendimento ao público
    • Imprensa
      • Comunicação Social
      • Contato
    • Protocolo Digital
    • Ouvidoria
      • Acesso à Informação
      • Denúncia
      • Elogio
      • Reclamação
      • Simplifique
      • Solicitação
      • Sugestão
      • Segurança de Barragens
    • Encarregado pelo Tratamento de Dados Pessoais
  • Composição
    • Diretor-Geral
    • Diretorias
    • Coordenadorias Estaduais
Redefinir Cookies
Redes sociais
  • Facebook
  • Instagram
  • YouTube
Acesso àInformação
Todo o conteúdo deste site está publicado sob a licença Creative Commons Atribuição-SemDerivações 3.0 Não Adaptada.
Voltar ao topo da página
Fale Agora Refazer a busca