Ir para o Conteúdo 1 Ir para a Página Inicial 2 Ir para o menu de Navegação 3 Ir para a Busca 4 Ir para o Mapa do site 5
Abrir menu principal de navegação
Ministério da Saúde
Termos mais buscados
  • imposto de renda
  • inss
  • assinatura
  • cnh social
  • mei
Termos mais buscados
  • imposto de renda
  • inss
  • assinatura
  • SUS
  • Assuntos
    • Notícias
      • 2026
      • 2025
      • 2024
      • 2023
      • 2022
      • 2021
      • 2020
      • 2019
      • 2018
      • 2017
      • 2016
      • 2015
      • 2014
    • Notícias para os estados
      • Acre
      • Alagoas
      • Amapá
      • Amazonas
      • Bahia
      • Ceará
      • Distrito Federal
      • Espírito Santo
      • Goiás
      • Maranhão
      • Mato Grosso
      • Mato Grosso do Sul
      • Minas Gerais
      • Pará
      • Paraíba
      • Paraná
      • Pernambuco
      • Piauí
      • Rio de Janeiro
      • Rio Grande do Norte
      • Rio Grande do Sul
      • Rondônia
      • Roraima
      • Santa Catarina
      • São Paulo
      • Sergipe
      • Tocantins
    • Saúde de A a Z
      • A
      • B
      • C
      • D
      • E
      • F
      • G
      • H
      • I
      • L
      • M
      • O
      • P
      • Q
      • R
      • S
      • T
      • U
      • V
      • Z
    • Agência Saúde
    • Balanços da Saúde
    • COP30
    • Covid-19
    • G20 Brasil
    • Meu SUS Digital
    • Novo PAC Saúde
    • Protocolos Clínicos e Diretrizes Terapêuticas
    • Retomada de obras da saúde
    • Saúde com Ciência
    • Saúde Brasil
    • Saúde sem Racismo
    • Yanomami
  • Vacinação
    • Calendário de Vacinação
    • Calendário Técnico Nacional de Vacinação
    • Atividades de vacinação de alta qualidade
    • Distribuição de Imunobiológicos
    • Segurança das Vacinas
    • Vacinas para Grupos Especiais
    • Vacinação para os Viajantes
    • Rede de Frio
    • Informes Técnicos
    • Notas Técnicas e Informativas
    • Manuais
    • Legislação
    • Publicações
    • Monitoramento dos dados de vacinação
  • Composição
    • Organograma
    • Quem é Quem
    • Ministro
    • Secretaria Executiva
    • Consultoria Jurídica
    • DenaSUS
    • Atenção Especializada à Saúde
    • Atenção Primária
    • Ciência e Tecnologia em Saúde
    • Vigilância em Saúde e Ambiente
    • Trabalho e Educação na Saúde
    • Saúde Indígena
    • Informação e Saúde Digital
    • Corregedoria
    • Órgãos Colegiados
      • Comissão Nacional de Incorporação de Tecnologias no SUS - CONITEC
      • Conselho Nacional de Saúde
      • Conselho de Saúde Suplementar - Consu
      • Instância Nacional de Ética em Pesquisa - INAEP
    • Entidades Vinculadas
      • Autarquias
      • Fundações Públicas
      • Empresas Públicas
  • Acesso à Informação
    • Institucional
    • Ações e Programas
      • Carta de Serviços
    • Agenda de Autoridades
    • Auditorias
    • Banco de Preços
    • Concursos e Seleções
    • Convênios e Transferências
    • Corregedoria
    • Dados abertos
    • Estágio
    • Gestão do SUS
    • Governança Pública
      • Gestão de Riscos
      • Comitê Estratégico de Governança do MS
      • IntegriSaúde
      • Comissão de Ética do Ministério da Saúde
    • Informações Classificadas
    • Lei Geral de Proteção de Dados Pessoais (LGPD)
    • Licitações e Contratos
      • Licitações
      • Aquisições internacionais de medicamentos para IOT
      • Contratos ASCOM
      • Contratos do Departamento de Logística em Saúde - DLOG
      • Plano de Contratação Anual
      • Requisições de Anestésicos
      • Sessões Públicas
      • Contratos das Superintendências - SEMS
      • Contratos de Bens e Serviços Administrativos – SAA
    • Participação Social
      • Audiências Públicas
      • Consultas Públicas
      • Chamamentos Públicos
      • Câmaras, Conselhos, Comitês e Órgãos Colegiados
    • Perguntas Frequentes (FAQ)
    • Receitas e Despesas
    • Serviço de Informação ao Cidadão (SIC)
    • Servidores
      • Avaliação de Desempenho
      • Despesas das Ações de Desenvolvimento de Pessoas
      • Programa de Gestão e Desempenho
    • SEI!
    • Transparência e prestação de contas
      • Relatório Integrado de Gestão do Ministério da Saúde
      • Relatórios de Gestão da Secretaria de Vigilância em Saúde
      • Relatórios da Secretaria de Atenção à Saúde
      • Relatórios de Gestão das SEMS
  • Centrais de Conteúdo
    • Áudios
    • Apresentações
    • Imagens
    • Manual de Marcas do Ministério da Saúde
    • Publicações MS
      • Boletins
      • Cartilhas
      • Estudos e Notas informativas
      • Guias e Manuais
      • Notas Técnicas
      • Relatórios
    • Uso da Marca do Ministério da Saúde
    • Vídeos
  • Canais de Atendimento
    • Ouvidoria-Geral do SUS
    • Sala de Imprensa
    • OuvSUS 136
  • Campanhas da Saúde
    • 2026
    • 2025
    • 2024
    • 2023
    • 2022
    • 2021
  • GOV.BR
    • Serviços
      • Buscar serviços por
        • Categorias
        • Órgãos
        • Estados
      • Serviços por público alvo
        • Cidadãos
        • Empresas
        • Órgãos e Entidades Públicas
        • Demais segmentos (ONGs, organizações sociais, etc)
        • Servidor Público
    • Temas em Destaque
      • Orçamento Nacional
      • Redes de Atendimento do Governo Federal
      • Proteção de Dados Pessoais
      • Serviços para Imigrantes
      • Política e Orçamento Educacionais
      • Educação Profissional e Tecnológica
      • Educação Profissional para Jovens e Adultos
      • Trabalho e Emprego
      • Serviços para Pessoas com Deficiência
      • Combate à Discriminação Racial
      • Política de Proteção Social
      • Política para Mulheres
      • Saúde Reprodutiva da Mulher
      • Cuidados na Primeira Infância
      • Habitação Popular
      • Controle de Poluição e Resíduos Sólidos
    • Notícias
      • Serviços para o cidadão
      • Saúde
      • Agricultura e Pecuária
      • Cidadania e Assistência Social
      • Ciência e Tecnologia
      • Comunicação
      • Cultura e Esporte
      • Economia e Gestão Pública
      • Educação e Pesquisa
      • Energia
      • Forças Armadas e Defesa Civil
      • Infraestrutura
      • Justiça e Segurança
      • Meio Ambiente
      • Trabalho e Previdência
      • Turismo
    • Galeria de Aplicativos
    • Acompanhe o Planalto
    • Navegação
      • Acessibilidade
      • Mapa do Site
      • Termo de Uso e Aviso de Privacidade
    • Consultar minhas solicitações
    • Órgãos do Governo
    • Por dentro do Gov.br
      • Dúvidas Frequentes em relação ao Portal gov.br
      • Dúvidas Frequentes da conta gov.br
      • Ajuda para Navegar o Portal
      • Conheça os elementos do Portal
      • Política de e-participação
      • Termos de Uso
      • Governo Digital
      • Guia de Edição de Serviços do Portal Gov.br
    • Canais do Executivo Federal
    • Dados do Governo Federal
      • Dados Abertos
      • Painel Estatístico de Pessoal
      • Painel de Compras do Governo Federal
      • Acesso à Informação
    • Empresas e Negócios
Links Úteis
  • Galeria de Aplicativos
  • Participe
  • Galeria de Aplicativos
  • Participe
Redes sociais
  • YouTube
  • Facebook
  • Instagram
  • SoundCloud
  • Flickr
  • Linkedin
  • Kwai
  • TikTok
Você está aqui: Página Inicial Composição Trabalho e Educação na Saúde Mais Médicos Médico e Médica FIESMED Fluxo de Solicitação

Fluxo de Solicitação

Info
Bonificação Fiesmed
Bonificação Fiesmed

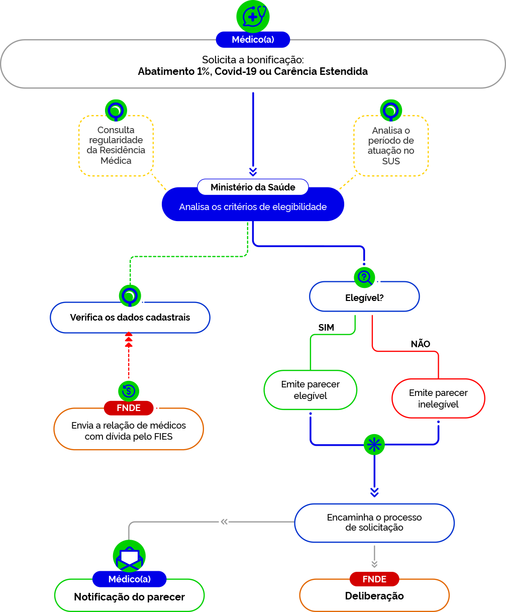
Fluxo de solicitação das bonificações do FIESMED

Fluxo de solicitação de bonificação para médicos: o médico solicita a bonificação de Abatimento de 1%, Covid-19 ou Carência Estendida; o Ministério da Saúde analisa critérios de elegibilidade a partir da regularidade da residência médica e do período de atuação no SUS; o FNDE envia a relação de médicos com dívida pelo FIES para conferência cadastral; verifica-se se o profissional é elegível; se elegível, é emitido parecer favorável, caso contrário, parecer inelegível; após o parecer, o processo é encaminhado ao FNDE para deliberação; ao final, o médico recebe a notificação do parecer.

Atenção! Em todos os casos, o FNDE é o responsável por deliberar sobre a bonificação e notificar o agente financeiro.

OuvSUS - Disque 136 OuvSUS - Disque 136
Ouvidoria-Geral do SUS
Teleatendente: de segunda-feira
a sexta-feira, das 8h às 20h,
e aos sábados, das 8h às 18h.
Logo Vaccine Safety Net
Membro da Vaccine Safety Net (VSN)
Organização Mundial da Saúde – OMS
O logotipo da VSN é de propriedade da OMS e utilizado com autorização.
©2025 - Ministério da Saúde | Todos os direitos reservados.
  • SUS
  • Assuntos
    • Notícias
      • 2026
      • 2025
      • 2024
      • 2023
      • 2022
      • 2021
      • 2020
      • 2019
      • 2018
      • 2017
      • 2016
      • 2015
      • 2014
    • Notícias para os estados
      • Acre
      • Alagoas
      • Amapá
      • Amazonas
      • Bahia
      • Ceará
      • Distrito Federal
      • Espírito Santo
      • Goiás
      • Maranhão
      • Mato Grosso
      • Mato Grosso do Sul
      • Minas Gerais
      • Pará
      • Paraíba
      • Paraná
      • Pernambuco
      • Piauí
      • Rio de Janeiro
      • Rio Grande do Norte
      • Rio Grande do Sul
      • Rondônia
      • Roraima
      • Santa Catarina
      • São Paulo
      • Sergipe
      • Tocantins
    • Saúde de A a Z
      • A
      • B
      • C
      • D
      • E
      • F
      • G
      • H
      • I
      • L
      • M
      • O
      • P
      • Q
      • R
      • S
      • T
      • U
      • V
      • Z
    • Agência Saúde
    • Balanços da Saúde
    • COP30
    • Covid-19
    • G20 Brasil
    • Meu SUS Digital
    • Novo PAC Saúde
    • Protocolos Clínicos e Diretrizes Terapêuticas
    • Retomada de obras da saúde
    • Saúde com Ciência
    • Saúde Brasil
    • Saúde sem Racismo
    • Yanomami
  • Vacinação
    • Calendário de Vacinação
    • Calendário Técnico Nacional de Vacinação
    • Atividades de vacinação de alta qualidade
    • Distribuição de Imunobiológicos
    • Segurança das Vacinas
    • Vacinas para Grupos Especiais
    • Vacinação para os Viajantes
    • Rede de Frio
    • Informes Técnicos
    • Notas Técnicas e Informativas
    • Manuais
    • Legislação
    • Publicações
    • Monitoramento dos dados de vacinação
  • Composição
    • Organograma
    • Quem é Quem
    • Ministro
    • Secretaria Executiva
    • Consultoria Jurídica
    • DenaSUS
    • Atenção Especializada à Saúde
    • Atenção Primária
    • Ciência e Tecnologia em Saúde
    • Vigilância em Saúde e Ambiente
    • Trabalho e Educação na Saúde
    • Saúde Indígena
    • Informação e Saúde Digital
    • Corregedoria
    • Órgãos Colegiados
      • Comissão Nacional de Incorporação de Tecnologias no SUS - CONITEC
      • Conselho Nacional de Saúde
      • Conselho de Saúde Suplementar - Consu
      • Instância Nacional de Ética em Pesquisa - INAEP
    • Entidades Vinculadas
      • Autarquias
      • Fundações Públicas
      • Empresas Públicas
  • Acesso à Informação
    • Institucional
    • Ações e Programas
      • Carta de Serviços
    • Agenda de Autoridades
    • Auditorias
    • Banco de Preços
    • Concursos e Seleções
    • Convênios e Transferências
    • Corregedoria
    • Dados abertos
    • Estágio
    • Gestão do SUS
    • Governança Pública
      • Gestão de Riscos
      • Comitê Estratégico de Governança do MS
      • IntegriSaúde
      • Comissão de Ética do Ministério da Saúde
    • Informações Classificadas
    • Lei Geral de Proteção de Dados Pessoais (LGPD)
    • Licitações e Contratos
      • Licitações
      • Aquisições internacionais de medicamentos para IOT
      • Contratos ASCOM
      • Contratos do Departamento de Logística em Saúde - DLOG
      • Plano de Contratação Anual
      • Requisições de Anestésicos
      • Sessões Públicas
      • Contratos das Superintendências - SEMS
      • Contratos de Bens e Serviços Administrativos – SAA
    • Participação Social
      • Audiências Públicas
      • Consultas Públicas
      • Chamamentos Públicos
      • Câmaras, Conselhos, Comitês e Órgãos Colegiados
    • Perguntas Frequentes (FAQ)
    • Receitas e Despesas
    • Serviço de Informação ao Cidadão (SIC)
    • Servidores
      • Avaliação de Desempenho
      • Despesas das Ações de Desenvolvimento de Pessoas
      • Programa de Gestão e Desempenho
    • SEI!
    • Transparência e prestação de contas
      • Relatório Integrado de Gestão do Ministério da Saúde
      • Relatórios de Gestão da Secretaria de Vigilância em Saúde
      • Relatórios da Secretaria de Atenção à Saúde
      • Relatórios de Gestão das SEMS
  • Centrais de Conteúdo
    • Áudios
    • Apresentações
    • Imagens
    • Manual de Marcas do Ministério da Saúde
    • Publicações MS
      • Boletins
      • Cartilhas
      • Estudos e Notas informativas
      • Guias e Manuais
      • Notas Técnicas
      • Relatórios
    • Uso da Marca do Ministério da Saúde
    • Vídeos
  • Canais de Atendimento
    • Ouvidoria-Geral do SUS
    • Sala de Imprensa
    • OuvSUS 136
  • Campanhas da Saúde
    • 2026
    • 2025
    • 2024
    • 2023
    • 2022
    • 2021
Redefinir Cookies
Redes sociais
  • YouTube
  • Facebook
  • Instagram
  • SoundCloud
  • Flickr
  • Linkedin
  • Kwai
  • TikTok
Acesso àInformação
Todo o conteúdo deste site está publicado sob a licença Creative Commons Atribuição-SemDerivações 3.0 Não Adaptada.
Voltar ao topo da página
Fale Agora Refazer a busca