Ir para o Conteúdo 1 Ir para a Página Inicial 2 Ir para o menu de Navegação 3 Ir para a Busca 4 Ir para o Mapa do site 5
Abrir menu principal de navegação
Fundo Nacional de Desenvolvimento da Educação
Termos mais buscados
  • imposto de renda
  • inss
  • assinatura
  • cnh social
  • mei
Termos mais buscados
  • imposto de renda
  • inss
  • assinatura
  • Assuntos
    • Notícias
      • FNDE detalha ações e investimentos da educação básica em fórum da Undime
      • FNDE detalha ações e investimentos da educação básica em fórum da Undime
    • Sistemas
      • SISCACS
      • Habilita - Cadastro Base
      • Integra
      • PDDE INFO
      • PDDEWeb
      • PREVIA
      • SGB
      • SIFE
      • SIGARP
      • SIGECON
      • SIGEFWEB
      • SIGPC - Acesso Público
      • SIGPC - Contas Online
      • SIMAD
      • Siope
      • SISFIES
      • Sistema de Distribuição de Livros
      • SETE - Sistema Eletrônico de Gestão do Transporte Escolar
      • Simec
      • SPAE
      • Protocolo Digital
      • Manuais dos Sistemas
    • Webmail
    • Intranet
  • Acesso à Informação
    • Institucional
      • Estrutura Organizacional
      • Competências
      • Base jurídica da estrutura organizacional e das competências
      • Quem é Quem
      • Perfil Profissional
      • Agendas de compromissos públicos
      • História
      • Biblioteca
      • Atos Normativos
      • Tecnologia e Inovação
      • Integridade e Conformidade
    • Ações e Programas
      • Ações
      • Programas
      • Financiamento
      • Carta de Serviços
      • Concessões de Recursos Financeiros ou Renúncias de Receitas
      • Governança
      • Novos Prefeitos 2025
    • Participação Social
      • Ouvidoria
    • Auditorias
      • Auditoria Interna
      • Relatório Anual de Atividades de Auditoria Interna (RAINT)
      • Normas e Manuais
      • Relatórios de Auditoria
      • Plano Anual de Auditoria Interna (Paint)
      • Legislação
      • Relatórios de Gestão
    • Convênios e Transferências
      • Repasses e transferências de recursos financeiros
      • Convênios
      • Acordos de Cooperação Técnica
      • Passo a passo: Portal da Transparência
      • Termos de Execução Descentralizada (TEDs)
    • Receitas e despesas
      • Receita pública
      • Quadro de detalhamento de programas, por unidade orçamentária
      • Quadro de execução de despesas, por unidade orçamentária
      • Despesas com diárias e passagens
      • Notas Fiscais Eletrônicas
      • Emendas de relator identificadoras do Resultado Primário nº 9 (RP 9)
      • Passo a passo: Portal da Transparência
    • Licitações e contratos
      • Compras Governamentais
      • Licitações
      • Contratos
      • Compras Nacionais
      • Compras Internas
      • Atas de Registro de Preços
      • Chamamento Público
      • Passo a passo: Portal da Transparência
    • Servidores
      • Servidores ativos lotados no FNDE
      • Servidores ativos em exercício no FNDE
      • Servidores inativos e pensionistas no FNDE
      • Concursos Públicos
      • Relação completa de empregados terceirizados
      • Seleção de Consultores
      • Comissão de Ética
      • Cargos e Funções Comissionados no FNDE
      • Passo a passo: Portal da Transparência
      • Processos Seletivos - Contratos Temporários
      • Ações de Desenvolvimento de Pessoas
    • Informações classificadas
      • Informações classificadas em cada grau de sigilo
      • Formulários
      • Rol das informações classificadas
    • Serviço de Informações ao Cidadão
      • Serviço de Informações ao Cidadão (SIC)
      • Busca de pedidos e respostas
      • Como fazer um pedido de acesso à informação?
      • Passo a passo
      • Formulários
      • Fale conosco
      • Plataforma Fala.BR
      • Equipe
      • Relatórios da AMLAI
    • Perguntas frequentes
    • Dados abertos
      • Planos de Dados Abertos (PDA)
      • Dados do FNDE no Portal Brasileiro de Dados Abertos
      • Portal de Dados Abertos do FNDE
      • O que se pode acessar?
      • Histórico dos PDA-FNDE
    • Privacidade e Proteção de Dados Pessoais
    • Sanções administrativas
      • Entidades Privadas sem Fins Lucrativos (CEPIM)
      • Cadastro de Empresas Inidôneas e Suspensas (CEIS)
      • Cadastro Nacional de Empresas Punidas (CNEP)
      • Cadastro de Expulsões da Administração Federal (CEAF)
    • Transparência e Prestação de Contas
      • Relatórios de Gestão
      • Prestação de Contas Anual
      • Demonstrações Contábeis
      • Demonstrações Contábeis e Notas Explicativas
      • Relatórios de Auditoria
      • Passo a passo: Portal da Transparência
      • Relatório de Governança
    • Legislação
      • Resoluções
      • Portarias
    • Estratégia, Desenvolvimento e Inovação
      • Gestão de Processos
      • Gestão de Projetos
      • Cooperação Internacional
      • Gestão da Inovação
      • Gestão da Estratégia
      • Balanço de Gestão FNDE 2023
      • Balanço de Gestão FNDE 2024
      • Comitês de Governança
    • Corregedoria do FNDE
      • O que é a Atividade Correcional
      • Corregedoria do FNDE e suas competências
      • Capacitações, Legislações Básicas e Manuais
      • Corregedoria do FNDE em Números
      • Equipe da Corregedoria do FNDE
      • Curiosidades de corregedoria
      • Contato
      • Relatório Anual da Gestão
      • Como realizar uma denúncia
      • Relatório Anual de Gestão
      • Calculadoras da CGU
      • Certidões
      • Cards
    • Procuradoria Federal junto ao FNDE (PF/FNDE)
      • Documentos Importantes
      • Saiba mais sobre a AGU
      • Eventos
      • AGU Notícias
      • Equipe
  • Composição
    • Conselho Deliberativo
      • Representantes
    • Presidência
      • Estrutura
      • Assessoria da Presidência
      • Gerência de Projeto
      • Gabinete – GABIN
      • Assessoria Técnica Especializada
      • Assessoria de Comunicação Social - ASCOM
      • Assessoria de Governança, Gestão Estratégica e Inovação - AGEST
      • Assessoria de Relações Institucionais - ASREL
      • Assessoria de Cooperação Internacional - ASCOP
    • Procuradoria Federal junto ao FNDE – PF/FNDE
      • Estrutura
      • Divisão de Suporte à Gestão - DIGEST
      • Subprocuradoria – SUBPC
      • Coordenação-Geral de Consultoria e Assessoramento - CGCONS
    • Auditoria Interna – AUDIT
      • Estrutura
      • Assessoria Técnica Especializada
      • Coordenação de Planejamento, Acompanhamento e Avaliação – COPAC
      • Coordenação de Auditoria de Governança e Gestão – CORAG
      • Coordenação de Auditoria de Gestão – CORAP
    • Corregedoria – COGER
      • Divisão de Apoio Correcional - DICOR
      • Coordenação de Instrução e Julgamento – CIJU
    • Ouvidoria – OUVID
      • Divisão de Transparência e Acesso à Informação - DITAI
      • Divisão de Monitoramento de Ouvidoria e Dados Pessoais - DMOP
    • Diretoria de Administração – DIRAD
      • Estrutura
      • Assessoria Técnica da DIRAD
      • Coordenação-Geral de Gestão de Pessoas e Organizações – CGPEO
      • Coordenação-Geral de Logística e Documentação – CGLOD
      • Coordenação-Geral de Mercado, Qualidade e Compras – CGCOM
      • Coordenação-Geral de Articulação e Contratos – CGARC
    • Diretoria de Tecnologia e Inovação – DIRTI
      • Estrutura
      • Assessoria Técnica Especializada
      • Coordenação-Geral de Governança de TI – CGGOV
      • Coordenação-Geral de Soluções Digitais - CGSD
      • Coordenação-Geral de Infraestrutura e Serviços da Tecnologia da Informação - CGINF
      • Coordenação-Geral de Governança de Dados - CGGD
    • Diretoria Financeira – DIFIN
      • Estrutura
      • Assessoria da DIFIN
      • Coordenação de Projeto
      • Coordenação-Geral de Contabilidade – CGCON
      • Coordenação-Geral de Execução e Operações Financeiras – CGEOF
      • Coordenação-Geral de Planejamento e Orçamento – CGPLO
      • Coordenação-Geral de Acompanhamento de Prestação de Contas – CGAPC
      • Coordenação-Geral de Recuperação de Créditos – CGREC
    • Diretoria de Ações Educacionais – DIRAE
      • Estrutura
      • Divisão de Apoio à Ações Educacionais - DERAE
      • Coordenação–Geral dos Programas do Livro – CGPLI
      • Coordenação-Geral do Programa Nacional de Alimentação Escolar – CGPAE
      • Coordenação-Geral do Programa Dinheiro Direto na Escola - CGPDE
      • Coordenação-Geral da Política do Transporte Escolar – CGPTE
    • Diretoria de Gestão Articulação e Projetos Educacionais – DIGAP
      • Estrutura
      • Assessor da DIGAP
      • Gerência de Projeto
      • Coordenação-Geral de Programas Especiais – CGPES
      • Coordenação-Geral de Infraestrutura Educacional – CGEST
      • Coordenação-Geral de Implementação e Monitoramento de Projetos Educacionais – CGIMP
      • Coordenação-Geral de Programas para o Desenvolvimento do Ensino – CGDEN
    • Diretoria de Gestão de Fundos e Benefícios – DIGEF
      • Assessoria da DIGEF
      • Coordenação-Geral de Concessão e Controle do Financiamento Estudantil – CGFIN
      • Coordenação-Geral de Suporte Operacional ao Financiamento Estudantil – CGSUP
      • Coordenação-Geral de Operacionalização do Fundeb e de Acompanhamento e Distribuição da Arrecadação do Salário-Educação – CGFSE
      • Coordenação-Geral de Bolsas e Auxílios – CGAUX
  • Centrais de Conteúdo
    • Imagens
    • Vídeos
    • Publicações
      • Protocolos de Intenções
      • Acordos de Cooperação Técnica
    • Identidade Visual
      • Manuais
      • Logomarca do FNDE
      • Logomarcas dos Programas
      • Placas de Obras e Cartazes
  • Canais de Atendimento
    • Imprensa
      • Notas à Imprensa
      • Releases
    • Ouvidoria
      • Relatórios anuais de gestão
      • Denúncia
      • Elogio
      • Reclamação
      • Simplifique!
      • Sugestão
      • Solicitação
    • Fale conosco
  • Serviços
  • Sistema Eletrônico de Informação (SEI)
  • GOV.BR
    • Serviços
      • Buscar serviços por
        • Categorias
        • Órgãos
        • Estados
      • Serviços por público alvo
        • Cidadãos
        • Empresas
        • Órgãos e Entidades Públicas
        • Demais segmentos (ONGs, organizações sociais, etc)
        • Servidor Público
    • Temas em Destaque
      • Orçamento Nacional
      • Redes de Atendimento do Governo Federal
      • Proteção de Dados Pessoais
      • Serviços para Imigrantes
      • Política e Orçamento Educacionais
      • Educação Profissional e Tecnológica
      • Educação Profissional para Jovens e Adultos
      • Trabalho e Emprego
      • Serviços para Pessoas com Deficiência
      • Combate à Discriminação Racial
      • Política de Proteção Social
      • Política para Mulheres
      • Saúde Reprodutiva da Mulher
      • Cuidados na Primeira Infância
      • Habitação Popular
      • Controle de Poluição e Resíduos Sólidos
    • Notícias
      • Serviços para o cidadão
      • Saúde
      • Agricultura e Pecuária
      • Cidadania e Assistência Social
      • Ciência e Tecnologia
      • Comunicação
      • Cultura e Esporte
      • Economia e Gestão Pública
      • Educação e Pesquisa
      • Energia
      • Forças Armadas e Defesa Civil
      • Infraestrutura
      • Justiça e Segurança
      • Meio Ambiente
      • Trabalho e Previdência
      • Turismo
    • Galeria de Aplicativos
    • Acompanhe o Planalto
    • Navegação
      • Acessibilidade
      • Mapa do Site
      • Termo de Uso e Aviso de Privacidade
    • Consultar minhas solicitações
    • Órgãos do Governo
    • Por dentro do Gov.br
      • Dúvidas Frequentes em relação ao Portal gov.br
      • Dúvidas Frequentes da conta gov.br
      • Ajuda para Navegar o Portal
      • Conheça os elementos do Portal
      • Política de e-participação
      • Termos de Uso
      • Governo Digital
      • Guia de Edição de Serviços do Portal Gov.br
    • Canais do Executivo Federal
    • Dados do Governo Federal
      • Dados Abertos
      • Painel Estatístico de Pessoal
      • Painel de Compras do Governo Federal
      • Acesso à Informação
    • Empresas e Negócios
Links Úteis
  • Galeria de Aplicativos
  • Participe
  • Galeria de Aplicativos
  • Participe
Redes sociais
  • YouTube
  • Facebook
  • Flickr
  • Instagram
Você está aqui: Página Inicial Acesso à Informação Estratégia, Desenvolvimento e Inovação Gestão de Processos Regimento Interno
Info

Regimento Interno

Compartilhe por Facebook Compartilhe por Twitter link para Copiar para área de transferência
Publicado em 13/04/2023 16h28 Atualizado em 13/04/2023 16h37

1.Modelar a Estrutura Organizacional

1.1 Analisar Estrutura Regimental

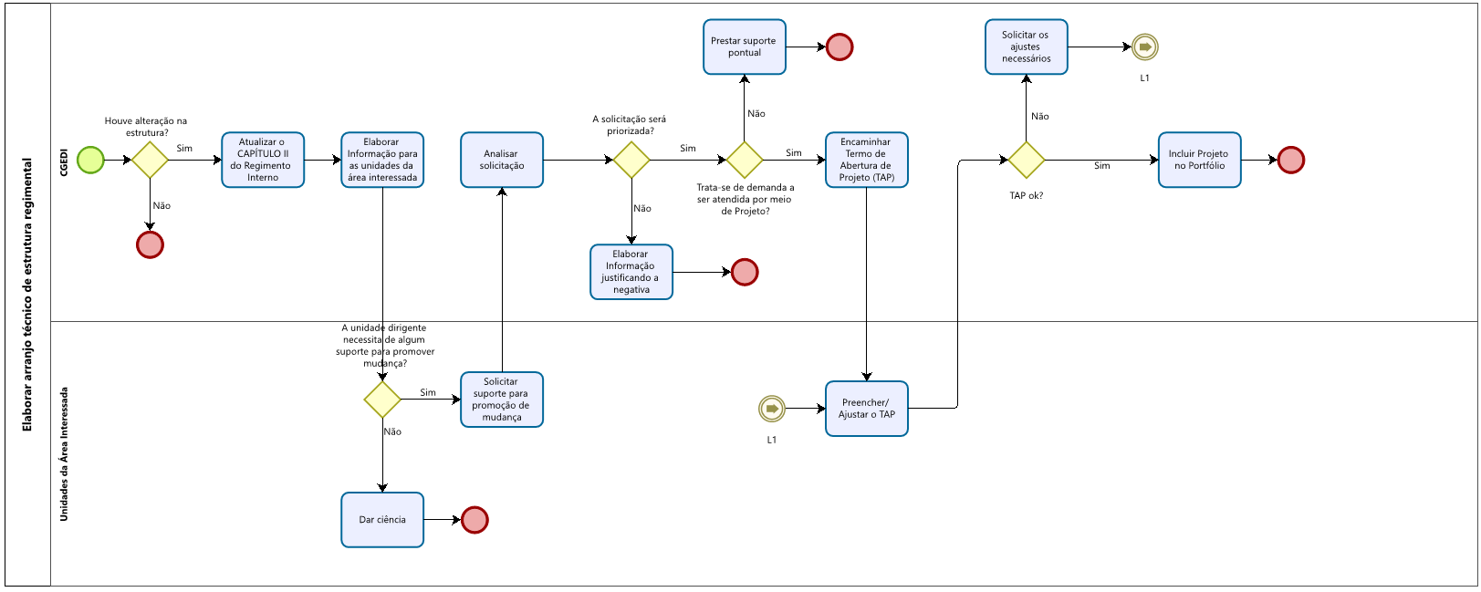
1.2 Elaborar Arranjo Técnico de Estrutura Regimental

1.2 Elaborar Organograma Institucional

1.3 Elaborar Arranjo Técnico de Regimento Interno

Compartilhe por Facebook Compartilhe por Twitter link para Copiar para área de transferência
  • Assuntos
    • Notícias
      • FNDE detalha ações e investimentos da educação básica em fórum da Undime
      • FNDE detalha ações e investimentos da educação básica em fórum da Undime
    • Sistemas
      • SISCACS
      • Habilita - Cadastro Base
      • Integra
      • PDDE INFO
      • PDDEWeb
      • PREVIA
      • SGB
      • SIFE
      • SIGARP
      • SIGECON
      • SIGEFWEB
      • SIGPC - Acesso Público
      • SIGPC - Contas Online
      • SIMAD
      • Siope
      • SISFIES
      • Sistema de Distribuição de Livros
      • SETE - Sistema Eletrônico de Gestão do Transporte Escolar
      • Simec
      • SPAE
      • Protocolo Digital
      • Manuais dos Sistemas
    • Webmail
    • Intranet
  • Acesso à Informação
    • Institucional
      • Estrutura Organizacional
      • Competências
      • Base jurídica da estrutura organizacional e das competências
      • Quem é Quem
      • Perfil Profissional
      • Agendas de compromissos públicos
      • História
      • Biblioteca
      • Atos Normativos
      • Tecnologia e Inovação
      • Integridade e Conformidade
    • Ações e Programas
      • Ações
      • Programas
      • Financiamento
      • Carta de Serviços
      • Concessões de Recursos Financeiros ou Renúncias de Receitas
      • Governança
      • Novos Prefeitos 2025
    • Participação Social
      • Ouvidoria
    • Auditorias
      • Auditoria Interna
      • Relatório Anual de Atividades de Auditoria Interna (RAINT)
      • Normas e Manuais
      • Relatórios de Auditoria
      • Plano Anual de Auditoria Interna (Paint)
      • Legislação
      • Relatórios de Gestão
    • Convênios e Transferências
      • Repasses e transferências de recursos financeiros
      • Convênios
      • Acordos de Cooperação Técnica
      • Passo a passo: Portal da Transparência
      • Termos de Execução Descentralizada (TEDs)
    • Receitas e despesas
      • Receita pública
      • Quadro de detalhamento de programas, por unidade orçamentária
      • Quadro de execução de despesas, por unidade orçamentária
      • Despesas com diárias e passagens
      • Notas Fiscais Eletrônicas
      • Emendas de relator identificadoras do Resultado Primário nº 9 (RP 9)
      • Passo a passo: Portal da Transparência
    • Licitações e contratos
      • Compras Governamentais
      • Licitações
      • Contratos
      • Compras Nacionais
      • Compras Internas
      • Atas de Registro de Preços
      • Chamamento Público
      • Passo a passo: Portal da Transparência
    • Servidores
      • Servidores ativos lotados no FNDE
      • Servidores ativos em exercício no FNDE
      • Servidores inativos e pensionistas no FNDE
      • Concursos Públicos
      • Relação completa de empregados terceirizados
      • Seleção de Consultores
      • Comissão de Ética
      • Cargos e Funções Comissionados no FNDE
      • Passo a passo: Portal da Transparência
      • Processos Seletivos - Contratos Temporários
      • Ações de Desenvolvimento de Pessoas
    • Informações classificadas
      • Informações classificadas em cada grau de sigilo
      • Formulários
      • Rol das informações classificadas
    • Serviço de Informações ao Cidadão
      • Serviço de Informações ao Cidadão (SIC)
      • Busca de pedidos e respostas
      • Como fazer um pedido de acesso à informação?
      • Passo a passo
      • Formulários
      • Fale conosco
      • Plataforma Fala.BR
      • Equipe
      • Relatórios da AMLAI
    • Perguntas frequentes
    • Dados abertos
      • Planos de Dados Abertos (PDA)
      • Dados do FNDE no Portal Brasileiro de Dados Abertos
      • Portal de Dados Abertos do FNDE
      • O que se pode acessar?
      • Histórico dos PDA-FNDE
    • Privacidade e Proteção de Dados Pessoais
    • Sanções administrativas
      • Entidades Privadas sem Fins Lucrativos (CEPIM)
      • Cadastro de Empresas Inidôneas e Suspensas (CEIS)
      • Cadastro Nacional de Empresas Punidas (CNEP)
      • Cadastro de Expulsões da Administração Federal (CEAF)
    • Transparência e Prestação de Contas
      • Relatórios de Gestão
      • Prestação de Contas Anual
      • Demonstrações Contábeis
      • Demonstrações Contábeis e Notas Explicativas
      • Relatórios de Auditoria
      • Passo a passo: Portal da Transparência
      • Relatório de Governança
    • Legislação
      • Resoluções
      • Portarias
    • Estratégia, Desenvolvimento e Inovação
      • Gestão de Processos
      • Gestão de Projetos
      • Cooperação Internacional
      • Gestão da Inovação
      • Gestão da Estratégia
      • Balanço de Gestão FNDE 2023
      • Balanço de Gestão FNDE 2024
      • Comitês de Governança
    • Corregedoria do FNDE
      • O que é a Atividade Correcional
      • Corregedoria do FNDE e suas competências
      • Capacitações, Legislações Básicas e Manuais
      • Corregedoria do FNDE em Números
      • Equipe da Corregedoria do FNDE
      • Curiosidades de corregedoria
      • Contato
      • Relatório Anual da Gestão
      • Como realizar uma denúncia
      • Relatório Anual de Gestão
      • Calculadoras da CGU
      • Certidões
      • Cards
    • Procuradoria Federal junto ao FNDE (PF/FNDE)
      • Documentos Importantes
      • Saiba mais sobre a AGU
      • Eventos
      • AGU Notícias
      • Equipe
  • Composição
    • Conselho Deliberativo
      • Representantes
    • Presidência
      • Estrutura
      • Assessoria da Presidência
      • Gerência de Projeto
      • Gabinete – GABIN
      • Assessoria Técnica Especializada
      • Assessoria de Comunicação Social - ASCOM
      • Assessoria de Governança, Gestão Estratégica e Inovação - AGEST
      • Assessoria de Relações Institucionais - ASREL
      • Assessoria de Cooperação Internacional - ASCOP
    • Procuradoria Federal junto ao FNDE – PF/FNDE
      • Estrutura
      • Divisão de Suporte à Gestão - DIGEST
      • Subprocuradoria – SUBPC
      • Coordenação-Geral de Consultoria e Assessoramento - CGCONS
    • Auditoria Interna – AUDIT
      • Estrutura
      • Assessoria Técnica Especializada
      • Coordenação de Planejamento, Acompanhamento e Avaliação – COPAC
      • Coordenação de Auditoria de Governança e Gestão – CORAG
      • Coordenação de Auditoria de Gestão – CORAP
    • Corregedoria – COGER
      • Divisão de Apoio Correcional - DICOR
      • Coordenação de Instrução e Julgamento – CIJU
    • Ouvidoria – OUVID
      • Divisão de Transparência e Acesso à Informação - DITAI
      • Divisão de Monitoramento de Ouvidoria e Dados Pessoais - DMOP
    • Diretoria de Administração – DIRAD
      • Estrutura
      • Assessoria Técnica da DIRAD
      • Coordenação-Geral de Gestão de Pessoas e Organizações – CGPEO
      • Coordenação-Geral de Logística e Documentação – CGLOD
      • Coordenação-Geral de Mercado, Qualidade e Compras – CGCOM
      • Coordenação-Geral de Articulação e Contratos – CGARC
    • Diretoria de Tecnologia e Inovação – DIRTI
      • Estrutura
      • Assessoria Técnica Especializada
      • Coordenação-Geral de Governança de TI – CGGOV
      • Coordenação-Geral de Soluções Digitais - CGSD
      • Coordenação-Geral de Infraestrutura e Serviços da Tecnologia da Informação - CGINF
      • Coordenação-Geral de Governança de Dados - CGGD
    • Diretoria Financeira – DIFIN
      • Estrutura
      • Assessoria da DIFIN
      • Coordenação de Projeto
      • Coordenação-Geral de Contabilidade – CGCON
      • Coordenação-Geral de Execução e Operações Financeiras – CGEOF
      • Coordenação-Geral de Planejamento e Orçamento – CGPLO
      • Coordenação-Geral de Acompanhamento de Prestação de Contas – CGAPC
      • Coordenação-Geral de Recuperação de Créditos – CGREC
    • Diretoria de Ações Educacionais – DIRAE
      • Estrutura
      • Divisão de Apoio à Ações Educacionais - DERAE
      • Coordenação–Geral dos Programas do Livro – CGPLI
      • Coordenação-Geral do Programa Nacional de Alimentação Escolar – CGPAE
      • Coordenação-Geral do Programa Dinheiro Direto na Escola - CGPDE
      • Coordenação-Geral da Política do Transporte Escolar – CGPTE
    • Diretoria de Gestão Articulação e Projetos Educacionais – DIGAP
      • Estrutura
      • Assessor da DIGAP
      • Gerência de Projeto
      • Coordenação-Geral de Programas Especiais – CGPES
      • Coordenação-Geral de Infraestrutura Educacional – CGEST
      • Coordenação-Geral de Implementação e Monitoramento de Projetos Educacionais – CGIMP
      • Coordenação-Geral de Programas para o Desenvolvimento do Ensino – CGDEN
    • Diretoria de Gestão de Fundos e Benefícios – DIGEF
      • Assessoria da DIGEF
      • Coordenação-Geral de Concessão e Controle do Financiamento Estudantil – CGFIN
      • Coordenação-Geral de Suporte Operacional ao Financiamento Estudantil – CGSUP
      • Coordenação-Geral de Operacionalização do Fundeb e de Acompanhamento e Distribuição da Arrecadação do Salário-Educação – CGFSE
      • Coordenação-Geral de Bolsas e Auxílios – CGAUX
  • Centrais de Conteúdo
    • Imagens
    • Vídeos
    • Publicações
      • Protocolos de Intenções
      • Acordos de Cooperação Técnica
    • Identidade Visual
      • Manuais
      • Logomarca do FNDE
      • Logomarcas dos Programas
      • Placas de Obras e Cartazes
  • Canais de Atendimento
    • Imprensa
      • Notas à Imprensa
      • Releases
    • Ouvidoria
      • Relatórios anuais de gestão
      • Denúncia
      • Elogio
      • Reclamação
      • Simplifique!
      • Sugestão
      • Solicitação
    • Fale conosco
  • Serviços
  • Sistema Eletrônico de Informação (SEI)
Redefinir Cookies
Redes sociais
  • YouTube
  • Facebook
  • Flickr
  • Instagram
Acesso àInformação
Todo o conteúdo deste site está publicado sob a licença Creative Commons Atribuição-SemDerivações 3.0 Não Adaptada.
Voltar ao topo da página
Fale Agora Refazer a busca