Ir para o Conteúdo 1 Ir para a Página Inicial 2 Ir para o menu de Navegação 3 Ir para a Busca 4 Ir para o Mapa do site 5
Abrir menu principal de navegação
Departamento Nacional de Obras Contra as Secas
Termos mais buscados
  • imposto de renda
  • inss
  • assinatura
  • cnh social
  • mei
Termos mais buscados
  • imposto de renda
  • inss
  • assinatura
  • Serviços
    • Acesso à Água
      • Solicitar poços profundos
    • Barragens
      • Solicitar manutenção de barragens
    • Biblioteca Zenaide Sá Carneiro da Cunha
      • Consultar acervo
      • Doar obras
      • Solicitar doação de material bibliográfico
      • Solicitar intercâmbio de material bibliográfico
      • Visitar a biblioteca
    • Bolsões das Secas
      • Solicitar declaração de trabalho em frente de emergência nos "Bolsões das Secas"
    • Lotes Agrícolas
      • Obter Certidão Negativa de Débitos de Titulação de Lote Agrícola
      • Obter Demonstrativo de Débitos da Tarifa K1 de Lote Agrícola
      • Obter Demonstrativo de Débitos de Titulação de Lote Agrícola
      • Obter Ofício de Quitação de Débitos de Titulação de Lote Agrícola
      • Pagar Débitos da Tarifa K1 de Lote Agrícola
      • Pagar Débitos de Titulação de Lote Agrícola
      • Solicitar Rebate Administrativo DNOCS 2025
    • Piscicultura
      • Adquirir alevinos das unidades de produção do DNOCS
      • Solicitar peixamento de açudes públicos
      • Realizar inscrição no Curso de Aquicultura Continental
      • Solicitar capacitação em cursos diversos em piscicultura
    • Protocolo
      • Protocolar documentos junto ao DNOCS (Protocolo.gov.br)
    • Publicações Técnicas
      • Obter publicações técnicas
    • Todos os Serviços Digitais em visão de lista
    • Relação de serviços incluindo os não digitalizados (2018)
    • Serviços ao Servidor e Dependentes
  • Assuntos
    • Notícias
    • Nossas Histórias
    • Vem Conhecer
    • Capacitação e Desenvolvimento
      • Normativos
      • Guias, Manuais e Orientações
      • Relatórios
      • Notas Técnicas do SIPEC sobre a aplicabilidade de legislação da PNDP
      • Vídeos
      • Ações de Desenvolvimento
      • Competências Transversais e Competências de Liderança
    • Comissão de Ética
    • Emendas Parlamentares
      • Emendas Parlamentares- DNOCS
    • Solicitação de Rebate Administrativo 2025
  • Acesso à Informação
    • Institucional
      • Sobre o DNOCS
      • História
      • Competências
      • Organograma
      • Quem é Quem
      • Perfis dos Dirigentes
      • Portfólio DNOCS 2023
      • Agendas das Autoridades
      • Horário de Atendimento
    • Ações e Programas
      • Lei Orçamentária Anual (LOA)
      • Ações e Programas Anuais
      • Plano Estratégico Institucional (PEI)
      • Carta de Serviços ao Cidadão
      • Renúncia de Receitas
      • Programas Financiados pelo FAT
      • Programas e Ações no Portal da Transparência
      • Plano Estratégico/Diretor de TIC (PETI/PDTI)
      • Programas, Projetos e Ações
      • Indicadores de resultado e impacto do projetos e ações
    • Participação Social
      • Comitê de Gênero, Raça e Diversidade
      • Ouvidoria
      • Sistema de Informação ao Cidadão (SIC)
    • Desapropriação
      • Barragem Fronteiras
    • Auditorias
      • Relatórios de Gestão
      • Relatórios Anuais de Atividades de Auditoria Interna (RAINT)
      • Comprovantes de Envio dos Relatórios Anuais de Atividades da Auditoria Interna (RAINT) à CGU
      • Recibos de Entrega dos Relatórios Anuais de Gestão ao TCU
      • Relatórios Anuais da CGU
      • Informações Complementares
      • PAINT - Plano Anual de Atividades de Auditoria Interna
      • Certificados dos Relatórios Anuais da CGU
    • Convênios e Transferências
      • Convênios
      • Transferências
    • Licitações e Contratos
    • Receitas e Despesas
      • Receitas
      • Despesas
    • Transparência e Prestação de Contas
      • Planejamento, Gestão e Resultados
      • Planejamento, Gestão e Resultados
      • Modelo de Negócios
      • Estrutura Organizacional e Endereço das Unidades de Atendimento
      • Repasses e Transferências de Recursos Financeiros
      • Licitações e Contratos
      • Remuneração
      • Lei de Acesso à Informação e Serviço de Informação ao Cidadão
      • Demonstrações Contábeis e Notas Explicativas
      • Relatórios de Gestão
      • Rol de Responsáveis
      • Relatórios dos Órgãos do Sistema de Controle Interno e do Controle Externo
      • Relatórios de Execução Orçamentária física, Econômica e Financeira.
      • Distribuição de Reservatórios de Águas
      • Unidade Correcional
      • Cronograma de Pagamentos
      • Poços
    • Acordo de Cooperação
      • Administração Central
      • CEST/AL
      • CEST/BA
      • CEST/CE
      • CEST/MG
      • CEST/PB
      • CEST/PE
      • CEST/PI
      • CEST/RN
      • CEST/SE
    • Código de Ética
    • Governança
      • Governança
      • Gestão da Integridade
      • Gestão de Riscos e Controles Internos
      • Governança Digital
    • Serviço de Informação ao Cidadão (SIC)
    • Informações Classificadas
    • Dados Abertos
    • Perguntas Frequentes
    • Legislação
      • Resoluções
      • Normas Institucionais
    • Consulta de Processos
      • SEI - Módulo Pesquisa Pública
      • Apoena - Módulo Consulta de Processos (SPU)
      • SEI - Módulo Usuários Externos
      • SEI - Módulo Conferência de Autenticidade de Documentos
      • SEI - Documentos Públicos
      • Ajuda
    • Boletim Administrativo
      • SEI - Módulo Publicações Eletrônicas
      • Apoena - Módulo Boletim Administrativo Eletrônico (eBA)
      • Ajuda
    • Outros - Consultas via Sistemas Integrados
      • Apoena - Módulo Acervo Técnico da Biblioteca
      • Apoena - Módulo Licitações
      • Apoena - Módulo Publicações Disponíveis para Aquisição
      • Sala de Situação - Acesso Público
      • Sistema de Gestão de Perímetros de Irrigação (SGPI) - Acesso às Organizações de Irrigantes
      • Sistema Multiacervo (Biblioteca)
    • Outros - Publicações das Unidades Administrativas
      • Avaliação de Desempenho
      • Boletim de Recursos Hídricos
      • Carta de Serviços ao Cidadão
      • Concursos
      • Controle de Acesso
      • Cronograma de Pagamentos
      • Estudos Técnicos da DPA
      • Legislação da COETICA
      • Licenças Ambientais
      • Logística
      • Mapeamento de Processos
      • Orçamento
      • Planejamento Estratégico Institucional
      • Plano Estratégico/Diretor de TIC
      • Termos de Execução Descentralizada
      • Portarias
      • Tabelas de Preços para Venda de Peixes
    • Servidores
      • CEST-MG - Estagiários
      • CEST-MG - Terceirizados
    • Termo de Execução Descentralizada (TED)
      • IFCE
      • UFPE
      • UFRN
    • Planos do DNOCS
      • Plano Diretor de Logística Sustentável
      • Plano de Prevenção e Enfrentamento do Assédio e da Discriminação - PPEAD
      • Plano de Transformação Digital do DNOCS 2025-2026
  • Centrais de Conteúdo
    • Documentos
      • Assessoria da Diretoria-Geral (DG-ASSE)
      • Auditoria (AUDI)
      • Comissão de Ética (DG/GAB/OUV-COETICA)
      • Divisão de Gestão de Pessoal (DA/DGP)
      • Divisão de Pesca e Aquicultura (DP/DPA)
      • Divisão de Planejamento e Orçamento (DG/GAB/CGPE/DPO)
      • Divisão de Recursos Financeiros (DA/DRF)
      • Divisão de Recursos Logísticos (DA/DRL)
      • Divisão de Obras - DI/DOB
      • Núcleo de Arrecadação (DA-NCA)
      • Núcleo de Avaliação de Desempenho do Servidor (DA/DGP-NADS)
      • Núcleo de Desenvolvimento de Pessoal (DA/DGP/AP-NDP)
      • Serviço de Governança Institucional (GOV)
      • Ouvidoria (DG/GAB/OUV)
      • Seção de Documentação (DA/DRL/AG-D)
      • Serviço de Acompanhamento de Contratos (DI/DOB/AC)
      • Serviço de Material e Patrimônio (DA/DRL/MP)
      • Serviço de Monitoramento Hidrológico (DI/DEP/MH)
      • Serviço de Tecnologia da Informação (DA/DRL/STI)
    • Fotos
    • Vídeos
    • Links
      • Fluxograma Inspeção de Barragens
      • Planejamento Estratégico - Pesquisa
  • Canais de Atendimento
    • Fale Conosco
    • Endereços do DNOCS
    • Horário de atendimento ao público
    • Imprensa
      • Comunicação Social
      • Contato
    • Protocolo Digital
    • Ouvidoria
      • Acesso à Informação
      • Denúncia
      • Elogio
      • Reclamação
      • Simplifique
      • Solicitação
      • Sugestão
      • Segurança de Barragens
    • Encarregado pelo Tratamento de Dados Pessoais
  • Composição
    • Diretor-Geral
    • Diretorias
    • Coordenadorias Estaduais
  • GOV.BR
    • Serviços
      • Buscar serviços por
        • Categorias
        • Órgãos
        • Estados
      • Serviços por público alvo
        • Cidadãos
        • Empresas
        • Órgãos e Entidades Públicas
        • Demais segmentos (ONGs, organizações sociais, etc)
        • Servidor Público
    • Temas em Destaque
      • Orçamento Nacional
      • Redes de Atendimento do Governo Federal
      • Proteção de Dados Pessoais
      • Serviços para Imigrantes
      • Política e Orçamento Educacionais
      • Educação Profissional e Tecnológica
      • Educação Profissional para Jovens e Adultos
      • Trabalho e Emprego
      • Serviços para Pessoas com Deficiência
      • Combate à Discriminação Racial
      • Política de Proteção Social
      • Política para Mulheres
      • Saúde Reprodutiva da Mulher
      • Cuidados na Primeira Infância
      • Habitação Popular
      • Controle de Poluição e Resíduos Sólidos
    • Notícias
      • Serviços para o cidadão
      • Saúde
      • Agricultura e Pecuária
      • Cidadania e Assistência Social
      • Ciência e Tecnologia
      • Comunicação
      • Cultura e Esporte
      • Economia e Gestão Pública
      • Educação e Pesquisa
      • Energia
      • Forças Armadas e Defesa Civil
      • Infraestrutura
      • Justiça e Segurança
      • Meio Ambiente
      • Trabalho e Previdência
      • Turismo
    • Galeria de Aplicativos
    • Acompanhe o Planalto
    • Navegação
      • Acessibilidade
      • Mapa do Site
      • Termo de Uso e Aviso de Privacidade
    • Consultar minhas solicitações
    • Órgãos do Governo
    • Por dentro do Gov.br
      • Dúvidas Frequentes em relação ao Portal gov.br
      • Dúvidas Frequentes da conta gov.br
      • Ajuda para Navegar o Portal
      • Conheça os elementos do Portal
      • Política de e-participação
      • Termos de Uso
      • Governo Digital
      • Guia de Edição de Serviços do Portal Gov.br
    • Canais do Executivo Federal
    • Dados do Governo Federal
      • Dados Abertos
      • Painel Estatístico de Pessoal
      • Painel de Compras do Governo Federal
      • Acesso à Informação
    • Empresas e Negócios
Links Úteis
  • Galeria de Aplicativos
  • Participe
  • Galeria de Aplicativos
  • Participe
Redes sociais
  • Facebook
  • Instagram
  • YouTube
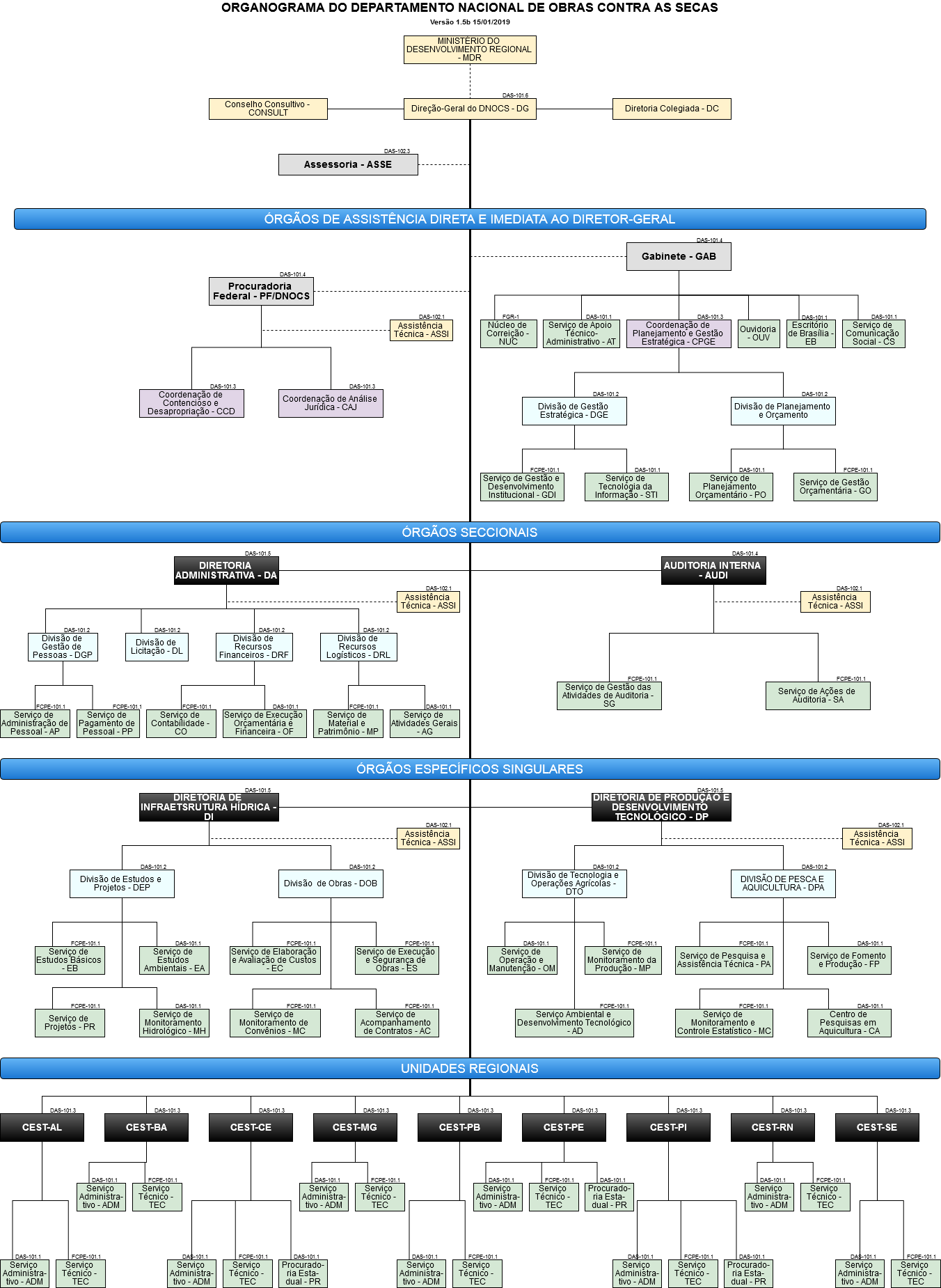
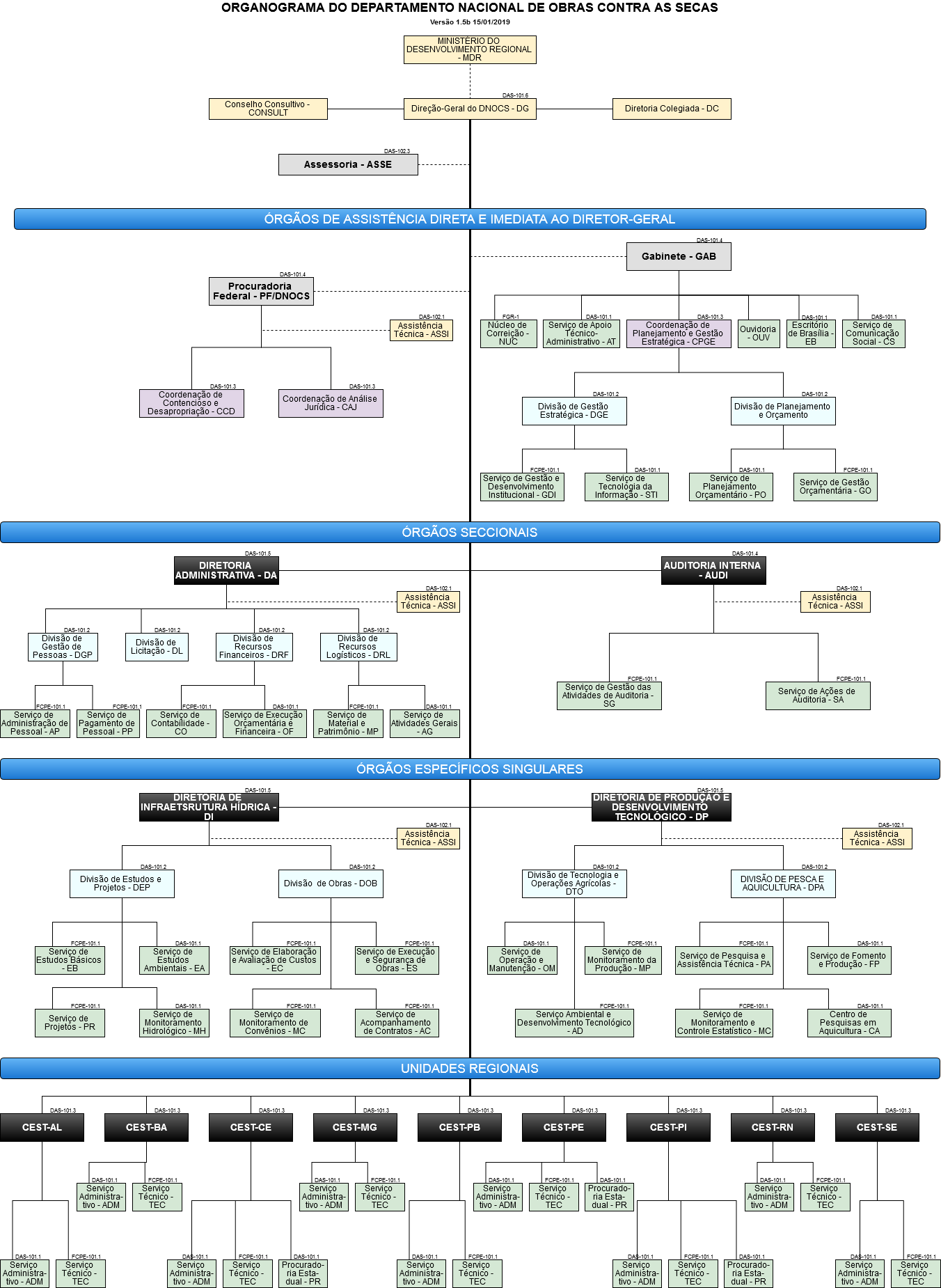
Você está aqui: Página Inicial Conteúdo Migrado Organograma-DNOCS-2019-01-15_v1.5bbr.png
Info

Organograma-DNOCS-2019-01-15_v1.5bbr.png

Atualizado em 14/08/2020 19h42

image/png organograma-dnocs-2019-01-15_v1-5bbr.png — 116 KB

  • Serviços
    • Acesso à Água
      • Solicitar poços profundos
    • Barragens
      • Solicitar manutenção de barragens
    • Biblioteca Zenaide Sá Carneiro da Cunha
      • Consultar acervo
      • Doar obras
      • Solicitar doação de material bibliográfico
      • Solicitar intercâmbio de material bibliográfico
      • Visitar a biblioteca
    • Bolsões das Secas
      • Solicitar declaração de trabalho em frente de emergência nos "Bolsões das Secas"
    • Lotes Agrícolas
      • Obter Certidão Negativa de Débitos de Titulação de Lote Agrícola
      • Obter Demonstrativo de Débitos da Tarifa K1 de Lote Agrícola
      • Obter Demonstrativo de Débitos de Titulação de Lote Agrícola
      • Obter Ofício de Quitação de Débitos de Titulação de Lote Agrícola
      • Pagar Débitos da Tarifa K1 de Lote Agrícola
      • Pagar Débitos de Titulação de Lote Agrícola
      • Solicitar Rebate Administrativo DNOCS 2025
    • Piscicultura
      • Adquirir alevinos das unidades de produção do DNOCS
      • Solicitar peixamento de açudes públicos
      • Realizar inscrição no Curso de Aquicultura Continental
      • Solicitar capacitação em cursos diversos em piscicultura
    • Protocolo
      • Protocolar documentos junto ao DNOCS (Protocolo.gov.br)
    • Publicações Técnicas
      • Obter publicações técnicas
    • Todos os Serviços Digitais em visão de lista
    • Relação de serviços incluindo os não digitalizados (2018)
    • Serviços ao Servidor e Dependentes
  • Assuntos
    • Notícias
    • Nossas Histórias
    • Vem Conhecer
    • Capacitação e Desenvolvimento
      • Normativos
      • Guias, Manuais e Orientações
      • Relatórios
      • Notas Técnicas do SIPEC sobre a aplicabilidade de legislação da PNDP
      • Vídeos
      • Ações de Desenvolvimento
      • Competências Transversais e Competências de Liderança
    • Comissão de Ética
    • Emendas Parlamentares
      • Emendas Parlamentares- DNOCS
    • Solicitação de Rebate Administrativo 2025
  • Acesso à Informação
    • Institucional
      • Sobre o DNOCS
      • História
      • Competências
      • Organograma
      • Quem é Quem
      • Perfis dos Dirigentes
      • Portfólio DNOCS 2023
      • Agendas das Autoridades
      • Horário de Atendimento
    • Ações e Programas
      • Lei Orçamentária Anual (LOA)
      • Ações e Programas Anuais
      • Plano Estratégico Institucional (PEI)
      • Carta de Serviços ao Cidadão
      • Renúncia de Receitas
      • Programas Financiados pelo FAT
      • Programas e Ações no Portal da Transparência
      • Plano Estratégico/Diretor de TIC (PETI/PDTI)
      • Programas, Projetos e Ações
      • Indicadores de resultado e impacto do projetos e ações
    • Participação Social
      • Comitê de Gênero, Raça e Diversidade
      • Ouvidoria
      • Sistema de Informação ao Cidadão (SIC)
    • Desapropriação
      • Barragem Fronteiras
    • Auditorias
      • Relatórios de Gestão
      • Relatórios Anuais de Atividades de Auditoria Interna (RAINT)
      • Comprovantes de Envio dos Relatórios Anuais de Atividades da Auditoria Interna (RAINT) à CGU
      • Recibos de Entrega dos Relatórios Anuais de Gestão ao TCU
      • Relatórios Anuais da CGU
      • Informações Complementares
      • PAINT - Plano Anual de Atividades de Auditoria Interna
      • Certificados dos Relatórios Anuais da CGU
    • Convênios e Transferências
      • Convênios
      • Transferências
    • Licitações e Contratos
    • Receitas e Despesas
      • Receitas
      • Despesas
    • Transparência e Prestação de Contas
      • Planejamento, Gestão e Resultados
      • Planejamento, Gestão e Resultados
      • Modelo de Negócios
      • Estrutura Organizacional e Endereço das Unidades de Atendimento
      • Repasses e Transferências de Recursos Financeiros
      • Licitações e Contratos
      • Remuneração
      • Lei de Acesso à Informação e Serviço de Informação ao Cidadão
      • Demonstrações Contábeis e Notas Explicativas
      • Relatórios de Gestão
      • Rol de Responsáveis
      • Relatórios dos Órgãos do Sistema de Controle Interno e do Controle Externo
      • Relatórios de Execução Orçamentária física, Econômica e Financeira.
      • Distribuição de Reservatórios de Águas
      • Unidade Correcional
      • Cronograma de Pagamentos
      • Poços
    • Acordo de Cooperação
      • Administração Central
      • CEST/AL
      • CEST/BA
      • CEST/CE
      • CEST/MG
      • CEST/PB
      • CEST/PE
      • CEST/PI
      • CEST/RN
      • CEST/SE
    • Código de Ética
    • Governança
      • Governança
      • Gestão da Integridade
      • Gestão de Riscos e Controles Internos
      • Governança Digital
    • Serviço de Informação ao Cidadão (SIC)
    • Informações Classificadas
    • Dados Abertos
    • Perguntas Frequentes
    • Legislação
      • Resoluções
      • Normas Institucionais
    • Consulta de Processos
      • SEI - Módulo Pesquisa Pública
      • Apoena - Módulo Consulta de Processos (SPU)
      • SEI - Módulo Usuários Externos
      • SEI - Módulo Conferência de Autenticidade de Documentos
      • SEI - Documentos Públicos
      • Ajuda
    • Boletim Administrativo
      • SEI - Módulo Publicações Eletrônicas
      • Apoena - Módulo Boletim Administrativo Eletrônico (eBA)
      • Ajuda
    • Outros - Consultas via Sistemas Integrados
      • Apoena - Módulo Acervo Técnico da Biblioteca
      • Apoena - Módulo Licitações
      • Apoena - Módulo Publicações Disponíveis para Aquisição
      • Sala de Situação - Acesso Público
      • Sistema de Gestão de Perímetros de Irrigação (SGPI) - Acesso às Organizações de Irrigantes
      • Sistema Multiacervo (Biblioteca)
    • Outros - Publicações das Unidades Administrativas
      • Avaliação de Desempenho
      • Boletim de Recursos Hídricos
      • Carta de Serviços ao Cidadão
      • Concursos
      • Controle de Acesso
      • Cronograma de Pagamentos
      • Estudos Técnicos da DPA
      • Legislação da COETICA
      • Licenças Ambientais
      • Logística
      • Mapeamento de Processos
      • Orçamento
      • Planejamento Estratégico Institucional
      • Plano Estratégico/Diretor de TIC
      • Termos de Execução Descentralizada
      • Portarias
      • Tabelas de Preços para Venda de Peixes
    • Servidores
      • CEST-MG - Estagiários
      • CEST-MG - Terceirizados
    • Termo de Execução Descentralizada (TED)
      • IFCE
      • UFPE
      • UFRN
    • Planos do DNOCS
      • Plano Diretor de Logística Sustentável
      • Plano de Prevenção e Enfrentamento do Assédio e da Discriminação - PPEAD
      • Plano de Transformação Digital do DNOCS 2025-2026
  • Centrais de Conteúdo
    • Documentos
      • Assessoria da Diretoria-Geral (DG-ASSE)
      • Auditoria (AUDI)
      • Comissão de Ética (DG/GAB/OUV-COETICA)
      • Divisão de Gestão de Pessoal (DA/DGP)
      • Divisão de Pesca e Aquicultura (DP/DPA)
      • Divisão de Planejamento e Orçamento (DG/GAB/CGPE/DPO)
      • Divisão de Recursos Financeiros (DA/DRF)
      • Divisão de Recursos Logísticos (DA/DRL)
      • Divisão de Obras - DI/DOB
      • Núcleo de Arrecadação (DA-NCA)
      • Núcleo de Avaliação de Desempenho do Servidor (DA/DGP-NADS)
      • Núcleo de Desenvolvimento de Pessoal (DA/DGP/AP-NDP)
      • Serviço de Governança Institucional (GOV)
      • Ouvidoria (DG/GAB/OUV)
      • Seção de Documentação (DA/DRL/AG-D)
      • Serviço de Acompanhamento de Contratos (DI/DOB/AC)
      • Serviço de Material e Patrimônio (DA/DRL/MP)
      • Serviço de Monitoramento Hidrológico (DI/DEP/MH)
      • Serviço de Tecnologia da Informação (DA/DRL/STI)
    • Fotos
    • Vídeos
    • Links
      • Fluxograma Inspeção de Barragens
      • Planejamento Estratégico - Pesquisa
  • Canais de Atendimento
    • Fale Conosco
    • Endereços do DNOCS
    • Horário de atendimento ao público
    • Imprensa
      • Comunicação Social
      • Contato
    • Protocolo Digital
    • Ouvidoria
      • Acesso à Informação
      • Denúncia
      • Elogio
      • Reclamação
      • Simplifique
      • Solicitação
      • Sugestão
      • Segurança de Barragens
    • Encarregado pelo Tratamento de Dados Pessoais
  • Composição
    • Diretor-Geral
    • Diretorias
    • Coordenadorias Estaduais
Redefinir Cookies
Redes sociais
  • Facebook
  • Instagram
  • YouTube
Acesso àInformação
Todo o conteúdo deste site está publicado sob a licença Creative Commons Atribuição-SemDerivações 3.0 Não Adaptada.
Voltar ao topo da página
Fale Agora Refazer a busca