Ir para o Conteúdo 1 Ir para a Página Inicial 2 Ir para o menu de Navegação 3 Ir para a Busca 4 Ir para o Mapa do site 5
Abrir menu principal de navegação
Ministério dos Transportes
Termos mais buscados
  • imposto de renda
  • inss
  • assinatura
  • cnh social
  • mei
Termos mais buscados
  • imposto de renda
  • inss
  • assinatura
  • Assuntos
    • Notícias
      • Últimas Notícias
      • Avisos de Pauta
      • Notícias por UF
    • Rodovias
      • Concessões Rodoviárias 2026
      • Otimizações Rodoviárias
      • Obras Públicas
      • Novo PAC
      • Sistema Federal de Viação- SFV
      • Delegação e Federalização de Rodovias
      • CIDE Combustíveis
      • Transporte Rodoviário de Cargas - TRC
      • Legislação e Regulamentos
    • Ferrovias
      • Concessões Ferroviárias
      • Concessões Vigentes
    • Trânsito
      • Senatran
      • Contran
      • Pnatrans
      • Prêmio Senatran
      • Campanhas de Trânsito
    • Sustentabilidade
      • Subsecretaria de Sustentabilidade - SUST
      • Diretrizes de Sustentabilidade
      • Governança
      • Estudos e Projetos
      • Mudança do Clima
      • Licenciamento Ambiental
      • Gestão Territorial
      • Parcerias Institucionais
    • Governança
      • Controles Internos
      • Governança de Dados
      • Atas do Comitê de Gestão Estratégica - CGE
      • Atas do Comitê de Governança Digital e Segurança da Informação - CGDSI
      • Atas do Comitê Ministerial de Governança - CMG/MT
      • Atas do Comitê de Gestão de Riscos, Transparência, Controle e Integridade - CRTCI
      • Programa de Integridade
      • Avaliação de Desempenho Institucional
    • Comissão de Ética
    • Transformação Digital
    • Laboratório de Inovação
    • Portal da Estratégia
    • Fomento e Incentivos
    • PIT
    • Dados, Mapas – BIT
    • Concessões
      • Concessões Rodoviárias 2026
      • Projetos
    • Orçamento e Gestão
      • Órgãos Extintos
      • Relatórios Orçamentários
    • Corregedoria
      • Equipe - Corregedoria
      • Conheça a Corregedoria
      • Contato da Corregedoria
      • Câmara Técnica de Correição
      • Relatórios de Atividades
      • Modelo de Maturidade CGU
      • Relatórios de Gestão TCU
    • Conjur
      • Atos da Advocacia-Geral da União (AGU)
      • Bases Normativas do Governo Federal
      • Pareceres Referenciais - Administrativo
      • Pareceres Referenciais - Transportes Terrestres
      • Pareceres Referenciais - Judicial
      • Pareceres Parametrizados - Administrativo
      • Outros Pareceres Relevantes - Geral
      • Modelos de licitações e contratações diretas
      • Nova lei de improbidade
      • O novo marco regulatório das ferrovias brasileiras
      • Normativos Conjur-MT
      • Pregão e Concorrência e Contratação Direta
    • Emendas Parlamentares
    • Conselhos
      • Colegiados
      • Comissão Nacional de Autoridades de Transportes Terrestres
    • Legislação
  • Acesso à Informação
    • Institucional
      • Estrutura Organizacional (organograma)
      • Competências
      • Base Jurídica da Estrutura Organizacional e das Competências
      • Principais Cargos e Respectivos Ocupantes (QUEM É QUEM)
      • Perfil Profissional
      • Horário de Atendimento
      • Atos Normativos
    • Ações e Programas
      • Programas, Projetos, Ações, Obras e Atividades
      • Carta de Serviços
      • Concessões de Recursos Financeiros ou Renúncia de Receitas
      • Governança
      • Rede de Acolhimento para a Prevenção e Enfrentamento do Assédio e da Discriminação
    • Participação Social
      • Participação Social
      • Ouvidoria
      • Audiências e Consultas públicas
      • Conselhos e Órgãos Colegiados
      • Conferências
      • Editais de Chamamento Público
      • Outras Ações
    • Auditorias
      • Prestação de Contas
      • Rol de Responsáveis
      • Relatórios da CGU
      • Plano Anual de Atividades de Auditoria Interna (PAINT)
      • Relatório Anual de Atividades de Auditoria Interna (RAINT)
      • Ações de Supervisão, Controle e Correição
    • Convênios e Transferências
      • Repasses e Transferências de Recursos Financeiros
    • Receitas e Despesas
      • Receita Pública
      • Quadro de Detalhamento de Programas, por Unidade Orçamentária
      • Quadro de Execução Orçamentária das Despesas (por Unidade Orçamentária)
      • Despesas com Diárias e Passagens
      • Notas Fiscais Eletrônicas
      • Painel de Execução Orçamentária e Financeira
    • Licitações e Contratos
      • Licitações
      • Contratos
    • Servidores
      • Servidores
      • Aposentados e Pensionistas
      • Concursos Públicos
      • Relação Completa de Empregados Terceirizados
    • Informações Classificadas
      • Rol das Informações Classificadas em Cada Grau de Sigilo
      • Rol das Informações Desclassificadas nos Últimos Doze Meses
      • Formulários para pedidos de Desclassificação
    • Serviço de Informação ao Cidadão - SIC
      • Informações sobre Serviço de Informação ao Cidadão (SIC)
      • Modelo de Formulário de Solicitação de Informação ao Cidadão
      • Link para a Plataforma Integrada de Ouvidoria e Acesso à Informação (Fala.BR)
      • Relatório Anual da Autoridade de Monitoramento
    • Perguntas Frequentes
    • Dados Abertos
      • Plano de Dados Abertos (PDA) - vigentes e anteriores, bem como Comunicados de eventuais alterações em seus conteúdos
      • Disponibilização das Bases de Dados Programadas para abertura no PDA do órgão
      • Relatório Anual de Execução do PDA
    • Sanções Administrativas
    • Transparência e Prestação de Contas
    • Acordos de Cooperação
  • Composição
    • Quem é Quem
    • Organograma
  • Canais de Atendimento
    • Ouvidoria
    • Fale Conosco
    • Sala de Imprensa
    • FalaBR
    • Chatbot
    • Encarregado pelo Tratamento de Dados Pessoais
  • Central de Conteúdos
    • Galeria de Imagens
    • Galeria de Vídeos
    • Galeria de Áudios
    • Publicidade
    • Campanhas
  • Serviços
    • Protocolo Eletrônico – SEI!
    • Cartas de Serviços
    • Protocolo Digital - Gov.br
    • Gestão de Pessoas
    • Programa de Gestão e Desempenho
  • GOV.BR
    • Serviços
      • Buscar serviços por
        • Categorias
        • Órgãos
        • Estados
      • Serviços por público alvo
        • Cidadãos
        • Empresas
        • Órgãos e Entidades Públicas
        • Demais segmentos (ONGs, organizações sociais, etc)
        • Servidor Público
    • Temas em Destaque
      • Orçamento Nacional
      • Redes de Atendimento do Governo Federal
      • Proteção de Dados Pessoais
      • Serviços para Imigrantes
      • Política e Orçamento Educacionais
      • Educação Profissional e Tecnológica
      • Educação Profissional para Jovens e Adultos
      • Trabalho e Emprego
      • Serviços para Pessoas com Deficiência
      • Combate à Discriminação Racial
      • Política de Proteção Social
      • Política para Mulheres
      • Saúde Reprodutiva da Mulher
      • Cuidados na Primeira Infância
      • Habitação Popular
      • Controle de Poluição e Resíduos Sólidos
    • Notícias
      • Serviços para o cidadão
      • Saúde
      • Agricultura e Pecuária
      • Cidadania e Assistência Social
      • Ciência e Tecnologia
      • Comunicação
      • Cultura e Esporte
      • Economia e Gestão Pública
      • Educação e Pesquisa
      • Energia
      • Forças Armadas e Defesa Civil
      • Infraestrutura
      • Justiça e Segurança
      • Meio Ambiente
      • Trabalho e Previdência
      • Turismo
    • Galeria de Aplicativos
    • Acompanhe o Planalto
    • Navegação
      • Acessibilidade
      • Mapa do Site
      • Termo de Uso e Aviso de Privacidade
    • Consultar minhas solicitações
    • Órgãos do Governo
    • Por dentro do Gov.br
      • Dúvidas Frequentes em relação ao Portal gov.br
      • Dúvidas Frequentes da conta gov.br
      • Ajuda para Navegar o Portal
      • Conheça os elementos do Portal
      • Política de e-participação
      • Termos de Uso
      • Governo Digital
      • Guia de Edição de Serviços do Portal Gov.br
    • Canais do Executivo Federal
    • Dados do Governo Federal
      • Dados Abertos
      • Painel Estatístico de Pessoal
      • Painel de Compras do Governo Federal
      • Acesso à Informação
    • Empresas e Negócios
Links Úteis
  • Galeria de Aplicativos
  • Participe
  • Galeria de Aplicativos
  • Participe
Redes sociais
  • Twitter
  • YouTube
  • Facebook
  • Flickr
  • Instagram
  • Linkedin
Você está aqui: Página Inicial Acesso à Informação Órgãos Extintos/Desestatizados Inventariança da Antiga RFFSA
Info

Inventariança da Antiga RFFSA

Compartilhe por Facebook Compartilhe por Twitter Compartilhe por LinkedIn Compartilhe por WhatsApp link para Copiar para área de transferência
Publicado em 01/01/2010 18h45 Atualizado em 31/03/2023 11h54

A Rede Ferroviária Federal Sociedade Anônima (RFFSA) era uma sociedade de economia mista integrante da administração indireta do Governo Federal, vinculada funcionalmente ao Ministério dos Transportes.

A RFFSA foi criada mediante autorização da Lei nº 3.115, de 16 de março de 1957, pela consolidação de 18 ferrovias regionais com o objetivo principal de promover e gerir os interesses da União no setor de transportes ferroviários. Durante 40 anos prestou serviços de transporte ferroviário, atendendo diretamente a 19 unidades da federação, em quatro das cinco grandes regiões do país operando uma malha que em 1996 compreendia cerca de 22 mil quilômetros de linhas (73% do total nacional).

Em 1992, a RFFSA foi incluída no Programa Nacional de Desestatização, ensejando estudos, promovidos pelo Banco Nacional de Desenvolvimento Econômico e Social (BNDES), que recomendaram a transferência para o setor privado dos serviços de transporte ferroviário de carga. Essa transferência foi efetivada no período 1996/1998, de acordo com o modelo que estabeleceu a segmentação do sistema ferroviário em seis malhas regionais, sua concessão pela União por 30 anos, mediante licitação, e o arrendamento, por igual prazo, dos ativos operacionais da RFFSA aos novos concessionários, Em 1998, houve a incorporação da Ferrovia Paulista S.A (FEPASA) à RFFSA, ao que se seguiu, em dezembro desse ano, a privatização daquela malha.

Histórico da Antiga RFFSA

Inventariança

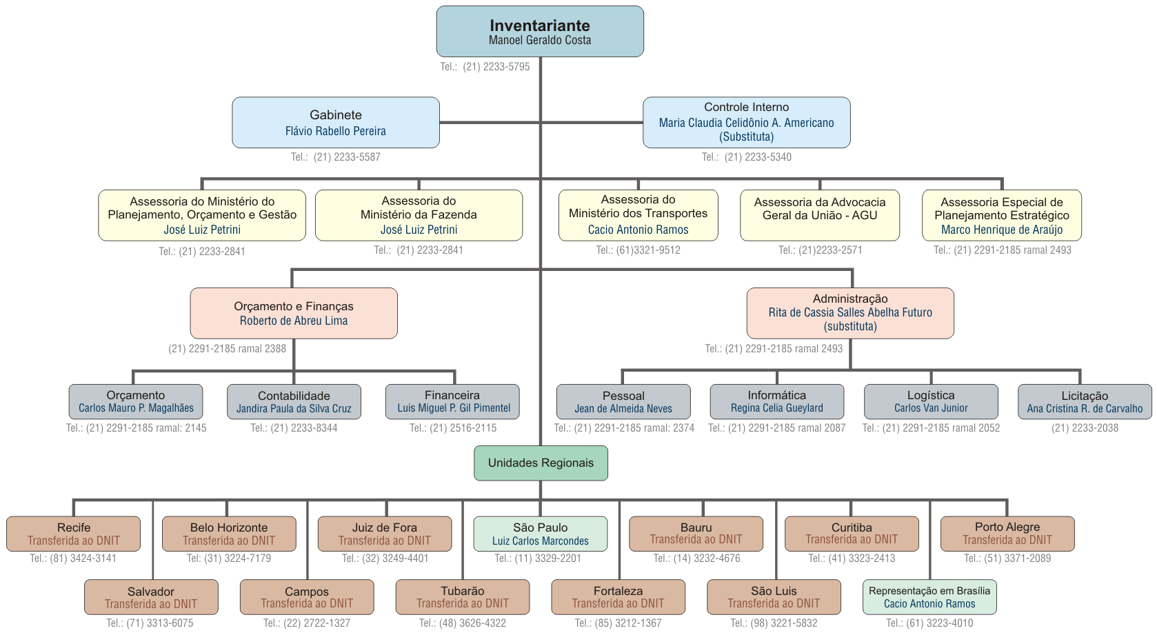
Estrutura

Unidades Regionais

Termos Transferidos

Relatório de Atividades

Processos Contas Anuais

Licitações

Recursos Orçamentários

Balanço RFFSA

Notícias

Fale Conosco

Links

Logomarca RFFSA

Anistiados - RFFSA

Informe da Inventariança

Destinacao do Patrimonio da RFFSA

Recadastramento Pensionistas de Acidente Ferroviário - Unidade Regional de Campos/RJ

Compartilhe por Facebook Compartilhe por Twitter Compartilhe por LinkedIn Compartilhe por WhatsApp link para Copiar para área de transferência
  • Assuntos
    • Notícias
      • Últimas Notícias
      • Avisos de Pauta
      • Notícias por UF
    • Rodovias
      • Concessões Rodoviárias 2026
      • Otimizações Rodoviárias
      • Obras Públicas
      • Novo PAC
      • Sistema Federal de Viação- SFV
      • Delegação e Federalização de Rodovias
      • CIDE Combustíveis
      • Transporte Rodoviário de Cargas - TRC
      • Legislação e Regulamentos
    • Ferrovias
      • Concessões Ferroviárias
      • Concessões Vigentes
    • Trânsito
      • Senatran
      • Contran
      • Pnatrans
      • Prêmio Senatran
      • Campanhas de Trânsito
    • Sustentabilidade
      • Subsecretaria de Sustentabilidade - SUST
      • Diretrizes de Sustentabilidade
      • Governança
      • Estudos e Projetos
      • Mudança do Clima
      • Licenciamento Ambiental
      • Gestão Territorial
      • Parcerias Institucionais
    • Governança
      • Controles Internos
      • Governança de Dados
      • Atas do Comitê de Gestão Estratégica - CGE
      • Atas do Comitê de Governança Digital e Segurança da Informação - CGDSI
      • Atas do Comitê Ministerial de Governança - CMG/MT
      • Atas do Comitê de Gestão de Riscos, Transparência, Controle e Integridade - CRTCI
      • Programa de Integridade
      • Avaliação de Desempenho Institucional
    • Comissão de Ética
    • Transformação Digital
    • Laboratório de Inovação
    • Portal da Estratégia
    • Fomento e Incentivos
    • PIT
    • Dados, Mapas – BIT
    • Concessões
      • Concessões Rodoviárias 2026
      • Projetos
    • Orçamento e Gestão
      • Órgãos Extintos
      • Relatórios Orçamentários
    • Corregedoria
      • Equipe - Corregedoria
      • Conheça a Corregedoria
      • Contato da Corregedoria
      • Câmara Técnica de Correição
      • Relatórios de Atividades
      • Modelo de Maturidade CGU
      • Relatórios de Gestão TCU
    • Conjur
      • Atos da Advocacia-Geral da União (AGU)
      • Bases Normativas do Governo Federal
      • Pareceres Referenciais - Administrativo
      • Pareceres Referenciais - Transportes Terrestres
      • Pareceres Referenciais - Judicial
      • Pareceres Parametrizados - Administrativo
      • Outros Pareceres Relevantes - Geral
      • Modelos de licitações e contratações diretas
      • Nova lei de improbidade
      • O novo marco regulatório das ferrovias brasileiras
      • Normativos Conjur-MT
      • Pregão e Concorrência e Contratação Direta
    • Emendas Parlamentares
    • Conselhos
      • Colegiados
      • Comissão Nacional de Autoridades de Transportes Terrestres
    • Legislação
  • Acesso à Informação
    • Institucional
      • Estrutura Organizacional (organograma)
      • Competências
      • Base Jurídica da Estrutura Organizacional e das Competências
      • Principais Cargos e Respectivos Ocupantes (QUEM É QUEM)
      • Perfil Profissional
      • Horário de Atendimento
      • Atos Normativos
    • Ações e Programas
      • Programas, Projetos, Ações, Obras e Atividades
      • Carta de Serviços
      • Concessões de Recursos Financeiros ou Renúncia de Receitas
      • Governança
      • Rede de Acolhimento para a Prevenção e Enfrentamento do Assédio e da Discriminação
    • Participação Social
      • Participação Social
      • Ouvidoria
      • Audiências e Consultas públicas
      • Conselhos e Órgãos Colegiados
      • Conferências
      • Editais de Chamamento Público
      • Outras Ações
    • Auditorias
      • Prestação de Contas
      • Rol de Responsáveis
      • Relatórios da CGU
      • Plano Anual de Atividades de Auditoria Interna (PAINT)
      • Relatório Anual de Atividades de Auditoria Interna (RAINT)
      • Ações de Supervisão, Controle e Correição
    • Convênios e Transferências
      • Repasses e Transferências de Recursos Financeiros
    • Receitas e Despesas
      • Receita Pública
      • Quadro de Detalhamento de Programas, por Unidade Orçamentária
      • Quadro de Execução Orçamentária das Despesas (por Unidade Orçamentária)
      • Despesas com Diárias e Passagens
      • Notas Fiscais Eletrônicas
      • Painel de Execução Orçamentária e Financeira
    • Licitações e Contratos
      • Licitações
      • Contratos
    • Servidores
      • Servidores
      • Aposentados e Pensionistas
      • Concursos Públicos
      • Relação Completa de Empregados Terceirizados
    • Informações Classificadas
      • Rol das Informações Classificadas em Cada Grau de Sigilo
      • Rol das Informações Desclassificadas nos Últimos Doze Meses
      • Formulários para pedidos de Desclassificação
    • Serviço de Informação ao Cidadão - SIC
      • Informações sobre Serviço de Informação ao Cidadão (SIC)
      • Modelo de Formulário de Solicitação de Informação ao Cidadão
      • Link para a Plataforma Integrada de Ouvidoria e Acesso à Informação (Fala.BR)
      • Relatório Anual da Autoridade de Monitoramento
    • Perguntas Frequentes
    • Dados Abertos
      • Plano de Dados Abertos (PDA) - vigentes e anteriores, bem como Comunicados de eventuais alterações em seus conteúdos
      • Disponibilização das Bases de Dados Programadas para abertura no PDA do órgão
      • Relatório Anual de Execução do PDA
    • Sanções Administrativas
    • Transparência e Prestação de Contas
    • Acordos de Cooperação
  • Composição
    • Quem é Quem
    • Organograma
  • Canais de Atendimento
    • Ouvidoria
    • Fale Conosco
    • Sala de Imprensa
    • FalaBR
    • Chatbot
    • Encarregado pelo Tratamento de Dados Pessoais
  • Central de Conteúdos
    • Galeria de Imagens
    • Galeria de Vídeos
    • Galeria de Áudios
    • Publicidade
    • Campanhas
  • Serviços
    • Protocolo Eletrônico – SEI!
    • Cartas de Serviços
    • Protocolo Digital - Gov.br
    • Gestão de Pessoas
    • Programa de Gestão e Desempenho
Redefinir Cookies
Redes sociais
  • Twitter
  • YouTube
  • Facebook
  • Flickr
  • Instagram
  • Linkedin
Acesso àInformação
Todo o conteúdo deste site está publicado sob a licença Creative Commons Atribuição-SemDerivações 3.0 Não Adaptada.
Voltar ao topo da página
Fale Agora Refazer a busca