Ir para o Conteúdo 1 Ir para a Página Inicial 2 Ir para o menu de Navegação 3 Ir para a Busca 4 Ir para o Mapa do site 5
Abrir menu principal de navegação
SUSEP - Superintendência de Seguros Privados
Termos mais buscados
  • imposto de renda
  • inss
  • assinatura
  • cnh social
  • enem
Termos mais buscados
  • imposto de renda
  • inss
  • assinatura
  • Acesso à Informação
    • Institucional
      • Estrutura Organizacional e Regimento Interno
      • Competências
      • Base juridica da estrutura organizacional e das competências
      • Principais Cargos e Respectivos Ocupantes ("Quem é Quem")
      • Perfis Profissionais
      • Horários de Atendimento
      • Atos Normativos
      • Agenda de Autoridades
      • Sobre a Susep
      • Ética
      • Corregedoria
    • Ações e Programas
      • Programas, Projetos, Ações, Obras e Atividades
      • Carta de Serviços
      • Concessões de Recursos Financeiros ou Renúncias de Receitas
      • Governança
      • Programas financiados pelo Fundo de Amparo ao Trabalhador - FAT
      • Política de Segurança da Informação
    • Participação Social
      • Perguntas Frequentes no Fala.BR
      • Fala.BR
      • Guia de orientação - Ouvidoria SUSEP
      • Relatório de Ouvidoria
      • Formulários - Pedido de desclassificação
      • Formulários - Solicitação de Informações
      • Endereços, Telefones e Horários
      • Fluxos de Atendimento da Ouvidoria da SUSEP
    • Auditorias
      • Processos de Contas Anuais
      • Relatórios Anuais de Atividades de Auditoria Interna
      • Arrecadação de Multas
      • Parecer da Auditoria Interna
      • Ações de Supervisão, Controle e Correição
      • Planos Anuais de Auditoria Interna
    • Convênios e Transferências
    • Receitas e Despesas
      • Receita Pública
      • Quadro de Execução de Despesas
      • Despesas com Diárias e Passagens
    • Licitações e Contratos
      • Licitações e Avisos de Editais
      • Contratos celebrados pela Susep
      • Dispensas e Inexigibilidades
      • Plano Anual de Contratações
      • Notas de Empenho
    • Servidores
      • Servidores
      • Despesas com Desenvolvimento de Pessoal
      • Arquivos - Terceirizados
      • Relação de Empregados Terceirizados
    • Informações Classificadas
    • Dados abertos
    • Consulta de Atos Normativos
    • Ouvidoria e Acesso à Informação
    • Concursos Públicos
      • Perguntas Frequentes
    • Transparência e Prestação de Contas
      • Planejamento Estratégico Institucional
      • Ações e Programas
      • Rol de Responsáveis
      • Ações de Supervisão, Controle e Correição
      • Demonstrações Contábeis
      • Relatórios e Informes dos Órgãos de Controle
      • Repasses e Transferências de Recursos
      • Relatório de Gestão
      • Remuneração e Subsídios
      • Receitas e Despesas
      • Licitações e Contratos
      • Prestação de Contas
      • Ouvidoria e Acesso à Informação
      • Como geramos valor a sociedade - Produtos e resultados gerados pela Susep
      • Institucional
    • Portal do Acesso à Informação
  • Assuntos
    • Informações ao Cidadão
      • Sobre o Mercado Supervisionado
      • Planos e Produtos do Mercado
      • Educação Financeira - Meu Futuro Seguro
      • Serviços ao cidadão
      • Open Insurance
      • Consultas e Audiências Públicas
      • Prevenção à Lavagem de Dinheiro e ao Financiamento do Terrorismo
      • Cálculo PGBL e VGBL
      • Usuário Externo - SEI
      • Autenticidade de Documentos SEI
      • Solicitar Acesso a Processo
      • Consulta de Processo
      • Enchentes Rio Grande do Sul 2024
    • Informações ao Corretor
    • Informações ao Mercado
      • Licenciamento
      • Solvência - Supervisão Prudencial
      • Solvência - Regulação Prudencial
      • Taxa de Fiscalização
      • Informações Técnicas e Planos Padrões
      • Parcelamentos Concedidos
      • Serviços ao mercado
    • Associações de proteção patrimonial mutualista
    • Educação Financeira -- Meu Futuro Seguro
      • Apresentação
      • Ações Educacionais
      • Educação Financeira
      • Planos e Produtos do Mercado
      • Ferramentas
      • Etapas da Vida
      • Guia Previdência complementar para todos
      • Notícias
      • Linguagem do Mercado Segurador
    • Open Insurance
      • Open Insurance
      • Principais Benefícios
      • Sociedades Participantes
      • Documentos de Referência
    • Sistema de Registro de Operações
      • Sistema de Registro de Operações
      • Regulamentação
      • Conteúdo Informacional
      • Registradoras
      • Serviços
    • Sandbox Regulatório
      • Seguradoras participantes do Sandbox
      • Sandbox Regulatório - 1ª Edição
      • Sandbox Regulatório - 2ª Edição
      • Sandbox Regulatório - 3ª Edição
      • Diálogo Aberto: 5 anos de Sandbox Regulatório - Conquistas, desafios e próximos passos
      • Demonstrações financeiras das empresas do Sandbox
    • Grupos de Trabalho
    • Lei Geral de Proteção de Dados Pessoais - LGPD
  • Canais de Atendimento
    • Ouvidoria
      • Perguntas Frequentes no Fala.BR
      • Fala.BR
      • Guia de orientação - Ouvidoria SUSEP
      • Relatórios de Ouvidoria
      • Formulários - Pedido de desclassificação
      • Formulários - Solicitação de Informações
      • Painel Resolveu?
      • Fluxos de Atendimento da Ouvidoria da SUSEP
    • Fale Conosco
    • Imprensa
    • Endereços, Telefones e Horários
    • Protocolo.GOV.BR
  • Central de Conteúdos
    • Notícias
      • 2025
      • 2024
      • 2023
      • 2022
      • 2021
      • 2020
    • Glossário
    • Central de Painéis
    • Dados Estatísticos
      • Relatórios de Análise e Acompanhamento dos Mercados Supervisionados
      • SES - Sistema de Estatísticas da Susep
      • AUTOSEG - Sistema de Estatísticas de Automóveis da Susep
      • IVR - Índice de Veículos Roubados
      • Bases de Dados de Seguros
    • Vídeos
  • Documentos e Publicações
    • Normativos
      • Consulta de Atos Normativos
      • Consultas e Audiências Públicas
      • Sugestões Normativas
      • ARR-Avaliação de Resultado Regulatório [agenda]
      • Plano de Regulação
      • Regulação Prudencial
    • Reuniões
      • Reuniões do Conselho Diretor
      • Reuniões do CNSP
      • Reuniões CGRC
    • Termos de Ajustamento de Conduta (TAC)
    • Julgamentos em 1ª Instância
  • Planos e Produtos
  • Serviços
    • Cidadão
      • Consultar Seguros
      • Consultar Apólice de Seguro Garantia
      • Consultar Produtos
      • SusepCon - Painel e ranking de reclamações do mercado
      • Emitir Certidão
      • Consultar Entidades Licenciadas
      • Pesquisar Corretor de Seguros
      • Consultar Convênios com Seguradora no Exterior
      • Solicitar Vista de Processo
      • Consultar Andamento de Processo
    • Corretor
    • Mercado
      • Enviar Dados
      • Emitir GRU
      • Consultar Convênios para Seguros no Exterior
      • Realizar Registro Eletrônico de Produto
      • Documentos para o Mercado
      • Consultar Andamento de Processo
      • Licenciar Corretora de Resseguros
      • Licenciar Resseguradores Estrangeiros
      • Controle de Acesso
  • GOV.BR
    • Serviços
      • Buscar serviços por
        • Categorias
        • Órgãos
        • Estados
      • Serviços por público alvo
        • Cidadãos
        • Empresas
        • Órgãos e Entidades Públicas
        • Demais segmentos (ONGs, organizações sociais, etc)
        • Servidor Público
    • Temas em Destaque
      • Orçamento Nacional
      • Redes de Atendimento do Governo Federal
      • Proteção de Dados Pessoais
      • Serviços para Imigrantes
      • Política e Orçamento Educacionais
      • Educação Profissional e Tecnológica
      • Educação Profissional para Jovens e Adultos
      • Trabalho e Emprego
      • Serviços para Pessoas com Deficiência
      • Combate à Discriminação Racial
      • Política de Proteção Social
      • Política para Mulheres
      • Saúde Reprodutiva da Mulher
      • Cuidados na Primeira Infância
      • Habitação Popular
      • Controle de Poluição e Resíduos Sólidos
    • Notícias
      • Serviços para o cidadão
      • Saúde
      • Agricultura e Pecuária
      • Cidadania e Assistência Social
      • Ciência e Tecnologia
      • Comunicação
      • Cultura e Esporte
      • Economia e Gestão Pública
      • Educação e Pesquisa
      • Energia
      • Forças Armadas e Defesa Civil
      • Infraestrutura
      • Justiça e Segurança
      • Meio Ambiente
      • Trabalho e Previdência
      • Turismo
    • Galeria de Aplicativos
    • Acompanhe o Planalto
    • Navegação
      • Acessibilidade
      • Mapa do Site
      • Termo de Uso e Aviso de Privacidade
    • Consultar minhas solicitações
    • Órgãos do Governo
    • Por dentro do Gov.br
      • Dúvidas Frequentes em relação ao Portal gov.br
      • Dúvidas Frequentes da conta gov.br
      • Ajuda para Navegar o Portal
      • Conheça os elementos do Portal
      • Política de e-participação
      • Termos de Uso
      • Governo Digital
      • Guia de Edição de Serviços do Portal Gov.br
    • Canais do Executivo Federal
    • Dados do Governo Federal
      • Dados Abertos
      • Painel Estatístico de Pessoal
      • Painel de Compras do Governo Federal
      • Acesso à Informação
    • Empresas e Negócios
Links Úteis
  • Galeria de Aplicativos
  • Participe
  • Galeria de Aplicativos
  • Participe
Redes sociais
  • YouTube
  • Instagram
  • Linkedin
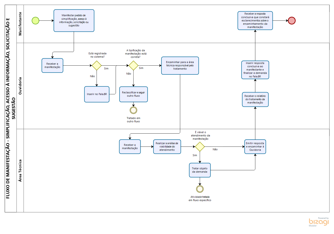
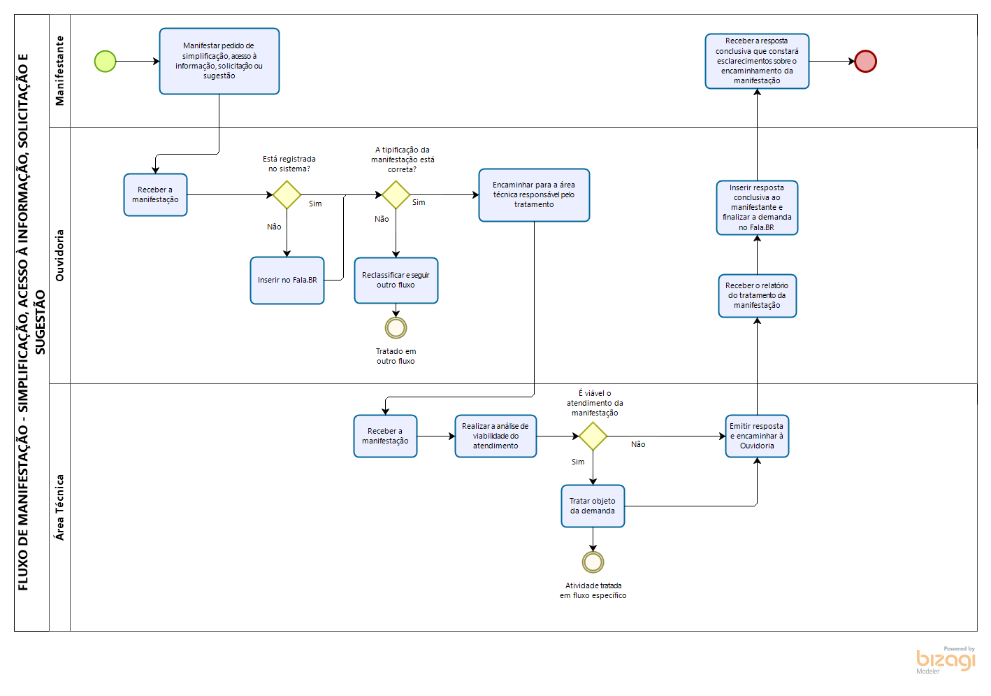
Você está aqui: Página Inicial Canais de Atendimento Ouvidoria Fluxos de Atendimento da Ouvidoria da SUSEP Fluxo de Manifestação - Simplifique, Acesso à Informação, Solicitação e Sugestão
Info

Fluxo de Manifestação - Simplifique, Acesso à Informação, Solicitação e Sugestão

Compartilhe por Facebook Compartilhe por Twitter Compartilhe por LinkedIn Compartilhe por WhatsApp link para Copiar para área de transferência
Atualizado em 26/12/2023 14h57
Fluxo de Manifestação -  Simplifique, Acesso à Informação, Solicitação e Sugestão
Compartilhe por Facebook Compartilhe por Twitter Compartilhe por LinkedIn Compartilhe por WhatsApp link para Copiar para área de transferência
  • Acesso à Informação
    • Institucional
      • Estrutura Organizacional e Regimento Interno
      • Competências
      • Base juridica da estrutura organizacional e das competências
      • Principais Cargos e Respectivos Ocupantes ("Quem é Quem")
      • Perfis Profissionais
      • Horários de Atendimento
      • Atos Normativos
      • Agenda de Autoridades
      • Sobre a Susep
      • Ética
      • Corregedoria
    • Ações e Programas
      • Programas, Projetos, Ações, Obras e Atividades
      • Carta de Serviços
      • Concessões de Recursos Financeiros ou Renúncias de Receitas
      • Governança
      • Programas financiados pelo Fundo de Amparo ao Trabalhador - FAT
      • Política de Segurança da Informação
    • Participação Social
      • Perguntas Frequentes no Fala.BR
      • Fala.BR
      • Guia de orientação - Ouvidoria SUSEP
      • Relatório de Ouvidoria
      • Formulários - Pedido de desclassificação
      • Formulários - Solicitação de Informações
      • Endereços, Telefones e Horários
      • Fluxos de Atendimento da Ouvidoria da SUSEP
    • Auditorias
      • Processos de Contas Anuais
      • Relatórios Anuais de Atividades de Auditoria Interna
      • Arrecadação de Multas
      • Parecer da Auditoria Interna
      • Ações de Supervisão, Controle e Correição
      • Planos Anuais de Auditoria Interna
    • Convênios e Transferências
    • Receitas e Despesas
      • Receita Pública
      • Quadro de Execução de Despesas
      • Despesas com Diárias e Passagens
    • Licitações e Contratos
      • Licitações e Avisos de Editais
      • Contratos celebrados pela Susep
      • Dispensas e Inexigibilidades
      • Plano Anual de Contratações
      • Notas de Empenho
    • Servidores
      • Servidores
      • Despesas com Desenvolvimento de Pessoal
      • Arquivos - Terceirizados
      • Relação de Empregados Terceirizados
    • Informações Classificadas
    • Dados abertos
    • Consulta de Atos Normativos
    • Ouvidoria e Acesso à Informação
    • Concursos Públicos
      • Perguntas Frequentes
    • Transparência e Prestação de Contas
      • Planejamento Estratégico Institucional
      • Ações e Programas
      • Rol de Responsáveis
      • Ações de Supervisão, Controle e Correição
      • Demonstrações Contábeis
      • Relatórios e Informes dos Órgãos de Controle
      • Repasses e Transferências de Recursos
      • Relatório de Gestão
      • Remuneração e Subsídios
      • Receitas e Despesas
      • Licitações e Contratos
      • Prestação de Contas
      • Ouvidoria e Acesso à Informação
      • Como geramos valor a sociedade - Produtos e resultados gerados pela Susep
      • Institucional
    • Portal do Acesso à Informação
  • Assuntos
    • Informações ao Cidadão
      • Sobre o Mercado Supervisionado
      • Planos e Produtos do Mercado
      • Educação Financeira - Meu Futuro Seguro
      • Serviços ao cidadão
      • Open Insurance
      • Consultas e Audiências Públicas
      • Prevenção à Lavagem de Dinheiro e ao Financiamento do Terrorismo
      • Cálculo PGBL e VGBL
      • Usuário Externo - SEI
      • Autenticidade de Documentos SEI
      • Solicitar Acesso a Processo
      • Consulta de Processo
      • Enchentes Rio Grande do Sul 2024
    • Informações ao Corretor
    • Informações ao Mercado
      • Licenciamento
      • Solvência - Supervisão Prudencial
      • Solvência - Regulação Prudencial
      • Taxa de Fiscalização
      • Informações Técnicas e Planos Padrões
      • Parcelamentos Concedidos
      • Serviços ao mercado
    • Associações de proteção patrimonial mutualista
    • Educação Financeira -- Meu Futuro Seguro
      • Apresentação
      • Ações Educacionais
      • Educação Financeira
      • Planos e Produtos do Mercado
      • Ferramentas
      • Etapas da Vida
      • Guia Previdência complementar para todos
      • Notícias
      • Linguagem do Mercado Segurador
    • Open Insurance
      • Open Insurance
      • Principais Benefícios
      • Sociedades Participantes
      • Documentos de Referência
    • Sistema de Registro de Operações
      • Sistema de Registro de Operações
      • Regulamentação
      • Conteúdo Informacional
      • Registradoras
      • Serviços
    • Sandbox Regulatório
      • Seguradoras participantes do Sandbox
      • Sandbox Regulatório - 1ª Edição
      • Sandbox Regulatório - 2ª Edição
      • Sandbox Regulatório - 3ª Edição
      • Diálogo Aberto: 5 anos de Sandbox Regulatório - Conquistas, desafios e próximos passos
      • Demonstrações financeiras das empresas do Sandbox
    • Grupos de Trabalho
    • Lei Geral de Proteção de Dados Pessoais - LGPD
  • Canais de Atendimento
    • Ouvidoria
      • Perguntas Frequentes no Fala.BR
      • Fala.BR
      • Guia de orientação - Ouvidoria SUSEP
      • Relatórios de Ouvidoria
      • Formulários - Pedido de desclassificação
      • Formulários - Solicitação de Informações
      • Painel Resolveu?
      • Fluxos de Atendimento da Ouvidoria da SUSEP
    • Fale Conosco
    • Imprensa
    • Endereços, Telefones e Horários
    • Protocolo.GOV.BR
  • Central de Conteúdos
    • Notícias
      • 2025
      • 2024
      • 2023
      • 2022
      • 2021
      • 2020
    • Glossário
    • Central de Painéis
    • Dados Estatísticos
      • Relatórios de Análise e Acompanhamento dos Mercados Supervisionados
      • SES - Sistema de Estatísticas da Susep
      • AUTOSEG - Sistema de Estatísticas de Automóveis da Susep
      • IVR - Índice de Veículos Roubados
      • Bases de Dados de Seguros
    • Vídeos
  • Documentos e Publicações
    • Normativos
      • Consulta de Atos Normativos
      • Consultas e Audiências Públicas
      • Sugestões Normativas
      • ARR-Avaliação de Resultado Regulatório [agenda]
      • Plano de Regulação
      • Regulação Prudencial
    • Reuniões
      • Reuniões do Conselho Diretor
      • Reuniões do CNSP
      • Reuniões CGRC
    • Termos de Ajustamento de Conduta (TAC)
    • Julgamentos em 1ª Instância
  • Planos e Produtos
  • Serviços
    • Cidadão
      • Consultar Seguros
      • Consultar Apólice de Seguro Garantia
      • Consultar Produtos
      • SusepCon - Painel e ranking de reclamações do mercado
      • Emitir Certidão
      • Consultar Entidades Licenciadas
      • Pesquisar Corretor de Seguros
      • Consultar Convênios com Seguradora no Exterior
      • Solicitar Vista de Processo
      • Consultar Andamento de Processo
    • Corretor
    • Mercado
      • Enviar Dados
      • Emitir GRU
      • Consultar Convênios para Seguros no Exterior
      • Realizar Registro Eletrônico de Produto
      • Documentos para o Mercado
      • Consultar Andamento de Processo
      • Licenciar Corretora de Resseguros
      • Licenciar Resseguradores Estrangeiros
      • Controle de Acesso
Redefinir Cookies
Redes sociais
  • YouTube
  • Instagram
  • Linkedin
Acesso àInformação
Todo o conteúdo deste site está publicado sob a licença Creative Commons Atribuição-SemDerivações 3.0 Não Adaptada.
Voltar ao topo da página
Fale Agora Refazer a busca