Ir para o Conteúdo 1 Ir para a Página Inicial 2 Ir para o menu de Navegação 3 Ir para a Busca 4 Ir para o Mapa do site 5
Abrir menu principal de navegação
SUSEP - Superintendência de Seguros Privados
Termos mais buscados
  • imposto de renda
  • inss
  • assinatura
  • cnh social
  • enem
Termos mais buscados
  • imposto de renda
  • inss
  • assinatura
  • Acesso à Informação
    • Institucional
      • Estrutura Organizacional e Regimento Interno
      • Competências
      • Base juridica da estrutura organizacional e das competências
      • Principais Cargos e Respectivos Ocupantes ("Quem é Quem")
      • Perfis Profissionais
      • Horários de Atendimento
      • Atos Normativos
      • Agenda de Autoridades
      • Sobre a Susep
      • Ética
      • Corregedoria
    • Ações e Programas
      • Programas, Projetos, Ações, Obras e Atividades
      • Carta de Serviços
      • Concessões de Recursos Financeiros ou Renúncias de Receitas
      • Governança
      • Programas financiados pelo Fundo de Amparo ao Trabalhador - FAT
      • Política de Segurança da Informação
    • Participação Social
      • Perguntas Frequentes no Fala.BR
      • Fala.BR
      • Guia de orientação - Ouvidoria SUSEP
      • Relatório de Ouvidoria
      • Formulários - Pedido de desclassificação
      • Formulários - Solicitação de Informações
      • Endereços, Telefones e Horários
      • Fluxos de Atendimento da Ouvidoria da SUSEP
    • Auditorias
      • Processos de Contas Anuais
      • Relatórios Anuais de Atividades de Auditoria Interna
      • Arrecadação de Multas
      • Parecer da Auditoria Interna
      • Ações de Supervisão, Controle e Correição
      • Planos Anuais de Auditoria Interna
    • Convênios e Transferências
    • Receitas e Despesas
      • Receita Pública
      • Quadro de Execução de Despesas
      • Despesas com Diárias e Passagens
    • Licitações e Contratos
      • Licitações e Avisos de Editais
      • Contratos celebrados pela Susep
      • Dispensas e Inexigibilidades
      • Plano Anual de Contratações
      • Notas de Empenho
    • Servidores
      • Servidores
      • Despesas com Desenvolvimento de Pessoal
      • Arquivos - Terceirizados
      • Relação de Empregados Terceirizados
    • Informações Classificadas
    • Dados abertos
    • Consulta de Atos Normativos
    • Ouvidoria e Acesso à Informação
    • Concursos Públicos
      • Perguntas Frequentes
    • Transparência e Prestação de Contas
      • Planejamento Estratégico Institucional
      • Ações e Programas
      • Rol de Responsáveis
      • Ações de Supervisão, Controle e Correição
      • Demonstrações Contábeis
      • Relatórios e Informes dos Órgãos de Controle
      • Repasses e Transferências de Recursos
      • Relatório de Gestão
      • Remuneração e Subsídios
      • Receitas e Despesas
      • Licitações e Contratos
      • Prestação de Contas
      • Ouvidoria e Acesso à Informação
      • Como geramos valor a sociedade - Produtos e resultados gerados pela Susep
      • Institucional
    • Portal do Acesso à Informação
  • Assuntos
    • Informações ao Cidadão
      • Sobre o Mercado Supervisionado
      • Planos e Produtos do Mercado
      • Educação Financeira - Meu Futuro Seguro
      • Serviços ao cidadão
      • Open Insurance
      • Consultas e Audiências Públicas
      • Prevenção à Lavagem de Dinheiro e ao Financiamento do Terrorismo
      • Cálculo PGBL e VGBL
      • Usuário Externo - SEI
      • Autenticidade de Documentos SEI
      • Solicitar Acesso a Processo
      • Consulta de Processo
      • Enchentes Rio Grande do Sul 2024
    • Informações ao Corretor
    • Informações ao Mercado
      • Licenciamento
      • Solvência - Supervisão Prudencial
      • Solvência - Regulação Prudencial
      • Taxa de Fiscalização
      • Informações Técnicas e Planos Padrões
      • Parcelamentos Concedidos
      • Serviços ao mercado
    • Associações de proteção patrimonial mutualista
    • Educação Financeira -- Meu Futuro Seguro
      • Apresentação
      • Ações Educacionais
      • Educação Financeira
      • Planos e Produtos do Mercado
      • Ferramentas
      • Etapas da Vida
      • Guia Previdência complementar para todos
      • Notícias
      • Linguagem do Mercado Segurador
    • Open Insurance
      • Open Insurance
      • Principais Benefícios
      • Sociedades Participantes
      • Documentos de Referência
    • Sistema de Registro de Operações
      • Sistema de Registro de Operações
      • Regulamentação
      • Conteúdo Informacional
      • Registradoras
      • Serviços
    • Sandbox Regulatório
      • Seguradoras participantes do Sandbox
      • Sandbox Regulatório - 1ª Edição
      • Sandbox Regulatório - 2ª Edição
      • Sandbox Regulatório - 3ª Edição
      • Diálogo Aberto: 5 anos de Sandbox Regulatório - Conquistas, desafios e próximos passos
      • Demonstrações financeiras das empresas do Sandbox
    • Grupos de Trabalho
    • Lei Geral de Proteção de Dados Pessoais - LGPD
  • Canais de Atendimento
    • Ouvidoria
      • Perguntas Frequentes no Fala.BR
      • Fala.BR
      • Guia de orientação - Ouvidoria SUSEP
      • Relatórios de Ouvidoria
      • Formulários - Pedido de desclassificação
      • Formulários - Solicitação de Informações
      • Painel Resolveu?
      • Fluxos de Atendimento da Ouvidoria da SUSEP
    • Fale Conosco
    • Imprensa
    • Endereços, Telefones e Horários
    • Protocolo.GOV.BR
  • Central de Conteúdos
    • Notícias
      • 2025
      • 2024
      • 2023
      • 2022
      • 2021
      • 2020
    • Glossário
    • Central de Painéis
    • Dados Estatísticos
      • Relatórios de Análise e Acompanhamento dos Mercados Supervisionados
      • SES - Sistema de Estatísticas da Susep
      • AUTOSEG - Sistema de Estatísticas de Automóveis da Susep
      • IVR - Índice de Veículos Roubados
      • Bases de Dados de Seguros
    • Vídeos
  • Documentos e Publicações
    • Normativos
      • Consulta de Atos Normativos
      • Consultas e Audiências Públicas
      • Sugestões Normativas
      • ARR-Avaliação de Resultado Regulatório [agenda]
      • Plano de Regulação
      • Regulação Prudencial
    • Reuniões
      • Reuniões do Conselho Diretor
      • Reuniões do CNSP
      • Reuniões CGRC
    • Termos de Ajustamento de Conduta (TAC)
    • Julgamentos em 1ª Instância
  • Planos e Produtos
  • Serviços
    • Cidadão
      • Consultar Seguros
      • Consultar Apólice de Seguro Garantia
      • Consultar Produtos
      • SusepCon - Painel e ranking de reclamações do mercado
      • Emitir Certidão
      • Consultar Entidades Licenciadas
      • Pesquisar Corretor de Seguros
      • Consultar Convênios com Seguradora no Exterior
      • Solicitar Vista de Processo
      • Consultar Andamento de Processo
    • Corretor
    • Mercado
      • Enviar Dados
      • Emitir GRU
      • Consultar Convênios para Seguros no Exterior
      • Realizar Registro Eletrônico de Produto
      • Documentos para o Mercado
      • Consultar Andamento de Processo
      • Licenciar Corretora de Resseguros
      • Licenciar Resseguradores Estrangeiros
      • Controle de Acesso
  • GOV.BR
    • Serviços
      • Buscar serviços por
        • Categorias
        • Órgãos
        • Estados
      • Serviços por público alvo
        • Cidadãos
        • Empresas
        • Órgãos e Entidades Públicas
        • Demais segmentos (ONGs, organizações sociais, etc)
        • Servidor Público
    • Temas em Destaque
      • Orçamento Nacional
      • Redes de Atendimento do Governo Federal
      • Proteção de Dados Pessoais
      • Serviços para Imigrantes
      • Política e Orçamento Educacionais
      • Educação Profissional e Tecnológica
      • Educação Profissional para Jovens e Adultos
      • Trabalho e Emprego
      • Serviços para Pessoas com Deficiência
      • Combate à Discriminação Racial
      • Política de Proteção Social
      • Política para Mulheres
      • Saúde Reprodutiva da Mulher
      • Cuidados na Primeira Infância
      • Habitação Popular
      • Controle de Poluição e Resíduos Sólidos
    • Notícias
      • Serviços para o cidadão
      • Saúde
      • Agricultura e Pecuária
      • Cidadania e Assistência Social
      • Ciência e Tecnologia
      • Comunicação
      • Cultura e Esporte
      • Economia e Gestão Pública
      • Educação e Pesquisa
      • Energia
      • Forças Armadas e Defesa Civil
      • Infraestrutura
      • Justiça e Segurança
      • Meio Ambiente
      • Trabalho e Previdência
      • Turismo
    • Galeria de Aplicativos
    • Acompanhe o Planalto
    • Navegação
      • Acessibilidade
      • Mapa do Site
      • Termo de Uso e Aviso de Privacidade
    • Consultar minhas solicitações
    • Órgãos do Governo
    • Por dentro do Gov.br
      • Dúvidas Frequentes em relação ao Portal gov.br
      • Dúvidas Frequentes da conta gov.br
      • Ajuda para Navegar o Portal
      • Conheça os elementos do Portal
      • Política de e-participação
      • Termos de Uso
      • Governo Digital
      • Guia de Edição de Serviços do Portal Gov.br
    • Canais do Executivo Federal
    • Dados do Governo Federal
      • Dados Abertos
      • Painel Estatístico de Pessoal
      • Painel de Compras do Governo Federal
      • Acesso à Informação
    • Empresas e Negócios
Links Úteis
  • Galeria de Aplicativos
  • Participe
  • Galeria de Aplicativos
  • Participe
Redes sociais
  • YouTube
  • Instagram
  • Linkedin
Você está aqui: Página Inicial Canais de Atendimento Ouvidoria Fluxos de Atendimento da Ouvidoria da SUSEP Fluxo de Atendimento da Ouvidoria
Info

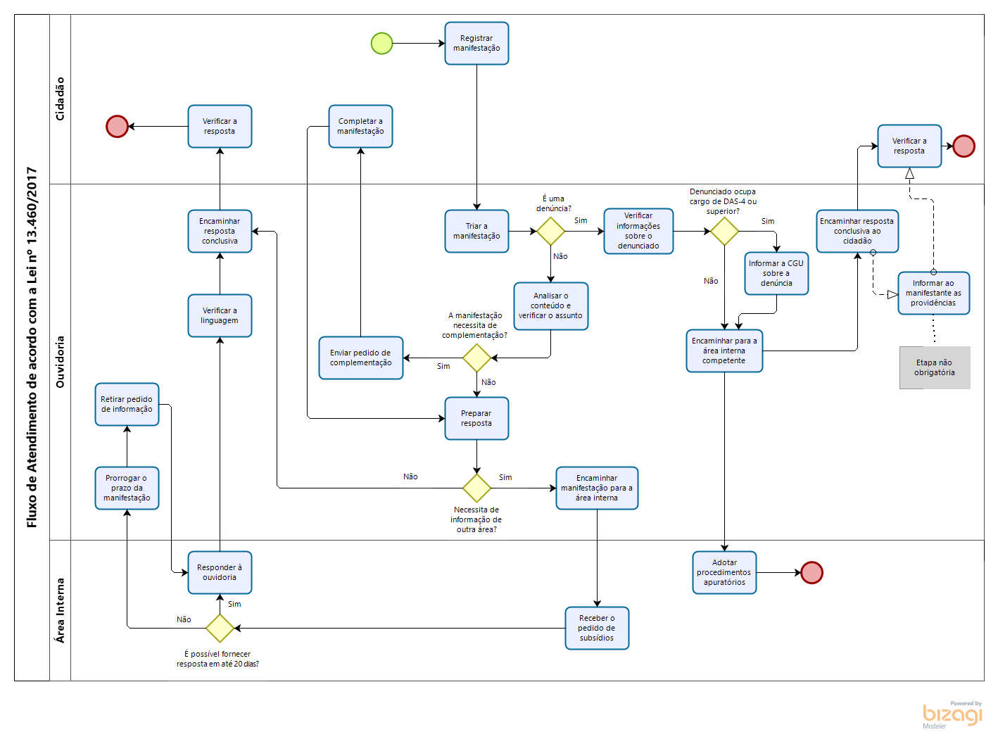
Fluxo de Atendimento da Ouvidoria

Compartilhe por Facebook Compartilhe por Twitter Compartilhe por LinkedIn Compartilhe por WhatsApp link para Copiar para área de transferência
Atualizado em 26/12/2023 14h57
Fluxo de Atendimento da Ouvidoria
Compartilhe por Facebook Compartilhe por Twitter Compartilhe por LinkedIn Compartilhe por WhatsApp link para Copiar para área de transferência
  • Acesso à Informação
    • Institucional
      • Estrutura Organizacional e Regimento Interno
      • Competências
      • Base juridica da estrutura organizacional e das competências
      • Principais Cargos e Respectivos Ocupantes ("Quem é Quem")
      • Perfis Profissionais
      • Horários de Atendimento
      • Atos Normativos
      • Agenda de Autoridades
      • Sobre a Susep
      • Ética
      • Corregedoria
    • Ações e Programas
      • Programas, Projetos, Ações, Obras e Atividades
      • Carta de Serviços
      • Concessões de Recursos Financeiros ou Renúncias de Receitas
      • Governança
      • Programas financiados pelo Fundo de Amparo ao Trabalhador - FAT
      • Política de Segurança da Informação
    • Participação Social
      • Perguntas Frequentes no Fala.BR
      • Fala.BR
      • Guia de orientação - Ouvidoria SUSEP
      • Relatório de Ouvidoria
      • Formulários - Pedido de desclassificação
      • Formulários - Solicitação de Informações
      • Endereços, Telefones e Horários
      • Fluxos de Atendimento da Ouvidoria da SUSEP
    • Auditorias
      • Processos de Contas Anuais
      • Relatórios Anuais de Atividades de Auditoria Interna
      • Arrecadação de Multas
      • Parecer da Auditoria Interna
      • Ações de Supervisão, Controle e Correição
      • Planos Anuais de Auditoria Interna
    • Convênios e Transferências
    • Receitas e Despesas
      • Receita Pública
      • Quadro de Execução de Despesas
      • Despesas com Diárias e Passagens
    • Licitações e Contratos
      • Licitações e Avisos de Editais
      • Contratos celebrados pela Susep
      • Dispensas e Inexigibilidades
      • Plano Anual de Contratações
      • Notas de Empenho
    • Servidores
      • Servidores
      • Despesas com Desenvolvimento de Pessoal
      • Arquivos - Terceirizados
      • Relação de Empregados Terceirizados
    • Informações Classificadas
    • Dados abertos
    • Consulta de Atos Normativos
    • Ouvidoria e Acesso à Informação
    • Concursos Públicos
      • Perguntas Frequentes
    • Transparência e Prestação de Contas
      • Planejamento Estratégico Institucional
      • Ações e Programas
      • Rol de Responsáveis
      • Ações de Supervisão, Controle e Correição
      • Demonstrações Contábeis
      • Relatórios e Informes dos Órgãos de Controle
      • Repasses e Transferências de Recursos
      • Relatório de Gestão
      • Remuneração e Subsídios
      • Receitas e Despesas
      • Licitações e Contratos
      • Prestação de Contas
      • Ouvidoria e Acesso à Informação
      • Como geramos valor a sociedade - Produtos e resultados gerados pela Susep
      • Institucional
    • Portal do Acesso à Informação
  • Assuntos
    • Informações ao Cidadão
      • Sobre o Mercado Supervisionado
      • Planos e Produtos do Mercado
      • Educação Financeira - Meu Futuro Seguro
      • Serviços ao cidadão
      • Open Insurance
      • Consultas e Audiências Públicas
      • Prevenção à Lavagem de Dinheiro e ao Financiamento do Terrorismo
      • Cálculo PGBL e VGBL
      • Usuário Externo - SEI
      • Autenticidade de Documentos SEI
      • Solicitar Acesso a Processo
      • Consulta de Processo
      • Enchentes Rio Grande do Sul 2024
    • Informações ao Corretor
    • Informações ao Mercado
      • Licenciamento
      • Solvência - Supervisão Prudencial
      • Solvência - Regulação Prudencial
      • Taxa de Fiscalização
      • Informações Técnicas e Planos Padrões
      • Parcelamentos Concedidos
      • Serviços ao mercado
    • Associações de proteção patrimonial mutualista
    • Educação Financeira -- Meu Futuro Seguro
      • Apresentação
      • Ações Educacionais
      • Educação Financeira
      • Planos e Produtos do Mercado
      • Ferramentas
      • Etapas da Vida
      • Guia Previdência complementar para todos
      • Notícias
      • Linguagem do Mercado Segurador
    • Open Insurance
      • Open Insurance
      • Principais Benefícios
      • Sociedades Participantes
      • Documentos de Referência
    • Sistema de Registro de Operações
      • Sistema de Registro de Operações
      • Regulamentação
      • Conteúdo Informacional
      • Registradoras
      • Serviços
    • Sandbox Regulatório
      • Seguradoras participantes do Sandbox
      • Sandbox Regulatório - 1ª Edição
      • Sandbox Regulatório - 2ª Edição
      • Sandbox Regulatório - 3ª Edição
      • Diálogo Aberto: 5 anos de Sandbox Regulatório - Conquistas, desafios e próximos passos
      • Demonstrações financeiras das empresas do Sandbox
    • Grupos de Trabalho
    • Lei Geral de Proteção de Dados Pessoais - LGPD
  • Canais de Atendimento
    • Ouvidoria
      • Perguntas Frequentes no Fala.BR
      • Fala.BR
      • Guia de orientação - Ouvidoria SUSEP
      • Relatórios de Ouvidoria
      • Formulários - Pedido de desclassificação
      • Formulários - Solicitação de Informações
      • Painel Resolveu?
      • Fluxos de Atendimento da Ouvidoria da SUSEP
    • Fale Conosco
    • Imprensa
    • Endereços, Telefones e Horários
    • Protocolo.GOV.BR
  • Central de Conteúdos
    • Notícias
      • 2025
      • 2024
      • 2023
      • 2022
      • 2021
      • 2020
    • Glossário
    • Central de Painéis
    • Dados Estatísticos
      • Relatórios de Análise e Acompanhamento dos Mercados Supervisionados
      • SES - Sistema de Estatísticas da Susep
      • AUTOSEG - Sistema de Estatísticas de Automóveis da Susep
      • IVR - Índice de Veículos Roubados
      • Bases de Dados de Seguros
    • Vídeos
  • Documentos e Publicações
    • Normativos
      • Consulta de Atos Normativos
      • Consultas e Audiências Públicas
      • Sugestões Normativas
      • ARR-Avaliação de Resultado Regulatório [agenda]
      • Plano de Regulação
      • Regulação Prudencial
    • Reuniões
      • Reuniões do Conselho Diretor
      • Reuniões do CNSP
      • Reuniões CGRC
    • Termos de Ajustamento de Conduta (TAC)
    • Julgamentos em 1ª Instância
  • Planos e Produtos
  • Serviços
    • Cidadão
      • Consultar Seguros
      • Consultar Apólice de Seguro Garantia
      • Consultar Produtos
      • SusepCon - Painel e ranking de reclamações do mercado
      • Emitir Certidão
      • Consultar Entidades Licenciadas
      • Pesquisar Corretor de Seguros
      • Consultar Convênios com Seguradora no Exterior
      • Solicitar Vista de Processo
      • Consultar Andamento de Processo
    • Corretor
    • Mercado
      • Enviar Dados
      • Emitir GRU
      • Consultar Convênios para Seguros no Exterior
      • Realizar Registro Eletrônico de Produto
      • Documentos para o Mercado
      • Consultar Andamento de Processo
      • Licenciar Corretora de Resseguros
      • Licenciar Resseguradores Estrangeiros
      • Controle de Acesso
Redefinir Cookies
Redes sociais
  • YouTube
  • Instagram
  • Linkedin
Acesso àInformação
Todo o conteúdo deste site está publicado sob a licença Creative Commons Atribuição-SemDerivações 3.0 Não Adaptada.
Voltar ao topo da página
Fale Agora Refazer a busca