Quem somos
FURNAS Centrais Elétricas é subsidiária da Eletrobras, empresa privada, de capital aberto. Atua na geração, transmissão e comercialização de energia elétrica e está presente em 15 estados e no Distrito Federal.
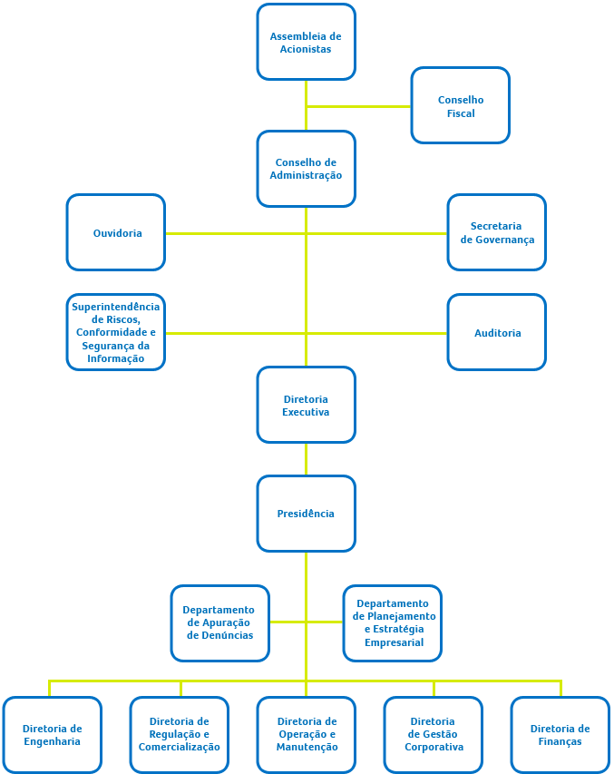
A governança corporativa de FURNAS é assegurada pelos processos internos e relacionamentos da administração superior, composta pela Assembleia Geral de Acionistas, Conselho de Administração, Diretoria Executiva, Conselho Fiscal e Auditoria Interna.
Quem somos
FURNAS nasceu com a missão de evitar o colapso energético que ameaçava o processo de industrialização do Brasil, na década de 50, construindo a primeira hidrelétrica de grande porte do país: a Usina de Furnas (MG). Desde então, a empresa tem tido papel fundamental no desenvolvimento da sociedade brasileira.
Criada em 28 de fevereiro de 1957, FURNAS conta com instalações nos estados de São Paulo, Minas Gerais, Rio de Janeiro, Espírito Santo, Paraná, Goiás, Mato Grosso, Mato Grosso do Sul, Pará, Tocantins, Rondônia, Rio Grande do Sul, Santa Catarina, Ceará e Bahia e no Distrito Federal.
Ao longo das últimas seis décadas, a atuação de FURNAS a tornou referência para outras empresas de energia em iniciativas que visam adequar sua estrutura ao novo cenário regulatório do setor elétrico brasileiro. A companhia prioriza eficiência operacional, atuação por processos e sustentabilidade dos investimentos, valorização das pessoas, além de medidas destinadas a aumentar a transparência de sua gestão.
A empresa atua na geração de energia por meio das fontes hidrelétrica, termelétrica a gás natural, eólica e solar. Integram seu sistema 22 usinas hidrelétricas, 2 termelétricas e 1 complexo com cinco parques eólicos, 35.201,26 km de linhas de transmissão e 72 subestações, representando concessões próprias ou em parceria com outras empresas, notadamente por meio de Sociedades de Propósito Específico (SPEs) Conheça o nosso parque gerador e transmissor em Sistema FURNAS.
Propósito
Colocamos toda nossa energia para o desenvolvimento sustentável da sociedade.
Visão de futuro
Ser uma empresa inovadora, de energia limpa, reconhecida pela excelência e sustentabilidade.
Valores
Respeito às pessoas e à vida: respeitar as diferenças, a diversidade, os direitos individuais e coletivos, e a vida em todas as suas formas, com segurança e equidade.
Ética e transparência: sermos íntegros e honestos, leais aos compromissos assumidos, cientes das nossas responsabilidades e transparentes nas nossas ações e resultados em todos os momentos.
Excelência: perseguir a excelência, a qualidade da alocação de recursos, a disciplina de execução, a cultura de alto desempenho e a criação de valor para nossos públicos de interesse
Inovação: estimular a cultura da inovação para criar novas ideias e soluções capazes de gerar impacto no futuro da energia e suas aplicações na organização.
Colaboração e reconhecimento: valorizar o mérito, o comprometimento, a colaboração e o aprendizado contínuo, estabelecendo condições que promovam o desenvolvimento pessoal e profissional com a consequente ampliação da competitividade.
Estrutura organizacional












