Ir para o Conteúdo 1 Ir para a Página Inicial 2 Ir para o menu de Navegação 3 Ir para a Busca 4 Ir para o Mapa do site 5
Abrir menu principal de navegação
Planalto
Termos mais buscados
  • imposto de renda
  • inss
  • assinatura
  • cnh social
  • mei
Termos mais buscados
  • imposto de renda
  • inss
  • assinatura
  • Acesso à Informação
    • Institucional
      • Estrutura da Presidência
      • Competências
      • Base Jurídica
      • QUEM É QUEM | Principais cargos e respectivos ocupantes
      • Perfil Profissional
      • Atos normativos
      • Horários de atendimento do órgão
      • Redes Socias
      • Gabinete Pessoal do Presidente da República
      • Assessoria Especial do Presidente da República
    • Ações e Programas
      • Programas, Projetos, Ações, Obras e Atividades
      • Carta de Serviços
      • Concessões de Recursos Financeiros ou Renúncias de Receitas
      • Programas Financiados pelo Fundo de Amparo ao Trabalhador – FAT
      • Governança
      • Plano Diretor de Logística Sustentável
      • Orçamento Público
      • Governo Digital
    • Participação Social
      • Ouvidoria
      • Audiências e Consultas Públicas
      • Conselhos e Órgãos Colegiados
      • Conferências
      • Editais de Chamamento Público
      • Outras Ações
    • Auditorias
      • Prestação de Contas
      • Relatórios de Gestão
      • Demonstrações Contábeis
      • Rol de Responsáveis
      • Relatórios de Auditoria
      • Plano Anual de Atividades de Auditoria Interna
      • Relatório Anual de Atividades de Auditoria Interna
    • Convênios e Transferências
    • Receitas e Despesas
    • Licitações e Contratos
    • Servidores
    • Informações Classificadas
    • Serviço de Informação ao Cidadão
    • Tratamento de Dados Pessoais
    • FAQ - Perguntas Frequentes
    • Dados Abertos
    • Sanções Administrativas
    • Ferramentas e aspectos tecnológicos
    • Prestação de Contas
    • Radar da Transparência Pública
  • Acompanhe o Planalto
    • Notícias
    • Artigos
    • Comunicados Interministeriais
    • Discursos e pronunciamentos
    • Entrevistas
    • Notas Oficiais
    • Central de Conteúdo
      • Áudios
      • Imagens
      • Vídeos
      • Textos
    • Área de Imprensa
    • Agenda do Presidente da República
    • Agenda da Primeira-Dama
    • Agenda do Presidente em exercício
  • Agenda Internacional
    • Missões Internacionais
      • Missão a Honduras
      • Missão ao Vietnã
      • Missão ao Japão
      • 65ª Cúpula de Chefes de Estado do Mercosul
      • Cúpulas do BRICS
      • Missão ao México
      • Assembleia da ONU 2024
      • Missão à Itália
      • Missão à Colômbia
      • COP28
      • Assembleia da ONU 2023
      • G20 2023
      • Missão à África
      • Cúpula da Amazônia
      • Missão à Bélgica
      • Missão à Europa
      • Missão ao Japão
      • Missão a Portugal
      • Missão à China
      • Missão aos EUA
      • Missão à Espanha
    • Visitas ao Brasil
      • Visita do presidente do Chile
      • Visita do presidente de Portugal e do primeiro-ministro português
      • Visita do presidente da China
      • Visita do presidente da França
    • BRICS
    • COP30
    • Cúpula do G20
    • Operação Raízes do Cedro
  • Conheça a Presidência
    • Biografia do Presidente da República
    • Biografia do Vice-Presidente
    • Órgãos da Presidência da República
      • Orgãos Essenciais
      • Órgãos de Assessoramento Imediato
      • Órgãos de Consulta
      • Conselhos
      • Órgão Vinculado
    • Ministros e Ministras
    • Conselhos
    • Principais Tropas
    • Ritos e Solenidades
    • Palácios e Residências
      • Palácio do Planalto
      • Palácio da Alvorada
      • Palácio do Jaburu
      • Granja do Torto
      • Agende sua visita ao Palácio do Planalto
      • Programas de visitação
    • Biblioteca da Presidência da República
      • Símbolos Nacionais
      • Constituição Federal
      • Legislação
      • Biblioteca da Presidência
    • Acervo Cultural
    • Acervos Presidenciais
      • Comissão Memória
      • Acervo
  • Credenciamento de Imprensa
    • Cobertura Diária e Eventos em Brasília
    • Cobertura de Viagens
      • Credenciamento para a viagem do Senhor Presidente da República à cidade do Rio de Janeiro - RJ
      • Credenciamento para a viagem do Senhor Presidente da República à cidade do Rio de Janeiro - RJ
  • Fale Conosco
    • Fale com o Presidente
  • Vice-Presidência
    • Acesso à Informação
      • Institucional
      • Ações e Programas
      • Gestão Estratégica
      • Participação Social
      • Auditorias
      • Licitações e Contratos
      • Convênios e Transferências
      • Receitas e Despesas
      • Informações Classificadas
      • Serviço de Informação ao Cidadão
      • Perguntas Frequentes
      • Dados Abertos
      • Demonstrações Contábeis
      • Diárias e Passagens
      • Servidores
      • LGPD
      • Sanções Administrativas
      • Ferramentas e aspectos tecnológicos
      • Presentes entregues a Vice-Presidentes
      • Relatório Anual da LAI
      • Outros
    • Agenda Vice-Presidente Geraldo Alckmin
      • Agenda do Vice-Presidente
      • Agenda de Presidente em Exercício
    • Agenda de Autoridades
      • Compromissos Públicos
      • Gestões Passadas
    • Central de Conteúdo
      • Notícias
      • Discursos
      • Comunicados
      • Artigos
      • Arquivo Público
    • Canais de Atendimento
      • Ouvidoria
      • Imprensa
    • Redes Sociais
  • GOV.BR
    • Serviços
      • Buscar serviços por
        • Categorias
        • Órgãos
        • Estados
      • Serviços por público alvo
        • Cidadãos
        • Empresas
        • Órgãos e Entidades Públicas
        • Demais segmentos (ONGs, organizações sociais, etc)
        • Servidor Público
    • Temas em Destaque
      • Orçamento Nacional
      • Redes de Atendimento do Governo Federal
      • Proteção de Dados Pessoais
      • Serviços para Imigrantes
      • Política e Orçamento Educacionais
      • Educação Profissional e Tecnológica
      • Educação Profissional para Jovens e Adultos
      • Trabalho e Emprego
      • Serviços para Pessoas com Deficiência
      • Combate à Discriminação Racial
      • Política de Proteção Social
      • Política para Mulheres
      • Saúde Reprodutiva da Mulher
      • Cuidados na Primeira Infância
      • Habitação Popular
      • Controle de Poluição e Resíduos Sólidos
    • Notícias
      • Serviços para o cidadão
      • Saúde
      • Agricultura e Pecuária
      • Cidadania e Assistência Social
      • Ciência e Tecnologia
      • Comunicação
      • Cultura e Esporte
      • Economia e Gestão Pública
      • Educação e Pesquisa
      • Energia
      • Forças Armadas e Defesa Civil
      • Infraestrutura
      • Justiça e Segurança
      • Meio Ambiente
      • Trabalho e Previdência
      • Turismo
    • Galeria de Aplicativos
    • Acompanhe o Planalto
    • Navegação
      • Acessibilidade
      • Mapa do Site
      • Termo de Uso e Aviso de Privacidade
    • Consultar minhas solicitações
    • Órgãos do Governo
    • Por dentro do Gov.br
      • Dúvidas Frequentes em relação ao Portal gov.br
      • Dúvidas Frequentes da conta gov.br
      • Ajuda para Navegar o Portal
      • Conheça os elementos do Portal
      • Política de e-participação
      • Termos de Uso
      • Governo Digital
      • Guia de Edição de Serviços do Portal Gov.br
    • Canais do Executivo Federal
    • Dados do Governo Federal
      • Dados Abertos
      • Painel Estatístico de Pessoal
      • Painel de Compras do Governo Federal
      • Acesso à Informação
    • Empresas e Negócios
Links Úteis
  • Galeria de Aplicativos
  • Participe
  • Galeria de Aplicativos
  • Participe
Redes sociais
  • Instagram
  • Facebook
  • Flickr
  • RSS
  • WhatsApp canal
  • YouTube
  • TikTok
  • Kwai
  • Linkedin
Você está aqui: Página Inicial Assuntos Estratégicos Acesso à informação Institucional Organograma
Info

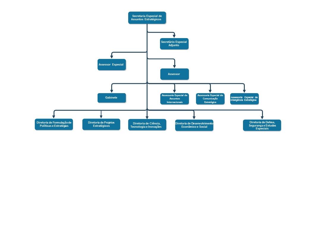
Organograma

Compartilhe por Facebook Compartilhe por Twitter Compartilhe por LinkedIn Compartilhe por WhatsApp link para Copiar para área de transferência
Publicado em 19/12/2018 17h21 Atualizado em 26/05/2022 16h46

Compartilhe por Facebook Compartilhe por Twitter Compartilhe por LinkedIn Compartilhe por WhatsApp link para Copiar para área de transferência
  • Acesso à Informação
    • Institucional
      • Estrutura da Presidência
      • Competências
      • Base Jurídica
      • QUEM É QUEM | Principais cargos e respectivos ocupantes
      • Perfil Profissional
      • Atos normativos
      • Horários de atendimento do órgão
      • Redes Socias
      • Gabinete Pessoal do Presidente da República
      • Assessoria Especial do Presidente da República
    • Ações e Programas
      • Programas, Projetos, Ações, Obras e Atividades
      • Carta de Serviços
      • Concessões de Recursos Financeiros ou Renúncias de Receitas
      • Programas Financiados pelo Fundo de Amparo ao Trabalhador – FAT
      • Governança
      • Plano Diretor de Logística Sustentável
      • Orçamento Público
      • Governo Digital
    • Participação Social
      • Ouvidoria
      • Audiências e Consultas Públicas
      • Conselhos e Órgãos Colegiados
      • Conferências
      • Editais de Chamamento Público
      • Outras Ações
    • Auditorias
      • Prestação de Contas
      • Relatórios de Gestão
      • Demonstrações Contábeis
      • Rol de Responsáveis
      • Relatórios de Auditoria
      • Plano Anual de Atividades de Auditoria Interna
      • Relatório Anual de Atividades de Auditoria Interna
    • Convênios e Transferências
    • Receitas e Despesas
    • Licitações e Contratos
    • Servidores
    • Informações Classificadas
    • Serviço de Informação ao Cidadão
    • Tratamento de Dados Pessoais
    • FAQ - Perguntas Frequentes
    • Dados Abertos
    • Sanções Administrativas
    • Ferramentas e aspectos tecnológicos
    • Prestação de Contas
    • Radar da Transparência Pública
  • Acompanhe o Planalto
    • Notícias
    • Artigos
    • Comunicados Interministeriais
    • Discursos e pronunciamentos
    • Entrevistas
    • Notas Oficiais
    • Central de Conteúdo
      • Áudios
      • Imagens
      • Vídeos
      • Textos
    • Área de Imprensa
    • Agenda do Presidente da República
    • Agenda da Primeira-Dama
    • Agenda do Presidente em exercício
  • Agenda Internacional
    • Missões Internacionais
      • Missão a Honduras
      • Missão ao Vietnã
      • Missão ao Japão
      • 65ª Cúpula de Chefes de Estado do Mercosul
      • Cúpulas do BRICS
      • Missão ao México
      • Assembleia da ONU 2024
      • Missão à Itália
      • Missão à Colômbia
      • COP28
      • Assembleia da ONU 2023
      • G20 2023
      • Missão à África
      • Cúpula da Amazônia
      • Missão à Bélgica
      • Missão à Europa
      • Missão ao Japão
      • Missão a Portugal
      • Missão à China
      • Missão aos EUA
      • Missão à Espanha
    • Visitas ao Brasil
      • Visita do presidente do Chile
      • Visita do presidente de Portugal e do primeiro-ministro português
      • Visita do presidente da China
      • Visita do presidente da França
    • BRICS
    • COP30
    • Cúpula do G20
    • Operação Raízes do Cedro
  • Conheça a Presidência
    • Biografia do Presidente da República
    • Biografia do Vice-Presidente
    • Órgãos da Presidência da República
      • Orgãos Essenciais
      • Órgãos de Assessoramento Imediato
      • Órgãos de Consulta
      • Conselhos
      • Órgão Vinculado
    • Ministros e Ministras
    • Conselhos
    • Principais Tropas
    • Ritos e Solenidades
    • Palácios e Residências
      • Palácio do Planalto
      • Palácio da Alvorada
      • Palácio do Jaburu
      • Granja do Torto
      • Agende sua visita ao Palácio do Planalto
      • Programas de visitação
    • Biblioteca da Presidência da República
      • Símbolos Nacionais
      • Constituição Federal
      • Legislação
      • Biblioteca da Presidência
    • Acervo Cultural
    • Acervos Presidenciais
      • Comissão Memória
      • Acervo
  • Credenciamento de Imprensa
    • Cobertura Diária e Eventos em Brasília
    • Cobertura de Viagens
      • Credenciamento para a viagem do Senhor Presidente da República à cidade do Rio de Janeiro - RJ
      • Credenciamento para a viagem do Senhor Presidente da República à cidade do Rio de Janeiro - RJ
  • Fale Conosco
    • Fale com o Presidente
  • Vice-Presidência
    • Acesso à Informação
      • Institucional
      • Ações e Programas
      • Gestão Estratégica
      • Participação Social
      • Auditorias
      • Licitações e Contratos
      • Convênios e Transferências
      • Receitas e Despesas
      • Informações Classificadas
      • Serviço de Informação ao Cidadão
      • Perguntas Frequentes
      • Dados Abertos
      • Demonstrações Contábeis
      • Diárias e Passagens
      • Servidores
      • LGPD
      • Sanções Administrativas
      • Ferramentas e aspectos tecnológicos
      • Presentes entregues a Vice-Presidentes
      • Relatório Anual da LAI
      • Outros
    • Agenda Vice-Presidente Geraldo Alckmin
      • Agenda do Vice-Presidente
      • Agenda de Presidente em Exercício
    • Agenda de Autoridades
      • Compromissos Públicos
      • Gestões Passadas
    • Central de Conteúdo
      • Notícias
      • Discursos
      • Comunicados
      • Artigos
      • Arquivo Público
    • Canais de Atendimento
      • Ouvidoria
      • Imprensa
    • Redes Sociais
Redefinir Cookies
Redes sociais
  • Instagram
  • Facebook
  • Flickr
  • RSS
  • WhatsApp canal
  • YouTube
  • TikTok
  • Kwai
  • Linkedin
Acesso àInformação
Todo o conteúdo deste site está publicado sob a licença Creative Commons Atribuição-SemDerivações 3.0 Não Adaptada.
Voltar ao topo da página
Fale Agora Refazer a busca