Ir para o Conteúdo 1 Ir para a Página Inicial 2 Ir para o menu de Navegação 3 Ir para a Busca 4 Ir para o Mapa do site 5
Abrir menu principal de navegação
Controladoria-Geral da União
Termos mais buscados
  • imposto de renda
  • inss
  • assinatura
  • cnh social
  • mei
Termos mais buscados
  • imposto de renda
  • inss
  • assinatura
  • Composição
    • Agenda de Autoridades
    • Galeria de Ministros
    • Quem é Quem
  • Assuntos
    • Articulação Internacional
    • Atividade Disciplinar
    • Auditoria Interna Governamental
      • Prestação de Contas do Presidente da República
    • Informações Estratégicas
    • Integridade Privada
    • Integridade Pública
    • Ouvidoria
      • Perguntas e Respostas
      • FAQ - Denúncias
    • Participação Social e Diversidade
    • Notícias
  • Canais de Atendimento
    • Fale Conosco
    • Imprensa
    • Ouvidoria da CGU
    • Pesquisador
  • Acesso à Informação
    • Institucional
    • Ações e Programas
    • Participação Social
    • Auditorias
    • Convênios e Transferências
    • Receitas e Despesas
    • Licitações e Contratos
    • Acordos de Cooperação Técnica
    • Servidores
    • Concursos
    • Informações Classificadas
    • Serviço de Informação ao Cidadão
    • Dados Abertos
    • Governança
    • Demonstrações Contábeis
    • Transparência e Prestação de Contas
    • Privacidade e Proteção de Dados
    • Sistema Eletrônico de Informações - SEI
      • Boletim Interno
  • Educação Cidadã
    • Sobre o Programa
      • Resultados
      • Material de Apoio
      • Perguntas Frequentes
    • Projetos
      • Concurso de Desenho e Redação
      • Game da Cidadania
      • Um por Todos e Todos por Um
      • Turma da Cidadania
      • Eu, Você e a Nossa Cidadania
    • Espaço Professor
      • Recurso Educacional
      • Cursos e Capacitações
      • Depoimentos
    • Inspire-se
      • Boas Práticas
      • Campanhas
      • Acontece Na Rede!
    • Saiba Mais
      • Agenda
      • Notícias
      • Contatos
    • Galeria
  • Governo Aberto
    • Governo Aberto no Brasil
      • Legislação
      • Comitê Interministerial de Governo Aberto
      • Princípios
      • Grupo de Trabalho da Sociedade Civil
    • Parceria para Governo Aberto - OGP
      • Entenda a OGP
      • Planos de Ação Nacional
      • Planos de Ação Locais
      • Copresidência 2025 - 2026
    • OCDE e Governo Aberto
      • OCDE e Governo Aberto no Brasil
      • Rede da OCDE sobre Governo Aberto e Inovador na América Latina e Caribe
      • Avaliação da OCDE de Governo Aberto no Brasil
    • Iniciativas de Governo Aberto
      • Diálogos em Controle Social
      • Conecte-se
      • Cursos EAD
  • Centrais de Conteúdo
    • Campanhas
      • Integridade no Governo Federal 2026
    • Legislação
    • Painéis
    • Publicações
  • GOV.BR
    • Serviços
      • Buscar serviços por
        • Categorias
        • Órgãos
        • Estados
      • Serviços por público alvo
        • Cidadãos
        • Empresas
        • Órgãos e Entidades Públicas
        • Demais segmentos (ONGs, organizações sociais, etc)
        • Servidor Público
    • Temas em Destaque
      • Orçamento Nacional
      • Redes de Atendimento do Governo Federal
      • Proteção de Dados Pessoais
      • Serviços para Imigrantes
      • Política e Orçamento Educacionais
      • Educação Profissional e Tecnológica
      • Educação Profissional para Jovens e Adultos
      • Trabalho e Emprego
      • Serviços para Pessoas com Deficiência
      • Combate à Discriminação Racial
      • Política de Proteção Social
      • Política para Mulheres
      • Saúde Reprodutiva da Mulher
      • Cuidados na Primeira Infância
      • Habitação Popular
      • Controle de Poluição e Resíduos Sólidos
    • Notícias
      • Serviços para o cidadão
      • Saúde
      • Agricultura e Pecuária
      • Cidadania e Assistência Social
      • Ciência e Tecnologia
      • Comunicação
      • Cultura e Esporte
      • Economia e Gestão Pública
      • Educação e Pesquisa
      • Energia
      • Forças Armadas e Defesa Civil
      • Infraestrutura
      • Justiça e Segurança
      • Meio Ambiente
      • Trabalho e Previdência
      • Turismo
    • Galeria de Aplicativos
    • Acompanhe o Planalto
    • Navegação
      • Acessibilidade
      • Mapa do Site
      • Termo de Uso e Aviso de Privacidade
    • Consultar minhas solicitações
    • Órgãos do Governo
    • Por dentro do Gov.br
      • Dúvidas Frequentes em relação ao Portal gov.br
      • Dúvidas Frequentes da conta gov.br
      • Ajuda para Navegar o Portal
      • Conheça os elementos do Portal
      • Política de e-participação
      • Termos de Uso
      • Governo Digital
      • Guia de Edição de Serviços do Portal Gov.br
    • Canais do Executivo Federal
    • Dados do Governo Federal
      • Dados Abertos
      • Painel Estatístico de Pessoal
      • Painel de Compras do Governo Federal
      • Acesso à Informação
    • Empresas e Negócios
Links Úteis
  • Galeria de Aplicativos
  • Participe
  • Galeria de Aplicativos
  • Participe
Redes sociais
  • Twitter
  • YouTube
  • Facebook
  • Flickr
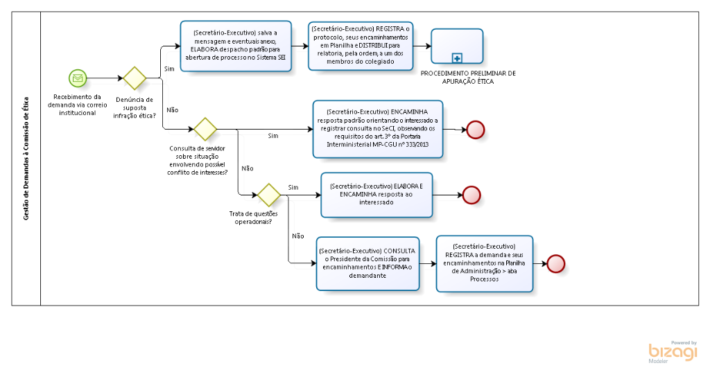
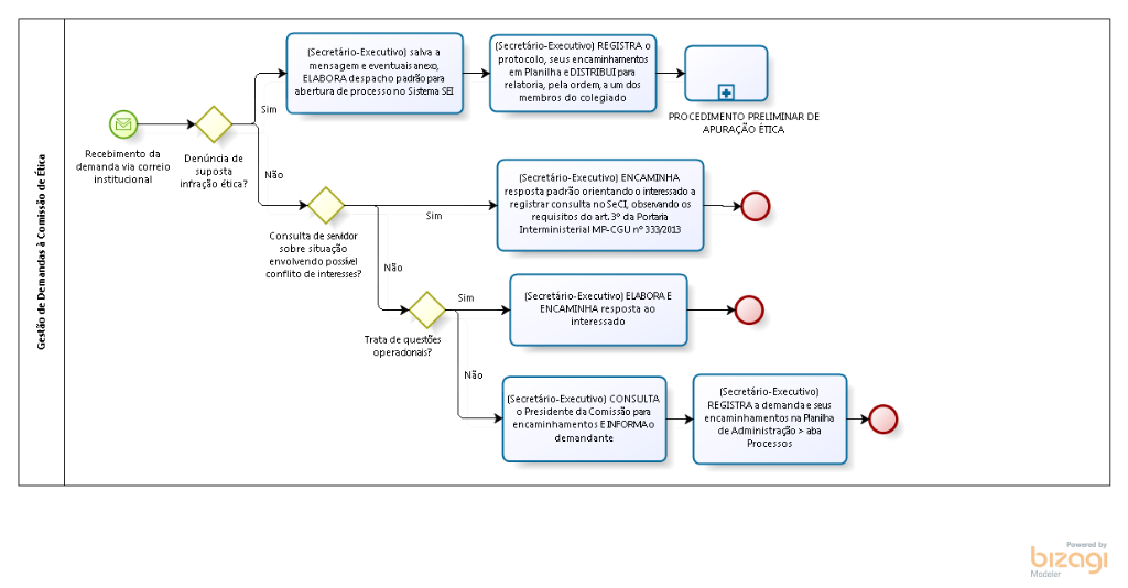
Você está aqui: Página Inicial Acesso à Informação Governança Comissão de Ética Arquivos Gestão de Demandas.png
Info

Gestão de Demandas.png

Compartilhe por Facebook Compartilhe por Twitter Compartilhe por LinkedIn Compartilhe por WhatsApp link para Copiar para área de transferência
Atualizado em 01/11/2017 15h14
Gestão de Demandas.png
Compartilhe por Facebook Compartilhe por Twitter Compartilhe por LinkedIn Compartilhe por WhatsApp link para Copiar para área de transferência
  • Composição
    • Agenda de Autoridades
    • Galeria de Ministros
    • Quem é Quem
  • Assuntos
    • Articulação Internacional
    • Atividade Disciplinar
    • Auditoria Interna Governamental
      • Prestação de Contas do Presidente da República
    • Informações Estratégicas
    • Integridade Privada
    • Integridade Pública
    • Ouvidoria
      • Perguntas e Respostas
      • FAQ - Denúncias
    • Participação Social e Diversidade
    • Notícias
  • Canais de Atendimento
    • Fale Conosco
    • Imprensa
    • Ouvidoria da CGU
    • Pesquisador
  • Acesso à Informação
    • Institucional
    • Ações e Programas
    • Participação Social
    • Auditorias
    • Convênios e Transferências
    • Receitas e Despesas
    • Licitações e Contratos
    • Acordos de Cooperação Técnica
    • Servidores
    • Concursos
    • Informações Classificadas
    • Serviço de Informação ao Cidadão
    • Dados Abertos
    • Governança
    • Demonstrações Contábeis
    • Transparência e Prestação de Contas
    • Privacidade e Proteção de Dados
    • Sistema Eletrônico de Informações - SEI
      • Boletim Interno
  • Educação Cidadã
    • Sobre o Programa
      • Resultados
      • Material de Apoio
      • Perguntas Frequentes
    • Projetos
      • Concurso de Desenho e Redação
      • Game da Cidadania
      • Um por Todos e Todos por Um
      • Turma da Cidadania
      • Eu, Você e a Nossa Cidadania
    • Espaço Professor
      • Recurso Educacional
      • Cursos e Capacitações
      • Depoimentos
    • Inspire-se
      • Boas Práticas
      • Campanhas
      • Acontece Na Rede!
    • Saiba Mais
      • Agenda
      • Notícias
      • Contatos
    • Galeria
  • Governo Aberto
    • Governo Aberto no Brasil
      • Legislação
      • Comitê Interministerial de Governo Aberto
      • Princípios
      • Grupo de Trabalho da Sociedade Civil
    • Parceria para Governo Aberto - OGP
      • Entenda a OGP
      • Planos de Ação Nacional
      • Planos de Ação Locais
      • Copresidência 2025 - 2026
    • OCDE e Governo Aberto
      • OCDE e Governo Aberto no Brasil
      • Rede da OCDE sobre Governo Aberto e Inovador na América Latina e Caribe
      • Avaliação da OCDE de Governo Aberto no Brasil
    • Iniciativas de Governo Aberto
      • Diálogos em Controle Social
      • Conecte-se
      • Cursos EAD
  • Centrais de Conteúdo
    • Campanhas
      • Integridade no Governo Federal 2026
    • Legislação
    • Painéis
    • Publicações
Redefinir Cookies
Redes sociais
  • Twitter
  • YouTube
  • Facebook
  • Flickr
Acesso àInformação
Todo o conteúdo deste site está publicado sob a licença Creative Commons Atribuição-SemDerivações 3.0 Não Adaptada.
Voltar ao topo da página
Fale Agora Refazer a busca