Ir para o Conteúdo 1 Ir para a Página Inicial 2 Ir para o menu de Navegação 3 Ir para a Busca 4 Ir para o Mapa do site 5
Abrir menu principal de navegação
Fundação Cultural Palmares
Termos mais buscados
  • imposto de renda
  • assinatura
  • inss
  • mei
  • cnh
Termos mais buscados
  • imposto de renda
  • assinatura
  • inss
  • Acesso à Informação
    • Institucional
      • Quem é Quem
      • Curriculos
      • Perfil profissional desejável
      • Campanha do Plano de Integridade Pública
      • Concurso Palmares
      • Comissão de Ética
      • Corregedoria
      • Ouvidoria
      • Estrutura Organizacional
      • Horário de Atendimento
      • Legislação e Regimento
      • Representações Regionais
      • Planejamento Estratégico
      • Plano Diretor
      • Integridade
      • Agenda de Autoridades
    • Ações e Programas
      • Carta de Serviços
      • Editais Concluídos
      • Execução dos Programas e Ações da FCP
      • Indicadores de Resultado e Impacto
      • Principais Metas
      • Manual sobre Tratamento de Conflito de Interesses
      • Planejamento Estratégico
      • Plano Geral de Iniciativas
      • Plano de Gestão de Logística Sustentável
      • Plano de Integração à Plataforma de Cidadania Digital
      • Principais Resultados
      • Programa e Ações
      • Programas Financiados pelo Fundo de Amparo ao Trabalhador (FAT)
      • Renúncia de Receita
      • Unidade Responsável
      • Clima Organizacional
      • Programa de Gestão e Desempenho-PGD
      • Manual de processos da Fundação Cultural Palmares
      • Manual de Metodologia de Gestão de Riscos
      • Plano Diretor de Tecnologia da Informação e Comunicação 2025-2027
    • Auditorias
    • Contratos
    • Convênios e Transferências
    • Dados Abertos
    • Editais
    • Informações Classificadas
    • Licitações
    • Participação Social
    • Perguntas Frequentes
    • Privacidade e Proteção de Dados
    • Receitas e Despesas
    • Servidores
    • Serviço de Informação ao Cidadão – SIC
    • Transparência e Prestação de Contas
  • Assuntos
    • Notícias
    • Palmares na Mídia
    • Agenda Cultural e Capacitação
  • Composição
    • Presidência
    • Agenda de Autoridades
    • Organograma
    • Quem é Quem
  • Centrais de Conteúdo
    • Imagens
      • Destaques Culturais
      • Lançamento do Mapeamento dos Terreiros do DF - 2018
      • Parque Memorial Quilombo dos Palmares
      • Período: 2019 – 2020
      • Período: 2009 – 2019
      • Iº Prêmio de Fotografia Palmares – Amplitude e Dignidade
    • Vídeos
    • Publicações
      • Artigos Institucionais
      • Download
      • Legislação
      • Revista Palmares
      • Guias, Cartilhas e Manuais da FCP
  • Canais de Atendimento
    • Fale Conosco
    • Imprensa
      • Contato da Assessoria
      • Identidade Visual / Manual da Marca
      • Palmares na Mídia
      • Manuais de Uso da Marca do Governo Federal
    • Protocolo Digital
  • Departamentos
    • Informação e Referência
      • Apresentação
      • Projeto Conhecendo a Nossa História: da África ao Brasil
    • Fomento à Cultura
      • Apresentação
      • Carnaval no Brasil
      • Calendário Internacional e Nacional da Cultura Negra
      • Manifestações Culturais Negras
      • Nossos Heróis dos Esportes
      • Personalidades Notáveis Negras
      • Artistas e Cientistas Negros
      • Palmares Qualifica
    • Proteção, Preservação e Articulação
      • Apresentação
      • Serra da Barriga
      • Ação de Distribuição de Alimentos a Grupos Populacionais Específicos
      • Bolsa Permanência
      • Certificação Quilombola
      • Informações Quilombolas
      • Licenciamento Ambiental
      • Solicitação de Certificação de Autodefinição Quilombola
      • Legislação e Publicações
      • Pesquisa sobre a COVID19 nas Comunidades Quilombolas
  • GOV.BR
    • Serviços
      • Buscar serviços por
        • Categorias
        • Órgãos
        • Estados
      • Serviços por público alvo
        • Cidadãos
        • Empresas
        • Órgãos e Entidades Públicas
        • Demais segmentos (ONGs, organizações sociais, etc)
        • Servidor Público
    • Temas em Destaque
      • Orçamento Nacional
      • Redes de Atendimento do Governo Federal
      • Proteção de Dados Pessoais
      • Serviços para Imigrantes
      • Política e Orçamento Educacionais
      • Educação Profissional e Tecnológica
      • Educação Profissional para Jovens e Adultos
      • Trabalho e Emprego
      • Serviços para Pessoas com Deficiência
      • Combate à Discriminação Racial
      • Política de Proteção Social
      • Política para Mulheres
      • Saúde Reprodutiva da Mulher
      • Cuidados na Primeira Infância
      • Habitação Popular
      • Controle de Poluição e Resíduos Sólidos
    • Notícias
      • Serviços para o cidadão
      • Saúde
      • Agricultura e Pecuária
      • Cidadania e Assistência Social
      • Ciência e Tecnologia
      • Comunicação
      • Cultura e Esporte
      • Economia e Gestão Pública
      • Educação e Pesquisa
      • Energia
      • Forças Armadas e Defesa Civil
      • Infraestrutura
      • Justiça e Segurança
      • Meio Ambiente
      • Trabalho e Previdência
      • Turismo
    • Galeria de Aplicativos
    • Acompanhe o Planalto
    • Navegação
      • Acessibilidade
      • Mapa do Site
      • Termo de Uso e Aviso de Privacidade
    • Consultar minhas solicitações
    • Órgãos do Governo
    • Por dentro do Gov.br
      • Dúvidas Frequentes em relação ao Portal gov.br
      • Dúvidas Frequentes da conta gov.br
      • Ajuda para Navegar o Portal
      • Conheça os elementos do Portal
      • Política de e-participação
      • Termos de Uso
      • Governo Digital
      • Guia de Edição de Serviços do Portal Gov.br
    • Canais do Executivo Federal
    • Dados do Governo Federal
      • Dados Abertos
      • Painel Estatístico de Pessoal
      • Painel de Compras do Governo Federal
      • Acesso à Informação
    • Empresas e Negócios
Links Úteis
  • Galeria de Aplicativos
  • Participe
  • Galeria de Aplicativos
  • Participe
Redes sociais
  • Facebook
  • Instagram
  • Twitter
  • YouTube
  • Flickr
  • TikTok
Você está aqui: Página Inicial Composição Organograma
Info

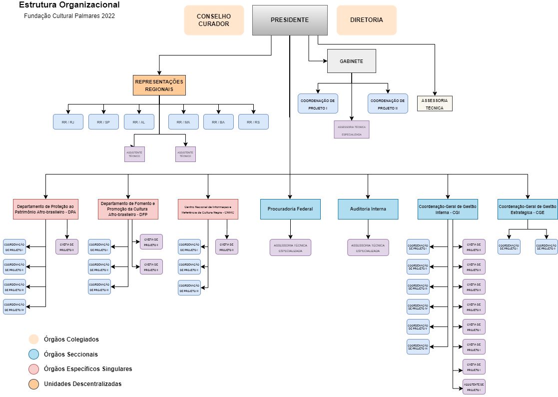
Organograma

Compartilhe por Facebook Compartilhe por Twitter Compartilhe por LinkedIn Compartilhe por WhatsApp link para Copiar para área de transferência
Publicado em 16/11/2022 16h55 Atualizado em 13/12/2022 11h55

organograma_detalhado_FCP2022_versaoFinal2.jpeg

Compartilhe por Facebook Compartilhe por Twitter Compartilhe por LinkedIn Compartilhe por WhatsApp link para Copiar para área de transferência
  • Acesso à Informação
    • Institucional
      • Quem é Quem
      • Curriculos
      • Perfil profissional desejável
      • Campanha do Plano de Integridade Pública
      • Concurso Palmares
      • Comissão de Ética
      • Corregedoria
      • Ouvidoria
      • Estrutura Organizacional
      • Horário de Atendimento
      • Legislação e Regimento
      • Representações Regionais
      • Planejamento Estratégico
      • Plano Diretor
      • Integridade
      • Agenda de Autoridades
    • Ações e Programas
      • Carta de Serviços
      • Editais Concluídos
      • Execução dos Programas e Ações da FCP
      • Indicadores de Resultado e Impacto
      • Principais Metas
      • Manual sobre Tratamento de Conflito de Interesses
      • Planejamento Estratégico
      • Plano Geral de Iniciativas
      • Plano de Gestão de Logística Sustentável
      • Plano de Integração à Plataforma de Cidadania Digital
      • Principais Resultados
      • Programa e Ações
      • Programas Financiados pelo Fundo de Amparo ao Trabalhador (FAT)
      • Renúncia de Receita
      • Unidade Responsável
      • Clima Organizacional
      • Programa de Gestão e Desempenho-PGD
      • Manual de processos da Fundação Cultural Palmares
      • Manual de Metodologia de Gestão de Riscos
      • Plano Diretor de Tecnologia da Informação e Comunicação 2025-2027
    • Auditorias
    • Contratos
    • Convênios e Transferências
    • Dados Abertos
    • Editais
    • Informações Classificadas
    • Licitações
    • Participação Social
    • Perguntas Frequentes
    • Privacidade e Proteção de Dados
    • Receitas e Despesas
    • Servidores
    • Serviço de Informação ao Cidadão – SIC
    • Transparência e Prestação de Contas
  • Assuntos
    • Notícias
    • Palmares na Mídia
    • Agenda Cultural e Capacitação
  • Composição
    • Presidência
    • Agenda de Autoridades
    • Organograma
    • Quem é Quem
  • Centrais de Conteúdo
    • Imagens
      • Destaques Culturais
      • Lançamento do Mapeamento dos Terreiros do DF - 2018
      • Parque Memorial Quilombo dos Palmares
      • Período: 2019 – 2020
      • Período: 2009 – 2019
      • Iº Prêmio de Fotografia Palmares – Amplitude e Dignidade
    • Vídeos
    • Publicações
      • Artigos Institucionais
      • Download
      • Legislação
      • Revista Palmares
      • Guias, Cartilhas e Manuais da FCP
  • Canais de Atendimento
    • Fale Conosco
    • Imprensa
      • Contato da Assessoria
      • Identidade Visual / Manual da Marca
      • Palmares na Mídia
      • Manuais de Uso da Marca do Governo Federal
    • Protocolo Digital
  • Departamentos
    • Informação e Referência
      • Apresentação
      • Projeto Conhecendo a Nossa História: da África ao Brasil
    • Fomento à Cultura
      • Apresentação
      • Carnaval no Brasil
      • Calendário Internacional e Nacional da Cultura Negra
      • Manifestações Culturais Negras
      • Nossos Heróis dos Esportes
      • Personalidades Notáveis Negras
      • Artistas e Cientistas Negros
      • Palmares Qualifica
    • Proteção, Preservação e Articulação
      • Apresentação
      • Serra da Barriga
      • Ação de Distribuição de Alimentos a Grupos Populacionais Específicos
      • Bolsa Permanência
      • Certificação Quilombola
      • Informações Quilombolas
      • Licenciamento Ambiental
      • Solicitação de Certificação de Autodefinição Quilombola
      • Legislação e Publicações
      • Pesquisa sobre a COVID19 nas Comunidades Quilombolas
Redefinir Cookies
Redes sociais
  • Facebook
  • Instagram
  • Twitter
  • YouTube
  • Flickr
  • TikTok
Acesso àInformação
Todo o conteúdo deste site está publicado sob a licença Creative Commons Atribuição-SemDerivações 3.0 Não Adaptada.
Voltar ao topo da página
Fale Agora Refazer a busca