Ir para o Conteúdo 1 Ir para a Página Inicial 2 Ir para o menu de Navegação 3 Ir para a Busca 4 Ir para o Mapa do site 5
Abrir menu principal de navegação
Controladoria-Geral da União
Termos mais buscados
  • imposto de renda
  • inss
  • assinatura
  • cnh social
  • mei
Termos mais buscados
  • imposto de renda
  • inss
  • assinatura
  • Composição
    • Agenda de Autoridades
    • Galeria de Ministros
    • Quem é Quem
  • Assuntos
    • Articulação Internacional
    • Atividade Disciplinar
    • Auditoria Interna Governamental
    • Informações Estratégicas
    • Integridade Privada
    • Integridade Pública
    • Notícias
    • Ouvidoria
    • Participação Social e Diversidade
  • Canais de Atendimento
    • Fale Conosco
    • Imprensa
    • Ouvidoria da CGU
    • Pesquisador
  • Acesso à Informação
    • Institucional
    • Ações e Programas
    • Participação Social
    • Auditorias
    • Convênios e Transferências
    • Receitas e Despesas
    • Licitações e Contratos
    • Acordos de Cooperação Técnica
    • Servidores
    • Concursos
    • Informações Classificadas
    • Serviço de Informação ao Cidadão
    • Dados Abertos
    • Governança
    • Demonstrações Contábeis
    • Transparência e Prestação de Contas
    • Privacidade e Proteção de Dados
    • Sistema Eletrônico de Informações - SEI
      • Boletim Interno
  • Educação Cidadã
    • Sobre o Programa
      • Resultados
      • Material de Apoio
      • Perguntas Frequentes
    • Projetos
      • Concurso de Desenho e Redação
      • Game da Cidadania
      • Um por Todos e Todos por Um
      • Turma da Cidadania
      • Eu, Você e a Nossa Cidadania
      • GUIA DO TEMA 15 CDR
    • Espaço Professor
      • Recurso Educacional
      • Cursos e Capacitações
      • Depoimentos
    • Inspire-se
      • Boas Práticas
      • Campanhas
      • Acontece Na Rede!
    • Saiba Mais
      • Agenda
      • Notícias
      • Contatos
    • Galeria
  • Governo Aberto
    • Governo Aberto no Brasil
      • Legislação
      • Comitê Interministerial de Governo Aberto
      • Princípios
      • Grupo de Trabalho da Sociedade Civil
    • Parceria para Governo Aberto - OGP
      • Entenda a OGP
      • Planos de Ação Nacional
      • Planos de Ação Locais
      • Copresidência 2025 - 2026
    • OCDE e Governo Aberto
      • OCDE e Governo Aberto no Brasil
      • Rede da OCDE sobre Governo Aberto e Inovador na América Latina e Caribe
      • Avaliação da OCDE de Governo Aberto no Brasil
    • Iniciativas de Governo Aberto
      • Diálogos em Controle Social
      • Conecte-se
      • Cursos EAD
  • Centrais de Conteúdo
    • Campanhas
      • Integridade no Governo Federal 2026
    • Legislação
    • Painéis
    • Publicações
  • GOV.BR
    • Serviços
      • Buscar serviços por
        • Categorias
        • Órgãos
        • Estados
      • Serviços por público alvo
        • Cidadãos
        • Empresas
        • Órgãos e Entidades Públicas
        • Demais segmentos (ONGs, organizações sociais, etc)
        • Servidor Público
    • Temas em Destaque
      • Orçamento Nacional
      • Redes de Atendimento do Governo Federal
      • Proteção de Dados Pessoais
      • Serviços para Imigrantes
      • Política e Orçamento Educacionais
      • Educação Profissional e Tecnológica
      • Educação Profissional para Jovens e Adultos
      • Trabalho e Emprego
      • Serviços para Pessoas com Deficiência
      • Combate à Discriminação Racial
      • Política de Proteção Social
      • Política para Mulheres
      • Saúde Reprodutiva da Mulher
      • Cuidados na Primeira Infância
      • Habitação Popular
      • Controle de Poluição e Resíduos Sólidos
    • Notícias
      • Serviços para o cidadão
      • Saúde
      • Agricultura e Pecuária
      • Cidadania e Assistência Social
      • Ciência e Tecnologia
      • Comunicação
      • Cultura e Esporte
      • Economia e Gestão Pública
      • Educação e Pesquisa
      • Energia
      • Forças Armadas e Defesa Civil
      • Infraestrutura
      • Justiça e Segurança
      • Meio Ambiente
      • Trabalho e Previdência
      • Turismo
    • Galeria de Aplicativos
    • Acompanhe o Planalto
    • Navegação
      • Acessibilidade
      • Mapa do Site
      • Termo de Uso e Aviso de Privacidade
    • Consultar minhas solicitações
    • Órgãos do Governo
    • Por dentro do Gov.br
      • Dúvidas Frequentes em relação ao Portal gov.br
      • Dúvidas Frequentes da conta gov.br
      • Ajuda para Navegar o Portal
      • Conheça os elementos do Portal
      • Política de e-participação
      • Termos de Uso
      • Governo Digital
      • Guia de Edição de Serviços do Portal Gov.br
    • Canais do Executivo Federal
    • Dados do Governo Federal
      • Dados Abertos
      • Painel Estatístico de Pessoal
      • Painel de Compras do Governo Federal
      • Acesso à Informação
    • Empresas e Negócios
Links Úteis
  • Galeria de Aplicativos
  • Participe
  • Galeria de Aplicativos
  • Participe
Redes sociais
  • Twitter
  • YouTube
  • Facebook
  • Flickr
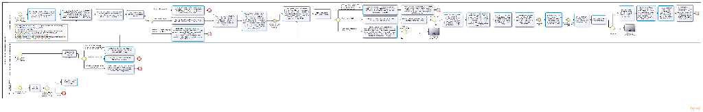
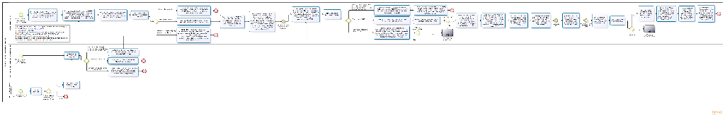
Você está aqui: Página Inicial Acesso à Informação Governança Comissão de Ética Arquivos Apuração Ética - Procedimento Preliminar.png
Info

Apuração Ética - Procedimento Preliminar.png

Compartilhe por Facebook Compartilhe por Twitter Compartilhe por LinkedIn Compartilhe por WhatsApp link para Copiar para área de transferência
Atualizado em 01/11/2017 15h15
Apuração Ética - Procedimento Preliminar.png
Compartilhe por Facebook Compartilhe por Twitter Compartilhe por LinkedIn Compartilhe por WhatsApp link para Copiar para área de transferência
  • Composição
    • Agenda de Autoridades
    • Galeria de Ministros
    • Quem é Quem
  • Assuntos
    • Articulação Internacional
    • Atividade Disciplinar
    • Auditoria Interna Governamental
    • Informações Estratégicas
    • Integridade Privada
    • Integridade Pública
    • Notícias
    • Ouvidoria
    • Participação Social e Diversidade
  • Canais de Atendimento
    • Fale Conosco
    • Imprensa
    • Ouvidoria da CGU
    • Pesquisador
  • Acesso à Informação
    • Institucional
    • Ações e Programas
    • Participação Social
    • Auditorias
    • Convênios e Transferências
    • Receitas e Despesas
    • Licitações e Contratos
    • Acordos de Cooperação Técnica
    • Servidores
    • Concursos
    • Informações Classificadas
    • Serviço de Informação ao Cidadão
    • Dados Abertos
    • Governança
    • Demonstrações Contábeis
    • Transparência e Prestação de Contas
    • Privacidade e Proteção de Dados
    • Sistema Eletrônico de Informações - SEI
      • Boletim Interno
  • Educação Cidadã
    • Sobre o Programa
      • Resultados
      • Material de Apoio
      • Perguntas Frequentes
    • Projetos
      • Concurso de Desenho e Redação
      • Game da Cidadania
      • Um por Todos e Todos por Um
      • Turma da Cidadania
      • Eu, Você e a Nossa Cidadania
      • GUIA DO TEMA 15 CDR
    • Espaço Professor
      • Recurso Educacional
      • Cursos e Capacitações
      • Depoimentos
    • Inspire-se
      • Boas Práticas
      • Campanhas
      • Acontece Na Rede!
    • Saiba Mais
      • Agenda
      • Notícias
      • Contatos
    • Galeria
  • Governo Aberto
    • Governo Aberto no Brasil
      • Legislação
      • Comitê Interministerial de Governo Aberto
      • Princípios
      • Grupo de Trabalho da Sociedade Civil
    • Parceria para Governo Aberto - OGP
      • Entenda a OGP
      • Planos de Ação Nacional
      • Planos de Ação Locais
      • Copresidência 2025 - 2026
    • OCDE e Governo Aberto
      • OCDE e Governo Aberto no Brasil
      • Rede da OCDE sobre Governo Aberto e Inovador na América Latina e Caribe
      • Avaliação da OCDE de Governo Aberto no Brasil
    • Iniciativas de Governo Aberto
      • Diálogos em Controle Social
      • Conecte-se
      • Cursos EAD
  • Centrais de Conteúdo
    • Campanhas
      • Integridade no Governo Federal 2026
    • Legislação
    • Painéis
    • Publicações
Redefinir Cookies
Redes sociais
  • Twitter
  • YouTube
  • Facebook
  • Flickr
Acesso àInformação
Todo o conteúdo deste site está publicado sob a licença Creative Commons Atribuição-SemDerivações 3.0 Não Adaptada.
Voltar ao topo da página
Fale Agora Refazer a busca