Secretaria Especial de Assuntos Estratégicos - Estrutura Organizacional
SAE
De acordo com o disposto no Decreto nº 10.817, de 27 de setembro de 2021, são competências da SAE/PR as previstas no Decreto nº 10.374, de 26 de agosto de 2020:
I - produzir subsídios sobre assuntos estratégicos, a fim de contribuir com processos de tomada de decisão;
II - planejar e formular as políticas e as estratégias nacionais de longo prazo;
III - produzir subsídios para a formulação do planejamento nacional estratégico e das ações estratégicas de Estado;
IV - propor estratégias para a formulação de políticas, principalmente nas áreas de:
a) segurança;
b) defesa nacional;
c) política externa;
d) inteligência;
e) indústria, comércio e desenvolvimento; e
f) ciência e tecnologia;
V - articular políticas e estratégias nacionais de longo prazo com órgãos e entidades, públicos e privados;
VI - coordenar e supervisionar os projetos e programas necessários à preparação das ações estratégicas de Estado;
VII - elaborar subsídios sobre o andamento dos projetos estratégicos nacionais;
VIII - elaborar subsídios para a normatização e a sistematização do planejamento estratégico do Governo federal;
IX - orientar os órgãos de governo quanto ao planejamento estratégico de longo prazo e à inserção internacional do País;
X - promover debate com os entes federativos e a sociedade sobre o planejamento nacional de longo prazo; e
XI - assistir o Presidente da República nos contatos com autoridades e personalidades estrangeiras e em outras atividades de natureza internacional ou ligadas à área diplomática.
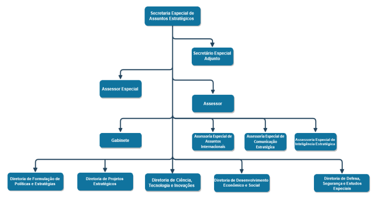
Estrutura organizacional

Ocupantes dos cargos:
- Flávio Augusto Viana Rocha – Secretário Especial
- Joanisval Brito Gonçalves – Secretário Especial Adjunto
- Ronaldo França Navarro – Assessor Especial
- Márcia Bezerra Lopes Veppo – Chefe de Gabinete
- Marcos Aurelio de Oliveira Simas – Assessor Especial de Comunicação Estratégica
- Julio Cezar Perrotta Machado – Assessor Especial de Inteligência Estratégica
- Filipe Garcia Martins Pereira – Assessor Especial de Assuntos Internacionais
- Renato Batista de Melo – Diretor de Formulação de Políticas e Estratégias
- Bruno Santos Abreu Caligaris – Diretor de Projetos Estratégicos
- Maurício Pazini Brandão – Diretor de Ciência, Tecnologia e Inovações
- George Torquato Firmeza – Diretor de Desenvolvimento Econômico e Social
- Jefferson Gusmão Scofield – Diretor de Defesa, Segurança e Estudos Especiais
ENDEREÇO E TELEFONES DAS UNIDADES
HORÁRIO DE ATENDIMENTO AO PÚBLICO