Ir para o Conteúdo 1 Ir para a Página Inicial 2 Ir para o menu de Navegação 3 Ir para a Busca 4 Ir para o Mapa do site 5
Abrir menu principal de navegação
Secretaria-Geral
Termos mais buscados
  • imposto de renda
  • inss
  • assinatura
  • cnh social
  • mei
Termos mais buscados
  • imposto de renda
  • inss
  • assinatura
  • Composição
    • Ministro
    • Assistência direta ao Ministro
      • Gabinete do Ministro
      • Secretaria-Executiva
      • Consultoria Jurídica
      • Assessoria Especial de Comunicação Social
      • Assessoria Especial de Assuntos Parlamentares e Federativos
      • Assessoria Especial de Economia Solidária
      • Assessoria Especial de Assuntos Internacionais
    • Órgãos específicos singulares
      • Secretaria Nacional de Participação Social
      • Secretaria Nacional de Diálogos Sociais e Articulação de Políticas Públicas
      • Secretaria Nacional de Juventude
      • Secretaria Nacional de Relações Político-Sociais
    • Órgãos Colegiados
      • Secretaria-Executiva da Comissão Nacional para os Objetivos de Desenvolvimento Sustentável
      • Secretaria-Executiva do Conselho Nacional de Fomento e Colaboração
      • Secretaria-Executiva do Conselho Nacional de Segurança Alimentar e Nutricional
      • Secretaria-Executiva do Conselho Nacional de Juventude
      • Secretaria-Executiva da Comissão Nacional de Agroecologia e Produção Orgânica
      • Secretaria-Executiva da Comissão Nacional de População em Desenvolvimento
      • Secretaria-Executiva do Comitê Interministerial para Inclusão Socioeconômica de Catadoras e Catadores de Materiais Reutilizáveis e Recicláveis
  • Acesso à Informação
    • Institucional
      • Estrutura Organizacional
      • Competências
      • Base Jurídica da Estrutura Organizacional e das Competências
      • Principais Cargos e Respectivos Ocupantes
      • Currículos Pessoais
      • Perfil Profissional
      • Atos Normativos
      • Agenda de Autoridades
      • Agenda de Autoridades Anteriores
    • Ações e Programas
      • Carta de Serviços
      • Programas, Projetos, Ações, Obras e Atividades
      • Concessões de Recursos Financeiros ou Renúncias de Receitas
      • Governança
    • Participação Social
    • Auditorias
    • Convênios e Transferências
    • Receitas e Despesas
    • Licitações e Contratos
    • Servidores
    • Informações Classificadas e Desclassificadas
    • Serviço de Informação ao Cidadão - SIC
    • Perguntas Frequentes
    • Dados Abertos
  • Assuntos
    • Caravana Interministerial
    • COP 30
    • Cúpula de G20 Social
    • Diálogos Amazônicos
    • Juventude
    • Mercosul Social
    • Parcerias com a Sociedade Civil
    • PPA Participativo
    • Pró-Catadores
    • PRONARA
  • Conselhos e Comissões
    • CIISC
    • CONFOCO
    • Consea
    • Conselho de Participação Social
    • CNAPO
    • CNODS
    • CNPD
    • Conselho Federal de Participação Social da Bacia do Rio Doce
  • Centrais de Conteúdo
  • Canais de Atendimento
    • Área de imprensa
    • Ouvidoria
    • Fale Conosco
  • Peticionamento Eletrônico – Usuário Externo
  • Termo de uso e Política de Privacidade
  • Pesquisa de satisfação Governo do Brasil na Rua
  • GOV.BR
    • Serviços
      • Buscar serviços por
        • Categorias
        • Órgãos
        • Estados
      • Serviços por público alvo
        • Cidadãos
        • Empresas
        • Órgãos e Entidades Públicas
        • Demais segmentos (ONGs, organizações sociais, etc)
        • Servidor Público
    • Temas em Destaque
      • Orçamento Nacional
      • Redes de Atendimento do Governo Federal
      • Proteção de Dados Pessoais
      • Serviços para Imigrantes
      • Política e Orçamento Educacionais
      • Educação Profissional e Tecnológica
      • Educação Profissional para Jovens e Adultos
      • Trabalho e Emprego
      • Serviços para Pessoas com Deficiência
      • Combate à Discriminação Racial
      • Política de Proteção Social
      • Política para Mulheres
      • Saúde Reprodutiva da Mulher
      • Cuidados na Primeira Infância
      • Habitação Popular
      • Controle de Poluição e Resíduos Sólidos
    • Notícias
      • Serviços para o cidadão
      • Saúde
      • Agricultura e Pecuária
      • Cidadania e Assistência Social
      • Ciência e Tecnologia
      • Comunicação
      • Cultura e Esporte
      • Economia e Gestão Pública
      • Educação e Pesquisa
      • Energia
      • Forças Armadas e Defesa Civil
      • Infraestrutura
      • Justiça e Segurança
      • Meio Ambiente
      • Trabalho e Previdência
      • Turismo
    • Galeria de Aplicativos
    • Acompanhe o Planalto
    • Navegação
      • Acessibilidade
      • Mapa do Site
      • Termo de Uso e Aviso de Privacidade
    • Consultar minhas solicitações
    • Órgãos do Governo
    • Por dentro do Gov.br
      • Dúvidas Frequentes em relação ao Portal gov.br
      • Dúvidas Frequentes da conta gov.br
      • Ajuda para Navegar o Portal
      • Conheça os elementos do Portal
      • Política de e-participação
      • Termos de Uso
      • Governo Digital
      • Guia de Edição de Serviços do Portal Gov.br
    • Canais do Executivo Federal
    • Dados do Governo Federal
      • Dados Abertos
      • Painel Estatístico de Pessoal
      • Painel de Compras do Governo Federal
      • Acesso à Informação
    • Empresas e Negócios
Links Úteis
  • Galeria de Aplicativos
  • Participe
  • Galeria de Aplicativos
  • Participe
Redes sociais
  • Facebook
  • Instagram
  • YouTube
  • Flickr
  • Twitter
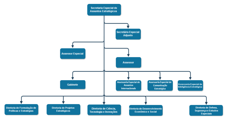
Você está aqui: Página Inicial Acesso à Informação Transparência e Prestação de Contas - PR 2021 Secretaria Especial de Assuntos Estratégicos - Relatório de Gestão Estrutura SAE 2021
Info

Estrutura SAE 2021

Compartilhe por Facebook Compartilhe por Twitter Compartilhe por LinkedIn Compartilhe por WhatsApp link para Copiar para área de transferência
Atualizado em 30/06/2022 11h25
Estrutura SAE 2021
Compartilhe por Facebook Compartilhe por Twitter Compartilhe por LinkedIn Compartilhe por WhatsApp link para Copiar para área de transferência
  • Composição
    • Ministro
    • Assistência direta ao Ministro
      • Gabinete do Ministro
      • Secretaria-Executiva
      • Consultoria Jurídica
      • Assessoria Especial de Comunicação Social
      • Assessoria Especial de Assuntos Parlamentares e Federativos
      • Assessoria Especial de Economia Solidária
      • Assessoria Especial de Assuntos Internacionais
    • Órgãos específicos singulares
      • Secretaria Nacional de Participação Social
      • Secretaria Nacional de Diálogos Sociais e Articulação de Políticas Públicas
      • Secretaria Nacional de Juventude
      • Secretaria Nacional de Relações Político-Sociais
    • Órgãos Colegiados
      • Secretaria-Executiva da Comissão Nacional para os Objetivos de Desenvolvimento Sustentável
      • Secretaria-Executiva do Conselho Nacional de Fomento e Colaboração
      • Secretaria-Executiva do Conselho Nacional de Segurança Alimentar e Nutricional
      • Secretaria-Executiva do Conselho Nacional de Juventude
      • Secretaria-Executiva da Comissão Nacional de Agroecologia e Produção Orgânica
      • Secretaria-Executiva da Comissão Nacional de População em Desenvolvimento
      • Secretaria-Executiva do Comitê Interministerial para Inclusão Socioeconômica de Catadoras e Catadores de Materiais Reutilizáveis e Recicláveis
  • Acesso à Informação
    • Institucional
      • Estrutura Organizacional
      • Competências
      • Base Jurídica da Estrutura Organizacional e das Competências
      • Principais Cargos e Respectivos Ocupantes
      • Currículos Pessoais
      • Perfil Profissional
      • Atos Normativos
      • Agenda de Autoridades
      • Agenda de Autoridades Anteriores
    • Ações e Programas
      • Carta de Serviços
      • Programas, Projetos, Ações, Obras e Atividades
      • Concessões de Recursos Financeiros ou Renúncias de Receitas
      • Governança
    • Participação Social
    • Auditorias
    • Convênios e Transferências
    • Receitas e Despesas
    • Licitações e Contratos
    • Servidores
    • Informações Classificadas e Desclassificadas
    • Serviço de Informação ao Cidadão - SIC
    • Perguntas Frequentes
    • Dados Abertos
  • Assuntos
    • Caravana Interministerial
    • COP 30
    • Cúpula de G20 Social
    • Diálogos Amazônicos
    • Juventude
    • Mercosul Social
    • Parcerias com a Sociedade Civil
    • PPA Participativo
    • Pró-Catadores
    • PRONARA
  • Conselhos e Comissões
    • CIISC
    • CONFOCO
    • Consea
    • Conselho de Participação Social
    • CNAPO
    • CNODS
    • CNPD
    • Conselho Federal de Participação Social da Bacia do Rio Doce
  • Centrais de Conteúdo
  • Canais de Atendimento
    • Área de imprensa
    • Ouvidoria
    • Fale Conosco
  • Peticionamento Eletrônico – Usuário Externo
  • Termo de uso e Política de Privacidade
  • Pesquisa de satisfação Governo do Brasil na Rua
Redefinir Cookies
Redes sociais
  • Facebook
  • Instagram
  • YouTube
  • Flickr
  • Twitter
Acesso àInformação
Todo o conteúdo deste site está publicado sob a licença Creative Commons Atribuição-SemDerivações 3.0 Não Adaptada.
Voltar ao topo da página
Fale Agora Refazer a busca