Submeta o seu projeto ao CEP-INCA
Guia de submissão de projetos ao Comitê de Ética em Pesquisa do INCA
Publicado em
14/08/2022 13h03
Atualizado em
14/08/2022 13h19
O protocolo a ser submetido à revisão ética somente será apreciado se for apresentada toda documentação solicitada pelo Sistema CEP/CONEP, considerada a natureza e as especificidades de cada pesquisa.
Sendo considerada pesquisa, o processo formal e sistemático que visa à produção, ao avanço do conhecimento e/ou à obtenção de respostas para problemas mediante emprego de método científico.
Lembramos que a Plataforma Brasil é o sistema oficial de lançamento de pesquisas para análise e monitoramento do Sistema CEP/CONEP.
Segundo a Resolução CNS 466/2012, cabe ao pesquisador:
- apresentar o protocolo devidamente instruído ao CEP ou à CONEP, aguardando a decisão de aprovação ética, antes de iniciar a pesquisa;
- elaborar o Termo de Consentimento Livre e Esclarecido ou Termo de Assentimento;
- desenvolver o projeto conforme delineado;
- elaborar e apresentar os relatórios parciais e final;
- apresentar dados solicitados pelo CEP ou pela CONEP a qualquer momento;
- manter os dados da pesquisa em arquivo, físico ou digital, sob sua guarda e responsabilidade, por um período de 5 anos após o término da pesquisa;
- encaminhar os resultados da pesquisa para publicação, com os devidos créditos aos pesquisadores associados e ao pessoal técnico integrante do projeto; e
- justificar fundamentadamente, perante o CEP ou a CONEP, interrupção do projeto ou a não publicação dos resultados.
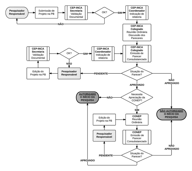
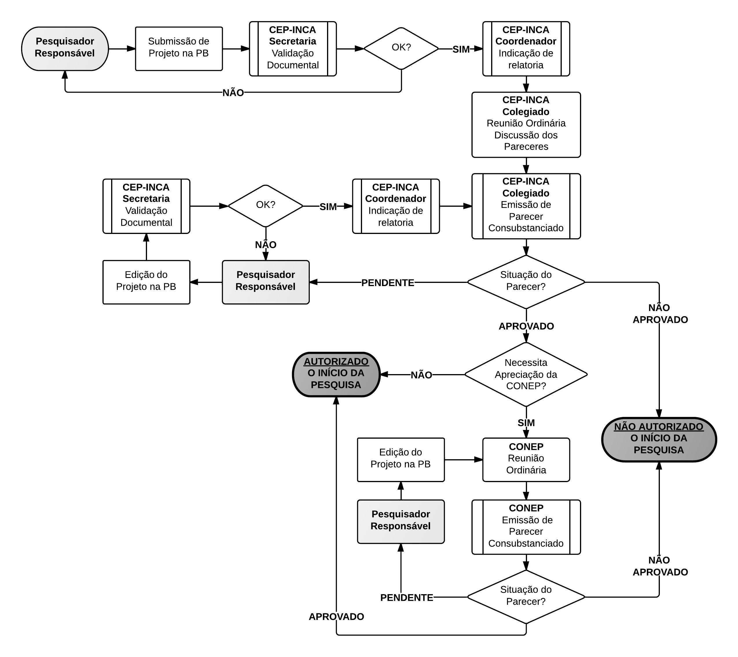
Fluxo de tramitação dos projetos de Pesquisa na Plataforma Brasil
Fluxo estudos unicêntricos
Fluxo estudos multicêntricos
Fluxo estudos com coparticipação


