Defesa e Qualificação
Baixe aqui toda a documentação necessária
Envie o formulário preenchido juntamente com a solicitação de agendamento de qualificação/defesa para o seguinte endereço de e-mail: ppgcan@inca.gov.br.
Informações sobre a solicitação da Qualificação
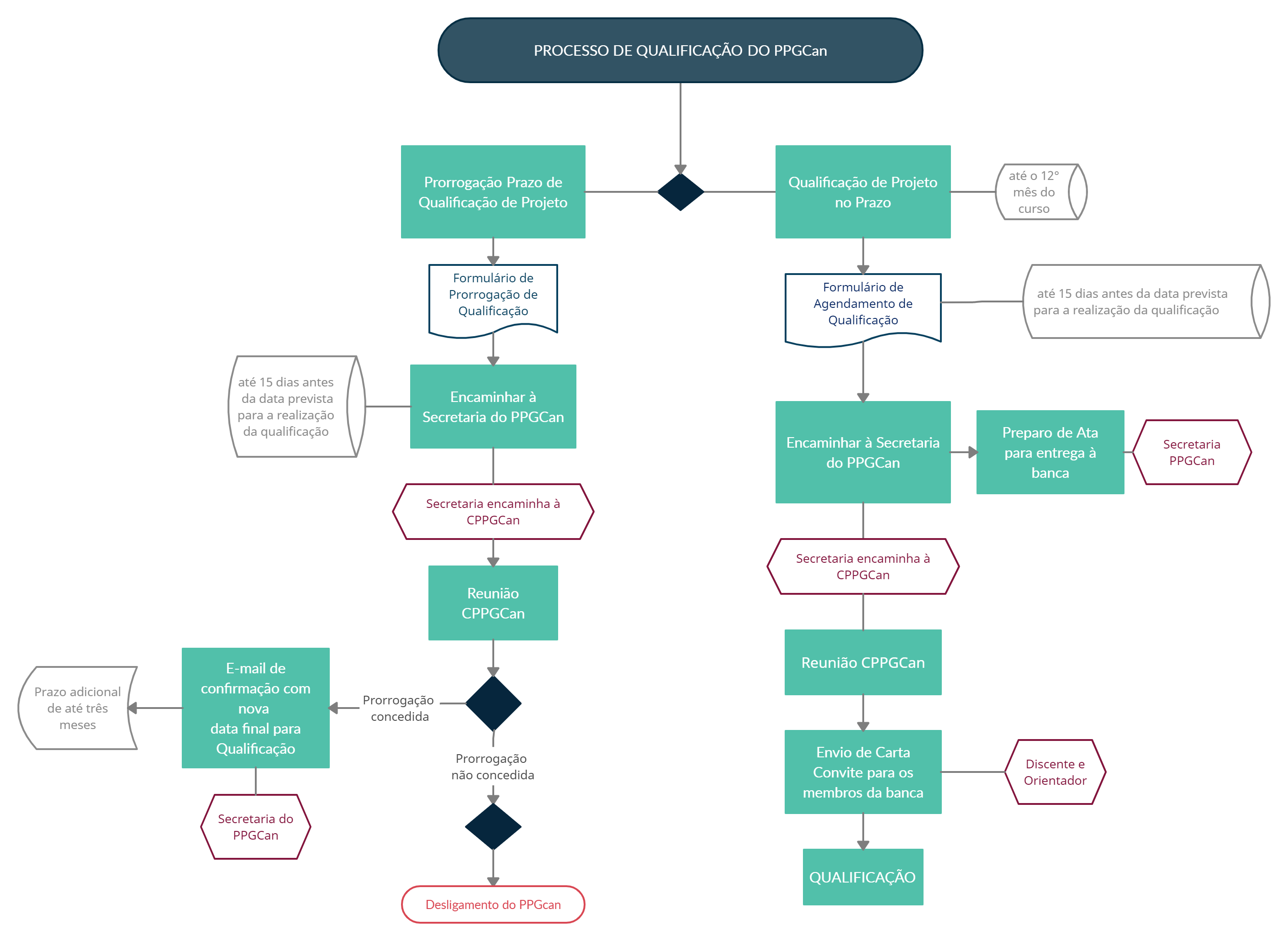
O exame de qualificação do projeto deverá se realizar até o 12.° mês do curso e o discente já deverá ter cursado as disciplinas obrigatórias do programa, salvo em caso de disciplinas obrigatórias previstas para o segundo ano.
Caso o discente não realize a qualificação no período previsto, poderá requerer para a CPPGCan um prazo adicional de três meses, findos os quais, se não tiver prestado o exame, será desligado do programa.
O pedido de exame de qualificação, assinado pelo discente e orientador, deve ser encaminhado à secretaria do PPGCan da Coens do INCA, até 15 dias antes da data prevista para realização da qualificação, para apreciação e aprovação da CPPGCan.
O exame de qualificação será efetuado na presença de uma banca composta de, no mínimo, três professores doutores, incluindo o orientador.
Ao menos um dos membros deverá ser externo aos quadros do programa e do INCA.
Em situações excepcionais, o coorientador poderá substituir o orientador na composição da banca, desde que a solicitação tenha sido protocolada e aprovada pela CPPGCan.
Deverá ser indicado um professor doutor suplente, para o caso de impedimento de participação de um dos membros.
Em caso de reprovação, novo exame deverá ser realizado no prazo máximo de 90 dias. O não cumprimento desse prazo ou uma nova reprovação implicam o desligamento do discente do curso.
Informações sobre a solicitação da Defesa
Só poderá requerer defesa do trabalho de conclusão do curso o discente que tenha obtido a carga horária mínima prevista no regimento alcançando o desempenho exigido.
Os trabalhos de conclusão deverão ser encaminhados, com anuência do orientador, à secretaria do PPGCan da COENS do INCA pelo candidato, com antecedência mínima de 30 dias da data prevista para a defesa, para seguir os trâmites estabelecidos pela CPPGCan.
A defesa do trabalho será efetuada na presença de uma banca examinadora composta de, no mínimo, três professores doutores, incluindo o orientador. Sendo ao menos um dos membros deverá ser externo aos quadros do Programa e do INCA.
O orientador será considerado o presidente da banca examinadora. Em situações excepcionais, o coorientador poderá substituir o orientador, desde que a solicitação tenha sido protocolada e aprovada pela CPPGCan.
Deverão ser indicados dois professores doutores suplentes, um interno e um externo do PPGCan e ao INCA, para caso de impedimento de participação de um dos membros.
O ato de defesa do trabalho de conclusão do curso será realizado em sessão pública, em local e data marcados pela CPPGCan.
O ato de defesa do trabalho de conclusão e seu resultado serão registrados em ata, de acordo com as instruções definidas pela CPPGCan.
O discente que não realizar a defesa no período previsto, poderá requerer para a CPPGCan, mediante justificativa e relatório devidamente assinado pelo orientador um prazo adicional. Findos os prazos, se não tiver realizado a defesa, será desligado do programa.
Videoconferência:
Serão admitidas defesas e qualificações por intermédio de videoconferência, desde que comprovada a impossibilidade de sua realização presencial.
Para obter mais informações, consulte o regimento.
