Ir para o Conteúdo 1 Ir para a Página Inicial 2 Ir para o menu de Navegação 3 Ir para a Busca 4 Ir para o Mapa do site 5
Abrir menu principal de navegação
Funarte
Termos mais buscados
  • imposto de renda
  • assinatura
  • inss
  • mei
  • Simples Nacional
Termos mais buscados
  • imposto de renda
  • assinatura
  • inss
  • Acesso à Informação (LAI)
    • Institucional
      • Apresentação
      • Estrutura Organizacional
      • Competências
      • Base Jurídica
      • Quem é Quem
      • Horário de Atendimento
      • Governança Institucional
      • Comissão de Ética da Funarte
      • Representações Regionais
      • Cedoc
    • Ações e Programas
    • Participação Social
      • Ouvidoria
    • Auditorias
      • Processos de Auditorias Anuais de Contas
      • Auditoria Interna
      • Auditorias Realizadas pela Controladoria-Geral da União (CGU)
    • Corregedoria
      • Relatórios
    • Convênios e Transferências
      • Convênios e Instrumentos Congêneres
      • Termos de Execução Descentralizada (TED)
      • Termos aditivos
      • Dispensa de Celebração de Termo de Execução Descentralizada
    • Receitas e Despesas
      • Despesas com Ações de Desenvolvimento de Pessoas
      • Relatórios - 2000 a 2020
      • Receitas e Despesas
    • Privacidade e Proteção de Dados
      • Programa de Governança em Privacidade - PGP
      • Instituição do Comitê de Privacidade e Proteção de Dados Pessoais
    • Licitações e Contratos
      • Portal da Transparência
      • Concorrência
      • Contratações Diretas
      • Contratos
      • Convite
      • Plano de Contratações Anuais
      • Plano de Logística Sustentável
      • Pregões
      • Tomada de Preços
      • Edital de Notificação
      • Código de Ética e Conduta do Pregoeiro e Equipe de Apoio
    • Emissão / Pagamento GRU
    • Funarte em números
    • Demonstrações Contábeis
    • Servidores
      • Empregados Terceirizados
    • Informações Classificadas
    • Transparência e Prestação de Contas
      • Exercício 2025
      • Exercício 2024
      • Exercício 2023
      • Exercício 2022
      • Exercício 2021
      • Exercício 2020
    • Serviços de Informação ao Cidadão – SIC
    • Painel Lei de Acesso à Informação
    • Fala.BR
    • Perguntas Frequentes
      • Espaços Culturais
      • Ouvidoria
      • Espaços Culturais
      • Lei de Acesso à Informação - LAI
      • Busca LAI
      • Perguntas e Respostas da Lei de Acesso à Informação - LAI
    • Dados Abertos
      • Dados Abertos
    • Editais de Movimentação
      • Seleção para cargo de Analista Administrativo (COGEPE) - GSISTE - Nível Superior
      • Edital 529/2025 - Analista - Divisão de Cadastro e Pagamento. DICAP
      • Edital nº 478/2025 - Divisão de Engenharia ( Engenheiro Civil)
      • Edital No. 413/2025 - Analista Administrativo - Divisão de Cadastro e Pagamento / Dicap (CANCELADO
      • Edital nº 410/2025 - CD-SP - Administrador (São Paulo)
      • Edital No. 409/2025, Coordenação de Orçamento, Finanças e Contabilidade - Cofin
    • Boletim Interno de Pessoal
      • 2023
      • 2022
      • 2021
      • 2024
      • 2025
      • 2026
    • Sistema Eletrônico de Informações - SEI
      • Pesquisa Pública do SEI
      • Reestruturação das Unidades Administrativas
  • Áreas Artísticas
    • Artes Visuais
    • Circo
    • Dança
    • Música
    • Teatro
  • Assuntos
    • Notícias
      • Todas as Notícias
      • Notícias por tema
      • Notícias Antigas
    • Discursos da Presidenta
    • Brasil das Artes: Uma Política Nacional - Texto-base
      • “Brasil das Artes: Uma Política Nacional” - Texto-base
    • Funarte 50 anos
    • Pesquisa Fomento às Artes no Brasil
    • Fomento às Artes - Balanços
    • Espaços Culturais
    • Edições Funarte
      • Solicitar doação de livro publicado pelas Edições Funarte
      • Livraria
    • Documentos Históricos
    • Pesquisa Artes Visuais
      • Consultar Catálogos - Salão Nacional de Artes Plásticas 1978-1995
      • Consultar os catálogos da Rede Nacional FUNARTE de Artes Visuais oriundos dos projetos apoiados na 9º e 10º edições do Programa Rede Nacional Funarte Artes Visuais
      • Consultar Dicionário Técnico da Fotografia Clássica
    • Programação Funarte
    • Centro de Pesquisa e Memória do Teatro de Arena e da Cena Ativista do Brasil
  • Canais de Atendimento
    • Fale Conosco
    • Carta de Serviços ao Cidadão
      • Carta de Serviços ao Cidadão
    • Ouvidoria
      • Certificados do Ouvidor
  • Composição
    • Ministério da Cultura
    • Presidência I PRESI
      • Chefia de Gabinete I CGAB
      • Procuradoria Federal | PF-FUNARTE
      • Auditoria Interna | AUDIT
      • Ouvidoria I OUV
      • Corregedoria I CORREG
      • Coordenação-Geral de Comunicação I CGCOM
      • Coordenação-Geral de Difusão I CGDIF
    • Diretoria Executiva I DIREX
      • Coordenação-Geral de Fomento I CGF
      • Coordenação-Geral de Patrimônio e Tecnologia I CGPT
      • Coordenação-Geral de Orçamento e Administração | CGOA
      • Coordenação de Planejamento e Governança I COPLAG
      • Comissão de Ética da Funarte | CEF
    • Centro de Artes Visuais | CEAV
      • Coordenação de Programas para as Artes Visuais | COPAV
      • Coordenação Setorial de Artes Visuais | COAV
    • Centro de Circo I CECIRCO
      • Coordenação de Programas para o Circo I COPCIRCO
      • Coordenação da Escola Nacional de Circo Luiz Olimecha I ENCLO
    • Centro de Dança | CEDANÇA
      • Coordenação de Programas para a Dança I COPDANÇA
      • Coordenação Setorial de Dança I CODANÇA
      • Setor do Teatro Cacilda Becker I STCB
    • Centro de Música | CEMUS
      • Coordenação de Programas para Música | COPMUS
      • Coordenação Setorial de Música Popular | COMUSP
      • Coordenação Setorial de Ópera e Música Concerto | COMUC
    • Centro de Teatro | CETEATRO
      • Coordenação de Programas para o Teatro I COPTEATRO
      • Coordenação Setorial de Teatro I COTEATRO
      • Setor do Teatro Dulcina I STD
      • Setor do Teatro Glauce Rocha I STGR
      • Setor do Teatro de Arena Eugênio Kusnet I STARENA
    • Diretoria de Memória, Pesquisa e Produção de Conteúdos | DIMEMO
      • Coordenação do Centro de Documentação e Pesquisa | CEDOC
      • Coordenação de Programas para Pesquisa e Produção de Conteúdos | COPCON
  • Fomento às Artes
    • Editais abertos
      • Programa Funarte Aberta
      • Prêmio Ibero-Americano de Dança
    • Editais em andamento
      • Programa Funarte de Difusão Nacional 2025
      • Bolsa Funarte de Mobilidade Artística Internacional
    • 2026
      • Programa Funarte Aberta
      • Prêmio Ibero-Americano de Dança
    • 2025
      • Programa Funarte de Difusão Nacional 2025
      • Programa Funarte Brasil Conexões Internacionais
      • Prêmio Funarte Mestras e Mestres das Artes 2025
      • Programa Funarte de Apoio a Ações Continuadas 2025
      • Bolsa de Investigação Magaly Muguercia 2025-2027
      • Programa Ibercena - Convocatória 2025-2026
      • Programa Ibercena - Confluências das Artes Cênicas Afro Ibero-americanas e da Diáspora
      • BOLSA FUNARTE BRASIL CONEXÕES INTERNACIONAIS 2025 - TEMPORADA CULTURAL BRASIL-FRANÇA: Participação de jovens criadores(as) no Festival OFF Avignon e na Bienal de Dança de Lyon
      • BOLSA FUNARTE BRASIL CONEXÕES INTERNACIONAIS 2025 TEMPORADA CULTURAL BRASIL-FRANÇA: Participação em eventos
      • Programa Ibermúsicas - Convocatórias 2025
      • Chamamento Público PQBrasil 2027 - Quadrienal de Praga
    • 2024
      • Programa Funarte Aberta 2025 - Ocupação dos Espaços Culturais da Funarte no Rio de Janeiro
      • Programa Funarte Aberta 2025 - Ocupação dos Espaços Culturais da Funarte MG E SP
      • Processo Seletivo para Ingresso no Curso Técnico em Artes Circenses da Escola Nacional de Circo Luiz Olimecha (ENCLO) - Turma 2025-2026 / Bolsa Cultural
      • Prêmio Funarte Marc Ferrez de Fotografia – 17ª Edição
      • Bolsa Funarte Residência Artística na ENCLO
      • Programa Retomada Cultural RS - Bolsa Funarte de Apoio a Ações Artísticas Continuadas 2024
      • Bolsa Funarte Brasil Conexões Internacionais 2024
      • Programa Ibercena 2024
      • Edital de Mobilidade Cultural - MinC / Funarte - Programa de Intercâmbio Cultural
    • 2023
    • 2022
    • 2021
    • Editais Anteriores
  • Central de Conteúdo
    • Plataforma Rede das Artes
    • Documentos dos Encontros Nacionais de Políticas para as Artes
    • Marcas e Logotipos
    • Programa Nacional de Apoio à Cultura - PRONAC
    • Incentivo e Apoio às Artes
    • Divisão de Preservação - DIPRE
    • Solicitar Reprodução de Acervo do Centro de Documentação
  • Serviços
  • GOV.BR
    • Serviços
      • Buscar serviços por
        • Categorias
        • Órgãos
        • Estados
      • Serviços por público alvo
        • Cidadãos
        • Empresas
        • Órgãos e Entidades Públicas
        • Demais segmentos (ONGs, organizações sociais, etc)
        • Servidor Público
    • Temas em Destaque
      • Orçamento Nacional
      • Redes de Atendimento do Governo Federal
      • Proteção de Dados Pessoais
      • Serviços para Imigrantes
      • Política e Orçamento Educacionais
      • Educação Profissional e Tecnológica
      • Educação Profissional para Jovens e Adultos
      • Trabalho e Emprego
      • Serviços para Pessoas com Deficiência
      • Combate à Discriminação Racial
      • Política de Proteção Social
      • Política para Mulheres
      • Saúde Reprodutiva da Mulher
      • Cuidados na Primeira Infância
      • Habitação Popular
      • Controle de Poluição e Resíduos Sólidos
    • Notícias
      • Serviços para o cidadão
      • Saúde
      • Agricultura e Pecuária
      • Cidadania e Assistência Social
      • Ciência e Tecnologia
      • Comunicação
      • Cultura e Esporte
      • Economia e Gestão Pública
      • Educação e Pesquisa
      • Energia
      • Forças Armadas e Defesa Civil
      • Infraestrutura
      • Justiça e Segurança
      • Meio Ambiente
      • Trabalho e Previdência
      • Turismo
    • Galeria de Aplicativos
    • Acompanhe o Planalto
    • Navegação
      • Acessibilidade
      • Mapa do Site
      • Termo de Uso e Aviso de Privacidade
    • Consultar minhas solicitações
    • Órgãos do Governo
    • Por dentro do Gov.br
      • Dúvidas Frequentes em relação ao Portal gov.br
      • Dúvidas Frequentes da conta gov.br
      • Ajuda para Navegar o Portal
      • Conheça os elementos do Portal
      • Política de e-participação
      • Termos de Uso
      • Governo Digital
      • Guia de Edição de Serviços do Portal Gov.br
    • Canais do Executivo Federal
    • Dados do Governo Federal
      • Dados Abertos
      • Painel Estatístico de Pessoal
      • Painel de Compras do Governo Federal
      • Acesso à Informação
    • Empresas e Negócios
Links Úteis
  • Galeria de Aplicativos
  • Participe
  • Galeria de Aplicativos
  • Participe
Redes sociais
  • Twitter
  • YouTube
  • Facebook
  • Flickr
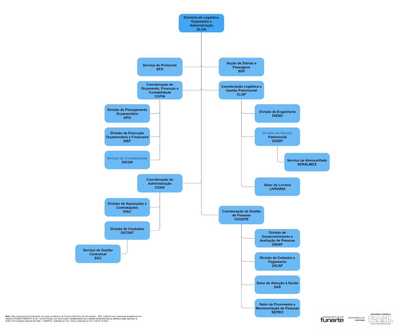
Você está aqui: Página Inicial Acesso à Informação (LAI) Transparência e Prestação de Contas Exercício 2024 Responsabilização Estrutura Organizacional Diretoria de Logística, Orçamento e Administração (DLOA)
Info

Diretoria de Logística, Orçamento e Administração (DLOA)

Compartilhe por Facebook Compartilhe por Twitter Compartilhe por LinkedIn Compartilhe por WhatsApp link para Copiar para área de transferência
Publicado em 24/10/2023 14h18 Atualizado em 14/03/2025 18h25
DLOA Estrutura Organizacional Funarte
Diretoria de Logística, Orçamento e Administração
« Anterior Próximo »  
Compartilhe por Facebook Compartilhe por Twitter Compartilhe por LinkedIn Compartilhe por WhatsApp link para Copiar para área de transferência
  • Acesso à Informação (LAI)
    • Institucional
      • Apresentação
      • Estrutura Organizacional
      • Competências
      • Base Jurídica
      • Quem é Quem
      • Horário de Atendimento
      • Governança Institucional
      • Comissão de Ética da Funarte
      • Representações Regionais
      • Cedoc
    • Ações e Programas
    • Participação Social
      • Ouvidoria
    • Auditorias
      • Processos de Auditorias Anuais de Contas
      • Auditoria Interna
      • Auditorias Realizadas pela Controladoria-Geral da União (CGU)
    • Corregedoria
      • Relatórios
    • Convênios e Transferências
      • Convênios e Instrumentos Congêneres
      • Termos de Execução Descentralizada (TED)
      • Termos aditivos
      • Dispensa de Celebração de Termo de Execução Descentralizada
    • Receitas e Despesas
      • Despesas com Ações de Desenvolvimento de Pessoas
      • Relatórios - 2000 a 2020
      • Receitas e Despesas
    • Privacidade e Proteção de Dados
      • Programa de Governança em Privacidade - PGP
      • Instituição do Comitê de Privacidade e Proteção de Dados Pessoais
    • Licitações e Contratos
      • Portal da Transparência
      • Concorrência
      • Contratações Diretas
      • Contratos
      • Convite
      • Plano de Contratações Anuais
      • Plano de Logística Sustentável
      • Pregões
      • Tomada de Preços
      • Edital de Notificação
      • Código de Ética e Conduta do Pregoeiro e Equipe de Apoio
    • Emissão / Pagamento GRU
    • Funarte em números
    • Demonstrações Contábeis
    • Servidores
      • Empregados Terceirizados
    • Informações Classificadas
    • Transparência e Prestação de Contas
      • Exercício 2025
      • Exercício 2024
      • Exercício 2023
      • Exercício 2022
      • Exercício 2021
      • Exercício 2020
    • Serviços de Informação ao Cidadão – SIC
    • Painel Lei de Acesso à Informação
    • Fala.BR
    • Perguntas Frequentes
      • Espaços Culturais
      • Ouvidoria
      • Espaços Culturais
      • Lei de Acesso à Informação - LAI
      • Busca LAI
      • Perguntas e Respostas da Lei de Acesso à Informação - LAI
    • Dados Abertos
      • Dados Abertos
    • Editais de Movimentação
      • Seleção para cargo de Analista Administrativo (COGEPE) - GSISTE - Nível Superior
      • Edital 529/2025 - Analista - Divisão de Cadastro e Pagamento. DICAP
      • Edital nº 478/2025 - Divisão de Engenharia ( Engenheiro Civil)
      • Edital No. 413/2025 - Analista Administrativo - Divisão de Cadastro e Pagamento / Dicap (CANCELADO
      • Edital nº 410/2025 - CD-SP - Administrador (São Paulo)
      • Edital No. 409/2025, Coordenação de Orçamento, Finanças e Contabilidade - Cofin
    • Boletim Interno de Pessoal
      • 2023
      • 2022
      • 2021
      • 2024
      • 2025
      • 2026
    • Sistema Eletrônico de Informações - SEI
      • Pesquisa Pública do SEI
      • Reestruturação das Unidades Administrativas
  • Áreas Artísticas
    • Artes Visuais
    • Circo
    • Dança
    • Música
    • Teatro
  • Assuntos
    • Notícias
      • Todas as Notícias
      • Notícias por tema
      • Notícias Antigas
    • Discursos da Presidenta
    • Brasil das Artes: Uma Política Nacional - Texto-base
      • “Brasil das Artes: Uma Política Nacional” - Texto-base
    • Funarte 50 anos
    • Pesquisa Fomento às Artes no Brasil
    • Fomento às Artes - Balanços
    • Espaços Culturais
    • Edições Funarte
      • Solicitar doação de livro publicado pelas Edições Funarte
      • Livraria
    • Documentos Históricos
    • Pesquisa Artes Visuais
      • Consultar Catálogos - Salão Nacional de Artes Plásticas 1978-1995
      • Consultar os catálogos da Rede Nacional FUNARTE de Artes Visuais oriundos dos projetos apoiados na 9º e 10º edições do Programa Rede Nacional Funarte Artes Visuais
      • Consultar Dicionário Técnico da Fotografia Clássica
    • Programação Funarte
    • Centro de Pesquisa e Memória do Teatro de Arena e da Cena Ativista do Brasil
  • Canais de Atendimento
    • Fale Conosco
    • Carta de Serviços ao Cidadão
      • Carta de Serviços ao Cidadão
    • Ouvidoria
      • Certificados do Ouvidor
  • Composição
    • Ministério da Cultura
    • Presidência I PRESI
      • Chefia de Gabinete I CGAB
      • Procuradoria Federal | PF-FUNARTE
      • Auditoria Interna | AUDIT
      • Ouvidoria I OUV
      • Corregedoria I CORREG
      • Coordenação-Geral de Comunicação I CGCOM
      • Coordenação-Geral de Difusão I CGDIF
    • Diretoria Executiva I DIREX
      • Coordenação-Geral de Fomento I CGF
      • Coordenação-Geral de Patrimônio e Tecnologia I CGPT
      • Coordenação-Geral de Orçamento e Administração | CGOA
      • Coordenação de Planejamento e Governança I COPLAG
      • Comissão de Ética da Funarte | CEF
    • Centro de Artes Visuais | CEAV
      • Coordenação de Programas para as Artes Visuais | COPAV
      • Coordenação Setorial de Artes Visuais | COAV
    • Centro de Circo I CECIRCO
      • Coordenação de Programas para o Circo I COPCIRCO
      • Coordenação da Escola Nacional de Circo Luiz Olimecha I ENCLO
    • Centro de Dança | CEDANÇA
      • Coordenação de Programas para a Dança I COPDANÇA
      • Coordenação Setorial de Dança I CODANÇA
      • Setor do Teatro Cacilda Becker I STCB
    • Centro de Música | CEMUS
      • Coordenação de Programas para Música | COPMUS
      • Coordenação Setorial de Música Popular | COMUSP
      • Coordenação Setorial de Ópera e Música Concerto | COMUC
    • Centro de Teatro | CETEATRO
      • Coordenação de Programas para o Teatro I COPTEATRO
      • Coordenação Setorial de Teatro I COTEATRO
      • Setor do Teatro Dulcina I STD
      • Setor do Teatro Glauce Rocha I STGR
      • Setor do Teatro de Arena Eugênio Kusnet I STARENA
    • Diretoria de Memória, Pesquisa e Produção de Conteúdos | DIMEMO
      • Coordenação do Centro de Documentação e Pesquisa | CEDOC
      • Coordenação de Programas para Pesquisa e Produção de Conteúdos | COPCON
  • Fomento às Artes
    • Editais abertos
      • Programa Funarte Aberta
      • Prêmio Ibero-Americano de Dança
    • Editais em andamento
      • Programa Funarte de Difusão Nacional 2025
      • Bolsa Funarte de Mobilidade Artística Internacional
    • 2026
      • Programa Funarte Aberta
      • Prêmio Ibero-Americano de Dança
    • 2025
      • Programa Funarte de Difusão Nacional 2025
      • Programa Funarte Brasil Conexões Internacionais
      • Prêmio Funarte Mestras e Mestres das Artes 2025
      • Programa Funarte de Apoio a Ações Continuadas 2025
      • Bolsa de Investigação Magaly Muguercia 2025-2027
      • Programa Ibercena - Convocatória 2025-2026
      • Programa Ibercena - Confluências das Artes Cênicas Afro Ibero-americanas e da Diáspora
      • BOLSA FUNARTE BRASIL CONEXÕES INTERNACIONAIS 2025 - TEMPORADA CULTURAL BRASIL-FRANÇA: Participação de jovens criadores(as) no Festival OFF Avignon e na Bienal de Dança de Lyon
      • BOLSA FUNARTE BRASIL CONEXÕES INTERNACIONAIS 2025 TEMPORADA CULTURAL BRASIL-FRANÇA: Participação em eventos
      • Programa Ibermúsicas - Convocatórias 2025
      • Chamamento Público PQBrasil 2027 - Quadrienal de Praga
    • 2024
      • Programa Funarte Aberta 2025 - Ocupação dos Espaços Culturais da Funarte no Rio de Janeiro
      • Programa Funarte Aberta 2025 - Ocupação dos Espaços Culturais da Funarte MG E SP
      • Processo Seletivo para Ingresso no Curso Técnico em Artes Circenses da Escola Nacional de Circo Luiz Olimecha (ENCLO) - Turma 2025-2026 / Bolsa Cultural
      • Prêmio Funarte Marc Ferrez de Fotografia – 17ª Edição
      • Bolsa Funarte Residência Artística na ENCLO
      • Programa Retomada Cultural RS - Bolsa Funarte de Apoio a Ações Artísticas Continuadas 2024
      • Bolsa Funarte Brasil Conexões Internacionais 2024
      • Programa Ibercena 2024
      • Edital de Mobilidade Cultural - MinC / Funarte - Programa de Intercâmbio Cultural
    • 2023
    • 2022
    • 2021
    • Editais Anteriores
  • Central de Conteúdo
    • Plataforma Rede das Artes
    • Documentos dos Encontros Nacionais de Políticas para as Artes
    • Marcas e Logotipos
    • Programa Nacional de Apoio à Cultura - PRONAC
    • Incentivo e Apoio às Artes
    • Divisão de Preservação - DIPRE
    • Solicitar Reprodução de Acervo do Centro de Documentação
  • Serviços
Redefinir Cookies
Redes sociais
  • Twitter
  • YouTube
  • Facebook
  • Flickr
Acesso àInformação
Todo o conteúdo deste site está publicado sob a licença Creative Commons Atribuição-SemDerivações 3.0 Não Adaptada.
Voltar ao topo da página
Fale Agora Refazer a busca