Ir para o Conteúdo 1 Ir para a Página Inicial 2 Ir para o menu de Navegação 3 Ir para a Busca 4 Ir para o Mapa do site 5
Abrir menu principal de navegação
Secretaria-Geral
Termos mais buscados
  • imposto de renda
  • assinatura
  • inss
  • mei
  • Simples Nacional
Termos mais buscados
  • imposto de renda
  • assinatura
  • inss
  • Composição
    • Ministro
    • Assistência direta ao Ministro
      • Gabinete do Ministro
      • Secretaria-Executiva
      • Consultoria Jurídica
      • Assessoria Especial de Comunicação Social
      • Assessoria Especial de Assuntos Parlamentares e Federativos
      • Assessoria Especial de Economia Solidária
      • Assessoria Especial de Assuntos Internacionais
    • Órgãos específicos singulares
      • Secretaria Nacional de Participação Social
      • Secretaria Nacional de Diálogos Sociais e Articulação de Políticas Públicas
      • Secretaria Nacional de Juventude
      • Secretaria Nacional de Relações Político-Sociais
    • Órgãos Colegiados
      • Secretaria-Executiva da Comissão Nacional para os Objetivos de Desenvolvimento Sustentável
      • Secretaria-Executiva do Conselho Nacional de Fomento e Colaboração
      • Secretaria-Executiva do Conselho Nacional de Segurança Alimentar e Nutricional
      • Secretaria-Executiva do Conselho Nacional de Juventude
      • Secretaria-Executiva da Comissão Nacional de Agroecologia e Produção Orgânica
      • Secretaria-Executiva da Comissão Nacional de População em Desenvolvimento
      • Secretaria-Executiva do Comitê Interministerial para Inclusão Socioeconômica de Catadoras e Catadores de Materiais Reutilizáveis e Recicláveis
  • Acesso à Informação
    • Institucional
      • Estrutura Organizacional
      • Competências
      • Base Jurídica da Estrutura Organizacional e das Competências
      • Principais Cargos e Respectivos Ocupantes
      • Currículos Pessoais
      • Perfil Profissional
      • Atos Normativos
      • Agenda de Autoridades
      • Agenda de Autoridades Anteriores
    • Ações e Programas
      • Carta de Serviços
      • Programas, Projetos, Ações, Obras e Atividades
      • Concessões de Recursos Financeiros ou Renúncias de Receitas
      • Governança
    • Participação Social
    • Auditorias
    • Convênios e Transferências
    • Receitas e Despesas
    • Licitações e Contratos
    • Servidores
    • Informações Classificadas e Desclassificadas
    • Serviço de Informação ao Cidadão - SIC
    • Perguntas Frequentes
    • Dados Abertos
  • Assuntos
    • Caravana Interministerial
    • COP 30
    • Cúpula de G20 Social
    • Diálogos Amazônicos
    • Juventude
    • Mercosul Social
    • Parcerias com a Sociedade Civil
    • PPA Participativo
    • Pró-Catadores
    • PRONARA
    • ONJ - Observatório Nacional das Juventudes
  • Conselhos e Comissões
    • CIISC
    • CONFOCO
    • Consea
    • Conselho de Participação Social
    • CNAPO
    • CNODS
    • CNPD
    • Conselho Federal de Participação Social da Bacia do Rio Doce
  • Centrais de Conteúdo
  • Canais de Atendimento
    • Área de imprensa
    • Ouvidoria
    • Fale Conosco
  • Peticionamento Eletrônico – Usuário Externo
  • Termo de uso e Política de Privacidade
  • Pesquisa de satisfação Governo do Brasil na Rua
  • GOV.BR
    • Serviços
      • Buscar serviços por
        • Categorias
        • Órgãos
        • Estados
      • Serviços por público alvo
        • Cidadãos
        • Empresas
        • Órgãos e Entidades Públicas
        • Demais segmentos (ONGs, organizações sociais, etc)
        • Servidor Público
    • Temas em Destaque
      • Orçamento Nacional
      • Redes de Atendimento do Governo Federal
      • Proteção de Dados Pessoais
      • Serviços para Imigrantes
      • Política e Orçamento Educacionais
      • Educação Profissional e Tecnológica
      • Educação Profissional para Jovens e Adultos
      • Trabalho e Emprego
      • Serviços para Pessoas com Deficiência
      • Combate à Discriminação Racial
      • Política de Proteção Social
      • Política para Mulheres
      • Saúde Reprodutiva da Mulher
      • Cuidados na Primeira Infância
      • Habitação Popular
      • Controle de Poluição e Resíduos Sólidos
    • Notícias
      • Serviços para o cidadão
      • Saúde
      • Agricultura e Pecuária
      • Cidadania e Assistência Social
      • Ciência e Tecnologia
      • Comunicação
      • Cultura e Esporte
      • Economia e Gestão Pública
      • Educação e Pesquisa
      • Energia
      • Forças Armadas e Defesa Civil
      • Infraestrutura
      • Justiça e Segurança
      • Meio Ambiente
      • Trabalho e Previdência
      • Turismo
    • Galeria de Aplicativos
    • Acompanhe o Planalto
    • Navegação
      • Acessibilidade
      • Mapa do Site
      • Termo de Uso e Aviso de Privacidade
    • Consultar minhas solicitações
    • Órgãos do Governo
    • Por dentro do Gov.br
      • Dúvidas Frequentes em relação ao Portal gov.br
      • Dúvidas Frequentes da conta gov.br
      • Ajuda para Navegar o Portal
      • Conheça os elementos do Portal
      • Política de e-participação
      • Termos de Uso
      • Governo Digital
      • Guia de Edição de Serviços do Portal Gov.br
    • Canais do Executivo Federal
    • Dados do Governo Federal
      • Dados Abertos
      • Painel Estatístico de Pessoal
      • Painel de Compras do Governo Federal
      • Acesso à Informação
    • Empresas e Negócios
Links Úteis
  • Galeria de Aplicativos
  • Participe
  • Galeria de Aplicativos
  • Participe
Redes sociais
  • Facebook
  • Instagram
  • YouTube
  • Flickr
  • Twitter
  • TikTok
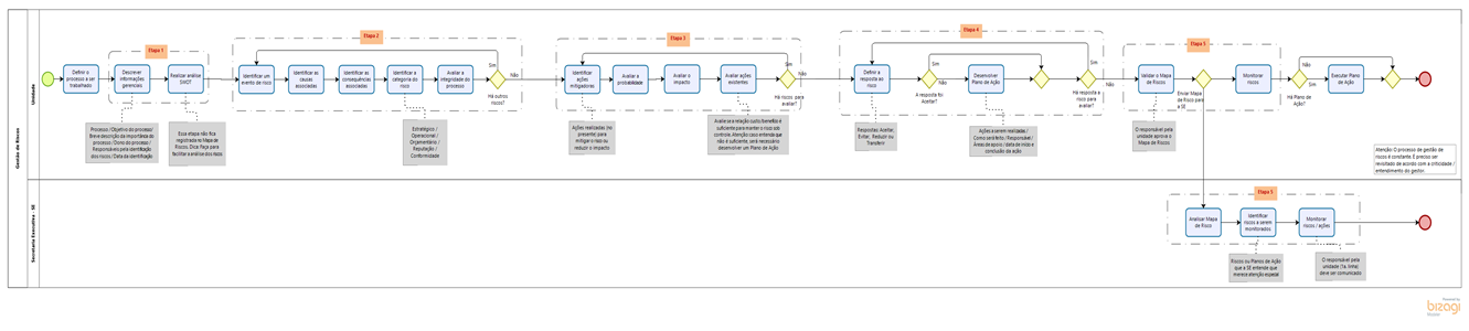
Você está aqui: Página Inicial Acesso à Informação Transparência e Prestação de Contas - PR 2020 Secretaria de Governo - Relatório de Gestão CSEGOVProcessoRisco.png
Info

CSEGOVProcessoRisco.png

Compartilhe por Facebook Compartilhe por Twitter Compartilhe por LinkedIn Compartilhe por WhatsApp link para Copiar para área de transferência
Atualizado em 21/04/2021 12h42
CSEGOVProcessoRisco.png
Compartilhe por Facebook Compartilhe por Twitter Compartilhe por LinkedIn Compartilhe por WhatsApp link para Copiar para área de transferência
  • Composição
    • Ministro
    • Assistência direta ao Ministro
      • Gabinete do Ministro
      • Secretaria-Executiva
      • Consultoria Jurídica
      • Assessoria Especial de Comunicação Social
      • Assessoria Especial de Assuntos Parlamentares e Federativos
      • Assessoria Especial de Economia Solidária
      • Assessoria Especial de Assuntos Internacionais
    • Órgãos específicos singulares
      • Secretaria Nacional de Participação Social
      • Secretaria Nacional de Diálogos Sociais e Articulação de Políticas Públicas
      • Secretaria Nacional de Juventude
      • Secretaria Nacional de Relações Político-Sociais
    • Órgãos Colegiados
      • Secretaria-Executiva da Comissão Nacional para os Objetivos de Desenvolvimento Sustentável
      • Secretaria-Executiva do Conselho Nacional de Fomento e Colaboração
      • Secretaria-Executiva do Conselho Nacional de Segurança Alimentar e Nutricional
      • Secretaria-Executiva do Conselho Nacional de Juventude
      • Secretaria-Executiva da Comissão Nacional de Agroecologia e Produção Orgânica
      • Secretaria-Executiva da Comissão Nacional de População em Desenvolvimento
      • Secretaria-Executiva do Comitê Interministerial para Inclusão Socioeconômica de Catadoras e Catadores de Materiais Reutilizáveis e Recicláveis
  • Acesso à Informação
    • Institucional
      • Estrutura Organizacional
      • Competências
      • Base Jurídica da Estrutura Organizacional e das Competências
      • Principais Cargos e Respectivos Ocupantes
      • Currículos Pessoais
      • Perfil Profissional
      • Atos Normativos
      • Agenda de Autoridades
      • Agenda de Autoridades Anteriores
    • Ações e Programas
      • Carta de Serviços
      • Programas, Projetos, Ações, Obras e Atividades
      • Concessões de Recursos Financeiros ou Renúncias de Receitas
      • Governança
    • Participação Social
    • Auditorias
    • Convênios e Transferências
    • Receitas e Despesas
    • Licitações e Contratos
    • Servidores
    • Informações Classificadas e Desclassificadas
    • Serviço de Informação ao Cidadão - SIC
    • Perguntas Frequentes
    • Dados Abertos
  • Assuntos
    • Caravana Interministerial
    • COP 30
    • Cúpula de G20 Social
    • Diálogos Amazônicos
    • Juventude
    • Mercosul Social
    • Parcerias com a Sociedade Civil
    • PPA Participativo
    • Pró-Catadores
    • PRONARA
    • ONJ - Observatório Nacional das Juventudes
  • Conselhos e Comissões
    • CIISC
    • CONFOCO
    • Consea
    • Conselho de Participação Social
    • CNAPO
    • CNODS
    • CNPD
    • Conselho Federal de Participação Social da Bacia do Rio Doce
  • Centrais de Conteúdo
  • Canais de Atendimento
    • Área de imprensa
    • Ouvidoria
    • Fale Conosco
  • Peticionamento Eletrônico – Usuário Externo
  • Termo de uso e Política de Privacidade
  • Pesquisa de satisfação Governo do Brasil na Rua
Redefinir Cookies
Redes sociais
  • Facebook
  • Instagram
  • YouTube
  • Flickr
  • Twitter
  • TikTok
Acesso àInformação
Todo o conteúdo deste site está publicado sob a licença Creative Commons Atribuição-SemDerivações 3.0 Não Adaptada.
Voltar ao topo da página
Fale Agora Refazer a busca