Ir para o Conteúdo 1 Ir para a Página Inicial 2 Ir para o menu de Navegação 3 Ir para a Busca 4 Ir para o Mapa do site 5
Abrir menu principal de navegação
Companhia Nacional de Abastecimento
Termos mais buscados
  • imposto de renda
  • inss
  • assinatura
  • cnh social
  • mei
Termos mais buscados
  • imposto de renda
  • inss
  • assinatura
  • Atuação
    • Abastecimento Social
      • Atendimento Emergencial
      • Cooperação Humanitária Internacional
      • Distribuição de Cestas
      • Doação de Alimentos
      • Venda em Balcão
    • Agricultura Familiar
      • Chamadas Públicas - Compras Institucionais
      • Execução do PAA
      • Legislação e Regulamentos do PAA
      • PAANet
      • Preços do PAA
      • Transparência Pública e Controle Social
    • Armazenagem
      • Portal Armazéns do Brasil
      • Legislação de Armazenagem
      • Saiba Mais sobre o Cadastro
      • Consultar Armazéns Cadastrados
      • Solicitar cadastramento
      • Solicitar alteração das informações do armazém
      • Rede Armazenadora da Conab
      • Rede Armazenadora Privada Credenciada
      • Consultar Situação da Solicitação
      • Recuperar Protocolo da Solicitação
    • Comercialização
      • Portal de Comercialização
      • Comunicados Gerais de Leilões Agropecuários
      • Acesse Leilões
      • Sican
    • Informações Agropecuárias
      • Análises do Mercado Agropecuário e Extrativista
      • Custos de Produção
      • Hortigranjeiros (PROHORT)
      • Portal de Informações Agropecuárias
      • Preços Agropecuários
      • Quadro de Oferta e Demanda
      • Safras
    • Logística
      • Anuário Agrologístico
      • Aquisições
      • Boletim Logístico
      • Estoques por produto
      • Estoque por UF
      • Estoques Privados
      • Estoques Públicos
      • Remoção de Estoques
      • Aquisição do Governo Federal (AGF)
    • Política de Garantia de Preços Mínimos
      • Instrumentos de Política Agrícola
      • Manual de Operações (MOC)
      • Preços PGPM
      • Sociobio Mais
    • Sociobiodiversidade
      • SociobioNet
      • Acompanhamento de Processos
  • Assuntos
    • Notícias
  • Acesso à Informação
    • Institucional
      • A Conab
      • Agenda de Autoridades
      • Assessoria Parlamentar
      • Base Jurídica
      • Competências
      • Comissão de Ética
      • Conab Corporativa
      • Estrutura Organizacional
      • Fiscalização
      • Gestão Estratégica
      • Horários de Atendimento
      • Atos Normativos
      • Órgãos Colegiados
      • Perfil Profissional
      • Políticas de Divulgação de Informações
      • Publicações
      • Quem é Quem
      • Relações Internacionais
      • Tecnologia da Informação
      • Atas
      • Consulta de funcionários
      • CONAB — Endereços e Horários de Atendimento
    • Ações e Programas
      • Avaliação de Metas e Resultados
      • Carta de Serviços
      • Governança
      • Relatórios de gestão
      • Relatório de Sustentabilidade
      • Carta Anual de Governança Corporativa
      • Execução dos Instrumentos de Apoio à Comercialização
    • Auditorias
      • Fale com o Coaud
      • Auditoria Interna
      • Prestação de Contas
    • Convênios e Transferências
    • Corregedoria-Geral
      • Medidas Disciplinares
      • Normativos
      • Painel de Corregedorias da CRG
      • Relatório Anual de Corregedoria
    • Dados Abertos
    • Empregados Públicos
      • Acordos, Convenções, e/ou Dissídios coletivos
      • Aposentados e Pensionistas
      • Concursos Públicos
      • Empregados
      • Empregados Terceirizados
      • Quadro de Pessoal, Remunerações e Benefícios
      • Remuneração de Dirigentes
    • Informações Classificadas
    • Participação Social
      • Conselhos e Órgãos Colegiados
      • Ouvidoria
    • Perguntas Frequentes
    • Lei Geral de Proteção de Dados Pessoais
      • Termos de Uso da Política de Proteção de Dados Pessoais da Conab
    • Licitações e Contratos
      • Contratos e ARP
      • Contratações Diretas
      • Editais de Chamamento
      • Licitações
      • Pré-qualificação de Fornecedores
    • Receitas e Despesas
      • Política de Transações com Partes Relacionadas
      • Política de Dividendos
    • Serviço de Informação ao Cidadão - SIC
      • Fale com a ouvidoria
      • Formulários do SIC
      • Fala.BR
      • Relatório Anual da Autoridade de Monitoramento
      • Lei de Acesso à Informação - LAI
      • Painel LAI
    • Transparência e Prestação de Contas
    • Sanções Administrativas
    • Ferramentas e Aspectos Tecnológicos
    • Política de Privacidade
  • Canais de Atendimento
    • Cadastro no Mailing
    • Fale Conosco
    • Ouvidoria
    • Redes Sociais
      • Instagram
      • Facebook
      • X
      • Youtube
      • Flickr
      • Conabcast
      • Linkedin
    • Sala de Imprensa
  • Comunicação Institucional
    • Eventos e Promoção Institucional
    • Sala de Imprensa
    • A Conab no seu celular!
  • GOV.BR
    • Serviços
      • Buscar serviços por
        • Categorias
        • Órgãos
        • Estados
      • Serviços por público alvo
        • Cidadãos
        • Empresas
        • Órgãos e Entidades Públicas
        • Demais segmentos (ONGs, organizações sociais, etc)
        • Servidor Público
    • Temas em Destaque
      • Orçamento Nacional
      • Redes de Atendimento do Governo Federal
      • Proteção de Dados Pessoais
      • Serviços para Imigrantes
      • Política e Orçamento Educacionais
      • Educação Profissional e Tecnológica
      • Educação Profissional para Jovens e Adultos
      • Trabalho e Emprego
      • Serviços para Pessoas com Deficiência
      • Combate à Discriminação Racial
      • Política de Proteção Social
      • Política para Mulheres
      • Saúde Reprodutiva da Mulher
      • Cuidados na Primeira Infância
      • Habitação Popular
      • Controle de Poluição e Resíduos Sólidos
    • Notícias
      • Serviços para o cidadão
      • Saúde
      • Agricultura e Pecuária
      • Cidadania e Assistência Social
      • Ciência e Tecnologia
      • Comunicação
      • Cultura e Esporte
      • Economia e Gestão Pública
      • Educação e Pesquisa
      • Energia
      • Forças Armadas e Defesa Civil
      • Infraestrutura
      • Justiça e Segurança
      • Meio Ambiente
      • Trabalho e Previdência
      • Turismo
    • Galeria de Aplicativos
    • Acompanhe o Planalto
    • Navegação
      • Acessibilidade
      • Mapa do Site
      • Termo de Uso e Aviso de Privacidade
    • Consultar minhas solicitações
    • Órgãos do Governo
    • Por dentro do Gov.br
      • Dúvidas Frequentes em relação ao Portal gov.br
      • Dúvidas Frequentes da conta gov.br
      • Ajuda para Navegar o Portal
      • Conheça os elementos do Portal
      • Política de e-participação
      • Termos de Uso
      • Governo Digital
      • Guia de Edição de Serviços do Portal Gov.br
    • Canais do Executivo Federal
    • Dados do Governo Federal
      • Dados Abertos
      • Painel Estatístico de Pessoal
      • Painel de Compras do Governo Federal
      • Acesso à Informação
    • Empresas e Negócios
Links Úteis
  • Galeria de Aplicativos
  • Participe
  • Galeria de Aplicativos
  • Participe
Redes sociais
  • Twitter
  • YouTube
  • Facebook
  • Flickr
  • Instagram
  • Linkedin
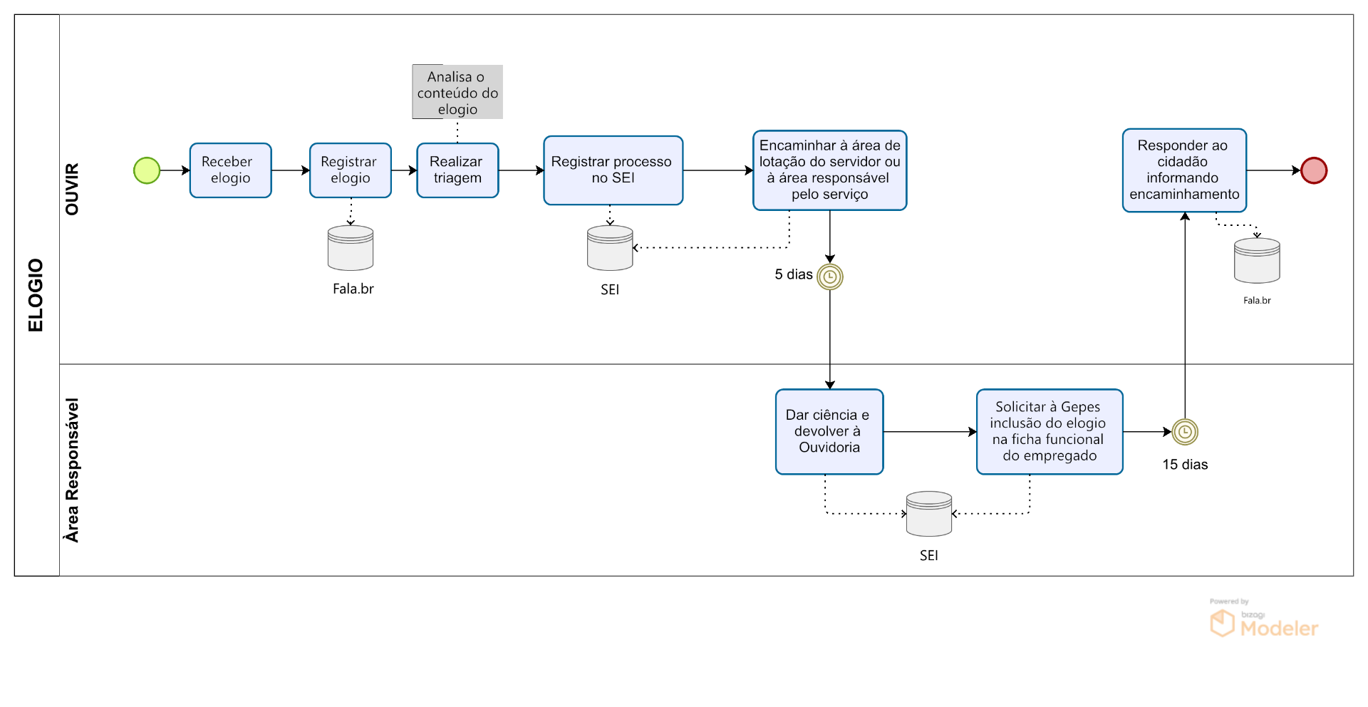
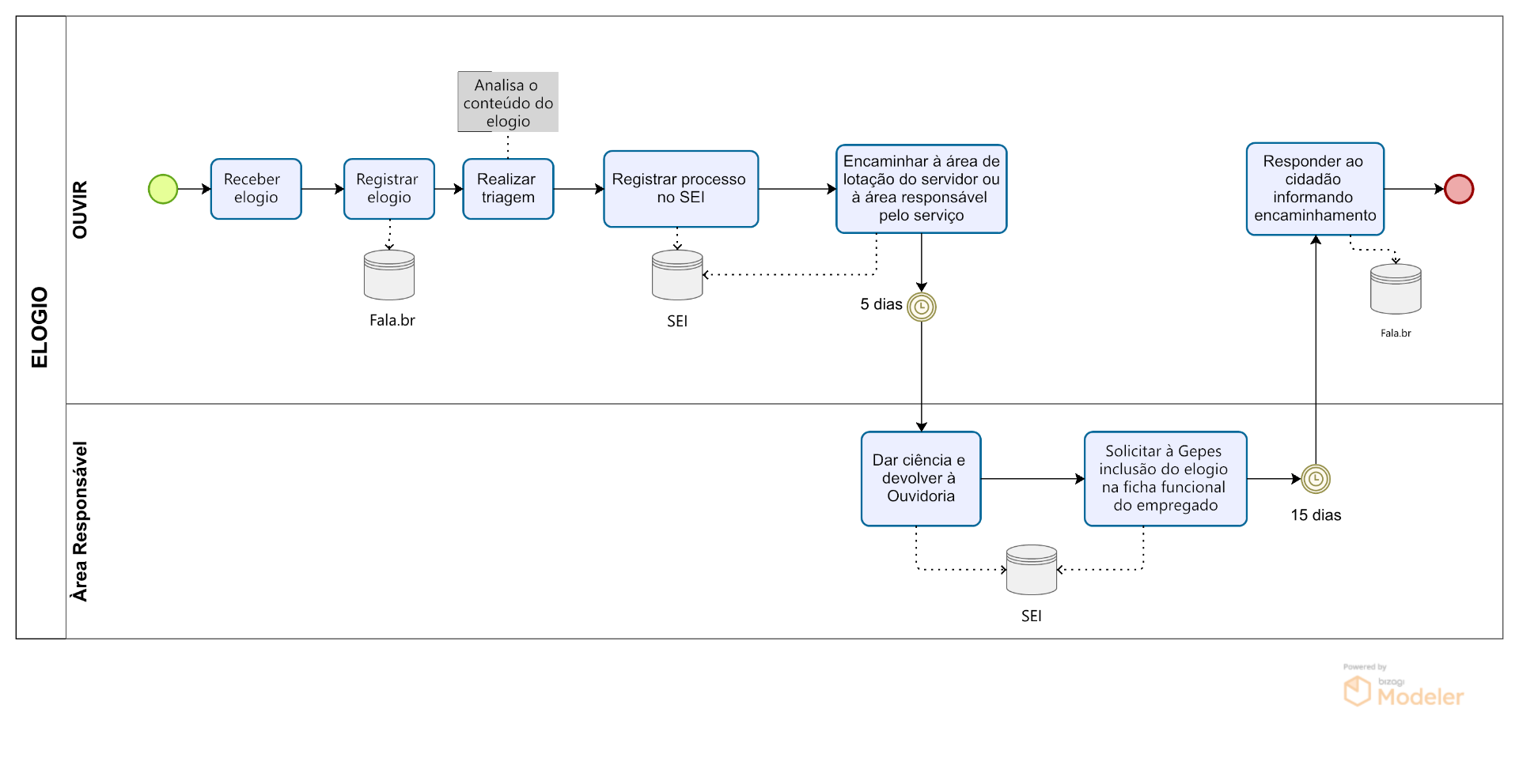
Você está aqui: Página Inicial Acesso à Informação Institucional Ouvidoria Fluxos de Atendimento Fluxo de Atendimento - Elogio
Info

Fluxo de Atendimento - Elogio

Compartilhe por Facebook Compartilhe por Twitter link para Copiar para área de transferência
Atualizado em 26/08/2025 11h34
Fluxo de Atendimento - Elogio
Compartilhe por Facebook Compartilhe por Twitter link para Copiar para área de transferência
  • Atuação
    • Abastecimento Social
      • Atendimento Emergencial
      • Cooperação Humanitária Internacional
      • Distribuição de Cestas
      • Doação de Alimentos
      • Venda em Balcão
    • Agricultura Familiar
      • Chamadas Públicas - Compras Institucionais
      • Execução do PAA
      • Legislação e Regulamentos do PAA
      • PAANet
      • Preços do PAA
      • Transparência Pública e Controle Social
    • Armazenagem
      • Portal Armazéns do Brasil
      • Legislação de Armazenagem
      • Saiba Mais sobre o Cadastro
      • Consultar Armazéns Cadastrados
      • Solicitar cadastramento
      • Solicitar alteração das informações do armazém
      • Rede Armazenadora da Conab
      • Rede Armazenadora Privada Credenciada
      • Consultar Situação da Solicitação
      • Recuperar Protocolo da Solicitação
    • Comercialização
      • Portal de Comercialização
      • Comunicados Gerais de Leilões Agropecuários
      • Acesse Leilões
      • Sican
    • Informações Agropecuárias
      • Análises do Mercado Agropecuário e Extrativista
      • Custos de Produção
      • Hortigranjeiros (PROHORT)
      • Portal de Informações Agropecuárias
      • Preços Agropecuários
      • Quadro de Oferta e Demanda
      • Safras
    • Logística
      • Anuário Agrologístico
      • Aquisições
      • Boletim Logístico
      • Estoques por produto
      • Estoque por UF
      • Estoques Privados
      • Estoques Públicos
      • Remoção de Estoques
      • Aquisição do Governo Federal (AGF)
    • Política de Garantia de Preços Mínimos
      • Instrumentos de Política Agrícola
      • Manual de Operações (MOC)
      • Preços PGPM
      • Sociobio Mais
    • Sociobiodiversidade
      • SociobioNet
      • Acompanhamento de Processos
  • Assuntos
    • Notícias
  • Acesso à Informação
    • Institucional
      • A Conab
      • Agenda de Autoridades
      • Assessoria Parlamentar
      • Base Jurídica
      • Competências
      • Comissão de Ética
      • Conab Corporativa
      • Estrutura Organizacional
      • Fiscalização
      • Gestão Estratégica
      • Horários de Atendimento
      • Atos Normativos
      • Órgãos Colegiados
      • Perfil Profissional
      • Políticas de Divulgação de Informações
      • Publicações
      • Quem é Quem
      • Relações Internacionais
      • Tecnologia da Informação
      • Atas
      • Consulta de funcionários
      • CONAB — Endereços e Horários de Atendimento
    • Ações e Programas
      • Avaliação de Metas e Resultados
      • Carta de Serviços
      • Governança
      • Relatórios de gestão
      • Relatório de Sustentabilidade
      • Carta Anual de Governança Corporativa
      • Execução dos Instrumentos de Apoio à Comercialização
    • Auditorias
      • Fale com o Coaud
      • Auditoria Interna
      • Prestação de Contas
    • Convênios e Transferências
    • Corregedoria-Geral
      • Medidas Disciplinares
      • Normativos
      • Painel de Corregedorias da CRG
      • Relatório Anual de Corregedoria
    • Dados Abertos
    • Empregados Públicos
      • Acordos, Convenções, e/ou Dissídios coletivos
      • Aposentados e Pensionistas
      • Concursos Públicos
      • Empregados
      • Empregados Terceirizados
      • Quadro de Pessoal, Remunerações e Benefícios
      • Remuneração de Dirigentes
    • Informações Classificadas
    • Participação Social
      • Conselhos e Órgãos Colegiados
      • Ouvidoria
    • Perguntas Frequentes
    • Lei Geral de Proteção de Dados Pessoais
      • Termos de Uso da Política de Proteção de Dados Pessoais da Conab
    • Licitações e Contratos
      • Contratos e ARP
      • Contratações Diretas
      • Editais de Chamamento
      • Licitações
      • Pré-qualificação de Fornecedores
    • Receitas e Despesas
      • Política de Transações com Partes Relacionadas
      • Política de Dividendos
    • Serviço de Informação ao Cidadão - SIC
      • Fale com a ouvidoria
      • Formulários do SIC
      • Fala.BR
      • Relatório Anual da Autoridade de Monitoramento
      • Lei de Acesso à Informação - LAI
      • Painel LAI
    • Transparência e Prestação de Contas
    • Sanções Administrativas
    • Ferramentas e Aspectos Tecnológicos
    • Política de Privacidade
  • Canais de Atendimento
    • Cadastro no Mailing
    • Fale Conosco
    • Ouvidoria
    • Redes Sociais
      • Instagram
      • Facebook
      • X
      • Youtube
      • Flickr
      • Conabcast
      • Linkedin
    • Sala de Imprensa
  • Comunicação Institucional
    • Eventos e Promoção Institucional
    • Sala de Imprensa
    • A Conab no seu celular!
Redefinir Cookies
Redes sociais
  • Twitter
  • YouTube
  • Facebook
  • Flickr
  • Instagram
  • Linkedin
Acesso àInformação
Todo o conteúdo deste site está publicado sob a licença Creative Commons Atribuição-SemDerivações 3.0 Não Adaptada.
Voltar ao topo da página
Fale Agora Refazer a busca