Ir para o Conteúdo 1 Ir para a Página Inicial 2 Ir para o menu de Navegação 3 Ir para a Busca 4 Ir para o Mapa do site 5
Abrir menu principal de navegação
Fundação Casa de Rui Barbosa
Termos mais buscados
  • imposto de renda
  • inss
  • assinatura
  • cnh social
  • mei
Termos mais buscados
  • imposto de renda
  • inss
  • assinatura
  • Atuação
    • Pesquisa
      • Programa de Iniciação Científica
      • Programa de Incentivo à Produção de Conhecimento
      • Acervos & Preservação
      • Acesso às bases
      • Edições
    • Acervos
      • Reproduções
      • Arquivo institucional
      • Arquivos literários
      • Empréstimos
      • Uso dos acervos
      • Arquivos históricos
      • Saiba mais
      • Arquivo Rui Barbosa
      • Sites Relacionados
      • Preservação
      • Biblioteca de Rui Barbosa
      • Biblioteca São Clemente
      • Biblioteca São Clemente
      • Biblioteca de Rui Barbosa
      • Arquivos Literários
      • Arquivos Históricos
      • Acervo museológico
      • Acervo botânico
      • Conteúdos digitais
    • Museu
      • Jardim
      • Visita virtual ao museu
      • Histórico da Casa
      • Características arquitetônicas
      • Atividades
    • Pós-graduação
    • Eventos
    • Cursos
  • Acesso à informação
    • Institucional
      • A FCRB
      • Estrutura organizacional
      • Quem é Quem
      • Agendas da direção
      • Rui Barbosa
      • Legislação
      • Informações ao público
      • Perfil Profissional
      • Documentos Estratégicos
    • Ações e Programas
    • Participação social
      • Ouvidoria
      • Chamamento Público
    • Auditorias
      • Prestação de Contas
      • Rol de Responsáveis
      • Relatórios da CGU
      • Plano Anual de Auditoria Interna (PAINT)
      • Relatório Anual de Auditoria Interna (RAINT)
      • Ações de Supervisão, Controle e Correição
      • Programa de Gestão e Melhoria da Qualidade da Auditoria Interna (PGMQ)
      • Estatuto da Auditoria Interna da FCRB
      • Parecer de Auditoria Interna sobre a Prestação de Contas Anual
      • PDFs
    • Convênios e Transferências
    • Receitas e Despesas
    • Licitações e Contratos
      • Licitações
      • Contratos
      • Seleções Públicas
      • Processo Seletivo de Servidores
      • Plano Anual de Contratações
    • Servidores
      • Servidores
      • Empregados Terceirizados
      • Concurso Público para o Plano de Carreiras
      • Aposentados e Pensionistas
    • Informações classificadas
    • Serviço de Informação ao Cidadão (SIC)
    • Perguntas frequentes
      • Perguntas Frequentes
      • PDFs
    • Dados abertos
      • Sobre dados abertos da FCRB
    • Sanções Administrativas
      • Unidade de Correição da FCRB
    • Ferramentas e aspectos tecnológicos
    • Indicadores de avaliação
    • Comissão de Ética
    • Proteção de Dados Pessoais - LGPD
    • Transparência e Prestação de Contas
  • Acesso restrito
    • Sistema Eletrônico de Informações
    • Acesse a Intranet
    • Webmail
    • Programa de Gestão e Desempenho
    • Sobre o novo portal
      • Normas de publicação para o portal FCRB
      • Normas de publicação para o portal FCRB
      • Manual do novo Portal da FCRB
      • Gestão de Conteúdo Gov.Br
      • Normas de acessibilidade
      • Manuais FCRB
      • Manual - como fazer e gravar entrevistas digitais
      • Manual - como fazer e gravar entrevistas digitais
  • Assuntos
    • Programa de Gestão e Desempenho
      • Legislação do PGD
      • Fluxo de adesão
      • PDFs
  • Canais de Atendimento
    • Imprensa
    • Ouvidoria
    • Fale Conosco
    • Lei Geral de Proteção de Dados Pessoais (LGPD)
    • Denúncia
    • Solicitação
    • Sugestão
    • Elogios
  • Centrais de conteúdo
    • Publicações
      • Edições Casa de Rui Barbosa
      • Últimos lançamentos
      • Edições à venda
      • Coleções
      • Obras Completas de Rui Barbosa A - H
      • Obras Completas de Rui Barbosa I - Z
      • Coleção FCRB
      • Cadernos
      • Papéis Avulsos
      • Textos de Trabalho
      • Direito
      • Documentação
      • História
      • Infantojuvenis
      • Língua e literatura
      • Políticas culturais
      • Museologia
      • Rui Barbosa
      • Revista Escritos
      • Outras publicações eletrônicas
      • Revistas online
      • Publicações digitalizadas
      • Publicações eletrônicas
    • Notícias
      • 2026
      • 2025
      • 2024
      • 2023
      • 2022
      • 2021
      • 2020
      • 2019
      • 2018
      • 2017
    • Imagens
    • Vídeos
    • Uso da marca
  • Composição
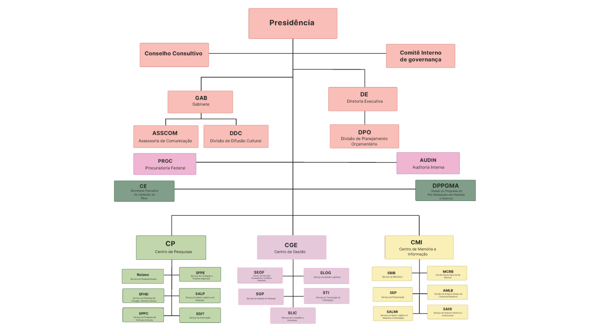
    • Diretoria da FCRB
      • Presidente
      • Diretor Executivo
      • Diretor do Centro de Gestão
      • Diretor do Centro de Pesquisa
      • Diretora do Centro de Memória e Informação
    • Diretoria Executiva (DE)
      • Diretor Executivo
      • Assistente Técnico
      • Divisão de Planejamento Orçamentário
    • Gabinete da Presidência (GAB)
      • Chefia de Gabinete
      • Assessoria de Comunicação
      • Assistente do Gabinete
      • Divisão de Difusão Cultural
    • Divisão de Pós-Graduação (PPGMA)
      • Divisão do Programa de Pós-Graduação em Memória e Acervos (PPGMA)
    • Centro de Gestão (CGE)
      • Gabinete do CGE
      • Serviço de Execução Orçamentária, Contábil e Financeira
      • Serviço de Gestão de Pessoas
      • Serviço de Gestão Logística
      • Serviço de Licitações e Contratos
      • Serviço de Tecnologia da Informação
    • Centro de Pesquisa (CP)
      • Gabinete do CP
      • Serviço de Apoio Logístico em Pesquisa
      • Serviço de Editoração
      • Serviço de Formação e Projetos Especiais
      • Serviço de Pesquisa em Filologia, História e Direito
      • Serviço de Pesquisa em Políticas Culturais
      • Serviço de Pesquisa Ruiano
    • Centro de Memória e Informação (CMI)
      • Gabinete do CMI
      • Divisão Arquivo Museu de Literatura Brasileira
      • Divisão Museu Casa de Rui Barbosa
      • Serviço de Apoio Logístico à Memória e Informação
      • Serviço de Arquivo Histórico e Institucional
      • Serviço de Biblioteca
      • Serviço de Preservação
    • Procuradoria Federal (PROC)
    • Auditoria Interna (AUDIN)
    • Quem é Quem
  • PPGMA
    • Programa
      • Área de concentração e Linhas de Pesquisa
      • Legislação
      • Credenciamento
      • Cooperação e internacionalização
      • Colegiado e atas
      • Coordenação
      • Biblioteca
      • Secretaria
    • Mestrado
      • Processo seletivo
      • Calendário
      • Disciplinas
      • Matrícula
      • Qualificação
      • Defesa de Dissertação e Produto
      • Manuais
      • Modelos de solicitações
      • Boletim Informativo
    • Docentes
      • Linha de Pesquisa 1
      • Linha de Pesquisa 2
      • Grupos de Pesquisa
    • Discentes
      • Formulários
      • Dissertações e Produtos
      • Manuais
    • Acervos
      • Publicações científicas
      • RUBI
      • Acervos da FCRB
    • Autoavaliação
      • Comissões
      • Egressos
      • Docentes
      • Discentes
      • Relatórios
    • Processos Seletivos
      • O Mestrado
      • 2025
      • 2024
      • 2023
      • 2022
      • 2021
      • 2020
      • 2019
      • 2018
      • 2017
      • 2016
      • 2015
      • Processos Seletivos - PDFs
    • Notícias
    • Eventos
      • Eventos
    • Processo Seletivo 2025 / Turma 2026
  • GOV.BR
    • Serviços
      • Buscar serviços por
        • Categorias
        • Órgãos
        • Estados
      • Serviços por público alvo
        • Cidadãos
        • Empresas
        • Órgãos e Entidades Públicas
        • Demais segmentos (ONGs, organizações sociais, etc)
        • Servidor Público
    • Temas em Destaque
      • Orçamento Nacional
      • Redes de Atendimento do Governo Federal
      • Proteção de Dados Pessoais
      • Serviços para Imigrantes
      • Política e Orçamento Educacionais
      • Educação Profissional e Tecnológica
      • Educação Profissional para Jovens e Adultos
      • Trabalho e Emprego
      • Serviços para Pessoas com Deficiência
      • Combate à Discriminação Racial
      • Política de Proteção Social
      • Política para Mulheres
      • Saúde Reprodutiva da Mulher
      • Cuidados na Primeira Infância
      • Habitação Popular
      • Controle de Poluição e Resíduos Sólidos
    • Notícias
      • Serviços para o cidadão
      • Saúde
      • Agricultura e Pecuária
      • Cidadania e Assistência Social
      • Ciência e Tecnologia
      • Comunicação
      • Cultura e Esporte
      • Economia e Gestão Pública
      • Educação e Pesquisa
      • Energia
      • Forças Armadas e Defesa Civil
      • Infraestrutura
      • Justiça e Segurança
      • Meio Ambiente
      • Trabalho e Previdência
      • Turismo
    • Galeria de Aplicativos
    • Acompanhe o Planalto
    • Navegação
      • Acessibilidade
      • Mapa do Site
      • Termo de Uso e Aviso de Privacidade
    • Consultar minhas solicitações
    • Órgãos do Governo
    • Por dentro do Gov.br
      • Dúvidas Frequentes em relação ao Portal gov.br
      • Dúvidas Frequentes da conta gov.br
      • Ajuda para Navegar o Portal
      • Conheça os elementos do Portal
      • Política de e-participação
      • Termos de Uso
      • Governo Digital
      • Guia de Edição de Serviços do Portal Gov.br
    • Canais do Executivo Federal
    • Dados do Governo Federal
      • Dados Abertos
      • Painel Estatístico de Pessoal
      • Painel de Compras do Governo Federal
      • Acesso à Informação
    • Empresas e Negócios
Links Úteis
  • Galeria de Aplicativos
  • Participe
  • Galeria de Aplicativos
  • Participe
Redes sociais
  • Instagram
  • YouTube
Você está aqui: Página Inicial Acesso à informação Institucional Estrutura organizacional Organograma
Info

Organograma

Compartilhe por Facebook Compartilhe por Twitter Compartilhe por LinkedIn Compartilhe por WhatsApp link para Copiar para área de transferência
Publicado em 04/04/2024 15h30 Atualizado em 10/12/2024 16h40

Organograma-FCRB-12_24.pdf

Atualizado em 10/12/2024 16h40

application/pdf Organograma-FCRB-12_24.pdf — 74 KB

Organograma-FCRB-12_24.png

Compartilhe por Facebook Compartilhe por Twitter Compartilhe por LinkedIn Compartilhe por WhatsApp link para Copiar para área de transferência
Atualizado em 10/12/2024 16h40
Organograma-FCRB-12_24.png
Compartilhe por Facebook Compartilhe por Twitter Compartilhe por LinkedIn Compartilhe por WhatsApp link para Copiar para área de transferência
  • Atuação
    • Pesquisa
      • Programa de Iniciação Científica
      • Programa de Incentivo à Produção de Conhecimento
      • Acervos & Preservação
      • Acesso às bases
      • Edições
    • Acervos
      • Reproduções
      • Arquivo institucional
      • Arquivos literários
      • Empréstimos
      • Uso dos acervos
      • Arquivos históricos
      • Saiba mais
      • Arquivo Rui Barbosa
      • Sites Relacionados
      • Preservação
      • Biblioteca de Rui Barbosa
      • Biblioteca São Clemente
      • Biblioteca São Clemente
      • Biblioteca de Rui Barbosa
      • Arquivos Literários
      • Arquivos Históricos
      • Acervo museológico
      • Acervo botânico
      • Conteúdos digitais
    • Museu
      • Jardim
      • Visita virtual ao museu
      • Histórico da Casa
      • Características arquitetônicas
      • Atividades
    • Pós-graduação
    • Eventos
    • Cursos
  • Acesso à informação
    • Institucional
      • A FCRB
      • Estrutura organizacional
      • Quem é Quem
      • Agendas da direção
      • Rui Barbosa
      • Legislação
      • Informações ao público
      • Perfil Profissional
      • Documentos Estratégicos
    • Ações e Programas
    • Participação social
      • Ouvidoria
      • Chamamento Público
    • Auditorias
      • Prestação de Contas
      • Rol de Responsáveis
      • Relatórios da CGU
      • Plano Anual de Auditoria Interna (PAINT)
      • Relatório Anual de Auditoria Interna (RAINT)
      • Ações de Supervisão, Controle e Correição
      • Programa de Gestão e Melhoria da Qualidade da Auditoria Interna (PGMQ)
      • Estatuto da Auditoria Interna da FCRB
      • Parecer de Auditoria Interna sobre a Prestação de Contas Anual
      • PDFs
    • Convênios e Transferências
    • Receitas e Despesas
    • Licitações e Contratos
      • Licitações
      • Contratos
      • Seleções Públicas
      • Processo Seletivo de Servidores
      • Plano Anual de Contratações
    • Servidores
      • Servidores
      • Empregados Terceirizados
      • Concurso Público para o Plano de Carreiras
      • Aposentados e Pensionistas
    • Informações classificadas
    • Serviço de Informação ao Cidadão (SIC)
    • Perguntas frequentes
      • Perguntas Frequentes
      • PDFs
    • Dados abertos
      • Sobre dados abertos da FCRB
    • Sanções Administrativas
      • Unidade de Correição da FCRB
    • Ferramentas e aspectos tecnológicos
    • Indicadores de avaliação
    • Comissão de Ética
    • Proteção de Dados Pessoais - LGPD
    • Transparência e Prestação de Contas
  • Acesso restrito
    • Sistema Eletrônico de Informações
    • Acesse a Intranet
    • Webmail
    • Programa de Gestão e Desempenho
    • Sobre o novo portal
      • Normas de publicação para o portal FCRB
      • Normas de publicação para o portal FCRB
      • Manual do novo Portal da FCRB
      • Gestão de Conteúdo Gov.Br
      • Normas de acessibilidade
      • Manuais FCRB
      • Manual - como fazer e gravar entrevistas digitais
      • Manual - como fazer e gravar entrevistas digitais
  • Assuntos
    • Programa de Gestão e Desempenho
      • Legislação do PGD
      • Fluxo de adesão
      • PDFs
  • Canais de Atendimento
    • Imprensa
    • Ouvidoria
    • Fale Conosco
    • Lei Geral de Proteção de Dados Pessoais (LGPD)
    • Denúncia
    • Solicitação
    • Sugestão
    • Elogios
  • Centrais de conteúdo
    • Publicações
      • Edições Casa de Rui Barbosa
      • Últimos lançamentos
      • Edições à venda
      • Coleções
      • Obras Completas de Rui Barbosa A - H
      • Obras Completas de Rui Barbosa I - Z
      • Coleção FCRB
      • Cadernos
      • Papéis Avulsos
      • Textos de Trabalho
      • Direito
      • Documentação
      • História
      • Infantojuvenis
      • Língua e literatura
      • Políticas culturais
      • Museologia
      • Rui Barbosa
      • Revista Escritos
      • Outras publicações eletrônicas
      • Revistas online
      • Publicações digitalizadas
      • Publicações eletrônicas
    • Notícias
      • 2026
      • 2025
      • 2024
      • 2023
      • 2022
      • 2021
      • 2020
      • 2019
      • 2018
      • 2017
    • Imagens
    • Vídeos
    • Uso da marca
  • Composição
    • Diretoria da FCRB
      • Presidente
      • Diretor Executivo
      • Diretor do Centro de Gestão
      • Diretor do Centro de Pesquisa
      • Diretora do Centro de Memória e Informação
    • Diretoria Executiva (DE)
      • Diretor Executivo
      • Assistente Técnico
      • Divisão de Planejamento Orçamentário
    • Gabinete da Presidência (GAB)
      • Chefia de Gabinete
      • Assessoria de Comunicação
      • Assistente do Gabinete
      • Divisão de Difusão Cultural
    • Divisão de Pós-Graduação (PPGMA)
      • Divisão do Programa de Pós-Graduação em Memória e Acervos (PPGMA)
    • Centro de Gestão (CGE)
      • Gabinete do CGE
      • Serviço de Execução Orçamentária, Contábil e Financeira
      • Serviço de Gestão de Pessoas
      • Serviço de Gestão Logística
      • Serviço de Licitações e Contratos
      • Serviço de Tecnologia da Informação
    • Centro de Pesquisa (CP)
      • Gabinete do CP
      • Serviço de Apoio Logístico em Pesquisa
      • Serviço de Editoração
      • Serviço de Formação e Projetos Especiais
      • Serviço de Pesquisa em Filologia, História e Direito
      • Serviço de Pesquisa em Políticas Culturais
      • Serviço de Pesquisa Ruiano
    • Centro de Memória e Informação (CMI)
      • Gabinete do CMI
      • Divisão Arquivo Museu de Literatura Brasileira
      • Divisão Museu Casa de Rui Barbosa
      • Serviço de Apoio Logístico à Memória e Informação
      • Serviço de Arquivo Histórico e Institucional
      • Serviço de Biblioteca
      • Serviço de Preservação
    • Procuradoria Federal (PROC)
    • Auditoria Interna (AUDIN)
    • Quem é Quem
  • PPGMA
    • Programa
      • Área de concentração e Linhas de Pesquisa
      • Legislação
      • Credenciamento
      • Cooperação e internacionalização
      • Colegiado e atas
      • Coordenação
      • Biblioteca
      • Secretaria
    • Mestrado
      • Processo seletivo
      • Calendário
      • Disciplinas
      • Matrícula
      • Qualificação
      • Defesa de Dissertação e Produto
      • Manuais
      • Modelos de solicitações
      • Boletim Informativo
    • Docentes
      • Linha de Pesquisa 1
      • Linha de Pesquisa 2
      • Grupos de Pesquisa
    • Discentes
      • Formulários
      • Dissertações e Produtos
      • Manuais
    • Acervos
      • Publicações científicas
      • RUBI
      • Acervos da FCRB
    • Autoavaliação
      • Comissões
      • Egressos
      • Docentes
      • Discentes
      • Relatórios
    • Processos Seletivos
      • O Mestrado
      • 2025
      • 2024
      • 2023
      • 2022
      • 2021
      • 2020
      • 2019
      • 2018
      • 2017
      • 2016
      • 2015
      • Processos Seletivos - PDFs
    • Notícias
    • Eventos
      • Eventos
    • Processo Seletivo 2025 / Turma 2026
Redefinir Cookies
Redes sociais
  • Instagram
  • YouTube
Acesso àInformação
Todo o conteúdo deste site está publicado sob a licença Creative Commons Atribuição-SemDerivações 3.0 Não Adaptada.
Voltar ao topo da página
Fale Agora Refazer a busca