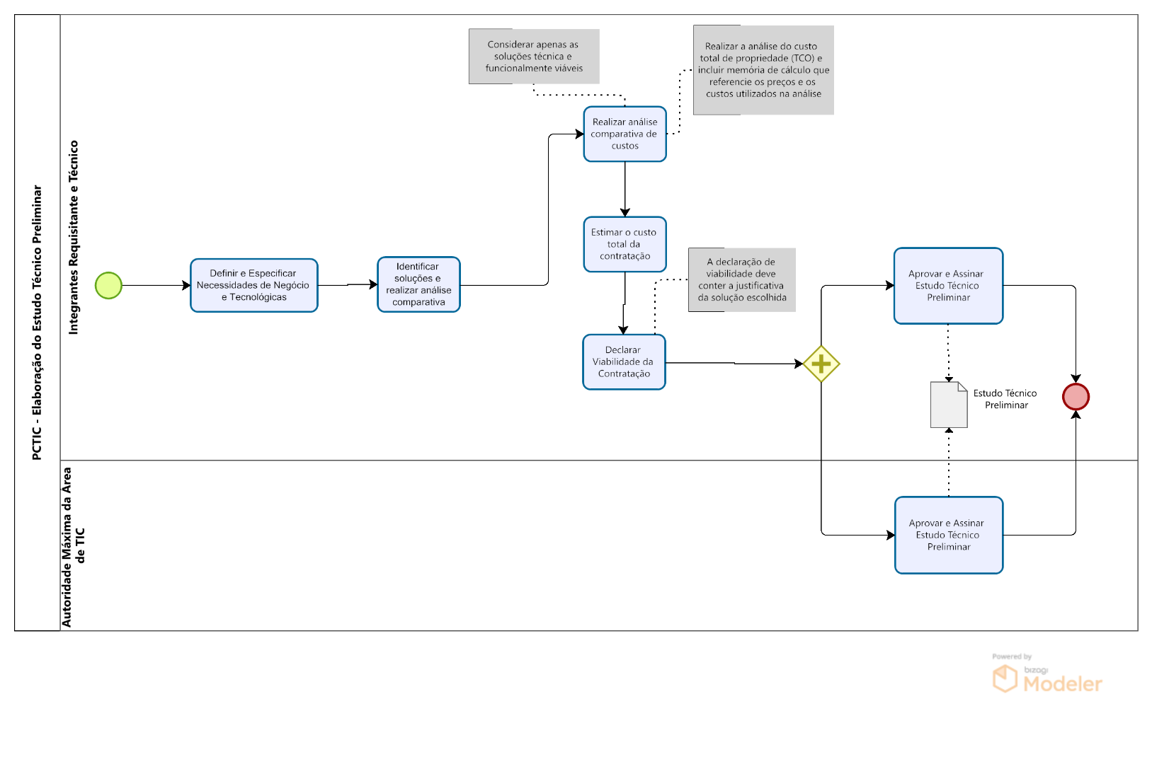
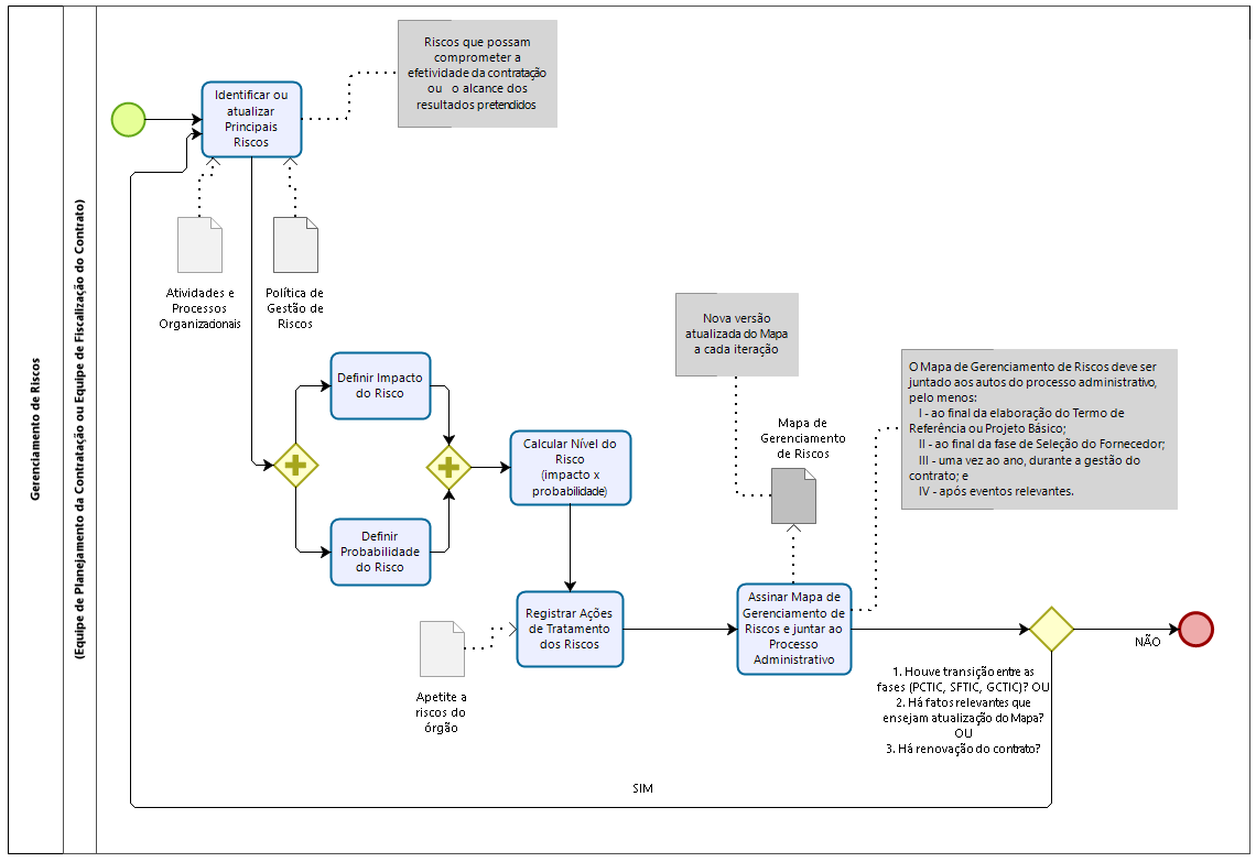
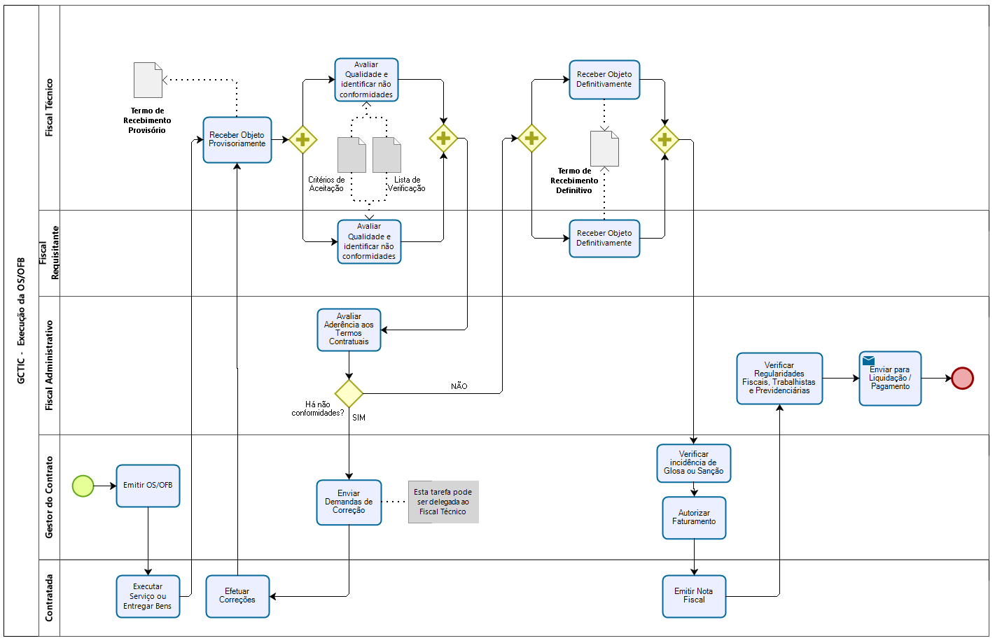
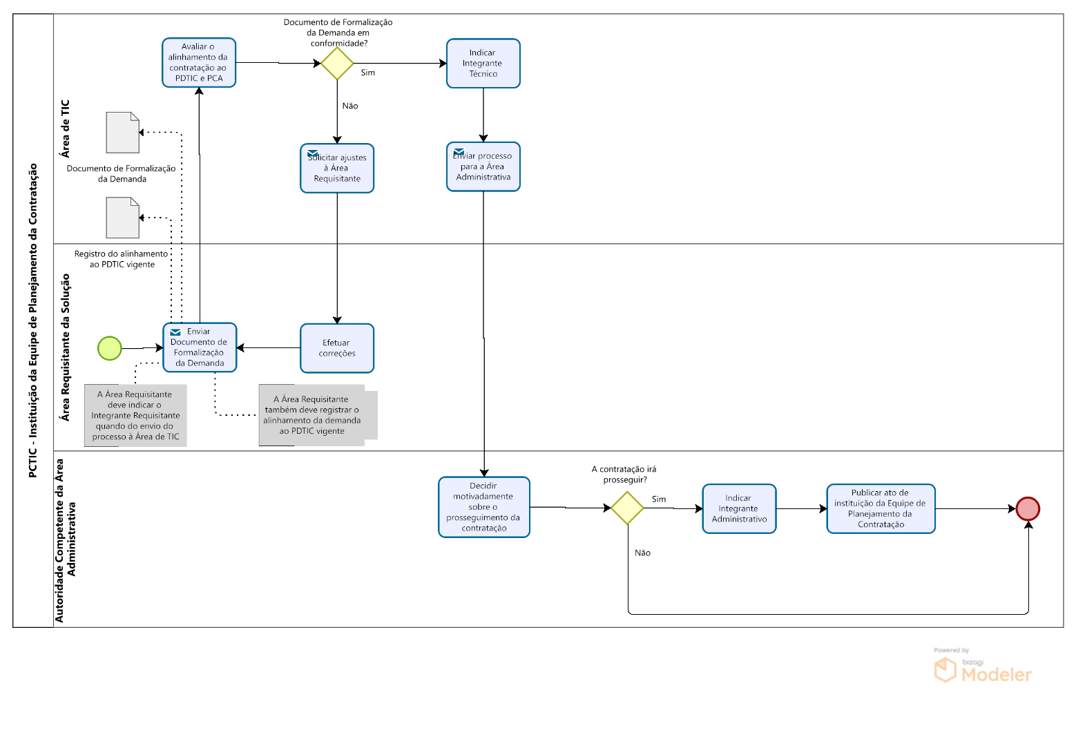
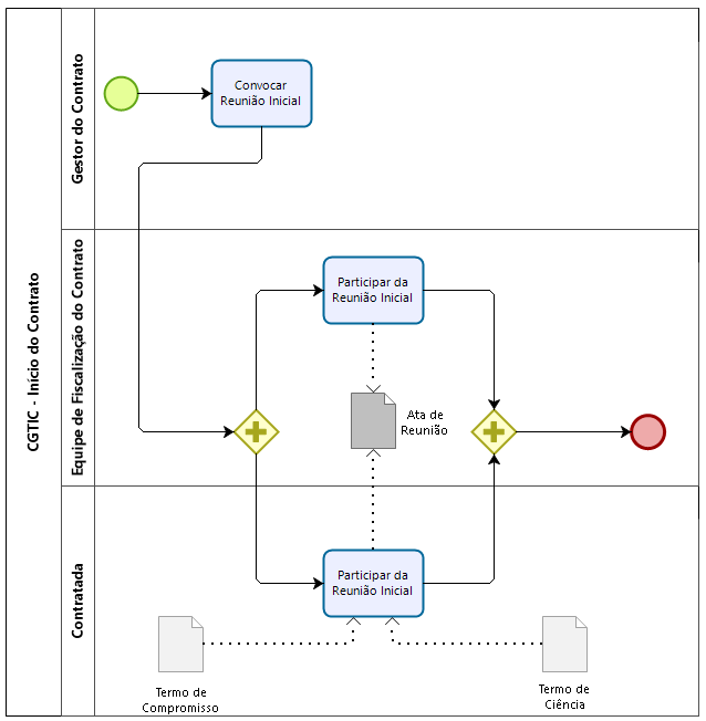
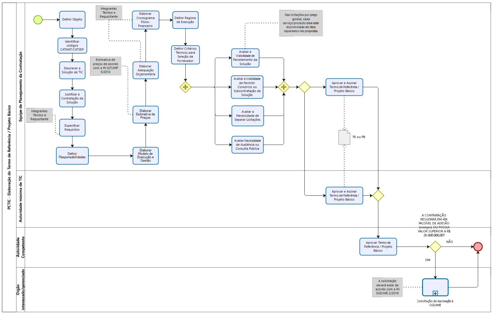
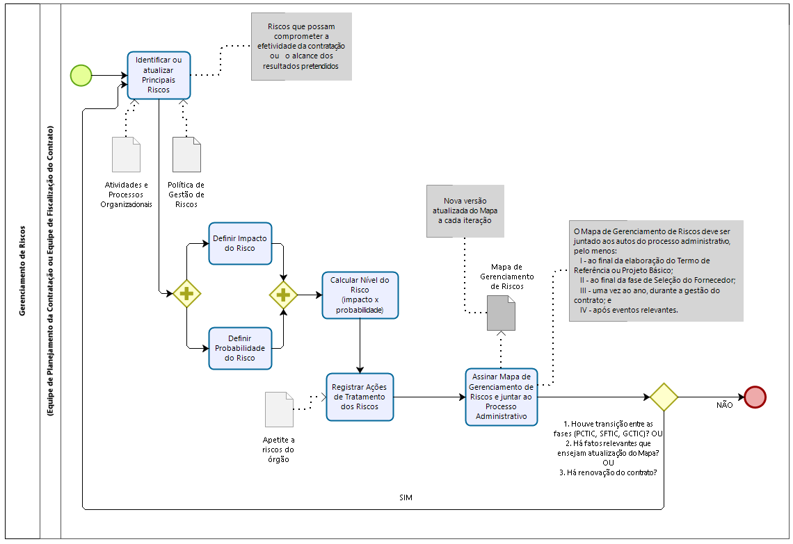
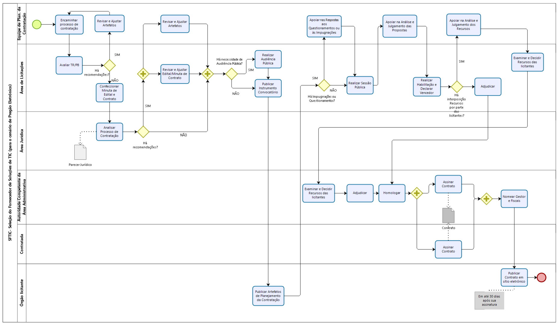
Fluxo do Processo de Contratação de Solução de TIC
Fluxos previstos na Instrução Normativa SGD/ME nº 94, de 23 de dezembro de 2022 e na Instrução Normativa SGD/ME nº 1, de 4 de abril de 2019.
Publicado em
30/01/2020 19h26
Atualizado em
07/08/2025 11h58