Ir para o Conteúdo 1 Ir para a Página Inicial 2 Ir para o menu de Navegação 3 Ir para a Busca 4 Ir para o Mapa do site 5
Abrir menu principal de navegação
Governo Digital
Termos mais buscados
  • imposto de renda
  • inss
  • assinatura
  • cnh social
  • mei
Termos mais buscados
  • imposto de renda
  • inss
  • assinatura
  • Estratégias e Governança Digital
    • Secretaria de Governo Digital
    • Sistema de Administração dos Recursos de Tecnologia da Informação (Sisp)
      • Governança de Talentos
      • Autodiagnóstico - iGOVSISP
      • Comissão de Coordenação do SISP - CCSISP
      • Guia do Gestor
      • Sobre o SISP
    • Transformação Digital
      • Trajetória da transformação digital
      • Ferramentas
      • O que oferece?
      • Lista Serviços Digitais
      • Central de Qualidade
    • Planos de Transformação Digital
      • PTDs Vigentes
      • Kit de Elaboração PTD
      • Modelo Gestão Risco
    • Estratégia Nacional de Governo Digital
      • Perguntas Frequentes
      • Comitê
    • Estratégia Federal de Governo Digital
      • Um Governo Centrado no Cidadão e Inclusivo
      • Um Governo Integrado e Colaborativo
      • Um Governo Inteligente e Inovador
      • Um Governo Confiável e Seguro
      • Um Governo Transparente, Aberto e Participativo
      • Um Governo Eficiente e Sustentável
      • Monitoramento EFGD
      • Monitoramento EFGD 2024-2027
      • EFGD 2024 - 2027
      • Contratação de Soluções de TIC
      • EFGD 2024 - 2027
    • Rede Nacional de Governo Digital
      • Mapa
      • Guia: 10 passos para a transformação digital em estados e municípios
    • Rede Federal de Ensino
    • Startup GOV.BR
    • Planos de Transformação Digital - IFES
      • Kit de Elaboração PTD
      • Modelo Gestão Risco
      • Catálogo de Serviços - IFES
  • Plataformas e Serviços Digitais
    • Conta GOV.BR
    • Ferramenta de Avaliação
      • Links
    • Ferramenta de Automação
    • Conecta GOV.BR
    • Protocolo GOV.BR
    • Software Público
    • Assinatura Eletrônica
    • Rede Nacional de Governo Digital - Rede GOV.BR
    • Manual de Edição: site Governo Digital
    • Regras para Editores de Conteúdo gov.br
    • Agenda gov.br
  • Identidade
    • Identificação do Cidadão e Carteira de Identidade Nacional
      • Serviço de Identificação do Cidadão
      • Imagens
      • Câmara Executiva Federal de Identificação do Cidadão (CEFIC)
      • Dúvidas Frequentes sobre a CIN
      • Antiga Carteira de Identidade Nacional CIN
      • Legislação
    • Identidade Digital para Gestores Públicos
      • Programa Balcão GOV.BR
      • Dúvidas Frequentes do Ecossistema da Identidade Digital GOV.BR
      • Orientações sobre os critérios de segurança adotados na Conta GOV.BR
    • Conta gov.br
      • O que é a conta gov.br?
      • Onde usar a conta gov.br
      • Níveis da conta gov.br
      • Segurança da conta
      • Vídeos tutoriais
      • Ajuda da conta gov.br
      • Termo de Uso e Aviso de Privacidade
      • Exclusão da conta gov.br
    • Assinatura Eletrônica
      • Saiba mais sobre a assinatura eletrônica
      • Assinatura Eletrônica para Órgãos
      • Importar certificados gov.br no Adobe Acrobat Reader
    • Carteira de documentos digitais
    • Gerenciar o uso dos seus dados pessoais
    • Prova de Vida
  • Acessibilidade e Usuário
    • Atendimento gov.br
      • Dúvidas na conta gov.br
      • Dúvidas na assinatura gov.br
      • Dúvidas no aplicativo gov.br
      • Dúvidas nos dados cadastrais
      • Atendimento Presencial
      • Integração dos Serviços Estaduais
    • Acessibilidade Digital
      • Modelo de Acessibilidade
      • Ferramentas
      • Padrões Web em Governo Eletrônico
      • Referências e Modelos de Implementação
      • Material de apoio
      • Recursos de Acessibilidade
      • ABNT NBR 17225 - Acessibilidade em Conteúdo e Aplicações Web
      • ABNT NBR 17060 - Acessibilidade em Dispositivos Moveis
      • Cursos
    • Experiência do Usuário
    • VLibras
  • Contratações de TIC
    • Catálogos de Soluções de TIC com Condições Padronizadas
      • Arquivos
      • Catálogo de Soluções de TIC com Condições Padronizadas (Adobe)
    • Compras de TIC
    • Legislação
      • Processo de Contratação de Soluções de TIC Regido Pela Lei n° 14.133, de 2021
      • Processo de Contratação de Soluções de TIC Regido Pela Lei n° 8.666, de 1993
      • Análise de Alçadas Regido Pela Lei n° 14.133, de 2021
      • Legislação Aplicada à Contratação de TIC
      • Modelo de Contratação de Software e Serviços em Nuvem
      • Modelo de Contratação e Gestão de Estações de Trabalho
      • Modelo de Contratação de Serviços de Desenvolvimento, Manutenção e Sustentação de Software
      • Modelo de Contratação de Serviços de Outsourcing de Impressão
      • Modelo de Contração de Serviços de Operação de Infraestrutura e de Atendimento a Usuários de TIC
      • Modelo de Composição de Preços nas Contratações com Empresas Públicas Federais
      • Orientações - Contratos Baseados em UST
      • Todos os Modelos, Diretrizes e Orientações para Contratação de Soluções de TIC
      • Orientações - Contratos Baseados em UST
    • Orientações e Apoio Especializado
      • Conceito de Solução de TIC
      • Informações e Orientações sobre Análise de Alçadas
      • Pedidos de Excepcionalidade para Contratação de TIC
      • Central de Serviços e Suporte do SISP
      • Capacitações
      • Templates de Artefatos para Contratação e Lista de Verificação
      • FAQ
      • Central de Serviços e Suporte do SISP (C3S)
    • Capacitações
  • Privacidade e Segurança
    • Centro de Excelência em Privacidade e Segurança (CEPS GOV.BR)
      • Vídeos Educativos
      • Jogos Educativos
    • Centro Integrado de Segurança Cibernética (CISC GOV.BR)
    • Framework, Guias e Modelos
    • PPSI 2.0
    • Webnario
  • Infraestrutura Nacional de Dados
    • Interoperabilidade
      • Conecta gov.br
    • Catálogo Nacional de Dados
    • Governança de Dados
    • Informações geoespaciais
    • Ambiente Tecnológico
      • Nuvem
      • Data Centers
      • Infovia
    • Decisão Baseada em Dados
      • Recomendação de serviços
      • Notificação personalizada
      • Caixa Postal Digital do Cidadão
    • Inteligência Artificial
      • imagens
      • Publicações
    • Qualificação de Endereços
  • Capacitação
    • Capacita GOV.BR
    • Eventos e Prêmios
  • Legislação
  • Notícias
  • Mapa do Site
  • GOV.BR
    • Serviços
      • Buscar serviços por
        • Categorias
        • Órgãos
        • Estados
      • Serviços por público alvo
        • Cidadãos
        • Empresas
        • Órgãos e Entidades Públicas
        • Demais segmentos (ONGs, organizações sociais, etc)
        • Servidor Público
    • Temas em Destaque
      • Orçamento Nacional
      • Redes de Atendimento do Governo Federal
      • Proteção de Dados Pessoais
      • Serviços para Imigrantes
      • Política e Orçamento Educacionais
      • Educação Profissional e Tecnológica
      • Educação Profissional para Jovens e Adultos
      • Trabalho e Emprego
      • Serviços para Pessoas com Deficiência
      • Combate à Discriminação Racial
      • Política de Proteção Social
      • Política para Mulheres
      • Saúde Reprodutiva da Mulher
      • Cuidados na Primeira Infância
      • Habitação Popular
      • Controle de Poluição e Resíduos Sólidos
    • Notícias
      • Serviços para o cidadão
      • Saúde
      • Agricultura e Pecuária
      • Cidadania e Assistência Social
      • Ciência e Tecnologia
      • Comunicação
      • Cultura e Esporte
      • Economia e Gestão Pública
      • Educação e Pesquisa
      • Energia
      • Forças Armadas e Defesa Civil
      • Infraestrutura
      • Justiça e Segurança
      • Meio Ambiente
      • Trabalho e Previdência
      • Turismo
    • Galeria de Aplicativos
    • Acompanhe o Planalto
    • Navegação
      • Acessibilidade
      • Mapa do Site
      • Termo de Uso e Aviso de Privacidade
    • Consultar minhas solicitações
    • Órgãos do Governo
    • Por dentro do Gov.br
      • Dúvidas Frequentes em relação ao Portal gov.br
      • Dúvidas Frequentes da conta gov.br
      • Ajuda para Navegar o Portal
      • Conheça os elementos do Portal
      • Política de e-participação
      • Termos de Uso
      • Governo Digital
      • Guia de Edição de Serviços do Portal Gov.br
    • Canais do Executivo Federal
    • Dados do Governo Federal
      • Dados Abertos
      • Painel Estatístico de Pessoal
      • Painel de Compras do Governo Federal
      • Acesso à Informação
    • Empresas e Negócios
Links Úteis
  • Galeria de Aplicativos
  • Participe
  • Galeria de Aplicativos
  • Participe
Redes sociais
  • Instagram
  • Twitter
Você está aqui: Página Inicial Contratações de TIC Orientações e Apoio Especializado Fluxo do processo de contratação de TIC Fluxo do Processo de Contratação de Solução de TIC
Info

Fluxo do Processo de Contratação de Solução de TIC

Fluxos previstos na Instrução Normativa SGD/ME nº 94, de 23 de dezembro de 2022 e na Instrução Normativa SGD/ME nº 1, de 4 de abril de 2019.
Compartilhe por Facebook Compartilhe por Twitter Compartilhe por LinkedIn Compartilhe por WhatsApp link para Copiar para área de transferência
Publicado em 30/01/2020 19h26 Atualizado em 07/08/2025 11h58

Fluxos de acordo com a IN SGD/ME nº 94, de 2022 regido pela Lei nº 14.133, de 2021

Modelo de Contratação de TIC

Planejamento da Contratação de TIC

Instituição da Equipe de Planejamento da Contratação

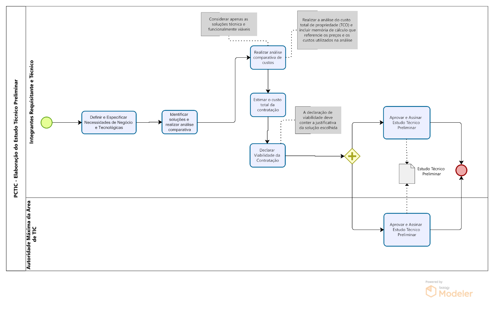
Elaboração do Estudo Técnico Preliminar

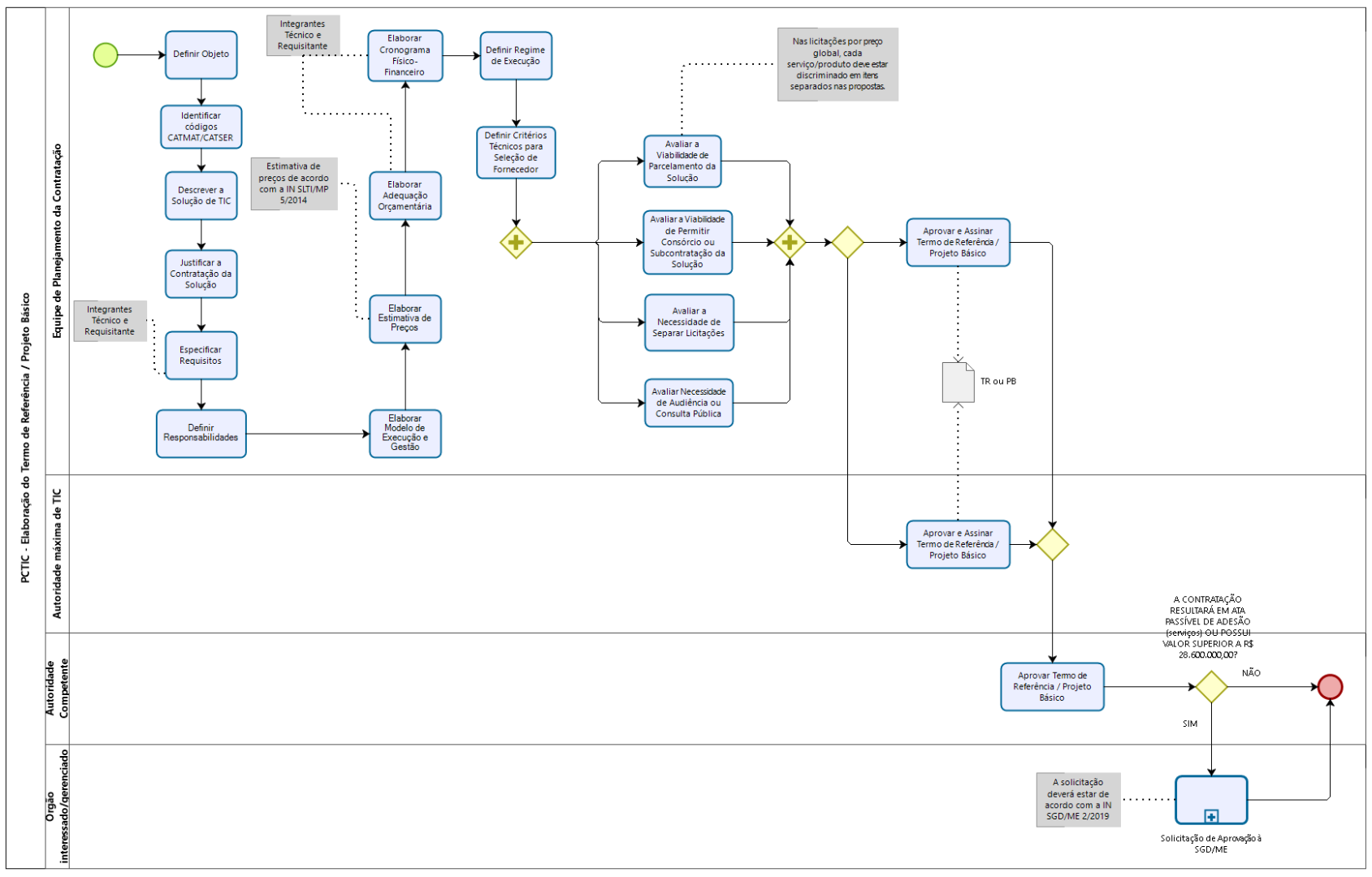
Elaboração do Termo de Referência

Seleção de Fornecedor

Gestão de Contratos

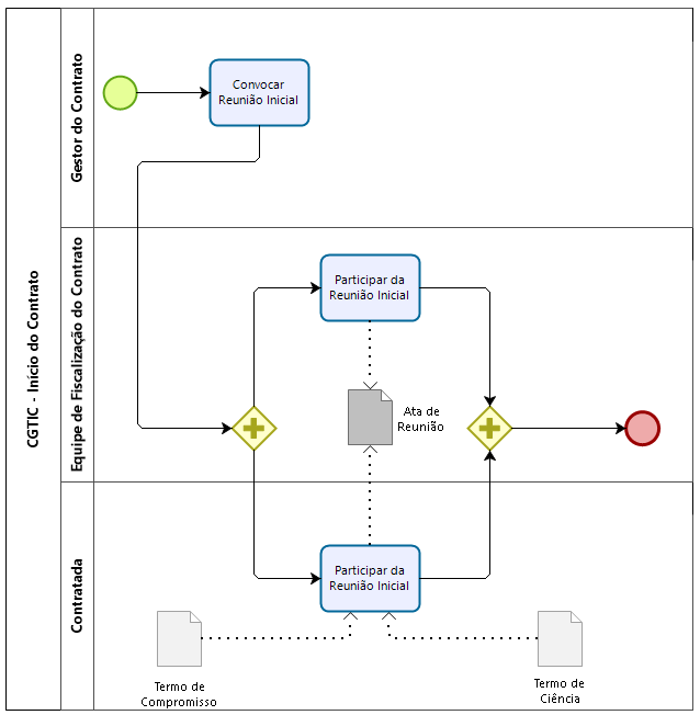
Início do Contrato

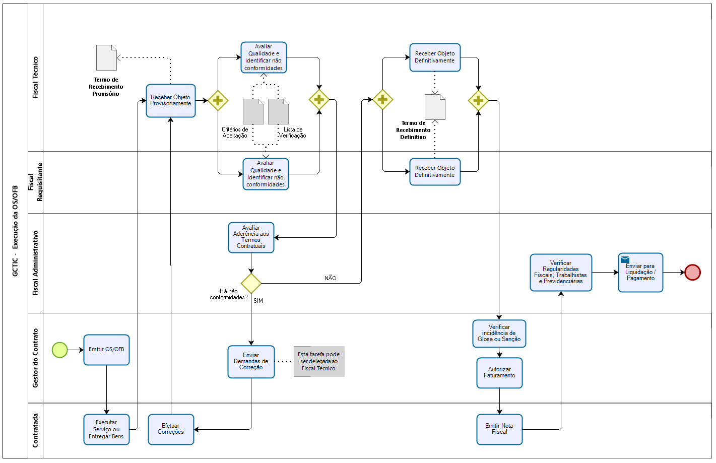
Execução da OS/OFB

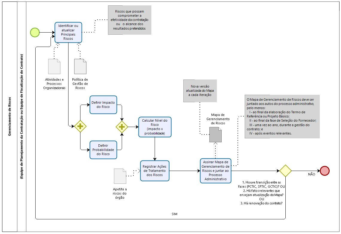
Gerenciamento de Riscos

Arquivos BPM

Fluxos de acordo com a IN SGD/ME nº 1, de 2019 regido pela Lei nº 8.666, de 1993 

Modelo de Contratação de TIC

Planejamento da Contratação de TIC

Instituição da Equipe de Planejamento da Contratação

Elaboração do Estudo Técnico Preliminar

Elaboração do Termo de Referência

Seleção de Fornecedor

Gestão de Contratos

Início do Contrato

Execução da OS/OFB

Gerenciamento de Riscos

Arquivos BPM

Compartilhe por Facebook Compartilhe por Twitter Compartilhe por LinkedIn Compartilhe por WhatsApp link para Copiar para área de transferência
  • Estratégias e Governança Digital
    • Secretaria de Governo Digital
    • Sistema de Administração dos Recursos de Tecnologia da Informação (Sisp)
      • Governança de Talentos
      • Autodiagnóstico - iGOVSISP
      • Comissão de Coordenação do SISP - CCSISP
      • Guia do Gestor
      • Sobre o SISP
    • Transformação Digital
      • Trajetória da transformação digital
      • Ferramentas
      • O que oferece?
      • Lista Serviços Digitais
      • Central de Qualidade
    • Planos de Transformação Digital
      • PTDs Vigentes
      • Kit de Elaboração PTD
      • Modelo Gestão Risco
    • Estratégia Nacional de Governo Digital
      • Perguntas Frequentes
      • Comitê
    • Estratégia Federal de Governo Digital
      • Um Governo Centrado no Cidadão e Inclusivo
      • Um Governo Integrado e Colaborativo
      • Um Governo Inteligente e Inovador
      • Um Governo Confiável e Seguro
      • Um Governo Transparente, Aberto e Participativo
      • Um Governo Eficiente e Sustentável
      • Monitoramento EFGD
      • Monitoramento EFGD 2024-2027
      • EFGD 2024 - 2027
      • Contratação de Soluções de TIC
      • EFGD 2024 - 2027
    • Rede Nacional de Governo Digital
      • Mapa
      • Guia: 10 passos para a transformação digital em estados e municípios
    • Rede Federal de Ensino
    • Startup GOV.BR
    • Planos de Transformação Digital - IFES
      • Kit de Elaboração PTD
      • Modelo Gestão Risco
      • Catálogo de Serviços - IFES
  • Plataformas e Serviços Digitais
    • Conta GOV.BR
    • Ferramenta de Avaliação
      • Links
    • Ferramenta de Automação
    • Conecta GOV.BR
    • Protocolo GOV.BR
    • Software Público
    • Assinatura Eletrônica
    • Rede Nacional de Governo Digital - Rede GOV.BR
    • Manual de Edição: site Governo Digital
    • Regras para Editores de Conteúdo gov.br
    • Agenda gov.br
  • Identidade
    • Identificação do Cidadão e Carteira de Identidade Nacional
      • Serviço de Identificação do Cidadão
      • Imagens
      • Câmara Executiva Federal de Identificação do Cidadão (CEFIC)
      • Dúvidas Frequentes sobre a CIN
      • Antiga Carteira de Identidade Nacional CIN
      • Legislação
    • Identidade Digital para Gestores Públicos
      • Programa Balcão GOV.BR
      • Dúvidas Frequentes do Ecossistema da Identidade Digital GOV.BR
      • Orientações sobre os critérios de segurança adotados na Conta GOV.BR
    • Conta gov.br
      • O que é a conta gov.br?
      • Onde usar a conta gov.br
      • Níveis da conta gov.br
      • Segurança da conta
      • Vídeos tutoriais
      • Ajuda da conta gov.br
      • Termo de Uso e Aviso de Privacidade
      • Exclusão da conta gov.br
    • Assinatura Eletrônica
      • Saiba mais sobre a assinatura eletrônica
      • Assinatura Eletrônica para Órgãos
      • Importar certificados gov.br no Adobe Acrobat Reader
    • Carteira de documentos digitais
    • Gerenciar o uso dos seus dados pessoais
    • Prova de Vida
  • Acessibilidade e Usuário
    • Atendimento gov.br
      • Dúvidas na conta gov.br
      • Dúvidas na assinatura gov.br
      • Dúvidas no aplicativo gov.br
      • Dúvidas nos dados cadastrais
      • Atendimento Presencial
      • Integração dos Serviços Estaduais
    • Acessibilidade Digital
      • Modelo de Acessibilidade
      • Ferramentas
      • Padrões Web em Governo Eletrônico
      • Referências e Modelos de Implementação
      • Material de apoio
      • Recursos de Acessibilidade
      • ABNT NBR 17225 - Acessibilidade em Conteúdo e Aplicações Web
      • ABNT NBR 17060 - Acessibilidade em Dispositivos Moveis
      • Cursos
    • Experiência do Usuário
    • VLibras
  • Contratações de TIC
    • Catálogos de Soluções de TIC com Condições Padronizadas
      • Arquivos
      • Catálogo de Soluções de TIC com Condições Padronizadas (Adobe)
    • Compras de TIC
    • Legislação
      • Processo de Contratação de Soluções de TIC Regido Pela Lei n° 14.133, de 2021
      • Processo de Contratação de Soluções de TIC Regido Pela Lei n° 8.666, de 1993
      • Análise de Alçadas Regido Pela Lei n° 14.133, de 2021
      • Legislação Aplicada à Contratação de TIC
      • Modelo de Contratação de Software e Serviços em Nuvem
      • Modelo de Contratação e Gestão de Estações de Trabalho
      • Modelo de Contratação de Serviços de Desenvolvimento, Manutenção e Sustentação de Software
      • Modelo de Contratação de Serviços de Outsourcing de Impressão
      • Modelo de Contração de Serviços de Operação de Infraestrutura e de Atendimento a Usuários de TIC
      • Modelo de Composição de Preços nas Contratações com Empresas Públicas Federais
      • Orientações - Contratos Baseados em UST
      • Todos os Modelos, Diretrizes e Orientações para Contratação de Soluções de TIC
      • Orientações - Contratos Baseados em UST
    • Orientações e Apoio Especializado
      • Conceito de Solução de TIC
      • Informações e Orientações sobre Análise de Alçadas
      • Pedidos de Excepcionalidade para Contratação de TIC
      • Central de Serviços e Suporte do SISP
      • Capacitações
      • Templates de Artefatos para Contratação e Lista de Verificação
      • FAQ
      • Central de Serviços e Suporte do SISP (C3S)
    • Capacitações
  • Privacidade e Segurança
    • Centro de Excelência em Privacidade e Segurança (CEPS GOV.BR)
      • Vídeos Educativos
      • Jogos Educativos
    • Centro Integrado de Segurança Cibernética (CISC GOV.BR)
    • Framework, Guias e Modelos
    • PPSI 2.0
    • Webnario
  • Infraestrutura Nacional de Dados
    • Interoperabilidade
      • Conecta gov.br
    • Catálogo Nacional de Dados
    • Governança de Dados
    • Informações geoespaciais
    • Ambiente Tecnológico
      • Nuvem
      • Data Centers
      • Infovia
    • Decisão Baseada em Dados
      • Recomendação de serviços
      • Notificação personalizada
      • Caixa Postal Digital do Cidadão
    • Inteligência Artificial
      • imagens
      • Publicações
    • Qualificação de Endereços
  • Capacitação
    • Capacita GOV.BR
    • Eventos e Prêmios
  • Legislação
  • Notícias
  • Mapa do Site
Redefinir Cookies
Redes sociais
  • Instagram
  • Twitter
Acesso àInformação
Todo o conteúdo deste site está publicado sob a licença Creative Commons Atribuição-SemDerivações 3.0 Não Adaptada.
Voltar ao topo da página
Fale Agora Refazer a busca