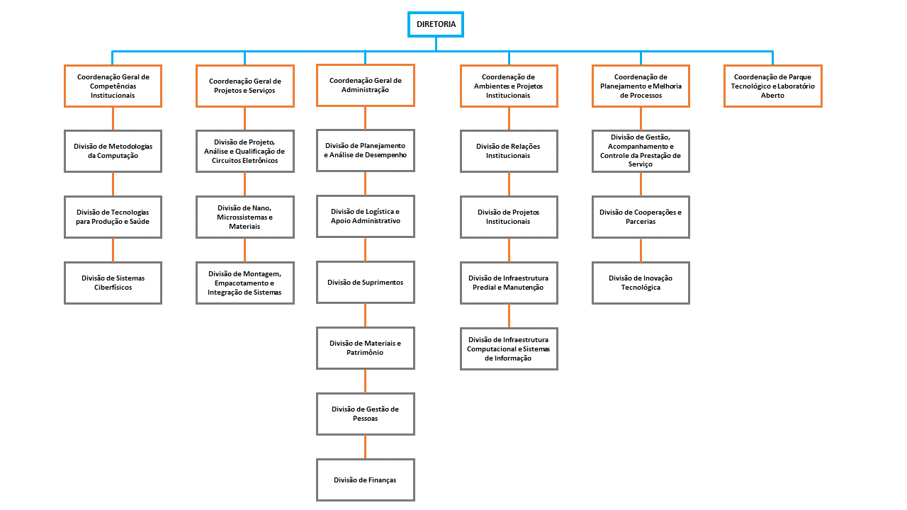
Organograma
Publicado em
06/04/2021 16h23
Atualizado em
17/01/2025 07h53
Clique na imagem do Organograma para visualizá-la em tamanho maior (uma nova aba será aberta).
