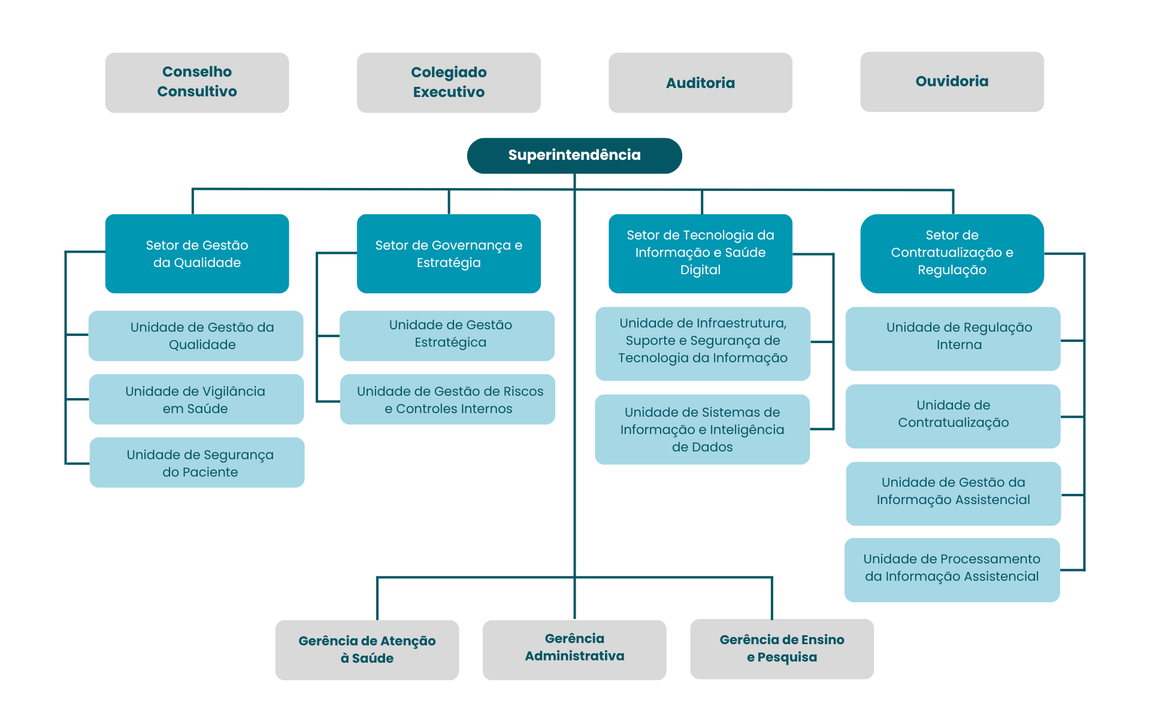
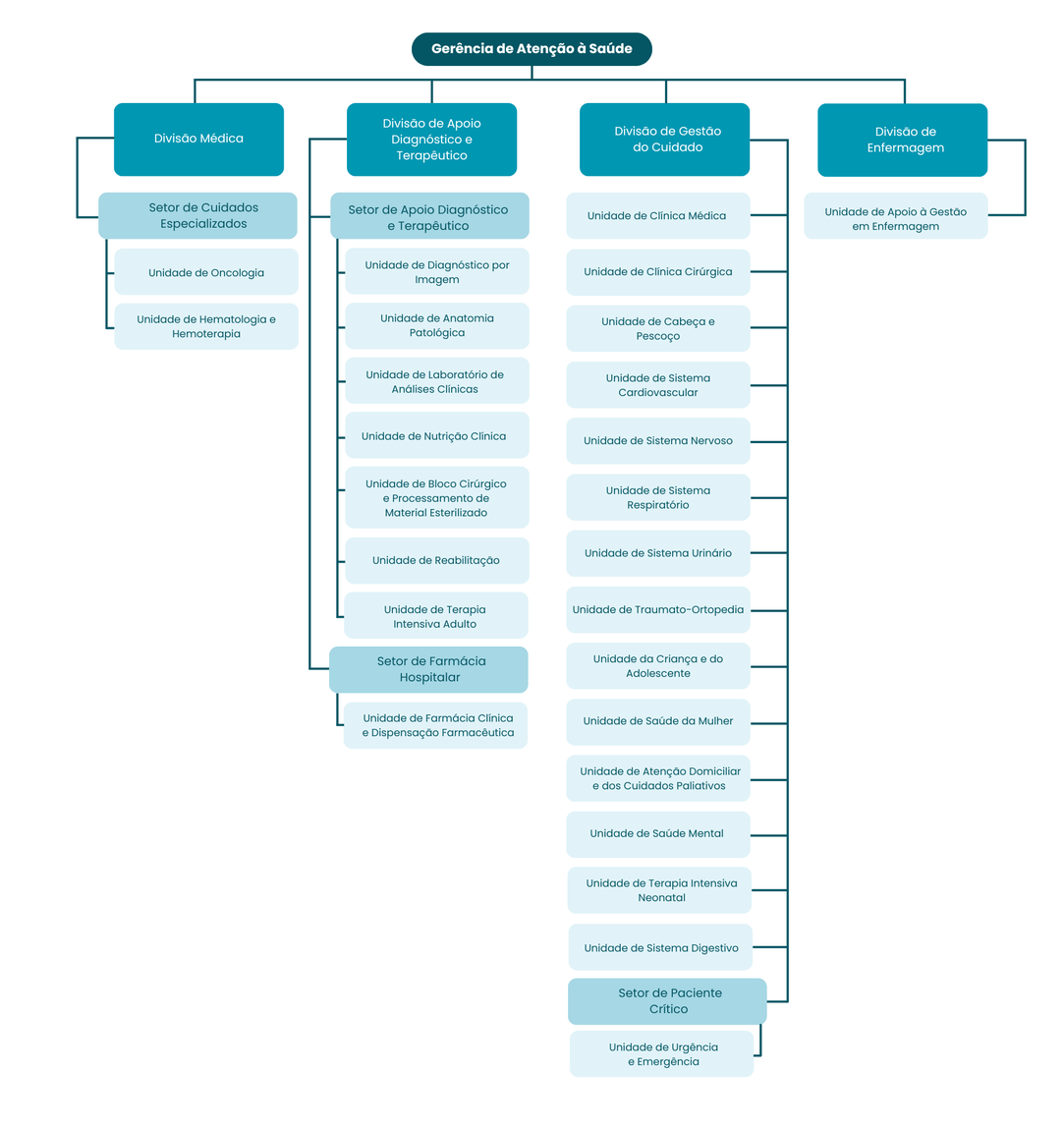
Organograma
Publicado em
06/10/2020 18h04
Atualizado em
13/10/2025 15h32
O Organograma do HC-UFU/Ebserh é uma estrutura padronizada pela Ebserh e é adequada às características de cada hospital.
Faça o download do arquivo em formato pdf. Arquivo atualizado em janeiro de 2025.
Organograma Geral - Superintendência

Organograma - Gerência de Ensino e Pesquisa

Organograma - Gerência Administrativa

Organograma - Gerência de Atenção à Saúde
