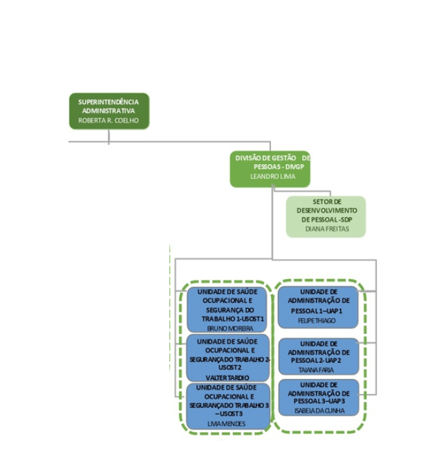
Divisão de Gestão de Pessoas
Publicado em
18/03/2026 12h39

O Setor de Desenvolvimento de Pessoal (SDP) é responsável por:
- promover atividades de integração de novos colaboradores;
- avaliações de período de experiência;
- avaliações do estágio Probatório,
- avaliações de desempenho (GD e AVADES),
- pelos processos de progressão funcional,
- acompanhar o planejamento e execução de programas e ações de capacitação voltados para os trabalhadores do CH-UFRJ.
Equipe
- Alessandra dos Santos Silva De Castro - Assistente Administrativo
- Ana Lucia Rosa de Almeida - Assistente Administrativo
- Ana Luiza de Souza Borges - Psicólogo - Psicologia Organizacional e do Trabalho
- Carla de Cunto Carvalho - Pedagogo
- Diana Freitas Gualberto de Oliveira - Chefe de Setor
- Eliane Abreu - Psicólogo - Psicologia Organizacional e do Trabalho
- Jessica Porcher Alves do Nascimento - Analista Administrativo - Gestão Hospitalar
- Luiz Roberto da Silva Carvalho - Assistente Administrativo
- Marcos Antônio Machado Barboza Filho - Assistente Administrativo
- Vanessa Carolina dos Santos Magri - Analista Administrativo - Administração
Contato
- E-mail: sdp.ch-ufrj@ebserh.gov.br
- Ramais: 3938 (prefixo) + 2361 2974; 2752; 6263; 6160; 39
Links