Ir para o Conteúdo 1 Ir para a Página Inicial 2 Ir para o menu de Navegação 3 Ir para a Busca 4 Ir para o Mapa do site 5
Abrir menu principal de navegação
HU Brasil
Termos mais buscados
  • imposto de renda
  • assinatura
  • inss
  • mei
  • cnh
Termos mais buscados
  • imposto de renda
  • assinatura
  • inss
  • Hospitais Universitários
    • Região Centro-Oeste
      • HC-UFG - Hospital das Clínicas da UFG
      • HUB-UnB - Hospital Universitário de Brasília
      • HUJM-UFMT - Hospital Universitário Júlio Müller
      • Humap-UFMS - Hospital Universitário Maria Aparecida Pedrossian
      • HU-UFGD - Hospital Universitário da Grande Dourados
    • Região Nordeste
      • CH-UFC - Complexo Hospitalar da UFC
      • HC-UFPE - Hospital das Clínicas da UFPE
      • Huab-UFRN - Hospital Universitário Ana Bezerra
      • HUAC-UFCG - Hospital Universitário Alcides Carneiro
      • HUJB-UFCG - Hospital Universitário Júlio Bandeira
      • HUL-UFS - Hospital Universitário de Lagarto
      • HULW-UFPB - Hospital Universitário Lauro Wanderley
      • Huol-UFRN - Hospital Universitário Onofre Lopes
      • HUPAA-Ufal - Hospital Universitário Professor Alberto Antunes
      • Hupes-UFBA - Hospital Universitário Professor Edgard Santos
      • HU-UFMA - Hospital Universitário da UFMA
      • HU-UFPI - Hospital Universitário do Piauí
      • HU-UFS - Hospital Universitário da UFS
      • HU-Univasf - Hospital de Ensino Dr. Washington Antônio de Barros
      • MCO-UFBA - Maternidade Climério de Oliveira
      • MEJC-UFRN - Maternidade Escola Januário Cicco
    • Região Norte
      • CHU-UFPA - Complexo Hospitalar Universitário da UFPA
      • HDT-UFT - Hospital de Doenças Tropicais
      • HUGV-Ufam - Hospital Universitário Getúlio Vargas
      • HU-UFRR - Hospital Universitário da Universidade Federal de Roraima
      • HU-Unifap - Hospital Universitário da Unifap
    • Região Sudeste
      • CH-UFRJ - Complexo Hospitalar da Universidade Federal do Rio de Janeiro
      • HC-UFMG - Hospital das Clínicas da UFMG
      • HC-UFTM - Hospital de Clínicas da UFTM
      • HC-UFU - Hospital de Clínicas da Universidade Federal de Uberlândia
      • Huap-UFF - Hospital Universitário Antônio Pedro
      • Hucam-Ufes - Hospital Universitário Cassiano Antônio Moraes
      • HUSE-Unirio - Hospital Universitário dos Servidores do Estado
      • HU-UFJF - Hospital Universitário da UFJF
      • HU-UFSCar - Hospital Universitário da UFSCar
    • Região Sul
      • CHC-UFPR - Complexo do Hospital de Clínicas da UFPR
      • HE-UFPel - Hospital Escola da UFPel
      • HU-Furg - Hospital Universitário Dr. Miguel Riet Corrêa Jr.
      • HUSM-UFSM - Hospital Universitário de Santa Maria
      • HU-UFSC - Hospital Universitário da UFSC
    • Sobre os Hospitais Universitários Federais
    • Contratos de Gestão
    • Protocolos de Intenções
      • HU-UNIFAP
      • CH-UFRJ
      • HU-UFRR
      • HU-UFLA
      • HU-UFCA
      • HRT-UFPR
      • HU-UFOP
      • UNIFESP
    • Acordos de Cooperação Técnica
      • UFDPar
      • UNIRIO
      • UFT
      • UFSJ
      • UFCAT
      • UNIR
      • UFRN
      • UFFS
      • UNIPAMPA
    • Relatórios Gerenciais
      • 2019-2022
  • Governança
    • Governança Corporativa
      • Sobre a Governança Corporativa
      • Compromisso Empresarial Responsável
      • Diversidade, Equidade & Inclusão
      • Política Ambiental
      • Política de Classificação de Informação, Sigilo e Temporalidade
      • Política de Comunicação Institucional
      • Política de Cordialidades
      • Política de Divulgação de Informações
      • Política de Conformidade, Controle Interno e Gerenciamento de Riscos
      • Política de Indicação e Sucessão
      • Política de porta-vozes
      • Política de Proteção de Dados Pessoais
      • Política de Relacionamento com Fornecedores
      • Política de Segurança da Informação
      • Política de Transações com Partes Relacionadas
      • Guia de Práticas de Governança Corporativa, Responsabilidade Social e Sustentabilidade da Rede Ebserh
    • Gestão Estratégica
      • Estratégia de Longo Prazo
      • Plano de Negócios
      • Plano Diretor Estratégico dos Hospitais
      • Guia de Gestão Estratégica
    • Assembleia Geral
      • Atas da Assembleia Geral
    • Conselhos
      • Sobre os Conselhos
      • Conselho de Administração
      • Conselho Fiscal
      • Conselho Consultivo
      • Capacitação dos Conselheiros
      • Avaliação de Desempenho dos Administradores e Conselheiros
    • Diretoria Executiva
      • Sobre a Diretoria Executiva
      • Membros da Diretoria Executiva
      • Atas da Diretoria Executiva
      • Relatórios
      • Remuneração Variável Anual - RVA
    • Comitê de Auditoria
      • Sobre o COAUD
      • Membros do COAUD
      • Atas do COAUD
      • Relatório Anual do COAUD
    • Comitê de Pessoas, Elegibilidade, Sucessão e Remuneração
      • Sobre o Comitê de Pessoas, Elegibilidade, Sucessão e Remuneração
      • Membros do Comitê de Pessoas, Elegibilidade, Sucessão e Remuneração
      • Atas do Comitê de Pessoas, Elegibilidade, Sucessão e Remuneração
    • Ética e Integridade
      • Sobre Ética e Integridade
      • Comissão de Ética
      • Boletim Questão de Ética
      • Programa de Integridade
      • Perguntas e Respostas sobre Integridade
    • Governança de Tecnologia da Informação
      • Dicionário de Referência de TI
      • Normativos Relacionados à TI
      • Instâncias Colegiadas de Governança de TI
      • Planejamento, Monitoramento e Avaliação
      • Contratações e Aquisições de TI
    • Plataformas e Tecnologias
      • Aplicativo de Gestão para Hospitais Universitários (AGHU)
      • Escola Ebserh de Educação Corporativa - 3EC
      • Gerenciamento de Tecnologia para Saúde - GETS
      • HU Digital
      • Portal do Empregado HU Brasil
      • Rede Pesquisa
      • Research Eletronic Data Capture - REDCap
      • Ser Rede
      • Sistema Eletrônico de Informações - SEI!
      • Sistema de Informações Gerenciais - SIG
      • UpToDate
    • Comitê de Elegibilidade dos membros do Colegiado Executivo dos Hospitais
      • Sobre o Comitê de Elegibilidade dos membros do Colegiado Executivo dos Hospitais
      • Membros do Comitê de Elegibilidade dos membros do Colegiado Executivo dos Hospitais
      • Atas do Comitê de Elegibilidade dos membros do Colegiado Executivo dos Hospitais
      • Formulário
      • Fluxos
  • Ensino e Pesquisa
    • Avaliação de Tecnologias em Saúde
      • Documentos e Links Úteis
      • Guia dos NATS na Rede Ebserh
    • Centros de Simulação
    • Edital REDE HU+
    • Exame Nacional de Residência (Enare)
      • Enare 2026
      • Perguntas Frequentes
    • Inovação
      • Avaliação de Tecnologias em Saúde
      • Guia da SGITS
      • ISBN
      • Política de Inovação, Pesquisa e Avaliação de Tecnologias em Saúde
      • Propriedade Intelectual
    • ON-COLLAB Brasil
      • Conteúdos
      • Galeria de Fotos
      • Galeria de Fotos
      • Inscrições
      • Inscrições
      • Palestrantes
      • Programação
      • Resultados
      • Sobre
    • PIC e PIT - Programas de Iniciação Científica e Tecnológica
      • Anais dos Programas de Iniciação Científica e Tecnológica da Ebserh
      • Programa de Iniciação Científica (PIC)
      • Programa de Iniciação Tecnológica (PIT)
      • Webinário de Iniciação Científica e Tecnológica da Ebserh
    • Política de Inovação, Pesquisa e Avaliação de Tecnologias em Saúde
    • Preceptoria
    • Rede Pesquisa
    • Repositório
      • Centros de Pesquisa Clínica
      • Formação Voltada ao Ensino e à Pesquisa
      • Habilitação FAP
      • Mestrado
      • Pesquisa Clínica
    • Revista Jurídica da Ebserh
      • Chamada para Publicação
      • Número Atual
  • Atenção à Saúde
    • Covid-19
    • Manual de Pré-requisitos para Habilitação SUS
    • Manual de Atualização do CNES para dos HUFs da Rede Ebserh
    • Segurança do Paciente
      • Dia Mundial da Segurança do Paciente
      • Campanha Abril pela Segurança do Paciente
    • Boletim Vigilância em Foco
      • 2026
      • 2025
      • 2024
      • 2023
      • 2022
      • 2021
      • 2020
      • 2019
      • 2018
      • 2017
      • 2016
      • 2015
      • 2014
    • Manual de Programação de Serviços Assistenciais - Síntese Diagnóstica da Situação de Saúde
    • Manual de Parâmetros de Serviços Assistenciais para a Rede Ebserh
      • Link para planilhas editáveis
    • Catalogo de Tecnologias em Saúde da Rede Ebserh
    • Transgesta - Caderneta de Pré-natal
    • Manual para a contratualização dos HUF/Ebserh no SUS
    • E-book Roda de Conversa com os HUF
  • Comunicação
    • Notícias
    • HU Brasil TV
      • Giro HU Brasil
      • Institucional
      • Você sabia?
      • Drops de Saúde
      • Humanização
      • Como acontece na Rede
      • HU Brasil em foco
    • Conexão Ebserh
    • Relatos e Histórias
    • Galeria de Imagens
    • Séries Especiais
    • ABC da Saúde
      • A
      • B
      • C
      • D
      • E
      • F
      • G
      • H
      • I
      • J
      • K
      • L
      • M
      • N
      • O
      • P
      • Q
      • R
      • S
      • T
      • U
      • V
      • W
      • X
      • Y
      • Z
    • Ações e Campanhas
      • Dia Internacional da Mulher
      • Ebserh Solidária
      • Ebserh Contra a Corrupção
      • 2º Mutirão Nacional da Rede Ebserh
      • Dia Internacional de Combate à Discriminação Racial
      • Diga não ao preconceito
      • Ebserh contra a Dengue
      • Jornada Ebserh
      • Ebserh em Ação
    • Atendimento
    • Legislação e Normas de Comunicação
    • Instagram
  • Canais de Atendimento
    • Contatos
    • Ouvidoria
    • Imprensa
    • Canal do Fornecedor
  • Acesso à Informação
    • Institucional
      • Sobre
      • Estrutura Organizacional
      • Competências
      • Base Jurídica da Estrutura Organizacional e das Competências
      • Principais cargos e respectivos ocupantes - Quem é Quem
      • Perfil Profissional
      • Horário de Atendimento
      • Atos Normativos
      • Política de Divulgação de Informações
      • Atas
      • Agenda dos Gestores
      • Currículo dos Gestores
      • Endereço e Horário de Funcionamento
      • Cadeia de Valor
      • HU Brasil 10 Anos
      • Nova Marca HU Brasil
    • Ações e Programas
      • Sobre ações e programas
      • Programas, projetos, ações, obras e atividades
      • Carta de Serviços ao Usuário
      • Concessões de Recursos Financeiros ou Renúncia de Receitas
      • Governança
      • Carta Anual de Governança Corporativa
      • Relatório Integrado ou de Sustentabilidade
      • Avaliação de Metas e Resultados
    • Participação Social
      • Sobre
      • Ouvidoria-Geral
      • Audiências e Consultas Públicas
      • Conselhos e Órgãos Colegiados
      • Conferências
      • Editais de Chamamento Público
      • Outras ações
    • Auditorias
      • Sobre a Auditoria
      • Prestação de Contas
      • Rol de Responsáveis
      • Relatórios da CGU
      • Plano Anual de Atividades de Auditoria Interna (PAINT)
      • Relatório Anual de Atividades da Auditoria Interna (RAINT)
      • Ações de Supervisão, Controle e Correição
      • Demonstrações Financeiras
      • Estatuto da Unidade de Auditoria Interna
      • Código de Ética da Auditoria Interna
      • Legislação e Normas de Auditoria
      • Quem é Quem na Auditoria Interna
    • Convênios e Transferências
      • Repasses e Transferências de Recursos Financeiros
      • Convênios e Outros Acordos
      • Plataforma +Brasil/Transferegov.br
      • Termos de Execução Descentralizada
      • Legislação e Normas de Descentralização de Crédito
    • Receitas e Despesas
      • Sobre
      • Receita Pública
      • Quadro de Detalhamento de Programas, por Unidade Orçamentária
      • Quadro de Execução de Despesas, por Unidade Orçamentária
      • Despesas com Diárias e Passagens
      • Notas Fiscais Eletrônicas
      • Política de Transações com Partes Relacionadas
      • Política de Dividendos
      • Despesas
      • Painel de Informações Orçamentárias e Financeiras
      • Painel de Informações sobre Emendas Parlamentares
      • Demonstrações Financeiras
      • PPA, LDO e LOA
      • Contratos de Objetivos/Acordo Organizativo de Compromissos
    • Licitações e Contratos
      • Adesões
      • Atas de Registro de Preços
      • Chamamentos Públicos
      • Compras Centralizadas
      • Contratos
      • Credenciamento
      • Dispensas
      • Dispensas e Inexigibilidade
      • Doação de Bens Inservíveis
      • Empresas/Licitantes inidôneos, Suspensos e/ou Impedidos
      • Inexigibilidade
      • Inteiro Teor dos Processos de Compra
      • Legislação e Normas de Licitações e Contratos
      • Licitações
      • Modelos de processos
      • Pré-Qualificação
    • Servidores ou Empregados Públicos
      • Sobre
      • Servidores e Empregados
      • Aposentados e Pensionistas
      • Concursos Públicos e Seleções
      • Relação Completa de Empregados Terceirizados
      • Demonstrativos de Quadro de Pessoal, Remunerações e Benefícios
      • Remuneração de Dirigentes (administradores e conselheiros)
      • Acordos. Convenções e/ou Dissídios Coletivos Aprovados
      • Informações sobre Contratados
      • Legislação e Normas de Gestão de Pessoas
    • Informações Classificadas
    • Serviço de Informação ao Cidadão (SIC)
      • Informações sobre Serviço de Informação ao Cidadão (SIC)
      • Modelo de Formulários de Solicitação de Informação e Recurso
      • Link para a Plataforma Integrada de Ouvidoria e Acesso à Informação (FALA.BR)
      • Relatório Anual da Autoridade de Monitoramento
    • Perguntas Frequentes
    • Dados Abertos
    • Sanções Administrativas
    • Ferramentas e Aspectos Tecnológicos
    • Tratamento de Dados Pessoais
      • Dados do Encarregado
      • Estrutura e Normas
      • Orientações e Modelos
      • Perguntas Frequentes
      • Melhores Práticas
      • TCU
    • Boletim de Serviço
      • Sede
      • Hospitais Universitários
    • Gestão do Patrimônio
    • Avaliação de Resultado Regulatório
    • Correição
      • Titular da Unidade Setorial de Correição
      • Competências
      • Normas
      • Relatórios de Gestão Correcional
      • Certidões
      • Corregedoria em Números
      • Corregedoria Capacita
      • Fluxogramas dos Processos Finalísticos da Corregedoria
  • Transparência
    • Carta Anual de Políticas Públicas e Governança Corporativa
    • Estatuto Social com a necessária adequação à autorização legislativa de criação da estatal
    • Política de Divulgação de Informações
    • Relatório Integrado
    • Demonstrações Financeiras
    • Política de Transações com Partes Relacionadas
    • Política de Dividendos
    • Remuneração de Dirigentes
    • Código de Conduta e Integridade
    • Avaliação de Metas e Resultados
    • Atas da Assembleia Geral
    • Atas das Reuniões do Conselho de Administração
    • Atas das Reuniões do Conselho Fiscal
    • Atas das Reuniões do Comitê de Auditoria Estatutário
    • Atas das Reuniões do Comitê de Pessoas, Elegibilidade, Sucessão e Remuneração
    • Currículos Profissionais dos Administradores
      • Diretoria Executiva
      • Conselho de Administração
    • Demonstrativos de Quadro de Pessoal
      • Quadro de Pessoal e Remuneração
      • Benefícios
    • Acordos coletivos, convenções coletivas e/ou dissídios coletivos de trabalho aprovados
    • Informações de interesse coletivo ou geral por elas produzidas ou custodiadas
    • Rol anual de informações desclassificadas e documentos classificados
    • Relação de bens e serviços adquiridos a cada semestre
      • 1° semestre 2025
    • Contratos Disciplinados
    • Gestão Estratégica
    • Responsáveis pela Prestação de Contas
      • 2022
      • Responsáveis pela Prestação de Contas 2021
      • Responsáveis pela Prestação de Contas 2020
    • Gastos com Diárias e Passagens
    • Sobre a Transparência
      • Sobre a Transparência
    • Relatório de Administração
    • Portal da Transparência da Ebserh
  • Composição
    • Administração Central
      • Principais cargos e respectivos ocupantes - Quem é Quem
      • Agenda dos Gestores
      • Currículo dos Gestores
      • Diretoria de Ensino, Pesquisa e Inovação
    • Hospitais Universitários
      • CHC-UFPR
      • CH-UFC
      • CH-UFRJ
      • CHU-UFPA
      • HC-UFG
      • HC-UFMG
      • HC-UFPE
      • HC-UFTM
      • HC-UFU
      • HDT-UFT
      • HE-UFPel
      • Huab-UFRN
      • HUAC-UFCG
      • Huap-UFF
      • HUB-UnB
      • Hucam-Ufes
      • HUGV-Ufam
      • HUJB-UFCG
      • HUJM-UFMT
      • HUL-UFS
      • HULW-UFPB
      • Humap-UFMS
      • Huol-UFRN
      • HUPAA-Ufal
      • Hupes-UFBA
      • HUSE-Unirio
      • HUSM-UFSM
      • HU-Furg
      • HU-UFGD
      • HU-UFJF
      • HU-UFMA
      • HU-UFPI
      • HU-UFRR
      • HU-UFS
      • HU-UFSC
      • HU-UFSCar
      • HU-Unifap
      • HU-Univasf
      • MCO-UFBA
      • MEJC-UFRN
  • Mapa do Site
Links Úteis
  • Galeria de Aplicativos
  • Participe
  • Galeria de Aplicativos
  • Participe
Redes sociais
  • Facebook
  • YouTube
  • Twitter
  • Instagram
  • RSS
  • Flickr
  • Linkedin
Você está aqui: Página Inicial Hospitais Universitários Região Centro-Oeste Humap-UFMS - Hospital Universitário Maria Aparecida Pedrossian Acesso à Informação Institucional Estrutura Organizacional
Info

Estrutura Organizacional

Compartilhe por Facebook Compartilhe por Twitter Compartilhe por LinkedIn Compartilhe por WhatsApp link para Copiar para área de transferência
Publicado em 16/11/2023 15h35 Atualizado em 25/10/2024 15h39

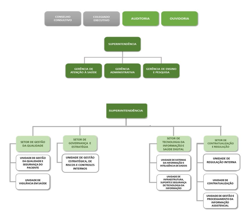
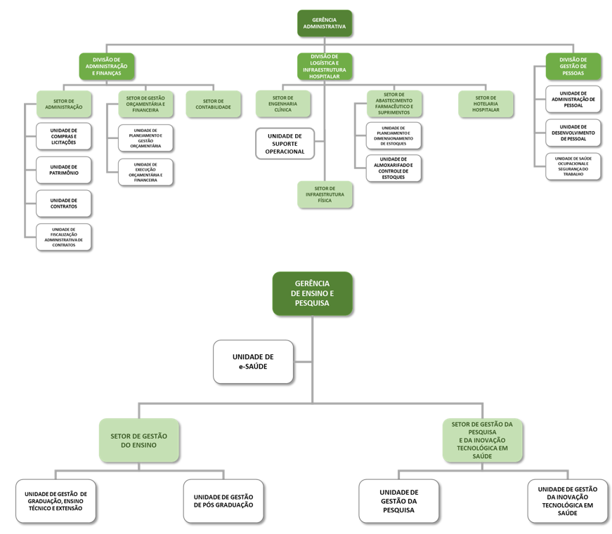
A estrutura organizacional pode ser compreendida como o desenho das áreas da empresa, além da relação hierárquica entre as áreas. Para representar essa estrutura, a Ebserh utiliza a figura do organograma, onde cada área é representada por uma caixinha e as relações hierárquicas formam uma árvore.

Cada área da estrutura tem uma função específica nos Hospitais da Ebserh e recebe um nome correspondente às suas competências. Além disso, cada área é liderada por uma chefia que tem como atribuição cumprir as competências de sua área por meio da gestão daquela equipe subordinada.

Mais informações sobre as competências das áreas da estrutura organizacional do Hospital podem ser encontradas no menu Acesso à Informação >> Institucional >> Competências ou no endereço https://www.gov.br/ebserh/pt-br/hospitais-universitarios/regiao-centro-oeste/humap-ufms/acesso-a-informacao/institucional/competencias.

A estrutura organizacional do Humap-UFMS segue a padronização de Tipos Hospitalares estabelecida pela Ebserh. Dessa forma, o organograma compreende todos os níveis hierárquicos dessa estrutura e apresenta as unidades internas de governança e as áreas de gestão do Hospital.

A atual estrutura organizacional do Humap-UFMS foi estabelecida pela Portaria-SEI nº 28, de 27/09/2021, da Vice-Presidência da Ebserh.

Para mais informações sobre a estrutura organizacional da Administração Central da Ebserh, acesse o menu Acesso à Informação >> Institucional >> Estrutura Organizacional no portal da Ebserh ou no endereço https://www.gov.br/ebserh/pt-br/acesso-a-informacao/institucional/estrutura-organizacional.

..

 .

Arquivos relacionados:

Estrutura Organizacional do Humap-UFMS (12/09/2024)

Compartilhe por Facebook Compartilhe por Twitter Compartilhe por LinkedIn Compartilhe por WhatsApp link para Copiar para área de transferência
  • Hospitais Universitários
    • Região Centro-Oeste
      • HC-UFG - Hospital das Clínicas da UFG
      • HUB-UnB - Hospital Universitário de Brasília
      • HUJM-UFMT - Hospital Universitário Júlio Müller
      • Humap-UFMS - Hospital Universitário Maria Aparecida Pedrossian
      • HU-UFGD - Hospital Universitário da Grande Dourados
    • Região Nordeste
      • CH-UFC - Complexo Hospitalar da UFC
      • HC-UFPE - Hospital das Clínicas da UFPE
      • Huab-UFRN - Hospital Universitário Ana Bezerra
      • HUAC-UFCG - Hospital Universitário Alcides Carneiro
      • HUJB-UFCG - Hospital Universitário Júlio Bandeira
      • HUL-UFS - Hospital Universitário de Lagarto
      • HULW-UFPB - Hospital Universitário Lauro Wanderley
      • Huol-UFRN - Hospital Universitário Onofre Lopes
      • HUPAA-Ufal - Hospital Universitário Professor Alberto Antunes
      • Hupes-UFBA - Hospital Universitário Professor Edgard Santos
      • HU-UFMA - Hospital Universitário da UFMA
      • HU-UFPI - Hospital Universitário do Piauí
      • HU-UFS - Hospital Universitário da UFS
      • HU-Univasf - Hospital de Ensino Dr. Washington Antônio de Barros
      • MCO-UFBA - Maternidade Climério de Oliveira
      • MEJC-UFRN - Maternidade Escola Januário Cicco
    • Região Norte
      • CHU-UFPA - Complexo Hospitalar Universitário da UFPA
      • HDT-UFT - Hospital de Doenças Tropicais
      • HUGV-Ufam - Hospital Universitário Getúlio Vargas
      • HU-UFRR - Hospital Universitário da Universidade Federal de Roraima
      • HU-Unifap - Hospital Universitário da Unifap
    • Região Sudeste
      • CH-UFRJ - Complexo Hospitalar da Universidade Federal do Rio de Janeiro
      • HC-UFMG - Hospital das Clínicas da UFMG
      • HC-UFTM - Hospital de Clínicas da UFTM
      • HC-UFU - Hospital de Clínicas da Universidade Federal de Uberlândia
      • Huap-UFF - Hospital Universitário Antônio Pedro
      • Hucam-Ufes - Hospital Universitário Cassiano Antônio Moraes
      • HUSE-Unirio - Hospital Universitário dos Servidores do Estado
      • HU-UFJF - Hospital Universitário da UFJF
      • HU-UFSCar - Hospital Universitário da UFSCar
    • Região Sul
      • CHC-UFPR - Complexo do Hospital de Clínicas da UFPR
      • HE-UFPel - Hospital Escola da UFPel
      • HU-Furg - Hospital Universitário Dr. Miguel Riet Corrêa Jr.
      • HUSM-UFSM - Hospital Universitário de Santa Maria
      • HU-UFSC - Hospital Universitário da UFSC
    • Sobre os Hospitais Universitários Federais
    • Contratos de Gestão
    • Protocolos de Intenções
      • HU-UNIFAP
      • CH-UFRJ
      • HU-UFRR
      • HU-UFLA
      • HU-UFCA
      • HRT-UFPR
      • HU-UFOP
      • UNIFESP
    • Acordos de Cooperação Técnica
      • UFDPar
      • UNIRIO
      • UFT
      • UFSJ
      • UFCAT
      • UNIR
      • UFRN
      • UFFS
      • UNIPAMPA
    • Relatórios Gerenciais
      • 2019-2022
  • Governança
    • Governança Corporativa
      • Sobre a Governança Corporativa
      • Compromisso Empresarial Responsável
      • Diversidade, Equidade & Inclusão
      • Política Ambiental
      • Política de Classificação de Informação, Sigilo e Temporalidade
      • Política de Comunicação Institucional
      • Política de Cordialidades
      • Política de Divulgação de Informações
      • Política de Conformidade, Controle Interno e Gerenciamento de Riscos
      • Política de Indicação e Sucessão
      • Política de porta-vozes
      • Política de Proteção de Dados Pessoais
      • Política de Relacionamento com Fornecedores
      • Política de Segurança da Informação
      • Política de Transações com Partes Relacionadas
      • Guia de Práticas de Governança Corporativa, Responsabilidade Social e Sustentabilidade da Rede Ebserh
    • Gestão Estratégica
      • Estratégia de Longo Prazo
      • Plano de Negócios
      • Plano Diretor Estratégico dos Hospitais
      • Guia de Gestão Estratégica
    • Assembleia Geral
      • Atas da Assembleia Geral
    • Conselhos
      • Sobre os Conselhos
      • Conselho de Administração
      • Conselho Fiscal
      • Conselho Consultivo
      • Capacitação dos Conselheiros
      • Avaliação de Desempenho dos Administradores e Conselheiros
    • Diretoria Executiva
      • Sobre a Diretoria Executiva
      • Membros da Diretoria Executiva
      • Atas da Diretoria Executiva
      • Relatórios
      • Remuneração Variável Anual - RVA
    • Comitê de Auditoria
      • Sobre o COAUD
      • Membros do COAUD
      • Atas do COAUD
      • Relatório Anual do COAUD
    • Comitê de Pessoas, Elegibilidade, Sucessão e Remuneração
      • Sobre o Comitê de Pessoas, Elegibilidade, Sucessão e Remuneração
      • Membros do Comitê de Pessoas, Elegibilidade, Sucessão e Remuneração
      • Atas do Comitê de Pessoas, Elegibilidade, Sucessão e Remuneração
    • Ética e Integridade
      • Sobre Ética e Integridade
      • Comissão de Ética
      • Boletim Questão de Ética
      • Programa de Integridade
      • Perguntas e Respostas sobre Integridade
    • Governança de Tecnologia da Informação
      • Dicionário de Referência de TI
      • Normativos Relacionados à TI
      • Instâncias Colegiadas de Governança de TI
      • Planejamento, Monitoramento e Avaliação
      • Contratações e Aquisições de TI
    • Plataformas e Tecnologias
      • Aplicativo de Gestão para Hospitais Universitários (AGHU)
      • Escola Ebserh de Educação Corporativa - 3EC
      • Gerenciamento de Tecnologia para Saúde - GETS
      • HU Digital
      • Portal do Empregado HU Brasil
      • Rede Pesquisa
      • Research Eletronic Data Capture - REDCap
      • Ser Rede
      • Sistema Eletrônico de Informações - SEI!
      • Sistema de Informações Gerenciais - SIG
      • UpToDate
    • Comitê de Elegibilidade dos membros do Colegiado Executivo dos Hospitais
      • Sobre o Comitê de Elegibilidade dos membros do Colegiado Executivo dos Hospitais
      • Membros do Comitê de Elegibilidade dos membros do Colegiado Executivo dos Hospitais
      • Atas do Comitê de Elegibilidade dos membros do Colegiado Executivo dos Hospitais
      • Formulário
      • Fluxos
  • Ensino e Pesquisa
    • Avaliação de Tecnologias em Saúde
      • Documentos e Links Úteis
      • Guia dos NATS na Rede Ebserh
    • Centros de Simulação
    • Edital REDE HU+
    • Exame Nacional de Residência (Enare)
      • Enare 2026
      • Perguntas Frequentes
    • Inovação
      • Avaliação de Tecnologias em Saúde
      • Guia da SGITS
      • ISBN
      • Política de Inovação, Pesquisa e Avaliação de Tecnologias em Saúde
      • Propriedade Intelectual
    • ON-COLLAB Brasil
      • Conteúdos
      • Galeria de Fotos
      • Galeria de Fotos
      • Inscrições
      • Inscrições
      • Palestrantes
      • Programação
      • Resultados
      • Sobre
    • PIC e PIT - Programas de Iniciação Científica e Tecnológica
      • Anais dos Programas de Iniciação Científica e Tecnológica da Ebserh
      • Programa de Iniciação Científica (PIC)
      • Programa de Iniciação Tecnológica (PIT)
      • Webinário de Iniciação Científica e Tecnológica da Ebserh
    • Política de Inovação, Pesquisa e Avaliação de Tecnologias em Saúde
    • Preceptoria
    • Rede Pesquisa
    • Repositório
      • Centros de Pesquisa Clínica
      • Formação Voltada ao Ensino e à Pesquisa
      • Habilitação FAP
      • Mestrado
      • Pesquisa Clínica
    • Revista Jurídica da Ebserh
      • Chamada para Publicação
      • Número Atual
  • Atenção à Saúde
    • Covid-19
    • Manual de Pré-requisitos para Habilitação SUS
    • Manual de Atualização do CNES para dos HUFs da Rede Ebserh
    • Segurança do Paciente
      • Dia Mundial da Segurança do Paciente
      • Campanha Abril pela Segurança do Paciente
    • Boletim Vigilância em Foco
      • 2026
      • 2025
      • 2024
      • 2023
      • 2022
      • 2021
      • 2020
      • 2019
      • 2018
      • 2017
      • 2016
      • 2015
      • 2014
    • Manual de Programação de Serviços Assistenciais - Síntese Diagnóstica da Situação de Saúde
    • Manual de Parâmetros de Serviços Assistenciais para a Rede Ebserh
      • Link para planilhas editáveis
    • Catalogo de Tecnologias em Saúde da Rede Ebserh
    • Transgesta - Caderneta de Pré-natal
    • Manual para a contratualização dos HUF/Ebserh no SUS
    • E-book Roda de Conversa com os HUF
  • Comunicação
    • Notícias
    • HU Brasil TV
      • Giro HU Brasil
      • Institucional
      • Você sabia?
      • Drops de Saúde
      • Humanização
      • Como acontece na Rede
      • HU Brasil em foco
    • Conexão Ebserh
    • Relatos e Histórias
    • Galeria de Imagens
    • Séries Especiais
    • ABC da Saúde
      • A
      • B
      • C
      • D
      • E
      • F
      • G
      • H
      • I
      • J
      • K
      • L
      • M
      • N
      • O
      • P
      • Q
      • R
      • S
      • T
      • U
      • V
      • W
      • X
      • Y
      • Z
    • Ações e Campanhas
      • Dia Internacional da Mulher
      • Ebserh Solidária
      • Ebserh Contra a Corrupção
      • 2º Mutirão Nacional da Rede Ebserh
      • Dia Internacional de Combate à Discriminação Racial
      • Diga não ao preconceito
      • Ebserh contra a Dengue
      • Jornada Ebserh
      • Ebserh em Ação
    • Atendimento
    • Legislação e Normas de Comunicação
    • Instagram
  • Canais de Atendimento
    • Contatos
    • Ouvidoria
    • Imprensa
    • Canal do Fornecedor
  • Acesso à Informação
    • Institucional
      • Sobre
      • Estrutura Organizacional
      • Competências
      • Base Jurídica da Estrutura Organizacional e das Competências
      • Principais cargos e respectivos ocupantes - Quem é Quem
      • Perfil Profissional
      • Horário de Atendimento
      • Atos Normativos
      • Política de Divulgação de Informações
      • Atas
      • Agenda dos Gestores
      • Currículo dos Gestores
      • Endereço e Horário de Funcionamento
      • Cadeia de Valor
      • HU Brasil 10 Anos
      • Nova Marca HU Brasil
    • Ações e Programas
      • Sobre ações e programas
      • Programas, projetos, ações, obras e atividades
      • Carta de Serviços ao Usuário
      • Concessões de Recursos Financeiros ou Renúncia de Receitas
      • Governança
      • Carta Anual de Governança Corporativa
      • Relatório Integrado ou de Sustentabilidade
      • Avaliação de Metas e Resultados
    • Participação Social
      • Sobre
      • Ouvidoria-Geral
      • Audiências e Consultas Públicas
      • Conselhos e Órgãos Colegiados
      • Conferências
      • Editais de Chamamento Público
      • Outras ações
    • Auditorias
      • Sobre a Auditoria
      • Prestação de Contas
      • Rol de Responsáveis
      • Relatórios da CGU
      • Plano Anual de Atividades de Auditoria Interna (PAINT)
      • Relatório Anual de Atividades da Auditoria Interna (RAINT)
      • Ações de Supervisão, Controle e Correição
      • Demonstrações Financeiras
      • Estatuto da Unidade de Auditoria Interna
      • Código de Ética da Auditoria Interna
      • Legislação e Normas de Auditoria
      • Quem é Quem na Auditoria Interna
    • Convênios e Transferências
      • Repasses e Transferências de Recursos Financeiros
      • Convênios e Outros Acordos
      • Plataforma +Brasil/Transferegov.br
      • Termos de Execução Descentralizada
      • Legislação e Normas de Descentralização de Crédito
    • Receitas e Despesas
      • Sobre
      • Receita Pública
      • Quadro de Detalhamento de Programas, por Unidade Orçamentária
      • Quadro de Execução de Despesas, por Unidade Orçamentária
      • Despesas com Diárias e Passagens
      • Notas Fiscais Eletrônicas
      • Política de Transações com Partes Relacionadas
      • Política de Dividendos
      • Despesas
      • Painel de Informações Orçamentárias e Financeiras
      • Painel de Informações sobre Emendas Parlamentares
      • Demonstrações Financeiras
      • PPA, LDO e LOA
      • Contratos de Objetivos/Acordo Organizativo de Compromissos
    • Licitações e Contratos
      • Adesões
      • Atas de Registro de Preços
      • Chamamentos Públicos
      • Compras Centralizadas
      • Contratos
      • Credenciamento
      • Dispensas
      • Dispensas e Inexigibilidade
      • Doação de Bens Inservíveis
      • Empresas/Licitantes inidôneos, Suspensos e/ou Impedidos
      • Inexigibilidade
      • Inteiro Teor dos Processos de Compra
      • Legislação e Normas de Licitações e Contratos
      • Licitações
      • Modelos de processos
      • Pré-Qualificação
    • Servidores ou Empregados Públicos
      • Sobre
      • Servidores e Empregados
      • Aposentados e Pensionistas
      • Concursos Públicos e Seleções
      • Relação Completa de Empregados Terceirizados
      • Demonstrativos de Quadro de Pessoal, Remunerações e Benefícios
      • Remuneração de Dirigentes (administradores e conselheiros)
      • Acordos. Convenções e/ou Dissídios Coletivos Aprovados
      • Informações sobre Contratados
      • Legislação e Normas de Gestão de Pessoas
    • Informações Classificadas
    • Serviço de Informação ao Cidadão (SIC)
      • Informações sobre Serviço de Informação ao Cidadão (SIC)
      • Modelo de Formulários de Solicitação de Informação e Recurso
      • Link para a Plataforma Integrada de Ouvidoria e Acesso à Informação (FALA.BR)
      • Relatório Anual da Autoridade de Monitoramento
    • Perguntas Frequentes
    • Dados Abertos
    • Sanções Administrativas
    • Ferramentas e Aspectos Tecnológicos
    • Tratamento de Dados Pessoais
      • Dados do Encarregado
      • Estrutura e Normas
      • Orientações e Modelos
      • Perguntas Frequentes
      • Melhores Práticas
      • TCU
    • Boletim de Serviço
      • Sede
      • Hospitais Universitários
    • Gestão do Patrimônio
    • Avaliação de Resultado Regulatório
    • Correição
      • Titular da Unidade Setorial de Correição
      • Competências
      • Normas
      • Relatórios de Gestão Correcional
      • Certidões
      • Corregedoria em Números
      • Corregedoria Capacita
      • Fluxogramas dos Processos Finalísticos da Corregedoria
  • Transparência
    • Carta Anual de Políticas Públicas e Governança Corporativa
    • Estatuto Social com a necessária adequação à autorização legislativa de criação da estatal
    • Política de Divulgação de Informações
    • Relatório Integrado
    • Demonstrações Financeiras
    • Política de Transações com Partes Relacionadas
    • Política de Dividendos
    • Remuneração de Dirigentes
    • Código de Conduta e Integridade
    • Avaliação de Metas e Resultados
    • Atas da Assembleia Geral
    • Atas das Reuniões do Conselho de Administração
    • Atas das Reuniões do Conselho Fiscal
    • Atas das Reuniões do Comitê de Auditoria Estatutário
    • Atas das Reuniões do Comitê de Pessoas, Elegibilidade, Sucessão e Remuneração
    • Currículos Profissionais dos Administradores
      • Diretoria Executiva
      • Conselho de Administração
    • Demonstrativos de Quadro de Pessoal
      • Quadro de Pessoal e Remuneração
      • Benefícios
    • Acordos coletivos, convenções coletivas e/ou dissídios coletivos de trabalho aprovados
    • Informações de interesse coletivo ou geral por elas produzidas ou custodiadas
    • Rol anual de informações desclassificadas e documentos classificados
    • Relação de bens e serviços adquiridos a cada semestre
      • 1° semestre 2025
    • Contratos Disciplinados
    • Gestão Estratégica
    • Responsáveis pela Prestação de Contas
      • 2022
      • Responsáveis pela Prestação de Contas 2021
      • Responsáveis pela Prestação de Contas 2020
    • Gastos com Diárias e Passagens
    • Sobre a Transparência
      • Sobre a Transparência
    • Relatório de Administração
    • Portal da Transparência da Ebserh
  • Composição
    • Administração Central
      • Principais cargos e respectivos ocupantes - Quem é Quem
      • Agenda dos Gestores
      • Currículo dos Gestores
      • Diretoria de Ensino, Pesquisa e Inovação
    • Hospitais Universitários
      • CHC-UFPR
      • CH-UFC
      • CH-UFRJ
      • CHU-UFPA
      • HC-UFG
      • HC-UFMG
      • HC-UFPE
      • HC-UFTM
      • HC-UFU
      • HDT-UFT
      • HE-UFPel
      • Huab-UFRN
      • HUAC-UFCG
      • Huap-UFF
      • HUB-UnB
      • Hucam-Ufes
      • HUGV-Ufam
      • HUJB-UFCG
      • HUJM-UFMT
      • HUL-UFS
      • HULW-UFPB
      • Humap-UFMS
      • Huol-UFRN
      • HUPAA-Ufal
      • Hupes-UFBA
      • HUSE-Unirio
      • HUSM-UFSM
      • HU-Furg
      • HU-UFGD
      • HU-UFJF
      • HU-UFMA
      • HU-UFPI
      • HU-UFRR
      • HU-UFS
      • HU-UFSC
      • HU-UFSCar
      • HU-Unifap
      • HU-Univasf
      • MCO-UFBA
      • MEJC-UFRN
  • Mapa do Site
Redefinir Cookies
Redes sociais
  • Facebook
  • YouTube
  • Twitter
  • Instagram
  • RSS
  • Flickr
  • Linkedin
Acesso àInformação
Todo o conteúdo deste site está publicado sob a licença Creative Commons Atribuição-SemDerivações 3.0 Não Adaptada.
Voltar ao topo da página
Fale Agora Refazer a busca