Ir para o Conteúdo 1 Ir para a Página Inicial 2 Ir para o menu de Navegação 3 Ir para a Busca 4 Ir para o Mapa do site 5
Abrir menu principal de navegação
HU Brasil
Termos mais buscados
  • imposto de renda
  • inss
  • assinatura
  • cnh social
  • mei
Termos mais buscados
  • imposto de renda
  • inss
  • assinatura
  • Hospitais Universitários
    • Região Centro-Oeste
      • HC-UFG - Hospital das Clínicas da UFG
      • HUB-UnB - Hospital Universitário de Brasília
      • HUJM-UFMT - Hospital Universitário Júlio Müller
      • Humap-UFMS - Hospital Universitário Maria Aparecida Pedrossian
      • HU-UFGD - Hospital Universitário da Grande Dourados
    • Região Nordeste
      • CH-UFC - Complexo Hospitalar da UFC
      • HC-UFPE - Hospital das Clínicas da UFPE
      • Huab-UFRN - Hospital Universitário Ana Bezerra
      • HUAC-UFCG - Hospital Universitário Alcides Carneiro
      • HUJB-UFCG - Hospital Universitário Júlio Bandeira
      • HUL-UFS - Hospital Universitário de Lagarto
      • HULW-UFPB - Hospital Universitário Lauro Wanderley
      • Huol-UFRN - Hospital Universitário Onofre Lopes
      • HUPAA-Ufal - Hospital Universitário Professor Alberto Antunes
      • Hupes-UFBA - Hospital Universitário Professor Edgard Santos
      • HU-UFMA - Hospital Universitário da UFMA
      • HU-UFPI - Hospital Universitário do Piauí
      • HU-UFS - Hospital Universitário da UFS
      • HU-Univasf - Hospital de Ensino Dr. Washington Antônio de Barros
      • MCO-UFBA - Maternidade Climério de Oliveira
      • MEJC-UFRN - Maternidade Escola Januário Cicco
    • Região Norte
      • CHU-UFPA - Complexo Hospitalar Universitário da UFPA
      • HDT-UFT - Hospital de Doenças Tropicais
      • HUGV-Ufam - Hospital Universitário Getúlio Vargas
      • HU-UFRR - Hospital Universitário da Universidade Federal de Roraima
      • HU-Unifap - Hospital Universitário da Unifap
    • Região Sudeste
      • CH-UFRJ - Complexo Hospitalar da Universidade Federal do Rio de Janeiro
      • HC-UFMG - Hospital das Clínicas da UFMG
      • HC-UFTM - Hospital de Clínicas da UFTM
      • HC-UFU - Hospital de Clínicas da Universidade Federal de Uberlândia
      • Huap-UFF - Hospital Universitário Antônio Pedro
      • Hucam-Ufes - Hospital Universitário Cassiano Antônio Moraes
      • HUSE-Unirio - Hospital Universitário dos Servidores do Estado
      • HU-UFJF - Hospital Universitário da UFJF
      • HU-UFSCar - Hospital Universitário da UFSCar
    • Região Sul
      • CHC-UFPR - Complexo do Hospital de Clínicas da UFPR
      • HE-UFPel - Hospital Escola da UFPel
      • HU-Furg - Hospital Universitário Dr. Miguel Riet Corrêa Jr.
      • HUSM-UFSM - Hospital Universitário de Santa Maria
      • HU-UFSC - Hospital Universitário da UFSC
    • Sobre os Hospitais Universitários Federais
    • Contratos de Gestão
    • Protocolos de Intenções
      • HU-UNIFAP
      • CH-UFRJ
      • HU-UFRR
      • HU-UFLA
      • HU-UFCA
      • HRT-UFPR
      • HU-UFOP
      • UNIFESP
    • Acordos de Cooperação Técnica
      • UFDPar
      • UNIRIO
      • UFT
      • UFSJ
      • UFCAT
      • UNIR
      • UFRN
      • UFFS
      • UNIPAMPA
    • Relatórios Gerenciais
      • 2019-2022
  • Governança
    • Governança Corporativa
      • Sobre a Governança Corporativa
      • Compromisso Empresarial Responsável
      • Diversidade, Equidade & Inclusão
      • Política Ambiental
      • Política de Classificação de Informação, Sigilo e Temporalidade
      • Política de Comunicação Institucional
      • Política de Cordialidades
      • Política de Divulgação de Informações
      • Política de Conformidade, Controle Interno e Gerenciamento de Riscos
      • Política de Indicação e Sucessão
      • Política de porta-vozes
      • Política de Proteção de Dados Pessoais
      • Política de Relacionamento com Fornecedores
      • Política de Segurança da Informação
      • Política de Transações com Partes Relacionadas
      • Guia de Práticas de Governança Corporativa, Responsabilidade Social e Sustentabilidade da Rede Ebserh
    • Gestão Estratégica
      • Estratégia de Longo Prazo
      • Plano de Negócios
      • Plano Diretor Estratégico dos Hospitais
      • Guia de Gestão Estratégica
    • Assembleia Geral
      • Atas da Assembleia Geral
    • Conselhos
      • Sobre os Conselhos
      • Conselho de Administração
      • Conselho Fiscal
      • Conselho Consultivo
      • Capacitação dos Conselheiros
      • Avaliação de Desempenho dos Administradores e Conselheiros
    • Diretoria Executiva
      • Sobre a Diretoria Executiva
      • Membros da Diretoria Executiva
      • Atas da Diretoria Executiva
      • Relatórios
      • Remuneração Variável Anual - RVA
    • Comitê de Auditoria
      • Sobre o COAUD
      • Membros do COAUD
      • Atas do COAUD
      • Relatório Anual do COAUD
    • Comitê de Pessoas, Elegibilidade, Sucessão e Remuneração
      • Sobre o Comitê de Pessoas, Elegibilidade, Sucessão e Remuneração
      • Membros do Comitê de Pessoas, Elegibilidade, Sucessão e Remuneração
      • Atas do Comitê de Pessoas, Elegibilidade, Sucessão e Remuneração
    • Ética e Integridade
      • Sobre Ética e Integridade
      • Comissão de Ética
      • Boletim Questão de Ética
      • Programa de Integridade
      • Perguntas e Respostas sobre Integridade
    • Governança de Tecnologia da Informação
      • Dicionário de Referência de TI
      • Normativos Relacionados à TI
      • Instâncias Colegiadas de Governança de TI
      • Planejamento, Monitoramento e Avaliação
      • Contratações e Aquisições de TI
    • Plataformas e Tecnologias
      • Aplicativo de Gestão para Hospitais Universitários (AGHU)
      • Escola Ebserh de Educação Corporativa - 3EC
      • Gerenciamento de Tecnologia para Saúde - GETS
      • HU Digital
      • Portal do Empregado HU Brasil
      • Rede Pesquisa
      • Research Eletronic Data Capture - REDCap
      • Ser Rede
      • Sistema Eletrônico de Informações - SEI!
      • Sistema de Informações Gerenciais - SIG
      • UpToDate
    • Comitê de Elegibilidade dos membros do Colegiado Executivo dos Hospitais
      • Sobre o Comitê de Elegibilidade dos membros do Colegiado Executivo dos Hospitais
      • Membros do Comitê de Elegibilidade dos membros do Colegiado Executivo dos Hospitais
      • Atas do Comitê de Elegibilidade dos membros do Colegiado Executivo dos Hospitais
      • Formulário
      • Fluxos
  • Ensino e Pesquisa
  • Atenção à Saúde
    • Covid-19
    • Manual de Pré-requisitos para Habilitação SUS
    • Manual de Atualização do CNES para dos HUFs da Rede Ebserh
    • Segurança do Paciente
      • Dia Mundial da Segurança do Paciente
      • Campanha Abril pela Segurança do Paciente
    • Boletim Vigilância em Foco
      • 2026
      • 2025
      • 2024
      • 2023
      • 2022
      • 2021
      • 2020
      • 2019
      • 2018
      • 2017
      • 2016
      • 2015
      • 2014
    • Manual de Programação de Serviços Assistenciais - Síntese Diagnóstica da Situação de Saúde
    • Manual de Parâmetros de Serviços Assistenciais para a Rede Ebserh
      • Link para planilhas editáveis
    • Catalogo de Tecnologias em Saúde da Rede Ebserh
    • Transgesta - Caderneta de Pré-natal
    • Manual para a contratualização dos HUF/Ebserh no SUS
    • E-book Roda de Conversa com os HUF
  • Comunicação
    • Notícias
    • HU Brasil TV
      • Giro HU Brasil
      • Institucional
      • Você sabia?
      • Drops de Saúde
      • Humanização
      • Como acontece na Rede
    • Conexão Ebserh
    • Relatos e Histórias
    • Galeria de Imagens
    • Séries Especiais
    • ABC da Saúde
      • A
      • B
      • C
      • D
      • E
      • F
      • G
      • H
      • I
      • J
      • K
      • L
      • M
      • N
      • O
      • P
      • Q
      • R
      • S
      • T
      • U
      • V
      • W
      • X
      • Y
      • Z
    • Ações e Campanhas
      • Dia Internacional da Mulher
      • Ebserh Solidária
      • Ebserh Contra a Corrupção
      • 2º Mutirão Nacional da Rede Ebserh
      • Dia Internacional de Combate à Discriminação Racial
      • Diga não ao preconceito
      • Ebserh contra a Dengue
      • Jornada Ebserh
      • Ebserh em Ação
    • Atendimento
    • Legislação e Normas de Comunicação
    • Instagram
  • Canais de Atendimento
    • Contatos
    • Ouvidoria
    • Imprensa
    • Canal do Fornecedor
  • Acesso à Informação
    • Institucional
      • Sobre
      • Estrutura Organizacional
      • Competências
      • Base Jurídica da Estrutura Organizacional e das Competências
      • Principais cargos e respectivos ocupantes - Quem é Quem
      • Perfil Profissional
      • Horário de Atendimento
      • Atos Normativos
      • Política de Divulgação de Informações
      • Atas
      • Agenda dos Gestores
      • Currículo dos Gestores
      • Endereço e Horário de Funcionamento
      • Cadeia de Valor
      • HU Brasil 10 Anos
      • Nova Marca HU Brasil
    • Ações e Programas
      • Sobre ações e programas
      • Programas, projetos, ações, obras e atividades
      • Carta de Serviços ao Usuário
      • Concessões de Recursos Financeiros ou Renúncia de Receitas
      • Governança
      • Carta Anual de Governança Corporativa
      • Relatório Integrado ou de Sustentabilidade
      • Avaliação de Metas e Resultados
    • Participação Social
      • Sobre
      • Ouvidoria-Geral
      • Audiências e Consultas Públicas
      • Conselhos e Órgãos Colegiados
      • Conferências
      • Editais de Chamamento Público
      • Outras ações
    • Auditorias
      • Sobre a Auditoria
      • Prestação de Contas
      • Rol de Responsáveis
      • Relatórios da CGU
      • Plano Anual de Atividades de Auditoria Interna (PAINT)
      • Relatório Anual de Atividades da Auditoria Interna (RAINT)
      • Ações de Supervisão, Controle e Correição
      • Demonstrações Financeiras
      • Estatuto da Unidade de Auditoria Interna
      • Código de Ética da Auditoria Interna
      • Legislação e Normas de Auditoria
      • Quem é Quem na Auditoria Interna
    • Convênios e Transferências
      • Repasses e Transferências de Recursos Financeiros
      • Convênios e Outros Acordos
      • Plataforma +Brasil/Transferegov.br
      • Termos de Execução Descentralizada
      • Legislação e Normas de Descentralização de Crédito
    • Receitas e Despesas
      • Sobre
      • Receita Pública
      • Quadro de Detalhamento de Programas, por Unidade Orçamentária
      • Quadro de Execução de Despesas, por Unidade Orçamentária
      • Despesas com Diárias e Passagens
      • Notas Fiscais Eletrônicas
      • Política de Transações com Partes Relacionadas
      • Política de Dividendos
      • Despesas
      • Painel de Informações Orçamentárias e Financeiras
      • Painel de Informações sobre Emendas Parlamentares
      • Demonstrações Financeiras
      • PPA, LDO e LOA
      • Contratos de Objetivos/Acordo Organizativo de Compromissos
    • Licitações e Contratos
      • Adesões
      • Atas de Registro de Preços
      • Chamamentos Públicos
      • Compras Centralizadas
      • Contratos
      • Credenciamento
      • Dispensas
      • Dispensas e Inexigibilidade
      • Doação de Bens Inservíveis
      • Empresas/Licitantes inidôneos, Suspensos e/ou Impedidos
      • Inexigibilidade
      • Inteiro Teor dos Processos de Compra
      • Legislação e Normas de Licitações e Contratos
      • Licitações
      • Modelos de processos
      • Pré-Qualificação
    • Servidores ou Empregados Públicos
      • Sobre
      • Servidores e Empregados
      • Aposentados e Pensionistas
      • Concursos Públicos e Seleções
      • Relação Completa de Empregados Terceirizados
      • Demonstrativos de Quadro de Pessoal, Remunerações e Benefícios
      • Remuneração de Dirigentes (administradores e conselheiros)
      • Acordos. Convenções e/ou Dissídios Coletivos Aprovados
      • Informações sobre Contratados
      • Legislação e Normas de Gestão de Pessoas
    • Informações Classificadas
    • Serviço de Informação ao Cidadão (SIC)
      • Informações sobre Serviço de Informação ao Cidadão (SIC)
      • Modelo de Formulários de Solicitação de Informação e Recurso
      • Link para a Plataforma Integrada de Ouvidoria e Acesso à Informação (FALA.BR)
      • Relatório Anual da Autoridade de Monitoramento
    • Perguntas Frequentes
    • Dados Abertos
    • Sanções Administrativas
    • Ferramentas e Aspectos Tecnológicos
    • Tratamento de Dados Pessoais
      • Dados do Encarregado
      • Estrutura e Normas
      • Orientações e Modelos
      • Perguntas Frequentes
      • Melhores Práticas
      • TCU
    • Boletim de Serviço
      • Sede
      • Hospitais Universitários
    • Gestão do Patrimônio
    • Avaliação de Resultado Regulatório
    • Correição
      • Titular da Unidade Setorial de Correição
      • Competências
      • Normas
      • Relatórios de Gestão Correcional
      • Certidões
      • Corregedoria em Números
      • Corregedoria Capacita
      • Fluxogramas dos Processos Finalísticos da Corregedoria
  • Transparência
    • Carta Anual de Políticas Públicas e Governança Corporativa
    • Estatuto Social com a necessária adequação à autorização legislativa de criação da estatal
    • Política de Divulgação de Informações
    • Relatório Integrado
    • Demonstrações Financeiras
    • Política de Transações com Partes Relacionadas
    • Política de Dividendos
    • Remuneração de Dirigentes
    • Código de Conduta e Integridade
    • Avaliação de Metas e Resultados
    • Atas da Assembleia Geral
    • Atas das Reuniões do Conselho de Administração
    • Atas das Reuniões do Conselho Fiscal
    • Atas das Reuniões do Comitê de Auditoria Estatutário
    • Atas das Reuniões do Comitê de Pessoas, Elegibilidade, Sucessão e Remuneração
    • Currículos Profissionais dos Administradores
      • Diretoria Executiva
      • Conselho de Administração
    • Demonstrativos de Quadro de Pessoal
      • Quadro de Pessoal e Remuneração
      • Benefícios
    • Acordos coletivos, convenções coletivas e/ou dissídios coletivos de trabalho aprovados
    • Informações de interesse coletivo ou geral por elas produzidas ou custodiadas
    • Rol anual de informações desclassificadas e documentos classificados
    • Relação de bens e serviços adquiridos a cada semestre
      • 1° semestre 2025
    • Contratos Disciplinados
    • Gestão Estratégica
    • Responsáveis pela Prestação de Contas
      • 2022
      • Responsáveis pela Prestação de Contas 2021
      • Responsáveis pela Prestação de Contas 2020
    • Gastos com Diárias e Passagens
    • Sobre a Transparência
      • Sobre a Transparência
    • Relatório de Administração
    • Portal da Transparência da Ebserh
  • Composição
    • Administração Central
      • Principais cargos e respectivos ocupantes - Quem é Quem
      • Agenda dos Gestores
      • Currículo dos Gestores
      • Diretoria de Ensino, Pesquisa e Inovação
    • Hospitais Universitários
      • CHC-UFPR
      • CH-UFC
      • CH-UFRJ
      • CHU-UFPA
      • HC-UFG
      • HC-UFMG
      • HC-UFPE
      • HC-UFTM
      • HC-UFU
      • HDT-UFT
      • HE-UFPel
      • Huab-UFRN
      • HUAC-UFCG
      • Huap-UFF
      • HUB-UnB
      • Hucam-Ufes
      • HUGV-Ufam
      • HUJB-UFCG
      • HUJM-UFMT
      • HUL-UFS
      • HULW-UFPB
      • Humap-UFMS
      • Huol-UFRN
      • HUPAA-Ufal
      • Hupes-UFBA
      • HUSE-Unirio
      • HUSM-UFSM
      • HU-Furg
      • HU-UFGD
      • HU-UFJF
      • HU-UFMA
      • HU-UFPI
      • HU-UFRR
      • HU-UFS
      • HU-UFSC
      • HU-UFSCar
      • HU-Unifap
      • HU-Univasf
      • MCO-UFBA
      • MEJC-UFRN
  • Mapa do Site
Links Úteis
  • Galeria de Aplicativos
  • Participe
  • Galeria de Aplicativos
  • Participe
Redes sociais
  • Facebook
  • YouTube
  • Twitter
  • Instagram
  • RSS
  • Flickr
  • Linkedin
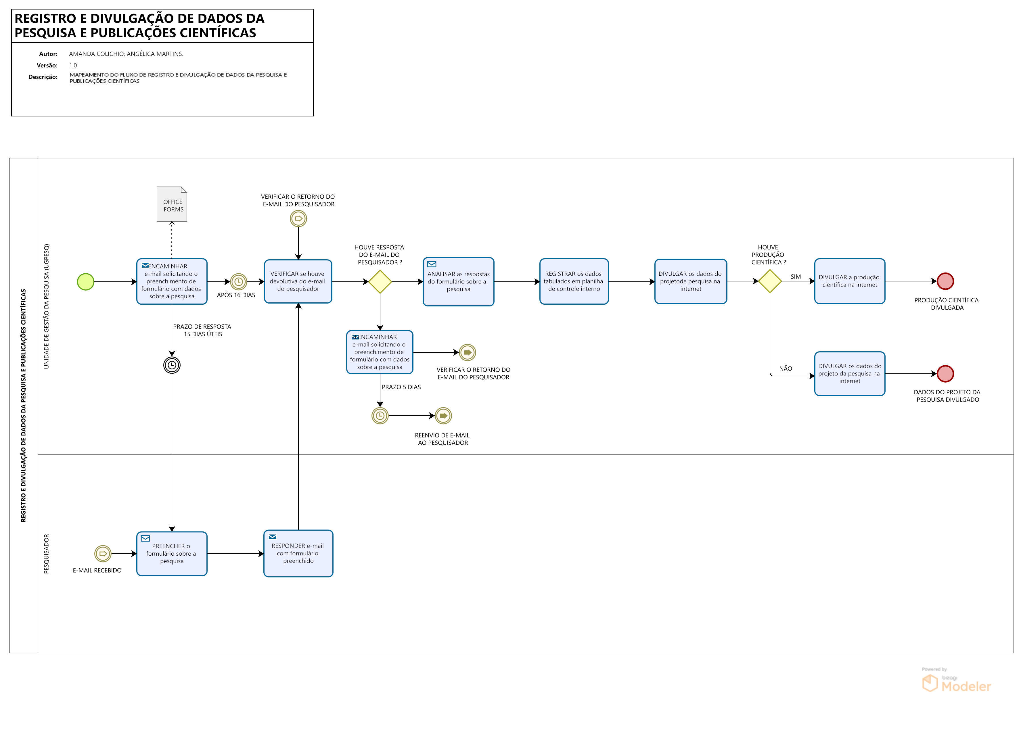
Você está aqui: Página Inicial Hospitais Universitários Região Centro-Oeste HUJM-UFMT - Hospital Universitário Júlio Müller Ensino e Pesquisa Setor de Gestão de Pesquisa e Inovação Tecnológica em Saúde (SGPITS) Formulários Fluxo de Registro e Divulgação de Dados da Pesquisa e Publicações Científicas
Info

Fluxo de Registro e Divulgação de Dados da Pesquisa e Publicações Científicas

Compartilhe por Facebook Compartilhe por Twitter Compartilhe por LinkedIn Compartilhe por WhatsApp link para Copiar para área de transferência
Publicado em 07/11/2022 16h23 Atualizado em 06/11/2023 15h56

Compartilhe por Facebook Compartilhe por Twitter Compartilhe por LinkedIn Compartilhe por WhatsApp link para Copiar para área de transferência
  • Hospitais Universitários
    • Região Centro-Oeste
      • HC-UFG - Hospital das Clínicas da UFG
      • HUB-UnB - Hospital Universitário de Brasília
      • HUJM-UFMT - Hospital Universitário Júlio Müller
      • Humap-UFMS - Hospital Universitário Maria Aparecida Pedrossian
      • HU-UFGD - Hospital Universitário da Grande Dourados
    • Região Nordeste
      • CH-UFC - Complexo Hospitalar da UFC
      • HC-UFPE - Hospital das Clínicas da UFPE
      • Huab-UFRN - Hospital Universitário Ana Bezerra
      • HUAC-UFCG - Hospital Universitário Alcides Carneiro
      • HUJB-UFCG - Hospital Universitário Júlio Bandeira
      • HUL-UFS - Hospital Universitário de Lagarto
      • HULW-UFPB - Hospital Universitário Lauro Wanderley
      • Huol-UFRN - Hospital Universitário Onofre Lopes
      • HUPAA-Ufal - Hospital Universitário Professor Alberto Antunes
      • Hupes-UFBA - Hospital Universitário Professor Edgard Santos
      • HU-UFMA - Hospital Universitário da UFMA
      • HU-UFPI - Hospital Universitário do Piauí
      • HU-UFS - Hospital Universitário da UFS
      • HU-Univasf - Hospital de Ensino Dr. Washington Antônio de Barros
      • MCO-UFBA - Maternidade Climério de Oliveira
      • MEJC-UFRN - Maternidade Escola Januário Cicco
    • Região Norte
      • CHU-UFPA - Complexo Hospitalar Universitário da UFPA
      • HDT-UFT - Hospital de Doenças Tropicais
      • HUGV-Ufam - Hospital Universitário Getúlio Vargas
      • HU-UFRR - Hospital Universitário da Universidade Federal de Roraima
      • HU-Unifap - Hospital Universitário da Unifap
    • Região Sudeste
      • CH-UFRJ - Complexo Hospitalar da Universidade Federal do Rio de Janeiro
      • HC-UFMG - Hospital das Clínicas da UFMG
      • HC-UFTM - Hospital de Clínicas da UFTM
      • HC-UFU - Hospital de Clínicas da Universidade Federal de Uberlândia
      • Huap-UFF - Hospital Universitário Antônio Pedro
      • Hucam-Ufes - Hospital Universitário Cassiano Antônio Moraes
      • HUSE-Unirio - Hospital Universitário dos Servidores do Estado
      • HU-UFJF - Hospital Universitário da UFJF
      • HU-UFSCar - Hospital Universitário da UFSCar
    • Região Sul
      • CHC-UFPR - Complexo do Hospital de Clínicas da UFPR
      • HE-UFPel - Hospital Escola da UFPel
      • HU-Furg - Hospital Universitário Dr. Miguel Riet Corrêa Jr.
      • HUSM-UFSM - Hospital Universitário de Santa Maria
      • HU-UFSC - Hospital Universitário da UFSC
    • Sobre os Hospitais Universitários Federais
    • Contratos de Gestão
    • Protocolos de Intenções
      • HU-UNIFAP
      • CH-UFRJ
      • HU-UFRR
      • HU-UFLA
      • HU-UFCA
      • HRT-UFPR
      • HU-UFOP
      • UNIFESP
    • Acordos de Cooperação Técnica
      • UFDPar
      • UNIRIO
      • UFT
      • UFSJ
      • UFCAT
      • UNIR
      • UFRN
      • UFFS
      • UNIPAMPA
    • Relatórios Gerenciais
      • 2019-2022
  • Governança
    • Governança Corporativa
      • Sobre a Governança Corporativa
      • Compromisso Empresarial Responsável
      • Diversidade, Equidade & Inclusão
      • Política Ambiental
      • Política de Classificação de Informação, Sigilo e Temporalidade
      • Política de Comunicação Institucional
      • Política de Cordialidades
      • Política de Divulgação de Informações
      • Política de Conformidade, Controle Interno e Gerenciamento de Riscos
      • Política de Indicação e Sucessão
      • Política de porta-vozes
      • Política de Proteção de Dados Pessoais
      • Política de Relacionamento com Fornecedores
      • Política de Segurança da Informação
      • Política de Transações com Partes Relacionadas
      • Guia de Práticas de Governança Corporativa, Responsabilidade Social e Sustentabilidade da Rede Ebserh
    • Gestão Estratégica
      • Estratégia de Longo Prazo
      • Plano de Negócios
      • Plano Diretor Estratégico dos Hospitais
      • Guia de Gestão Estratégica
    • Assembleia Geral
      • Atas da Assembleia Geral
    • Conselhos
      • Sobre os Conselhos
      • Conselho de Administração
      • Conselho Fiscal
      • Conselho Consultivo
      • Capacitação dos Conselheiros
      • Avaliação de Desempenho dos Administradores e Conselheiros
    • Diretoria Executiva
      • Sobre a Diretoria Executiva
      • Membros da Diretoria Executiva
      • Atas da Diretoria Executiva
      • Relatórios
      • Remuneração Variável Anual - RVA
    • Comitê de Auditoria
      • Sobre o COAUD
      • Membros do COAUD
      • Atas do COAUD
      • Relatório Anual do COAUD
    • Comitê de Pessoas, Elegibilidade, Sucessão e Remuneração
      • Sobre o Comitê de Pessoas, Elegibilidade, Sucessão e Remuneração
      • Membros do Comitê de Pessoas, Elegibilidade, Sucessão e Remuneração
      • Atas do Comitê de Pessoas, Elegibilidade, Sucessão e Remuneração
    • Ética e Integridade
      • Sobre Ética e Integridade
      • Comissão de Ética
      • Boletim Questão de Ética
      • Programa de Integridade
      • Perguntas e Respostas sobre Integridade
    • Governança de Tecnologia da Informação
      • Dicionário de Referência de TI
      • Normativos Relacionados à TI
      • Instâncias Colegiadas de Governança de TI
      • Planejamento, Monitoramento e Avaliação
      • Contratações e Aquisições de TI
    • Plataformas e Tecnologias
      • Aplicativo de Gestão para Hospitais Universitários (AGHU)
      • Escola Ebserh de Educação Corporativa - 3EC
      • Gerenciamento de Tecnologia para Saúde - GETS
      • HU Digital
      • Portal do Empregado HU Brasil
      • Rede Pesquisa
      • Research Eletronic Data Capture - REDCap
      • Ser Rede
      • Sistema Eletrônico de Informações - SEI!
      • Sistema de Informações Gerenciais - SIG
      • UpToDate
    • Comitê de Elegibilidade dos membros do Colegiado Executivo dos Hospitais
      • Sobre o Comitê de Elegibilidade dos membros do Colegiado Executivo dos Hospitais
      • Membros do Comitê de Elegibilidade dos membros do Colegiado Executivo dos Hospitais
      • Atas do Comitê de Elegibilidade dos membros do Colegiado Executivo dos Hospitais
      • Formulário
      • Fluxos
  • Ensino e Pesquisa
  • Atenção à Saúde
    • Covid-19
    • Manual de Pré-requisitos para Habilitação SUS
    • Manual de Atualização do CNES para dos HUFs da Rede Ebserh
    • Segurança do Paciente
      • Dia Mundial da Segurança do Paciente
      • Campanha Abril pela Segurança do Paciente
    • Boletim Vigilância em Foco
      • 2026
      • 2025
      • 2024
      • 2023
      • 2022
      • 2021
      • 2020
      • 2019
      • 2018
      • 2017
      • 2016
      • 2015
      • 2014
    • Manual de Programação de Serviços Assistenciais - Síntese Diagnóstica da Situação de Saúde
    • Manual de Parâmetros de Serviços Assistenciais para a Rede Ebserh
      • Link para planilhas editáveis
    • Catalogo de Tecnologias em Saúde da Rede Ebserh
    • Transgesta - Caderneta de Pré-natal
    • Manual para a contratualização dos HUF/Ebserh no SUS
    • E-book Roda de Conversa com os HUF
  • Comunicação
    • Notícias
    • HU Brasil TV
      • Giro HU Brasil
      • Institucional
      • Você sabia?
      • Drops de Saúde
      • Humanização
      • Como acontece na Rede
    • Conexão Ebserh
    • Relatos e Histórias
    • Galeria de Imagens
    • Séries Especiais
    • ABC da Saúde
      • A
      • B
      • C
      • D
      • E
      • F
      • G
      • H
      • I
      • J
      • K
      • L
      • M
      • N
      • O
      • P
      • Q
      • R
      • S
      • T
      • U
      • V
      • W
      • X
      • Y
      • Z
    • Ações e Campanhas
      • Dia Internacional da Mulher
      • Ebserh Solidária
      • Ebserh Contra a Corrupção
      • 2º Mutirão Nacional da Rede Ebserh
      • Dia Internacional de Combate à Discriminação Racial
      • Diga não ao preconceito
      • Ebserh contra a Dengue
      • Jornada Ebserh
      • Ebserh em Ação
    • Atendimento
    • Legislação e Normas de Comunicação
    • Instagram
  • Canais de Atendimento
    • Contatos
    • Ouvidoria
    • Imprensa
    • Canal do Fornecedor
  • Acesso à Informação
    • Institucional
      • Sobre
      • Estrutura Organizacional
      • Competências
      • Base Jurídica da Estrutura Organizacional e das Competências
      • Principais cargos e respectivos ocupantes - Quem é Quem
      • Perfil Profissional
      • Horário de Atendimento
      • Atos Normativos
      • Política de Divulgação de Informações
      • Atas
      • Agenda dos Gestores
      • Currículo dos Gestores
      • Endereço e Horário de Funcionamento
      • Cadeia de Valor
      • HU Brasil 10 Anos
      • Nova Marca HU Brasil
    • Ações e Programas
      • Sobre ações e programas
      • Programas, projetos, ações, obras e atividades
      • Carta de Serviços ao Usuário
      • Concessões de Recursos Financeiros ou Renúncia de Receitas
      • Governança
      • Carta Anual de Governança Corporativa
      • Relatório Integrado ou de Sustentabilidade
      • Avaliação de Metas e Resultados
    • Participação Social
      • Sobre
      • Ouvidoria-Geral
      • Audiências e Consultas Públicas
      • Conselhos e Órgãos Colegiados
      • Conferências
      • Editais de Chamamento Público
      • Outras ações
    • Auditorias
      • Sobre a Auditoria
      • Prestação de Contas
      • Rol de Responsáveis
      • Relatórios da CGU
      • Plano Anual de Atividades de Auditoria Interna (PAINT)
      • Relatório Anual de Atividades da Auditoria Interna (RAINT)
      • Ações de Supervisão, Controle e Correição
      • Demonstrações Financeiras
      • Estatuto da Unidade de Auditoria Interna
      • Código de Ética da Auditoria Interna
      • Legislação e Normas de Auditoria
      • Quem é Quem na Auditoria Interna
    • Convênios e Transferências
      • Repasses e Transferências de Recursos Financeiros
      • Convênios e Outros Acordos
      • Plataforma +Brasil/Transferegov.br
      • Termos de Execução Descentralizada
      • Legislação e Normas de Descentralização de Crédito
    • Receitas e Despesas
      • Sobre
      • Receita Pública
      • Quadro de Detalhamento de Programas, por Unidade Orçamentária
      • Quadro de Execução de Despesas, por Unidade Orçamentária
      • Despesas com Diárias e Passagens
      • Notas Fiscais Eletrônicas
      • Política de Transações com Partes Relacionadas
      • Política de Dividendos
      • Despesas
      • Painel de Informações Orçamentárias e Financeiras
      • Painel de Informações sobre Emendas Parlamentares
      • Demonstrações Financeiras
      • PPA, LDO e LOA
      • Contratos de Objetivos/Acordo Organizativo de Compromissos
    • Licitações e Contratos
      • Adesões
      • Atas de Registro de Preços
      • Chamamentos Públicos
      • Compras Centralizadas
      • Contratos
      • Credenciamento
      • Dispensas
      • Dispensas e Inexigibilidade
      • Doação de Bens Inservíveis
      • Empresas/Licitantes inidôneos, Suspensos e/ou Impedidos
      • Inexigibilidade
      • Inteiro Teor dos Processos de Compra
      • Legislação e Normas de Licitações e Contratos
      • Licitações
      • Modelos de processos
      • Pré-Qualificação
    • Servidores ou Empregados Públicos
      • Sobre
      • Servidores e Empregados
      • Aposentados e Pensionistas
      • Concursos Públicos e Seleções
      • Relação Completa de Empregados Terceirizados
      • Demonstrativos de Quadro de Pessoal, Remunerações e Benefícios
      • Remuneração de Dirigentes (administradores e conselheiros)
      • Acordos. Convenções e/ou Dissídios Coletivos Aprovados
      • Informações sobre Contratados
      • Legislação e Normas de Gestão de Pessoas
    • Informações Classificadas
    • Serviço de Informação ao Cidadão (SIC)
      • Informações sobre Serviço de Informação ao Cidadão (SIC)
      • Modelo de Formulários de Solicitação de Informação e Recurso
      • Link para a Plataforma Integrada de Ouvidoria e Acesso à Informação (FALA.BR)
      • Relatório Anual da Autoridade de Monitoramento
    • Perguntas Frequentes
    • Dados Abertos
    • Sanções Administrativas
    • Ferramentas e Aspectos Tecnológicos
    • Tratamento de Dados Pessoais
      • Dados do Encarregado
      • Estrutura e Normas
      • Orientações e Modelos
      • Perguntas Frequentes
      • Melhores Práticas
      • TCU
    • Boletim de Serviço
      • Sede
      • Hospitais Universitários
    • Gestão do Patrimônio
    • Avaliação de Resultado Regulatório
    • Correição
      • Titular da Unidade Setorial de Correição
      • Competências
      • Normas
      • Relatórios de Gestão Correcional
      • Certidões
      • Corregedoria em Números
      • Corregedoria Capacita
      • Fluxogramas dos Processos Finalísticos da Corregedoria
  • Transparência
    • Carta Anual de Políticas Públicas e Governança Corporativa
    • Estatuto Social com a necessária adequação à autorização legislativa de criação da estatal
    • Política de Divulgação de Informações
    • Relatório Integrado
    • Demonstrações Financeiras
    • Política de Transações com Partes Relacionadas
    • Política de Dividendos
    • Remuneração de Dirigentes
    • Código de Conduta e Integridade
    • Avaliação de Metas e Resultados
    • Atas da Assembleia Geral
    • Atas das Reuniões do Conselho de Administração
    • Atas das Reuniões do Conselho Fiscal
    • Atas das Reuniões do Comitê de Auditoria Estatutário
    • Atas das Reuniões do Comitê de Pessoas, Elegibilidade, Sucessão e Remuneração
    • Currículos Profissionais dos Administradores
      • Diretoria Executiva
      • Conselho de Administração
    • Demonstrativos de Quadro de Pessoal
      • Quadro de Pessoal e Remuneração
      • Benefícios
    • Acordos coletivos, convenções coletivas e/ou dissídios coletivos de trabalho aprovados
    • Informações de interesse coletivo ou geral por elas produzidas ou custodiadas
    • Rol anual de informações desclassificadas e documentos classificados
    • Relação de bens e serviços adquiridos a cada semestre
      • 1° semestre 2025
    • Contratos Disciplinados
    • Gestão Estratégica
    • Responsáveis pela Prestação de Contas
      • 2022
      • Responsáveis pela Prestação de Contas 2021
      • Responsáveis pela Prestação de Contas 2020
    • Gastos com Diárias e Passagens
    • Sobre a Transparência
      • Sobre a Transparência
    • Relatório de Administração
    • Portal da Transparência da Ebserh
  • Composição
    • Administração Central
      • Principais cargos e respectivos ocupantes - Quem é Quem
      • Agenda dos Gestores
      • Currículo dos Gestores
      • Diretoria de Ensino, Pesquisa e Inovação
    • Hospitais Universitários
      • CHC-UFPR
      • CH-UFC
      • CH-UFRJ
      • CHU-UFPA
      • HC-UFG
      • HC-UFMG
      • HC-UFPE
      • HC-UFTM
      • HC-UFU
      • HDT-UFT
      • HE-UFPel
      • Huab-UFRN
      • HUAC-UFCG
      • Huap-UFF
      • HUB-UnB
      • Hucam-Ufes
      • HUGV-Ufam
      • HUJB-UFCG
      • HUJM-UFMT
      • HUL-UFS
      • HULW-UFPB
      • Humap-UFMS
      • Huol-UFRN
      • HUPAA-Ufal
      • Hupes-UFBA
      • HUSE-Unirio
      • HUSM-UFSM
      • HU-Furg
      • HU-UFGD
      • HU-UFJF
      • HU-UFMA
      • HU-UFPI
      • HU-UFRR
      • HU-UFS
      • HU-UFSC
      • HU-UFSCar
      • HU-Unifap
      • HU-Univasf
      • MCO-UFBA
      • MEJC-UFRN
  • Mapa do Site
Redefinir Cookies
Redes sociais
  • Facebook
  • YouTube
  • Twitter
  • Instagram
  • RSS
  • Flickr
  • Linkedin
Acesso àInformação
Todo o conteúdo deste site está publicado sob a licença Creative Commons Atribuição-SemDerivações 3.0 Não Adaptada.
Voltar ao topo da página
Fale Agora Refazer a busca