Melhorias Sanitárias Domiciliares
Melhorias Sanitárias Domiciliares
Melhorias Sanitárias Domiciliares são intervenções promovidas nos domicílios, com o objetivo de atender às necessidades básicas de saneamento das famílias, por meio de instalações hidrossanitárias mínimas, relacionadas ao uso da água, à higiene e ao destino adequado dos esgotos domiciliares. O Programa de MSD tem os seguintes objetivos:
- Implantar soluções individuais e coletivas de pequeno porte, com tecnologias apropriadas;
- Contribuir para a redução dos índices de morbimortalidade provocados pela falta ou inadequação das condições de saneamento domiciliar;
- Dotar os domicílios de melhorias sanitárias, necessárias à proteção das famílias e à promoção de hábitos higiênicos; e
- Fomentar a implantação de oficina municipal de saneamento.
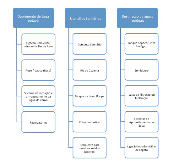
O conceito de melhorias sanitárias, neste programa de repasse de recursos não onerosos, está relacionado ao saneamento individual do domicílio. Na imagem a seguir são apresentados esquematicamente os eixos de atuação e exemplos de itens que poderão ser solicitados dentro do programa.
Estes itens podem e devem fazer parte da proposta apresentada à Funasa, na medida exata da necessidade domiciliar percebida de forma integrada e devem ser combinados de acordo com as características da localidade.

Além das soluções mais usuais de saneamento domiciliar, poderão ser indicadas também tecnologias diferenciadas na forma e modelo adequados para cada região e ou domicílio.
A Funasa disponibiliza modelos de projetos técnicos de engenharia para as Melhorias Sanitárias Domiciliares apresentadas no Manual de MSD, com os respectivos detalhamentos, especificações técnicas e planilhas orçamentárias.
Estes modelos poderão ser utilizados pelo proponente a título de exemplo podendo ser alterados conforme a necessidade e característica regional. Os documentos e projetos apresentados serão submetidos à análise e aprovação dos técnicos da Funasa.
LENE - Ficha de Levantamento de Necessidades de MSD
PROJETOS REFERENCIAIS DE MÓDULO SANITÁRIO DOMICILIAR
Caderno de Especificações Técnicas
Projetos Torre de Elevação - Tipo 1
Projetos Torre de Elevação - Tipo 2
Planilha Orçamentária com memória de cálculo
OUTROS MODELOS DE PROJETOS
Projetos Caixa de passagem
Orçamento caixa de passagem - xls
Projeto caixa de passagem - dwg
Projeto caixa de passagem - pdf
Projeto Cisternas
Projeto Cisternas Placa-fachadas
Projeto Cisternas Placa-versão2000 - dwg
Projeto Cisternas Placa-vista de topo
Projeto Cisternas Placa - dwg
Projetos Conjunto Sanitário
1.Conjunto sanitário vista de topo
2.Conjunto sanitário planta baixa
3.Conjunto sanitário lateral direita e detalhes
4.Conjunto sanitário vista norte
5.Conjunto sanitário isométrico 30
6.Conjunto sanitário isométrico 60
7.Conjunto sanitário detalhe 1
9.Conjunto sanitário detalhe 2
10.Conjunto sanitário detalhe 3
11.Conjunto sanitário hidráulico planta
12.Conjunto sanitário esgoto planta
13.Conjunto sanitário instalações hidráulicas
14.Conjunto sanitário elétrico planta
15.Conjunto sanitário instalações elétricas
Especificações CONJUNTO SANITARIO
Projeto conjunto sanitário versão CAD 2004 - dwg
Projeto conjunto sanitário - dwg
Projetos Ligação de Água
1.Projetos ligação de água vista de topo
2.Projetos ligação de água vista frontal
3.Projetos ligação de água isométrico 30
Especificações LIGAÇÃO DE ÁGUA
Projetos ligação de água - dwg
Projetos Pia de Cozinha
1.Projeto pia de cozinha vista topo
2.Projeto pia de cozinha vista norte
3.Projeto pia de cozinha isométrico 30
4.Projeto pia de cozinha lateral e corte
Projeto pia de cozinha - dwg
Projetos Reservatório Elevado
1.Projetos reservatório vista de topo
2.Projetos reservatório vista norte
3.Projetos reservatório isométrico 30
4.Projetos reservatório vista oeste
5.Projetos reservatório isométrico 60
Orçamento Reservatório elevado
Projetos reservatório versão CAD 2004 - dwg
Projetos reservatório - dwg
Projetos Sumidoro
Projeto Sumidouro Detalhamento
Projetos sumidouro versão CAD 2004 - dwg
Projetos sumidouro - dwg
Projetos Tanque de Evapotranspiração
Orçamento do tanque de evapotranspiração
Projeto de tanque de evapotranspiração - dwg
Projetos Tanque de Lavar Roupa
1.Projetos tanque de lavar vista topo
2.Projetos tanque de lavar vista norte
3.Projetos tanque de lavar isometrico30
Projetos tanque de lavar - dwg
Projetos Tanque Séptico Filtro Biológico
1.Projetos sistema fossa-filtro
2.Projetos sistema fossa-filtro
3.Projetos sistema fossa-filtro
4.Projetos sistema fossa-filtro
Orçamento Tanque Séptico filtro anaeróbico
Projetos sistema fossa-filtro - dwg
Unidade Responsável: Departamento de Engenharia de Saúde Pública (Densp).