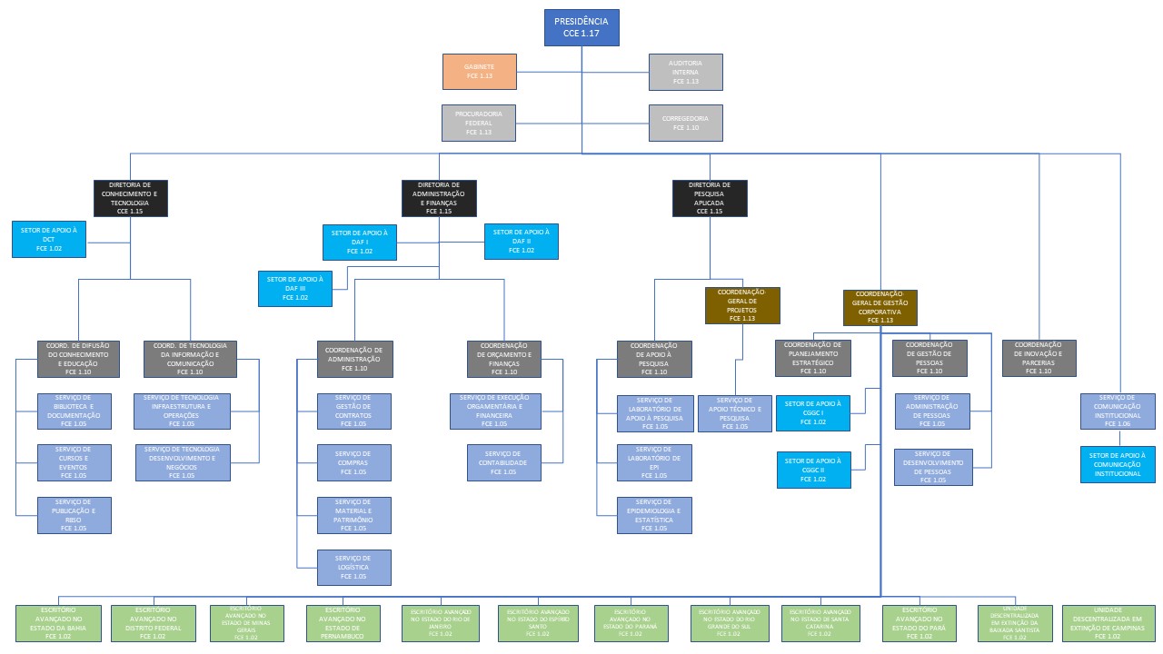
Organograma da Fundacentro
Organograma
Publicado em
09/03/2023 19h24
Atualizado em
18/06/2024 19h19
Clique na imagem para acessar o organograma da Fundacentro em alta resolução.
